Click here to close
Hello! We notice that you are using Internet Explorer, which is not supported by Xenbase and may cause the site to display incorrectly.
We suggest using a current version of Chrome,
FireFox, or Safari.
Proc Natl Acad Sci U S A
2018 May 08;11519:E4416-E4425. doi: 10.1073/pnas.1721267115.
Show Gene links
Show Anatomy links
Unexpected metabolic disorders induced by endocrine disruptors in Xenopus tropicalis provide new lead for understanding amphibian decline.
Regnault C, Usal M, Veyrenc S, Couturier K, Batandier C, Bulteau AL, Lejon D, Sapin A, Combourieu B, Chetiveaux M, Le May C, Lafond T, Raveton M, Reynaud S.
???displayArticle.abstract???
Despite numerous studies suggesting that amphibians are highly sensitive to endocrine disruptors (EDs), both their role in the decline of populations and the underlying mechanisms remain unclear. This study showed that frogs exposed throughout their life cycle to ED concentrations low enough to be considered safe for drinking water, developed a prediabetes phenotype and, more commonly, a metabolic syndrome. Female Xenopus tropicalis exposed from tadpole stage to benzo(a)pyrene or triclosan at concentrations of 50 ng⋅L-1 displayed glucose intolerance syndrome, liver steatosis, liver mitochondrial dysfunction, liver transcriptomic signature, and pancreatic insulin hypersecretion, all typical of a prediabetes state. This metabolic syndrome led to progeny whose metamorphosis was delayed and occurred while the individuals were both smaller and lighter, all factors that have been linked to reduced adult recruitment and likelihood of reproduction. We found that F1 animals did indeed have reduced reproductive success, demonstrating a lower fitness in ED-exposed Xenopus Moreover, after 1 year of depuration, Xenopus that had been exposed to benzo(a)pyrene still displayed hepatic disorders and a marked insulin secretory defect resulting in glucose intolerance. Our results demonstrate that amphibians are highly sensitive to EDs at concentrations well below the thresholds reported to induce stress in other vertebrates. This study introduces EDs as a possible key contributing factor to amphibian population decline through metabolism disruption. Overall, our results show that EDs cause metabolic disorders, which is in agreement with epidemiological studies suggesting that environmental EDs might be one of the principal causes of metabolic disease in humans.
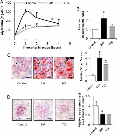
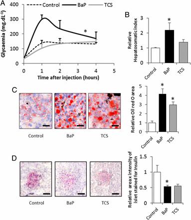
Fig. 1.
ED exposure leads to metabolic impairments in Xenopus. (A) Glucose tolerance test. (B) Relative hepatosomatic indices of control and exposed animals. (C) Oil Red O staining for total lipid content measured in the livers of control and exposed animals. Lipid content is indicated by red staining. (Scale bars, 25 µm.) Histograms represent the relative Oil Red O area in the livers of control and exposed animals. (D) Relative blood triglycerides concentrations. (E) Relative mitochondrial state 2 respiration rate in liver of control and exposed animals. (F) Relative mitochondrial respiratory control indices in the livers of control and exposed animals. (G) Relative aconitase activity in control and exposed animals. (H) Relative citrate synthase activity in control and exposed animals. (I) Relative ALAT activity in control and exposed animals. (J) H&E stain of liver sections of control animals. (Scale bars, 70 µm.) (K) H&E stain of liver sections of BaP-exposed animals. The arrow indicates an area of ballooning hepatocytes. (Scale bars, 70 µm.) (L) H&E stain of liver sections of TCS-exposed animals. (Scale bars, 70 µm.) (M) Gomori’s Trichrom stain of sections of control animals. (Scale bars, 70 µm.) (N) Gomori’s Trichrom stain of liver sections of BaP-exposed animals. The arrow indicates a necrotic area with leukocyte infiltrates. (Scale bars, 70 µm.) (O) Gomori’s Trichrom stain of liver sections of TCS-exposed animals. The arrow indicates a dilated blood vessel. (Scale bars, 70 µm.) (P) Relative proteasome activity in the livers of control and exposed animals. (Q) Insulin immunostaining of the pancreas of control and exposed animals. Insulin content is indicated by red staining. (Scale bars, 25 µm.) The histograms present the relative insulin quantity estimated as area × intensity of islet stained for insulin in the pancreas of control and exposed animals. (R) Relative glycogen content in the muscles of control and exposed animals. (S) Relative glycogen content in the livers of control and exposed animals. The statistical analysis was performed using Dunnett’s test on log-transformed data. The asterisks indicate a significant difference from the control: *P < 0.05, **P < 0.01, ***P < 0.001; n = 4 per exposure group.
Fig. 2.
Liver transcriptome following ED exposure indicates a marked metabolic impairment typical of IR syndrome. (A) The genes showing a significant differential transcription from control in at least one condition were used for annotation enrichment using the Database for Annotation, Visualization and Integrated Discovery (DAVID) functional annotation tool (modified Fisher’s exact test with P < 0.05). Histograms indicate the level of enrichment of the pathways, whenever the levels were significant for BaP- or TCS-exposed animals. (B–D) Transcription of genes involved in the different pathways. The color scale indicates transcription ratios relative to the controls. The black boxes indicate the pathway highlighted by the gene found to be differentially transcribed compared with the control. Pathways have been grouped according to their parent root in the KEGG description. (E) Transcription of genes involved in the immune system or where a literature search yielded specific links with the NAFLD/NASH syndrome. The black boxes indicate the pathway highlighted by the gene found to be differentially transcribed compared with the control. NS indicates that the specific gene was not found to be differentially transcribed in the considered exposure with regard to the control. n = 4 per exposure group.
Fig. 3.
Persistence of metabolic impairments in Xenopus after 1 y of depuration. (A) Glucose tolerance test. (B) Relative hepatosomatic indices of control and exposed animals. (C) Oil Red O staining for total lipid content measured in the livers of control and exposed animals. Lipid content is indicated by red staining. (Scale bars, 25 µm.) Histograms present the relative Oil Red O area in the livers of control and exposed animals. (D) Insulin immunostaining of the pancreas of control and exposed animals. Insulin content is indicated by red staining. (Scale bars, 25 µm.) The histograms show the relative insulin quantity estimated from the product of area × intensity of the islet stained for insulin in the pancreas of control and exposed animals. The statistical analysis was performed using Dunnett’s test on log-transformed data. The asterisk indicates a significant difference from the control: *P < 0.05; n = 3 per exposure group.
Fig. 4.
Parental exposure to EDs leads to delayed metamorphosis and reduced size and weight of progeny. (A) Development curves of F1 individuals from hatching to metamorphosis. The distributions of F1 individual development times were compared between the control and each parental ED-exposed population using a Kaplan–Meyer test to evaluate global curve difference. The asterisk indicates a significant difference from the control: *P < 0.05 (n = 716, 1,020, and 72 for control, BaP, and TCS parental exposure). (B) Snout-vent length of F1 individuals at time of metamorphosis from each parental exposure group. (C) Weight of F1 individuals at time of metamorphosis from each parental exposure group. The statistical analysis was performed using Dunnett’s test on log-transformed data. The asterisks indicate a significant difference from the control: *P < 0.05, ***P < 0.001 (n = 46, 63, and 10 for control, BaP, and TCS parental exposure, respectively). (D) Development curves of F1 juvenile females from hatching to sexual maturity. The distributions of F1 individual development times were compared between the control and each parental ED-exposed population using a Kaplan–Meyer test to evaluate global curve difference. The asterisk indicates a significant difference from the control: *P < 0.05 (n = 10, 28, and 1 for control, BaP, and TCS parental exposure). (E) Percentage of successful amplexus 3 h poststimulation of F1 animals (n = 5, 5, and 1 for the control, BaP, and TCS parental exposures, respectively). (F) Number of hatched eggs per F1 female from each successful amplexus (n = 5, 5, and 1 for the control, BaP, and TCS parental exposures, respectively).
Alonso-Magdalena,
Bisphenol A exposure during pregnancy disrupts glucose homeostasis in mothers and adult male offspring.
2010, Pubmed
Alonso-Magdalena,
Bisphenol A exposure during pregnancy disrupts glucose homeostasis in mothers and adult male offspring.
2010,
Pubmed Bechmann,
The interaction of hepatic lipid and glucose metabolism in liver diseases.
2012,
Pubmed Bensellam,
Hypoxia reduces ER-to-Golgi protein trafficking and increases cell death by inhibiting the adaptive unfolded protein response in mouse beta cells.
2016,
Pubmed Blair,
Pharmaceuticals and personal care products found in the Great Lakes above concentrations of environmental concern.
2013,
Pubmed Bolger,
Trimmomatic: a flexible trimmer for Illumina sequence data.
2014,
Pubmed Brismar,
Effect of insulin on the hepatic production of insulin-like growth factor-binding protein-1 (IGFBP-1), IGFBP-3, and IGF-I in insulin-dependent diabetes.
1994,
Pubmed Bulteau,
Redox-dependent modulation of aconitase activity in intact mitochondria.
2003,
Pubmed Bulteau,
Age-dependent declines in proteasome activity in the heart.
2002,
Pubmed Burri,
The Role of PPARα Activation in Liver and Muscle.
2010,
Pubmed Carey,
Amphibian declines: an immunological perspective.
1999,
Pubmed
,
Xenbase Casals-Casas,
Endocrine disruptors: from endocrine to metabolic disruption.
2011,
Pubmed Cave,
Nuclear receptors and nonalcoholic fatty liver disease.
2016,
Pubmed Cevasco,
Endocrine disrupting chemicals (EDC) with (anti)estrogenic and (anti)androgenic modes of action affecting reproductive biology of Xenopus laevis: II. Effects on gonad histomorphology.
2008,
Pubmed
,
Xenbase Chai,
Chronic effects of triclosan on embryonic development of Chinese toad, Bufo gargarizans.
2016,
Pubmed
,
Xenbase Chen,
Krüppel-like factor 2 promotes liver steatosis through upregulation of CD36.
2014,
Pubmed Chevalier,
Bisphenol A: Targeting metabolic tissues.
2015,
Pubmed Chevalier,
[Endocrine disruptors: A missing link in the pandemy of type 2 diabetes and obesity?].
2016,
Pubmed Chevalier,
Endocrine disruptors: new players in the pathophysiology of type 2 diabetes?
2015,
Pubmed Crump,
Exposure to the herbicide acetochlor alters thyroid hormone-dependent gene expression and metamorphosis in Xenopus Laevis.
2002,
Pubmed
,
Xenbase Di Croce,
Independent responsiveness of frog liver low-density lipoprotein receptor and HMGCoA reductase to estrogen treatment.
1997,
Pubmed Duarte-Guterman,
Mechanisms of crosstalk between endocrine systems: regulation of sex steroid hormone synthesis and action by thyroid hormones.
2014,
Pubmed Fan,
Atrazine-induced aromatase expression is SF-1 dependent: implications for endocrine disruption in wildlife and reproductive cancers in humans.
2007,
Pubmed Fan,
Herbicide atrazine activates SF-1 by direct affinity and concomitant co-activators recruitments to induce aromatase expression via promoter II.
2007,
Pubmed Fedorenkova,
Ranking ecological risks of multiple chemical stressors on amphibians.
2012,
Pubmed Garait,
Fat intake reverses the beneficial effects of low caloric intake on skeletal muscle mitochondrial H(2)O(2) production.
2005,
Pubmed Hammond,
Influence of temperature on thyroid hormone signaling and endocrine disruptor action in Rana (Lithobates) catesbeiana tadpoles.
2015,
Pubmed Hayes,
Demasculinization and feminization of male gonads by atrazine: consistent effects across vertebrate classes.
2011,
Pubmed Hayes,
The cause of global amphibian declines: a developmental endocrinologist's perspective.
2010,
Pubmed Hayes,
Herbicides: feminization of male frogs in the wild.
2002,
Pubmed Hayes,
Atrazine induces complete feminization and chemical castration in male African clawed frogs (Xenopus laevis).
2010,
Pubmed
,
Xenbase Hayes,
Characterization of atrazine-induced gonadal malformations in African clawed frogs (Xenopus laevis) and comparisons with effects of an androgen antagonist (cyproterone acetate) and exogenous estrogen (17beta-estradiol): Support for the demasculinization/feminization hypothesis.
2006,
Pubmed
,
Xenbase Hayes,
Hermaphroditic, demasculinized frogs after exposure to the herbicide atrazine at low ecologically relevant doses.
2002,
Pubmed
,
Xenbase Hayes,
Pesticide mixtures, endocrine disruption, and amphibian declines: are we underestimating the impact?
2006,
Pubmed
,
Xenbase Helbing,
The metamorphosis of amphibian toxicogenomics.
2012,
Pubmed
,
Xenbase Hinther,
Effects of triclocarban, triclosan, and methyl triclosan on thyroid hormone action and stress in frog and mammalian culture systems.
2011,
Pubmed Huang,
Bioinformatics enrichment tools: paths toward the comprehensive functional analysis of large gene lists.
2009,
Pubmed Jiang,
Mitochondrial dysfunction in early life resulted from perinatal bisphenol A exposure contributes to hepatic steatosis in rat offspring.
2014,
Pubmed Kasuga,
Insulin resistance and pancreatic beta cell failure.
2006,
Pubmed Kiesecker,
Synergism between trematode infection and pesticide exposure: a link to amphibian limb deformities in nature?
2002,
Pubmed Koliaki,
Adaptation of hepatic mitochondrial function in humans with non-alcoholic fatty liver is lost in steatohepatitis.
2015,
Pubmed Langlois,
Fadrozole and finasteride exposures modulate sex steroid- and thyroid hormone-related gene expression in Silurana (Xenopus) tropicalis early larval development.
2010,
Pubmed
,
Xenbase Lindström,
Occurrence and environmental behavior of the bactericide triclosan and its methyl derivative in surface waters and in wastewater.
2002,
Pubmed Lips,
Riding the wave: reconciling the roles of disease and climate change in amphibian declines.
2008,
Pubmed Michurina,
Linagliptin alleviates fatty liver disease in diabetic db/db mice.
2016,
Pubmed Miyata,
Thyroid Hormone-disrupting Effects and the Amphibian Metamorphosis Assay.
2012,
Pubmed
,
Xenbase Mondul,
PNPLA3 I148M Variant Influences Circulating Retinol in Adults with Nonalcoholic Fatty Liver Disease or Obesity.
2015,
Pubmed Moyer,
Inhibition of the aryl hydrocarbon receptor prevents Western diet-induced obesity. Model for AHR activation by kynurenine via oxidized-LDL, TLR2/4, TGFβ, and IDO1.
2016,
Pubmed Musso,
Cholesterol metabolism and the pathogenesis of non-alcoholic steatohepatitis.
2013,
Pubmed Nagaya,
Down-regulation of SREBP-1c is associated with the development of burned-out NASH.
2010,
Pubmed Naik,
Genomic aspects of NAFLD pathogenesis.
2013,
Pubmed Olivares-Rubio,
Relationship between biomarkers and endocrine-disrupting compounds in wild Girardnichthys viviparus from two lakes with different degrees of pollution.
2015,
Pubmed Opitz,
Description and initial evaluation of a Xenopus metamorphosis assay for detection of thyroid system-disrupting activities of environmental compounds.
2005,
Pubmed
,
Xenbase Orton,
Do hormone-modulating chemicals impact on reproduction and development of wild amphibians?
2015,
Pubmed
,
Xenbase Otoda,
Proteasome dysfunction mediates obesity-induced endoplasmic reticulum stress and insulin resistance in the liver.
2013,
Pubmed Pagliassotti,
Endoplasmic reticulum stress in obesity and obesity-related disorders: An expanded view.
2016,
Pubmed Paul,
Evidence for triclosan-induced activation of human and rodent xenobiotic nuclear receptors.
2013,
Pubmed Pei,
NR4A orphan nuclear receptors are transcriptional regulators of hepatic glucose metabolism.
2006,
Pubmed Petersen,
The role of skeletal muscle insulin resistance in the pathogenesis of the metabolic syndrome.
2007,
Pubmed Regnault,
Impaired liver function in Xenopus tropicalis exposed to benzo[a]pyrene: transcriptomic and metabolic evidence.
2014,
Pubmed
,
Xenbase Regnault,
Metabolic and immune impairments induced by the endocrine disruptors benzo[a]pyrene and triclosan in Xenopus tropicalis.
2016,
Pubmed
,
Xenbase Roelants,
Global patterns of diversification in the history of modern amphibians.
2007,
Pubmed Saeed,
TM4: a free, open-source system for microarray data management and analysis.
2003,
Pubmed Säfholm,
Risks of hormonally active pharmaceuticals to amphibians: a growing concern regarding progestagens.
2014,
Pubmed
,
Xenbase Satyarengga,
GLYCOGENIC HEPATOPATHY: A COMPLICATION OF UNCONTROLLED DIABETES.
2017,
Pubmed Schultz,
Effects of triclosan and triclocarban, two ubiquitous environmental contaminants, on anatomy, physiology, and behavior of the fathead minnow (Pimephales promelas).
2012,
Pubmed Showell,
Natural mating and tadpole husbandry in the western clawed frog Xenopus tropicalis.
2009,
Pubmed
,
Xenbase Susiarjo,
Bisphenol a exposure disrupts metabolic health across multiple generations in the mouse.
2015,
Pubmed Taft,
Dioxin Exposure Alters Molecular and Morphological Responses to Thyroid Hormone in Xenopus laevis Cultured Cells and Prometamorphic Tadpoles.
2018,
Pubmed
,
Xenbase Takahashi,
Histopathology of nonalcoholic fatty liver disease/nonalcoholic steatohepatitis.
2014,
Pubmed Trapnell,
TopHat: discovering splice junctions with RNA-Seq.
2009,
Pubmed Trapnell,
Differential gene and transcript expression analysis of RNA-seq experiments with TopHat and Cufflinks.
2012,
Pubmed Urbatzka,
Endocrine disrupters with (anti)estrogenic and (anti)androgenic modes of action affecting reproductive biology of Xenopus laevis: I. Effects on sex steroid levels and biomarker expression.
2007,
Pubmed
,
Xenbase US Environmental Protection Agency,
Issuance of experimental use permits; genetically engineered microbial pesticides; Advanced Genetic Sciences, Inc.; notice.
1985,
Pubmed Wang,
Effects of triclosan (TCS) on hormonal balance and genes of hypothalamus-pituitary- gonad axis of juvenile male Yellow River carp (Cyprinus carpio).
2018,
Pubmed Yamaguchi,
Inhibiting triglyceride synthesis improves hepatic steatosis but exacerbates liver damage and fibrosis in obese mice with nonalcoholic steatohepatitis.
2007,
Pubmed Zhou,
Toxic effects of triclosan on a zebrafish (Danio rerio) liver cell line, ZFL.
2017,
Pubmed