Click here to close
Hello! We notice that you are using Internet Explorer, which is not supported by Xenbase and may cause the site to display incorrectly.
We suggest using a current version of Chrome,
FireFox, or Safari.
???displayArticle.abstract???
We report that 7SL, the RNA component of the signal recognition particle (SRP), is an abundant noncoding RNA (ncRNA) in mature red blood cells (RBCs) of human, mouse, and the frog Xenopus. 7SL RNA in RBCs is not associated with the canonical proteins of the SRP. Instead, it coimmunoprecipitates from a lysate of RBCs with a number of membrane-binding proteins. Human and mouse RBCs also contain a previously undescribed 68 nt RNA, sRN7SL, derived from the "S domain" of 7SL RNA. We discuss the possibility that 7SL RNA is selectively protected from nucleases by association with the RBC membrane. Because 7SL is not associated with the canonical proteins of the SRP, it could represent a nonfunctional remnant of the protein synthetic machinery. Alternatively, it could play a new, as yet undefined role in RBC metabolism.
FIGURE 1. 7SL RNA in mouse and human RBCs. Total RNA from cultured cells (mouse 3T3 and human HeLa) and RBCs was sequenced and 45 million reads (100 bp) were mapped against the human RN7SL1 gene and evaluated with the IGV browser (Broad Institute).
FIGURE 2. Single molecule in situ hybridization of 7SL RNA. (A1–A4) The same area of a blood smear of Xenopus tropicalis, baked for 1 h at 60o, then fixed with ethanol and 4% paraformaldehyde before hybridization. (A1) Phase-contrast image taken before in situ hybridization (no mounting medium). A patch of lysed RBCs (black) surrounded by intact RBCs (white). (A2–A4) The same area after in situ hybridization with a single-molecule probe (red) against 7SL RNA. (A2) Fluorescent DAPI stain (white) for DNA. Note that lysed RBCs are each identifiable by their DAPI stain, even though they have lost much of their DNA. The in situ hybridization label does not fluoresce at this wavelength. (A3) Phase-contrast image of cells in mounting medium under coverslip. Most RBCs are still intact, showing the nucleus (white) and cytoplasm (black). (A4) Bright-field image in which individual red dots presumably represent single 7SL molecules. Note intense label over each lysed RBC but absence of label over intact RBCs. (B) A different smear of X. tropicalis RBCs, baked 1 h at 60o C but without chemical fixation, then hybridized as in A. Some, but not all, intact RBCs (arrow) now show a few dots of label in the cytoplasm (arrow). The label over RBCs that lysed during spreading is so intense that individual molecules are not resolvable. (C) Hybridization of human RBCs with the 7SL probe; pretreatment similar to the X. tropicalis blood smear in B. A very few intact RBCs show label (arrow). The massive patches of label presumably represent single lysed RBCs or clusters of a few lysed RBCs. Because human RBCs lack nuclei, the identification of lysed cells is based on similarity to the condition in Xenopus preparations.
FIGURE 3. Full-length 7SL RNA and a shorter RNA occur in mammalian RBCs. (A) Human 7SL secondary structure: red, green, and blue regions show the probe sequences used for the Northern blots. (B) Northern blot analysis of 7SL using the red probe. A small (68-nt) band is detectable only in the RBC sample. Experiment was done twice. (C) The region encoding the 68-nt band (sRN7SL) is confirmed by northern blot analysis using as probes the green (left lane) and the blue regions (right lane). Experiment was done twice. (D) Alignment of human, mouse, chicken, and Xenopus partial 7SL sequences. Nucleotide positions are relative to human and mouse sRN7SL. (E) sRN7SL is detected by Northern blot (red probe) only in mammalian (mouse and human) RBCs (analysis was done on the same membrane). The experiment was done three times.
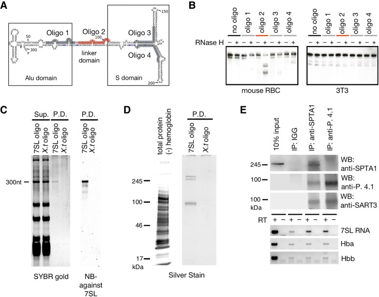
FIGURE 4. Affinity purification of 7SL RNA. (A) Sequence of the four antisense oligonucleotides used to probe 7SL RNA in RBCs. (B) 7SL RNA from an RBC lysate was cleaved by RNase H only when it was hybridized to oligo 2 (red). 7SL RNA from mouse 3T3 cells was not cleaved. Experiment was done twice. (C) Affinity purification of 7SL. Total RNA in the supernatant (Sup.) and the pull-down (P.D.) after hybridization with a 7SL RNA antisense probe (7SL oligo) or a control probe (X.t. oligo). RNA was detected by SYBR gold. Analysis of the pulled-down RNA showed readily detectable 7SL RNA by Northern blotting. Experiment was done twice. (D, left lane) Total proteins (minus hemoglobins) before pull-down. (Right lanes) Proteins in the pull-down fractions shown in C. Proteins detected by silver staining. In the 7SL pull-down fraction, the major bands are assumed to be spectrin (α and β chains), protein 4.1 and band3, based on their molecular weights and on the abundance of these proteins in the mass spectroscopic analysis. Experiment was done twice. (E) Proteins and RNA pulled down by antibodies against spectrin α and protein 4.1. (Top panels) Pulled-down proteins were analyzed by Western blots against spectrin α, protein 4.1 and SART3. SART3 was detected in both pull-downs. Only spectrin alpha was sufficiently abundant to be detected in the input lane. Western blots were performed once. (Bottom panels) Pulled-down RNAs were analyzed by RT-PCR using oligos targeting 7SL RNA and two hemoglobin mRNAs, Hba and Hbb. 7SL RNA was detected in both pull-downs. Northern blots were done twice.
Abdelmohsen,
7SL RNA represses p53 translation by competing with HuR.
2014, Pubmed
Abdelmohsen,
7SL RNA represses p53 translation by competing with HuR.
2014,
Pubmed Avanesov,
[Isolation and characterization of a new class of cytoplasmic RNP-particles from rabbit reticulocytes containing 7SL RNA].
1988,
Pubmed Bell,
p110, a novel human U6 snRNP protein and U4/U6 snRNP recycling factor.
2002,
Pubmed Girard,
A germline-specific class of small RNAs binds mammalian Piwi proteins.
2006,
Pubmed Hegedűs,
Inconsistencies in the red blood cell membrane proteome analysis: generation of a database for research and diagnostic applications.
2015,
Pubmed Holmberg,
The biotin-streptavidin interaction can be reversibly broken using water at elevated temperatures.
2005,
Pubmed Keene,
7SL RNA is retained in HIV-1 minimal virus-like particles as an S-domain fragment.
2010,
Pubmed Lorenz,
ViennaRNA Package 2.0.
2011,
Pubmed Nabet,
Exosome RNA Unshielding Couples Stromal Activation to Pattern Recognition Receptor Signaling in Cancer.
2017,
Pubmed Rader,
A conserved Lsm-interaction motif in Prp24 required for efficient U4/U6 di-snRNP formation.
2002,
Pubmed Ren,
Dicer-dependent biogenesis of small RNAs derived from 7SL RNA.
2012,
Pubmed Ringrose,
Highly efficient depletion strategy for the two most abundant erythrocyte soluble proteins improves proteome coverage dramatically.
2008,
Pubmed Simon,
The genomic binding sites of a noncoding RNA.
2011,
Pubmed Struck,
Common structural features between eukaryotic 7SL RNAs, eubacterial 4.5S RNA and scRNA and archaebacterial 7S RNA.
1988,
Pubmed Talhouarne,
Lariat intronic RNAs in the cytoplasm of Xenopus tropicalis oocytes.
2014,
Pubmed
,
Xenbase Telesnitsky,
The Host RNAs in Retroviral Particles.
2016,
Pubmed Timani,
Tip110 interacts with YB-1 and regulates each other's function.
2013,
Pubmed Timani,
Tip110 Regulates the Cross Talk between p53 and Hypoxia-Inducible Factor 1α under Hypoxia and Promotes Survival of Cancer Cells.
2015,
Pubmed Walter,
Signal recognition particle contains a 7S RNA essential for protein translocation across the endoplasmic reticulum.
1982,
Pubmed Whitmill,
Tip110: Physical properties, primary structure, and biological functions.
2016,
Pubmed Zuker,
Mfold web server for nucleic acid folding and hybridization prediction.
2003,
Pubmed