XB-ART-54831
J Biol Chem
2018 Jun 01;29322:8342-8361. doi: 10.1074/jbc.RA117.000992.
Show Gene links
Show Anatomy links
The atypical mitogen-activated protein kinase ERK3 is essential for establishment of epithelial architecture.
???displayArticle.abstract???
Epithelia contribute to physical barriers that protect internal tissues from the external environment and also support organ structure. Accordingly, establishment and maintenance of epithelial architecture are essential for both embryonic development and adult physiology. Here, using gene knockout and knockdown techniques along with gene profiling, we show that extracellular signal-regulated kinase 3 (ERK3), a poorly characterized atypical mitogen-activated protein kinase (MAPK), regulates the epithelial architecture in vertebrates. We found that in Xenopus embryonic epidermal epithelia, ERK3 knockdown impairs adherens and tight-junction protein distribution, as well as tight-junction barrier function, resulting in epidermal breakdown. Moreover, in human epithelial breast cancer cells, inhibition of ERK3 expression induced thickened epithelia with aberrant adherens and tight junctions. Results from microarray analyses suggested that transcription factor AP-2α (TFAP2A), a transcriptional regulator important for epithelial gene expression, is involved in ERK3-dependent changes in gene expression. Of note, TFAP2A knockdown phenocopied ERK3 knockdown in both Xenopus embryos and human cells, and ERK3 was required for full activation of TFAP2A-dependent transcription. Our findings reveal that ERK3 regulates epithelial architecture, possibly together with TFAP2A.
???displayArticle.pubmedLink??? 29674317
???displayArticle.pmcLink??? PMC5986203
???displayArticle.link??? J Biol Chem
Species referenced: Xenopus laevis
Genes referenced: atp1b1 cdh1 egr4 hinfp klf4 klf5 krt12 mapk6 myc nhs odc1 pam sp1 sp2 sp3 tfap2a tfap2b tfap2c tfcp2l1 zeb1 zfx zic1 zic3 zic4
GO keywords: MAP kinase activity [+]
establishment or maintenance of polarity of embryonic epithelium
regulation of epithelial cell differentiation
cell junction maintenance
???displayArticle.antibodies??? Acta1 Ab9 Cdh1 Ab1 Mapk6 Ab1 Myc Ab5 Tjp1 Ab1 V5 Ab3
???displayArticle.morpholinos??? mapk6 MO1 mapk6 MO2 mapk6 MO3 tfap2a MO3 tfap2a MO4
???displayArticle.disOnts??? branchiooculofacial syndrome
???displayArticle.omims??? BRANCHIOOCULOFACIAL SYNDROME; BOFS
???displayArticle.gses??? GSE110427: NCBI
???attribute.lit??? ???displayArticles.show???
|
|
Figure 1. ERK3 expression in Xenopus laevis embryos. A, Real-time quantitative RT-PCR analysis. The expression levels of ERK3 were normalized to those of odc in two independent experiments (#1 and #2). The normalized ERK3 expression level at stage 1 was defined as 1.0 in each experiment. B, Whole-mount in situ hybridization analysis of ERK3 expression. ec, ectoderm; nc, neural crest; s, somite; nt, neural tube; ep, epidermis; pn, pronephros; b, brain; e, eye. Scale bars, 400 ïm. Anterior is to the left (stage 19-33/34). Dorsal is up for the lateral views (stage 19-33/34). Shown are representative images of 6-10 embryos from one experiment using the ERK3A probe. Essentially the same results were obtained for 6-9 embryos from another experiment using the ERK3B probe. |
|
|
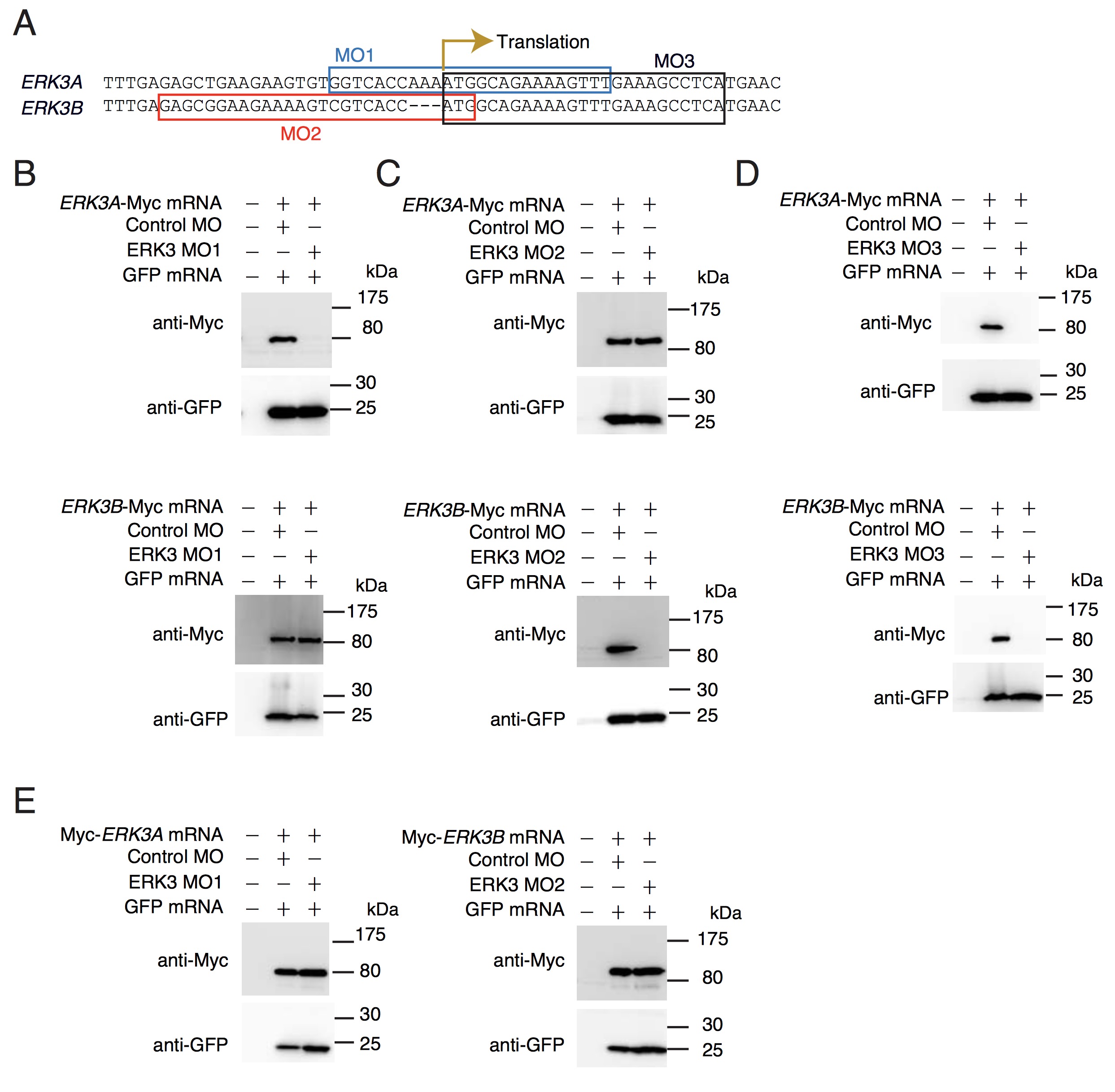
Figure 2. ERK3 MOs block the translation of ERK3A and/or ERK3B mRNA(s). A, The target sequences of three antisense MOs for Xenopus laevis ERK3 homeologs are shown in rectangles. ERK3 MO1 and MO2 were designed to target ERK3A alone and ERK3B alone, respectively. ERK3 MO3 was designed to target both ERK3A and ERK3B. B-E, The indicated sets of MOs (80 ng), ERK3 mRNAs (1.6 ng) and GFP mRNA (800 pg, control) were injected into the animal regions of all blastomeres at the 4-cell stage. C-terminally Myc-tagged ERK3A (ERK3A-Myc) and ERK3B (ERK3B-Myc) mRNAs comprise the 5’UTR and the coding region to contain the entire MO target sequences. N-terminally Myc-tagged ERK3A (Myc-ERK3A) and ERK3B (Myc-ERK3B) mRNAs contain additional AUG and Myc-encoding sequences upstream of the coding region to avoid MO-mediated translational inhibition. To analyze the ERK3A-Myc and ERK3B-Myc proteins, which were unstable due to proteasome- dependent degradation, animal caps (N=25, each sample) were dissected at stage 9, cultured with 10 μM MG132 (a proteasome inhibitor) until stage 12, and then lysed with 50 μl of lysis buffer. To analyse the Myc-ERK3A and Myc-ERK3B proteins, injected whole embryos (N=10, each sample) were harvested at stage 12 and lysed with 200 μl of lysis buffer. The protein levels were examined by immunoblotting. The data are representative of two or three independent experiments. B, ERK3 MO1 blocked the translation of ERK3A-Myc mRNA but not that of ERK3B-Myc mRNA. C, ERK3 MO2 blocked the translation of ERK3B-Myc mRNA but not that of ERK3A-Myc mRNA. D, ERK3 MO3 blocked the translation of both ERK3A-Myc and ERK3B-Myc mRNAs. E, Myc-ERK3A and Myc- ERK3B mRNAs were MO-resistant. |
|
|
Figure 3. ERK3 is required for pronephros and epidermal development in Xenopus laevis embryos. A-G, Phenotypes of ERK3 knockdown embryos. Lateral views with anterior to the left and dorsal up. A-E, Control MO (60 ng in (A), 40 or 80 ng in (B), 15 ng in (C) and 40 ng in (E)), ERK3 MO1/2 (30 (A) or 7.5 (C) ng each of ERK3 MO1 and ERK3 MO2) or ERK3 MO3 (40 or 80 ng in (B) and 40 ng in (E)) was co-injected with the lineage tracer dextran-fluorescein into both (A, B) or the left (C, E) V2 blastomere(s) at the 8-cell stage. Embryos with pronephric fluorescence were further analyzed. A, B, Phenotypes at stage 42. The black arrowhead indicates edema. The graph indicates the percent of embryos with edema from four (A) or two (B) independent experiments. **P<0.01 by z-test. Scale bars, 1 mm. C-E, Expression of the pronephric marker gene atp1b1 at stage 33/34. pn, pronephros. Scale bars, 200 ïm. C, D, In the rescue experiment, Myc-ERK3A and Myc-ERK3B mRNAs (1 ng each) were co- injected with ERK3 MO1/2. D, Percent of embryos with normal or aberrant atp1b1 expression in pronephros in four independent experiments. Severe, no expression; Mild, weak expression. **P<0.01 by Mann-Whitney U test. E, Expression of atp1b1 was inhibited by ERK3 MO3 (N=23/23) but not by control MO (N=1/28) in three independent experiments. F, G, Control MO (60 ng), ERK3 MO1/2 (20 ng each of MO1 and MO2) or ERK3 MO3 (60 ng) was injected into the animal regions of ventral blastomeres at the 4-cell stage. In three independent experiments, the epidermal architecture was disrupted by ERK3 MO1/2 (N=14/38 at stage 23 and N=37/38 at stage 39) and ERK3 MO3 (N=36/40 at stage 39) but not by control MO (N=0/39 at stage 23 and 39). Black arrowheads indicate initially observed, local disintegration of the epidermis. Scale bars, 500 ïm. |
|
|
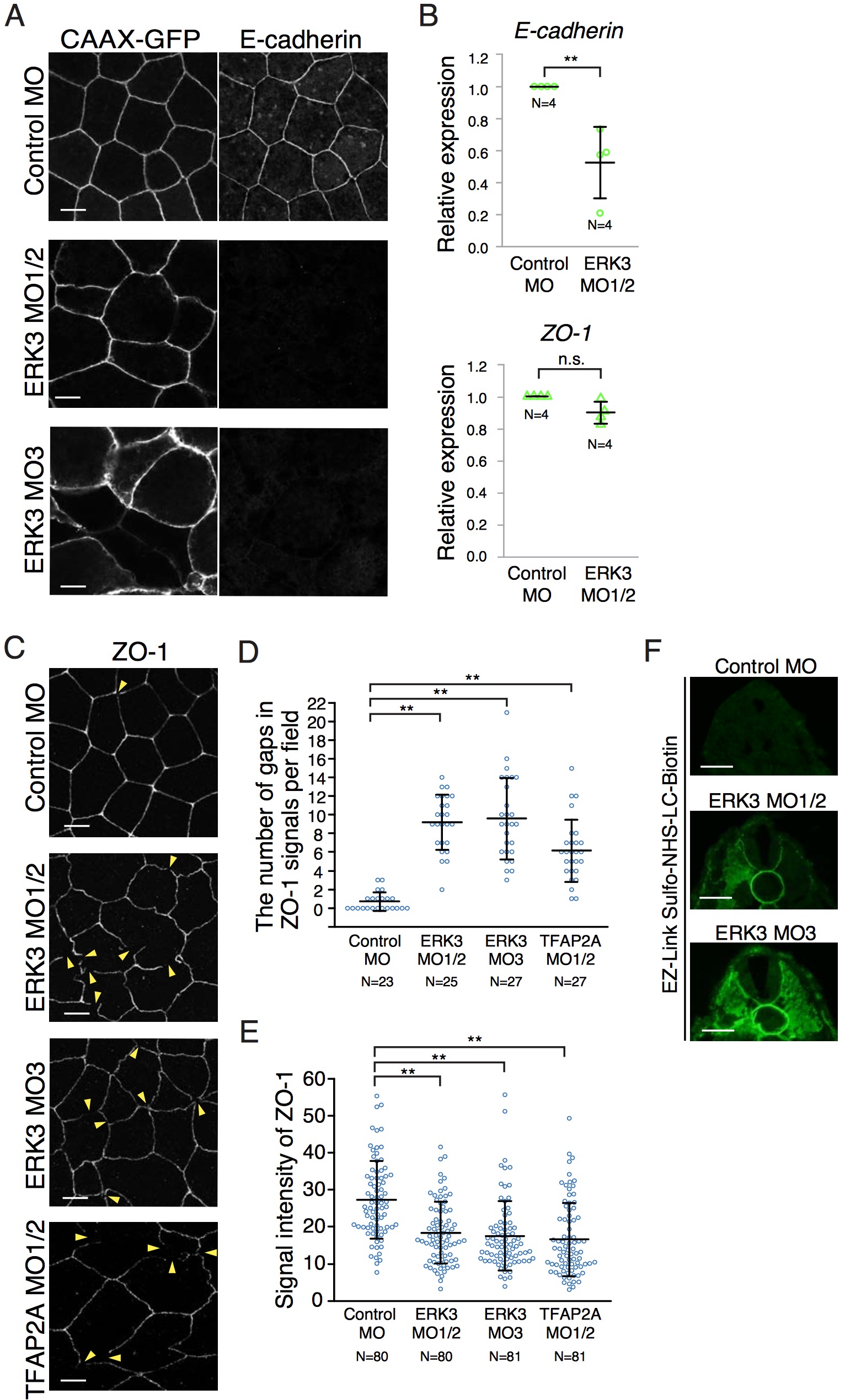
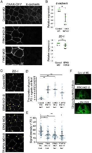
Figure 4. ERK3 knockdown leads to defective adherens and tight junctions in the epithelia of the Xenopus laevis embryonic epidermis. Control MO (60 ng in (A, C-F) or 40 ng in (B)), ERK3 MO1/2 (20 ng each of MO1 and MO2), ERK3 MO3 (60 ng) or TFAP2A MO1/2 (20 ng each of MO1 and MO2) was injected into the animal regions of both ventral blastomeres at the 4-cell stage. A, Injected embryos were fixed at stage 13 for immunofluorescence using the anti-E-cadherin antibody. Apical surfaces of the epidermal epithelia were observed by confocal microscopy. Scale bars, 10 ïm. CAAX-GFP mRNA (200 pg) was co-injected to visualize the plasma membrane. B, Real-time quantitative RT-PCR analysis of E-cadherin and ZO-1 expression. Injected embryos were harvested at stage 14. The expression levels of E-cadherin or ZO-1 were normalized to those of odc. The bars represent the average±S.D. The normalized E-cadherin or ZO-1 expression level in control embryos was defined as 1.0 in each experiment. Shown are all data points from four independent experiments. **P<0.01 by t test. n.s., not significant by t test. C-E, Injected embryos were fixed at stage 13 for immunofluorescence using the anti-ZO-1 antibody. Apical surfaces of the epidermal epithelia were observed by confocal microscopy. C, Scale bars, 10 ïm. The yellow arrowheads indicate gaps in ZO-1 signals. D, Each point indicates the number of gaps in ZO-1 signals per microscopic field (control MO, N=23; ERK3 MO1/2, N=25; ERK3 MO3, N=27; TFAP2A MO1/2, N=27) from two independent experiments. The bars represent the average±S.D. **P<0.01 by Tukey test. E, Each point represents the average fluorescence intensity of junctional ZO-1 in one cell (control MO, 80 cells from 27 microscopic fields; ERK3 MO1/2, 80 cells from 27 microscopic fields; ERK3 MO3, 81 cells from 27 microscopic fields; TFAP2A MO1/2, 81 cells from 27 microscopic fields; from two independent experiments). The bars represent the average±S.D. **P<0.01 by Tukey test. F, Injected embryos after vitelline membrane removal at stage 23 were exposed to 1 mg/ml EZ-link Sulfo-NHS-LC-Biotin for 10 min at 15°C and then fixed for transverse sectioning. EZ-link Sulfo-NHS-LC-Biotin was detected with streptavidin FITC. Scale bars, 100 ïm. Dorsal is up. A, F, Essentially the same results were obtained for 8-11 embryos from three independent experiments. The data are representative of 19-23 images. |
|
|
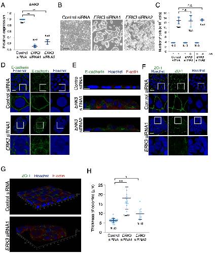
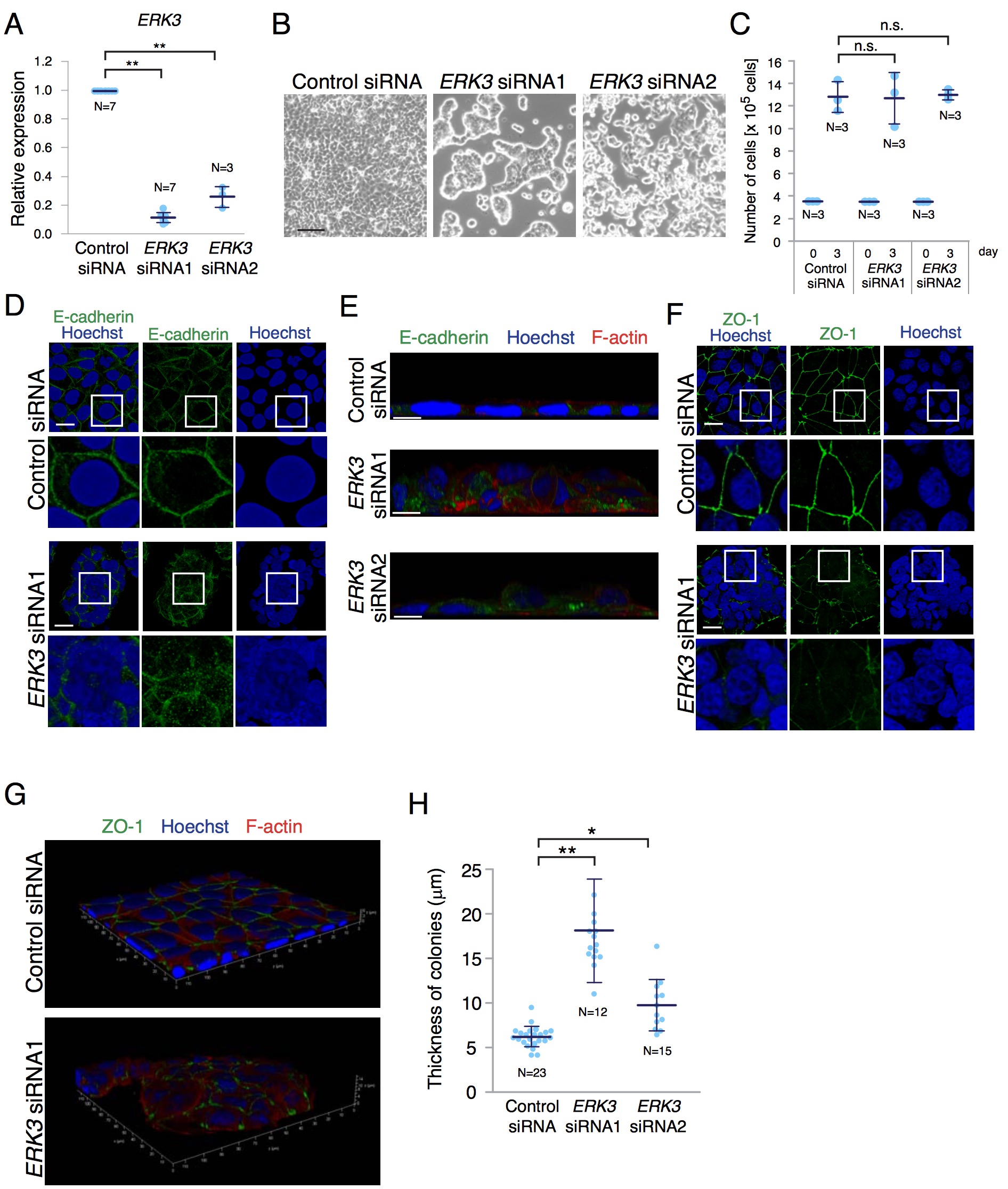
Figure 5. ERK3 knockdown induces thickened epithelia with defective adherens and tight junctions in MCF7 cells. A, Two different siRNAs targeting human ERK3 were effective in MCF7 cells. Cells were transfected with 20 nM control siRNA, ERK3 siRNA1 or ERK3 siRNA2, cultured for 3 days, and then subjected to real-time quantitative RT-PCR analyses. The expression levels of human ERK3 were normalized to those of human GAPDH. Shown are all data points from three or seven independent experiments. The bars represent the average±S.D. The normalized ERK3 expression level in control cells was defined as 1.0 in each experiment. **P<0.01 by Dunnett test. B, Typical morphologies of MCF7 cells 3 days after transfection with the indicated siRNAs (20 nM). The data are representative of three images from three independent experiments. Scale bars, 100 m. C, Proliferation was assessed by cell counting. MCF7 cells (3.5 x 105) were transfected with the indicated siRNAs (20 nM) and counted 3 days after transfection. Shown are all data points from three independent experiments. The bars represent the average±S.D. n.s., not significant by Dunnett test. D-H, MCF7 cells were transfected with the indicated siRNAs (20 nM), fixed 3 days after transfection, and subjected to triple staining with Hoechst (blue), Alexa Fluor 568 phalloidin (red), and an antibody against E- cadherin (D, E) or ZO-1 (F, G) (green). 3D images obtained by confocal microscopy were viewed from the apical (D, F), lateral (E) or apico-lateral (G) sides. D, E, Shown are representative images of 6-10 3D images from three independent experiments. F, G, Shown are representative images of 6-13 3D images from three independent experiments. D, F, Higher magnification images of the regions outlined in white in the upper panels are shown in the lower panels. Images of Alexa Fluor 568 phalloidin staining are not shown. Scale bars, 20 μm. E, Scale bars, 10 μm. H, The scatter plot represents the maximum thickness of the cell layers (or colonies) in the 3D images in D-G. The bars represent the average±S.D. *P<0.05, **P<0.01 by Dunnett test. |
|
|
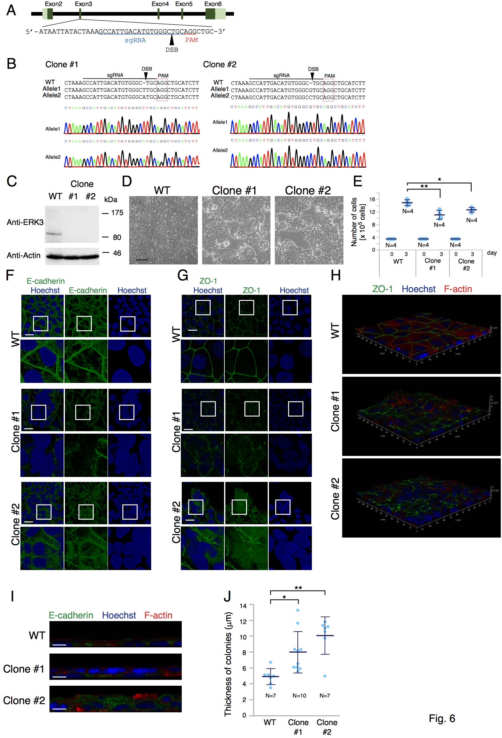
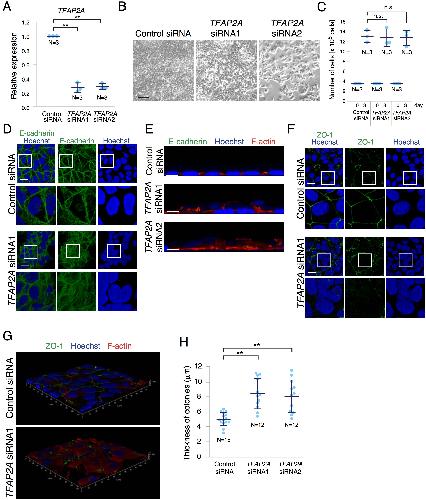
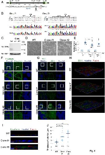
Figure 6. ERK3 knockout induces thickened epithelia with defective adherens and tight junctions in MCF7 cells. A, Genomic structure of the human ERK3 gene. Dark green, translated regions in exons; light green, untranslated regions in exons. sgRNA target sequences are underlined in blue. The black arrowhead indicates the predicted double-strand break (DSB) site between 3 and 4 nucleotides upstream of the PAM sequence (underlined in red). B, Genomic sequencing of ERK3 knockout clones (clone #1 and #2) showing a one-base insertion in exon 3. C, ERK3 protein levels in wild type and ERK3 knockout clones (#1 and #2) were determined by Western blotting. The data are from one experiment. D, Typical morphologies of wild type and ERK3 knockout cells (clones #1 and #2). The data are representative of two images from one experiment. Scale bars, 100 m. E, Proliferation was assessed by cell counting. Wild type and ERK3 knockout cells (3.5 x 105) were seeded in 6-well plates and counted after 3 days. The data points are from four independent experiments. The bars represent the average±S.D. *P<0.05, **P<0.01 by Dunnett test. F-J, Wild type or ERK3 knockout cells were seeded on cover glasses, cultured for 3 days, and subjected to triple staining with Hoechst (blue), Alexa Fluor 568 phalloidin (red), and an antibody against E-cadherin (F, I) or ZO-1 (G, H) (green). 3D images obtained by confocal microscopy were viewed from the apical (F, G), apico-lateral (H), or lateral (I) sides. F, I, Shown are representative images of 4-7 3D images from three cover glasses used in one experiment. G, H, Shown are representative images of three 3D images from three cover glasses used in one experiment. F, G, Higher magnification images of the regions outlined in white in the upper panels are shown in the lower panels. Images of Alexa Fluor 568 phalloidin staining are not shown. Scale bars, 20 μm. I, Scale bars, 10 μm. J, The scatter plot represents the maximum thickness of the cell layers (or colonies) in the 3D images in F-I. The bars represent the average±S.D. *P<0.05, **P<0.01 by Dunnett test. |
|
|
Figure 7. TFAP2A is a candidate factor for contributing to ERK3-dependent gene expression changes. A, Sample preparation for the microarray experiment. Control MO (80 ng), ERK3 MO1/2 (40 ng each of MO1 and MO2) or ERK3 MO3 (80 ng) was injected into animal regions of all blastomeres at the 4-cell stage. B, Venn diagram for genes downregulated >2-fold upon ERK3 knockdown. C, Top 20 transcription factors in the transcription factor-binding motif enrichment analysis. |
|
|
Figure 8. tfap2a expression in Xenopus laevis embryos. Whole-mount in situ hybridization analysis of tfap2a expression. ve, ventral ectoderm; nc, neural crest; s, somite; ep, epidermis; pn, pronephros; b, brain. Anterior is to the left (stage 17-39). Dorsal is up in the lateral views (stage 17-39). Essentially the same results were obtained for 7-10 embryos from one experiment. Scale bars, 400 μm. |
|
|
Figure 9. TFAP2A MOs block the translation of tfap2a.L or tfap2a.S mRNA. A, Target sequences of antisense MOs for Xenopus laevis tfap2a homeologs are shown in rectangles. TFAP2A MO1 and MO2 were designed to target tfap2a.L and tfap2a.S, respectively. B, C, The indicated sets of MOs (80 ng), tfap2a mRNAs (1.6 ng) and GFP mRNA (400 pg, control) were injected into all blastomeres at the 4-cell stage. C-terminally V5-tagged tfap2a.L (tfap2a.L-V5) and tfap2a.S (tfap2a.S-V5) mRNAs comprise the 5’UTR and the coding region to contain the entire MO target sequences. Injected embryos (N=10, each sample) were harvested at stage 12 and lysed with 200 μl of lysis buffer. The protein levels were examined by immunoblotting. The data are representative of two independent experiments. B, TFAP2A MO1 blocked the translation of tfap2a.L-V5 mRNA but not that of tfap2a.S-V5 mRNA. C, TFAP2A MO2 blocked the translation of tfap2a.S-V5 mRNA but not that of tfap2a.L-V5 mRNA. |
|
|
Figure 10. Transcriptomic changes induced by ERK3 knockdown are similar to those induced by tfap2a knockdown. A, Sample preparation for the second microarray experiment. Control MO (80 ng), ERK3 MO1/2 (40 ng each of MO1 and MO2) or TFAP2A MO1/2 (40 ng each of MO1 and MO2) was injected into animal regions of all blastomeres at the 4-cell stage. B, Venn diagrams for genes downregulated or upregulated >1.5-fold upon ERK3 or tfap2a knockdown. C, D, Scatter plots represent the fold changes of all (C) or cell junction-related (D) gene expression levels in ERK3 or tfap2a morphants relative to those in control morphants. r, correlation coefficient. |
|
|
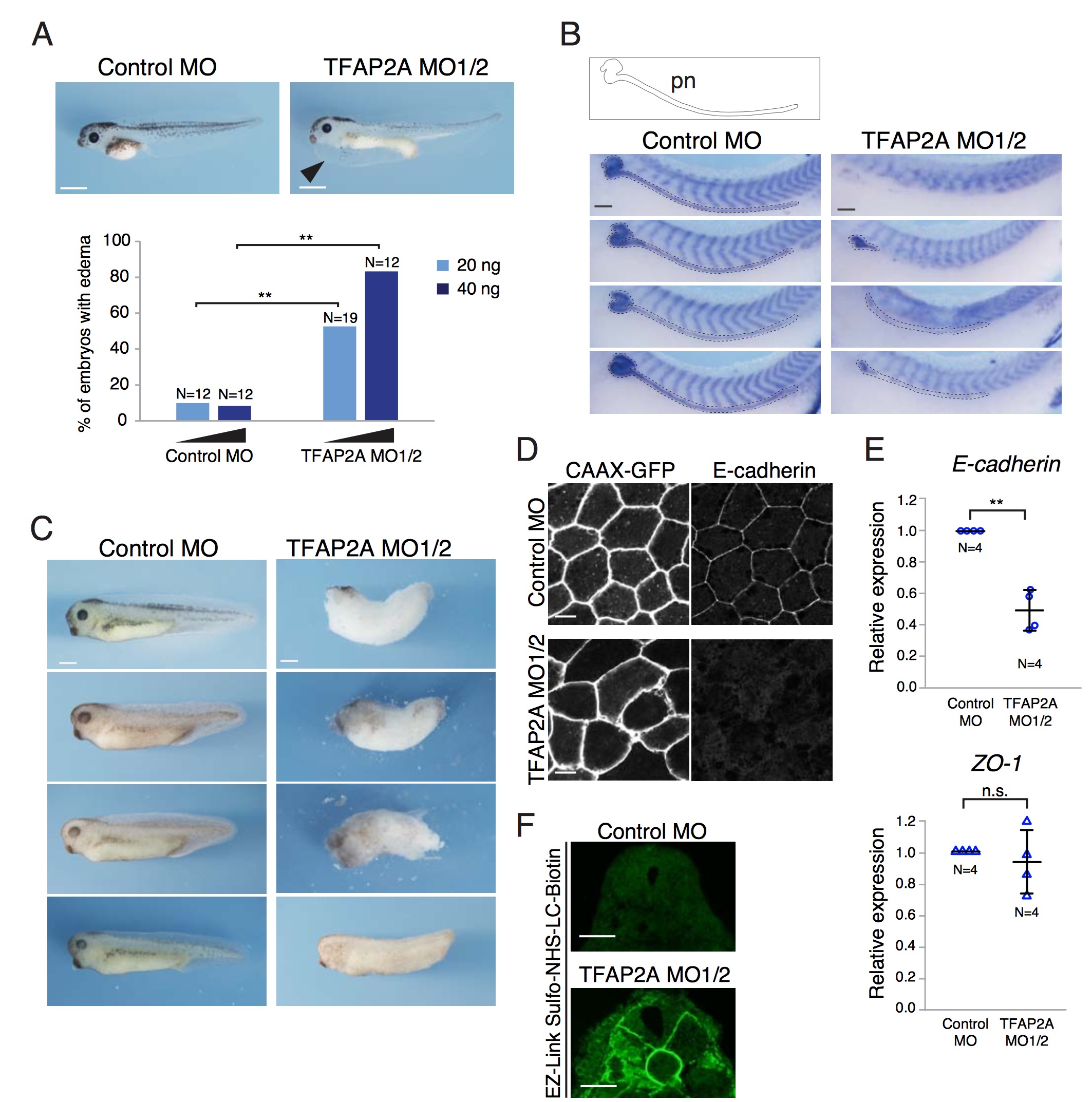
Figure 11. tfap2a knockdown phenocopies ERK3 knockdown in Xenopus laevis embryos. A, B, Control MO (40 (A) or 20 (A, B) ng) or TFAP2A MO1/2 (20 (A) or 10 (A, B) ng each of MO1 and MO2) were co-injected with dextran-fluorescein into both (A) or the left (B) V2 blastomere(s) at the 8-cell stage. Embryos with pronephric fluorescence were further analyzed. A, Upper panels, stage 42 embryos injected with control MO (40 ng) or TFAP2A MO1/2 (20 ng each of MO1 and MO2). The black arrowhead indicates edema. The graph shows the percent of embryos with edema from two independent experiments. **P<0.01 by z-test. B, atp1b1 expression at stage 33/34 was inhibited by TFAP2A MO1/2 (N=21/21) but not by control MO (N=0/18) in three independent experiments. pn, pronephros. C, Control MO (80 ng) or TFAP2A MO1/2 (40 ng each of MO1 and MO2) was injected into animal regions of both ventral blastomeres at the 4-cell stage. At stage 39, epidermal disintegration was induced by TFAP2A MO1/2 (N=31/31) but not by control MO (N=0/39) in three independent experiments. A-C, Lateral views with anterior to the left and dorsal up. Scale bars, 1 (A), 0.2 (B) or 0.5 (C) mm. D-F, Control MO (60 ng in (D, F) or 40 ng in (E)) or TFAP2A MO1/2 (20 ng each of MO1 and MO2) was injected into the animal regions of both ventral blastomeres at the 4-cell stage. D, Injected embryos were fixed at stage 13 for immunofluorescence using the anti-E-cadherin antibody. Apical surfaces of the epidermal epithelia were observed by confocal microscopy. Scale bars, 10 um. CAAX-GFP mRNA (200 pg) was co-injected to visualize the plasma membrane. E, Real-time quantitative RT-PCR analysis of E-cadherin and ZO-1 expression. Injected embryos were harvested at stage 14. The expression levels of E-cadherin or ZO-1 were normalized to those of odc. The bars represent the average±S.D. The normalized E-cadherin or ZO-1 expression level in control embryos was defined as 1.0 in each experiment. Shown are all data points from four independent experiments. **P<0.01 by t test. n.s., not significant by t test. F, Injected embryos after vitelline membrane removal at stage 23 were exposed to 1 mg/ml EZ-link Sulfo-NHS-LC-Biotin for 10 min at 15°C and then fixed for transverse sectioning. EZ-link Sulfo-NHS-LC-Biotin was detected with streptavidin FITC. Scale bars, 100 um. Dorsal is up. D, F, Essentially the same results were obtained for 8-10 embryos from two independent experiments. The data are representative of 13-15 images. |
|
|
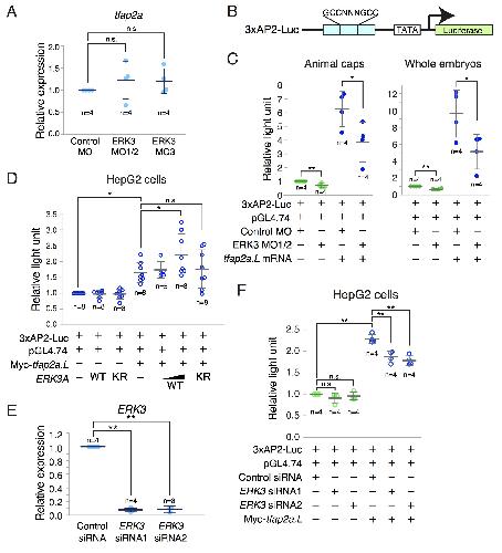
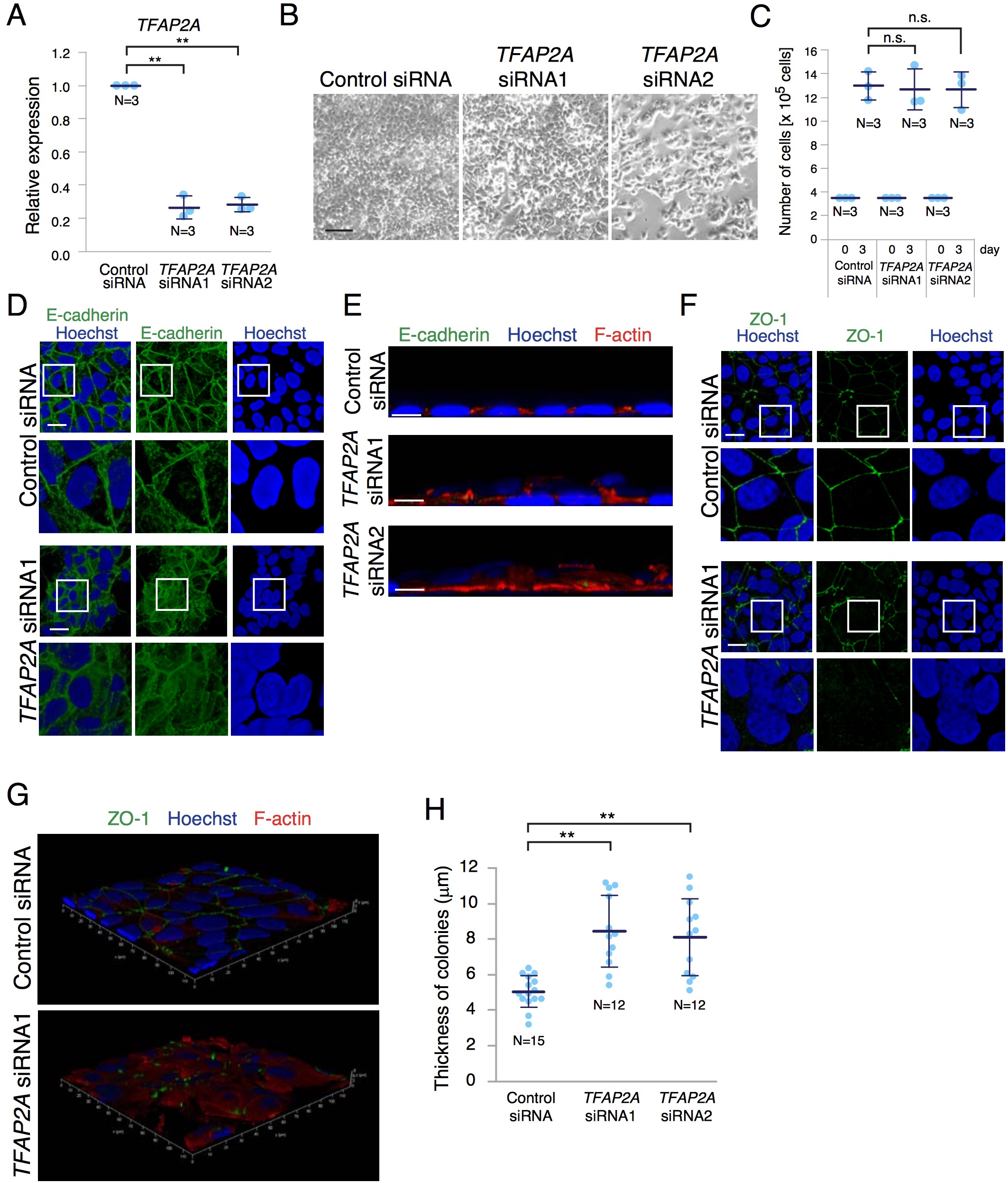
Figure 12. TFAP2A knockdown phenocopies ERK3 knockdown in MCF7 cells. A, Two different siRNAs targeting human TFAP2A were effective in MCF7 cells. Cells were transfected with 20 nM control siRNA, TFAP2A siRNA1 or TFAP2A siRNA2, cultured for 3 days, and then subjected to real- time quantitative RT-PCR analyses. The expression levels of human TFAP2A were normalized to those of human GAPDH. Shown are all data points from three independent experiments. The bars represent the average±S.D. The normalized TFAP2A expression level in control cells was defined as 1.0 in each experiment. **P<0.01 by Dunnett test. B, Typical morphologies of MCF7 cells 3 days after transfection with the indicated siRNAs (20 nM). The data are representative of three images from three independent experiments. Scale bars, 100 m. C, Proliferation was assessed by cell counting. MCF7 cells (3.5 x 105) were transfected with the indicated siRNAs (20 nM) and counted 3 days after transfection. Shown are all data points from three independent experiments. The bars represent the average±S.D. n.s., not significant by Dunnett test. D-H, MCF7 cells were transfected with the indicated siRNAs (20 nM), fixed 3 days after transfection, and subjected to triple staining with Hoechst (blue), Alexa Fluor 568 phalloidin (red), and an antibody against E-cadherin (D, E) or ZO-1 (F, G) (green). 3D images obtained by confocal microscopy were viewed from the apical (D, F), lateral (E) or apico-lateral (G) sides. D, E, Shown are representative images of 6-8 3D images from three independent experiments. F, G, Shown are representative images of 6-7 3D images from three independent experiments. D, F, Higher magnification images of the regions outlined in white in the upper panels are shown in the lower panels. Images of Alexa Fluor 568 phalloidin staining are not shown. Scale bars, 20 μm. E, Scale bars, 10 μm. H, The scatter plot represents the maximum thickness of the cell layers (or colonies) in the 3D images in D-G. The bars represent the average±S.D. **P<0.01 by Dunnett test. |
|
|
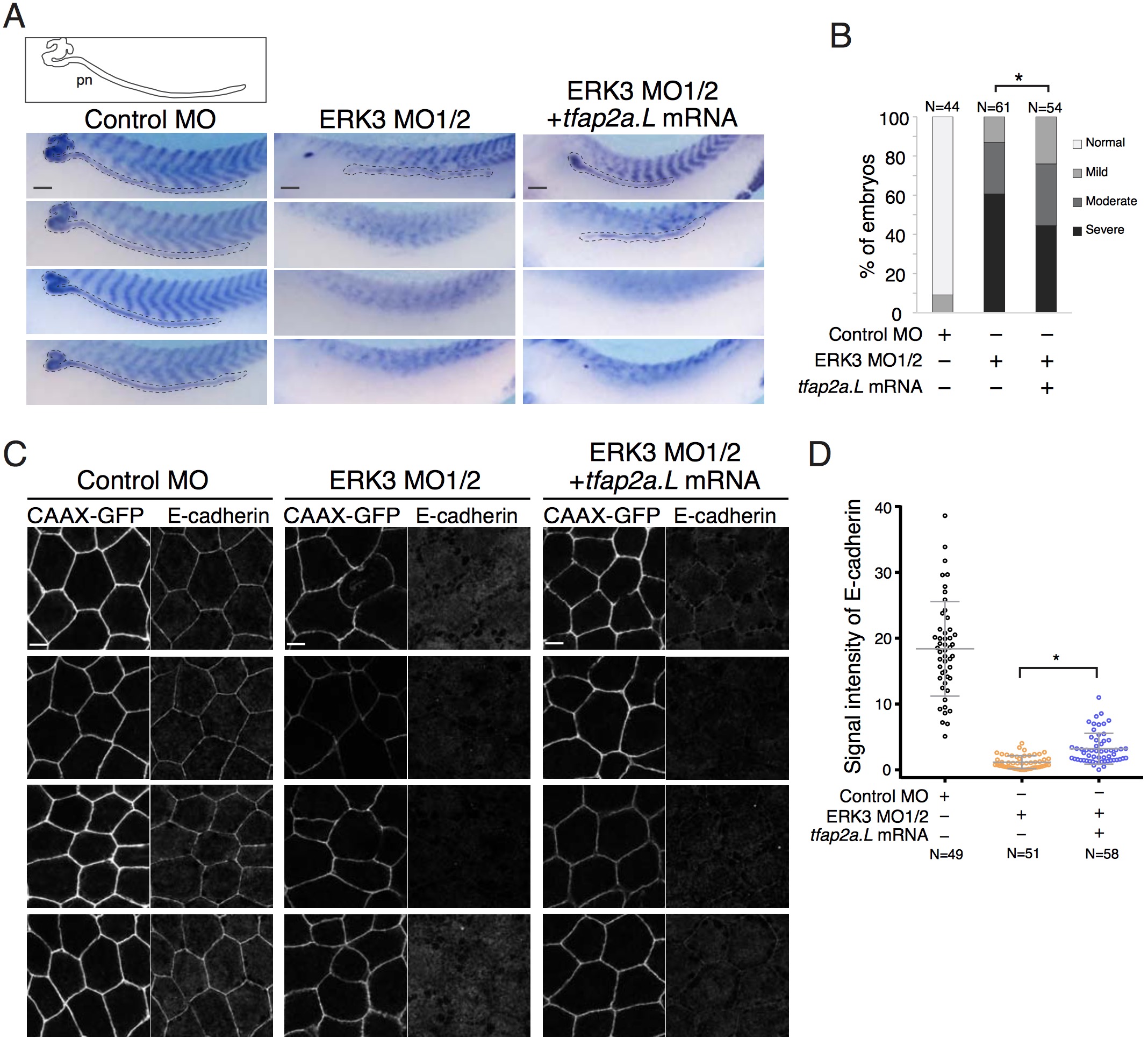
Figure 13. Phenotypes induced by ERK3 knockdown are partially rescued by tfap2a overexpression in Xenopus laevis. A, B, Control MO (20 ng) or ERK3 MO1/2 (10 ng each of MO1 and MO2) was injected with or without tfap2a.L mRNA (400 pg) into the left V2 blastomere at the 8- cell stage. All injections were carried out using dextran-fluorescein as a lineage tracer. Embryos with pronephric fluorescence were fixed at stage 33/34 for whole mount in situ hybridization. A, Lateral views with anterior to the left and dorsal up. pn, pronephros. Scale bars, 200 ïm. B, The percent of embryos with normal or aberrant atp1b1 expression in pronephros was scored in five independent experiments. Severe, no expression; Moderate, weak and discontinuous expression; Mild, weak but continuous expression. *P<0.05 by Mann-Whitney U test. C, D, Control MO (40 ng) or ERK3 MO1/2 (20 ng each of MO1 and MO2) was injected with or without tfap2a.L mRNA (800 pg) into the animal regions of both ventral blastomeres at the 4-cell stage. CAAX-GFP mRNA (200 pg) was also co-injected in all conditions to visualize the plasma membrane. Injected embryos were fixed at stage 13 for immunofluorescence using anti-E-cadherin. Apical surfaces of the epidermal epithelia were observed by confocal microscopy. Scale bars, 10 ïm. D, Each point represents the average fluorescence intensity of junctional E-cadherin in one cell (control MO, 49 cells from 16 microscopic fields; ERK3 MO1/2, 51 cells from 20 microscopic fields; ERK3 MO1/2 plus tfap2a.L mRNA, 58 cells from 19 microscopic fields; from two independent experiments). The bars represent the average±S.D. *P<0.05 by Mann- Whitney U test. |
|
|
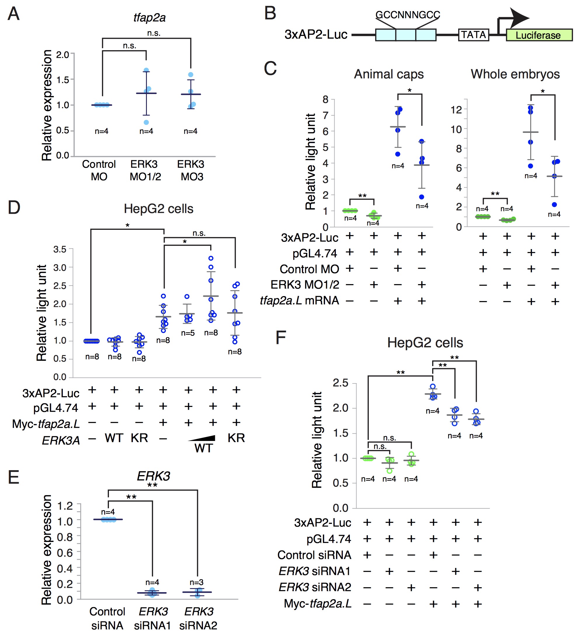
Figure 14. ERK3 regulates TFAP2A-dependent transcription. A, Real-time quantitative RT-PCR analysis of tfap2a expression in Xenopus laevis embryos. Control MO (40 ng), ERK3 MO1/2 (20 ng each MO1 and MO2) or ERK3 MO3 (40 ng) was injected into both ventral blastomeres at the 4-cell stage. Injected embryos were harvested at stage 14. The expression levels of tfap2a were normalized to those of odc. All data points from four independent experiments are shown. The bars represent the average±S.D. The normalized tfap2a expression level in control embryos was defined as 1.0 in each experiment. n.s., not significant by Dunnett test. B, The TFAP2-Luc reporter (3xAP2-Luc) contains three tandem repeats of the consensus binding sequence (GCCNNNGCC) of the TFAP2 family to drive firefly luciferase expression. C, Luciferase assays using Xenopus laevis embryos. Indicated combinations of control MO (40 ng), ERK3 MO1/2 (20 ng each of MO1 and MO2), and tfap2a.L mRNA (1 ng) were co-injected with the 3xAP2-Luc plasmid (20 pg) and the pGL4.74 Renilla luciferase plasmid (20 pg) into the animal regions at the 2-cell stage. Animal caps dissected at stage 9 or whole embryos were lysed at stage 13 for the dual luciferase assay, in which firefly luciferase activity was normalized to the internal control Renilla luciferase activity. Shown are all data points from four independent experiments. The bars represent the average±S.D. The normalized relative light unit for firefly luciferase in control animal caps or embryos was defined as 1.0 in each experiment. *P<0.05, **P<0.01 by t-test. D, 3xAP2-Luc (150 ng) and pGL4.74 (10 ng) plasmids were transfected with the indicated combinations of the expression plasmids for ERK3A WT (300 or 600 ng), ERK3A KR (600 ng) or Myc-tagged tfap2a.L (600 ng) into HepG2 cells. The total amount of plasmids was kept constant by adding the mock vector. After 24 hours, the cells were lysed for dual luciferase assays. Shown are all data points from 5-8 independent experiments. The bars represent the average±S.D. The normalized relative light unit for firefly luciferase in control cells was defined as 1.0 in each experiment. *P<0.05 by Dunnett test. n.s., not significant. E, Real-time quantitative RT-PCR analysis of ERK3 expression. HepG2 cells were transfected with 20 nM control siRNA, ERK3 siRNA1 or ERK3 siRNA2, cultured for 48 hours, and then subjected to analyses. The mock plasmid was also transfected to examine the efficiency of siRNAs in the presence of co-delivering plasmid DNAs. Shown are all data points from three or four independent experiments. The expression levels of human ERK3 were normalized to those of human GAPDH. The bars represent the average±S.D. The normalized ERK3 expression level in control cells was defined as 1.0 in each experiment. **P<0.01 by Dunnett test. F, The 3xAP2-Luc plasmid (1 g), the pGL4.74 plasmid (40 ng) and the indicated siRNA (20 nM) were simultaneously transfected into HepG2 cells with or without the expression plasmid for Myc-tagged tfap2a.L (0.96 g). The total amount of plasmids was kept constant by adding the mock vector. After 48 hours, the cells were harvested for dual luciferase assay. Shown are all data points from four independent experiments. The bars represent the average±S.D. The normalized relative light unit for firefly luciferase in control cells was defined as 1.0 in each experiment. **P<0.01 by Tukey test. n.s., not significant by Tukey test. |
|
|
mapk6 (mitogen-activated protein kinase 6) gene expression in X. laevis embryo, as assayed by in situ hybridization, NF stage 12, ventral view. |
|
|
mapk6 (mitogen-activated protein kinase 6) gene expression in X. laevis embryo, as assayed by in situ hybridization, NF stage 19, lateral view, anterior left, dorsal up (left image), and dorsal view, anterior left (right image). |
|
|
mapk6 (mitogen-activated protein kinase 6) gene expression in X. laevis embryo, as assayed by in situ hybridization, NF stage 25, dorsal view, anterior left. |
|
|
mapk6 (mitogen-activated protein kinase 6) gene expression in X. laevis embryo, as assayed by in situ hybridization, NF stage 25, lateral view, anterior left, dorsal up. |
|
|
References [+] :
Al-Mahdi,
A novel role for atypical MAPK kinase ERK3 in regulating breast cancer cell morphology and migration.
2015, Pubmed
Al-Mahdi, A novel role for atypical MAPK kinase ERK3 in regulating breast cancer cell morphology and migration. 2015, Pubmed
Batsché, RB and c-Myc activate expression of the E-cadherin gene in epithelial cells through interaction with transcription factor AP-2. 1998, Pubmed
Behrens, The E-cadherin promoter: functional analysis of a G.C-rich region and an epithelial cell-specific palindromic regulatory element. 1991, Pubmed
Bello, A function for dystroglycan in pronephros development in Xenopus laevis. 2008, Pubmed , Xenbase
Bian, ERK3 regulates TDP2-mediated DNA damage response and chemoresistance in lung cancer cells. 2016, Pubmed
Bosher, The developmentally regulated transcription factor AP-2 is involved in c-erbB-2 overexpression in human mammary carcinoma. 1995, Pubmed
Brewer, Loss of AP-2alpha impacts multiple aspects of ventral body wall development and closure. 2004, Pubmed
Cargnello, Activation and function of the MAPKs and their substrates, the MAPK-activated protein kinases. 2011, Pubmed
Cizelsky, The Wnt/JNK signaling target gene alcam is required for embryonic kidney development. 2014, Pubmed , Xenbase
Costantini, Patterning a complex organ: branching morphogenesis and nephron segmentation in kidney development. 2010, Pubmed
Coulombe, Rapid turnover of extracellular signal-regulated kinase 3 by the ubiquitin-proteasome pathway defines a novel paradigm of mitogen-activated protein kinase regulation during cellular differentiation. 2003, Pubmed
Coulombe, Atypical mitogen-activated protein kinases: structure, regulation and functions. 2007, Pubmed
Decary, The retinoblastoma protein binds the promoter of the survival gene bcl-2 and regulates its transcription in epithelial cells through transcription factor AP-2. 2002, Pubmed
Desgrange, Nephron Patterning: Lessons from Xenopus, Zebrafish, and Mouse Studies. 2015, Pubmed , Xenbase
Ding, Detection of tight junction barrier function in vivo by biotin. 2011, Pubmed , Xenbase
Eckert, The AP-2 family of transcription factors. 2005, Pubmed
El-Brolosy, Genetic compensation: A phenomenon in search of mechanisms. 2017, Pubmed
Hennig, Mechanisms identified in the transcriptional control of epithelial gene expression. 1996, Pubmed
Howland, On the Effect of Removal of the Pronephros of the Amphibian Embryo. 1916, Pubmed
Julien, Nuclear export of ERK3 by a CRM1-dependent mechanism regulates its inhibitory action on cell cycle progression. 2003, Pubmed
Klinger, Loss of Erk3 function in mice leads to intrauterine growth restriction, pulmonary immaturity, and neonatal lethality. 2009, Pubmed
Kostenko, Tumour promoting and suppressing roles of the atypical MAP kinase signalling pathway ERK3/4-MK5. 2012, Pubmed
Leask, Transcription factor AP2 and its role in epidermal-specific gene expression. 1991, Pubmed
Liang, Increased expression of mitogen-activated protein kinase and its upstream regulating signal in human gastric cancer. 2005, Pubmed
Lienkamp, Using Xenopus to study genetic kidney diseases. 2016, Pubmed , Xenbase
Long, ERK3 signals through SRC-3 coactivator to promote human lung cancer cell invasion. 2012, Pubmed
Luo, Transcription factor AP-2 is an essential and direct regulator of epidermal development in Xenopus. 2002, Pubmed , Xenbase
Marciano, A holey pursuit: lumen formation in the developing kidney. 2017, Pubmed
Matsuda, A New Nomenclature of Xenopus laevis Chromosomes Based on the Phylogenetic Relationship to Silurana/Xenopus tropicalis. 2015, Pubmed , Xenbase
Milunsky, Genotype-phenotype analysis of the branchio-oculo-facial syndrome. 2011, Pubmed
Milunsky, TFAP2A mutations result in branchio-oculo-facial syndrome. 2008, Pubmed
Moody, Segregation of fate during cleavage of frog (Xenopus laevis) blastomeres. 1990, Pubmed , Xenbase
Moriya, Induction of Pronephric Tubules by Activin and Retinoic Acid in Presumptive Ectoderm of Xenopus laevis: (RA/kidney/mesoderm induction/Xenopus laevis). 1993, Pubmed , Xenbase
Rai, Molecular cloning, isolation and characterisation of ERK3 gene from chewing-tobacco induced oral squamous cell carcinoma. 2004, Pubmed
Ran, Genome engineering using the CRISPR-Cas9 system. 2013, Pubmed
Schorle, Transcription factor AP-2 essential for cranial closure and craniofacial development. 1996, Pubmed
Schumacher, Scaffolding by ERK3 regulates MK5 in development. 2004, Pubmed
Session, Genome evolution in the allotetraploid frog Xenopus laevis. 2016, Pubmed , Xenbase
Seternes, Activation of MK5/PRAK by the atypical MAP kinase ERK3 defines a novel signal transduction pathway. 2004, Pubmed
Sinha, Defining the regulatory factors required for epidermal gene expression. 2000, Pubmed
Slaymaker, Rationally engineered Cas9 nucleases with improved specificity. 2016, Pubmed
Snape, Transcription factor AP-2 is tissue-specific in Xenopus and is closely related or identical to keratin transcription factor 1 (KTF-1). 1991, Pubmed , Xenbase
Sun, Xenopus Claudin-6 is required for embryonic pronephros morphogenesis and terminal differentiation. 2015, Pubmed , Xenbase
Wang, AP-2alpha: a regulator of EGF receptor signaling and proliferation in skin epidermis. 2006, Pubmed
Wang, AP-2 factors act in concert with Notch to orchestrate terminal differentiation in skin epidermis. 2008, Pubmed
Williams, Analysis of the DNA-binding and activation properties of the human transcription factor AP-2. 1991, Pubmed
Williams, Cloning and expression of AP-2, a cell-type-specific transcription factor that activates inducible enhancer elements. 1988, Pubmed
Zhang, Neural tube, skeletal and body wall defects in mice lacking transcription factor AP-2. 1996, Pubmed
Zhang, Expression of TFAP2beta and TFAP2gamma genes in Xenopus laevis. 2006, Pubmed , Xenbase
