Click here to close
Hello! We notice that you are using Internet Explorer, which is not supported by Xenbase and may cause the site to display incorrectly.
We suggest using a current version of Chrome,
FireFox, or Safari.
J Cell Sci
2018 May 22;13110:. doi: 10.1242/jcs.210575.
Show Gene links
Show Anatomy links
Phosphorylation of XIAP at threonine 180 controls its activity in Wnt signaling.
Ng VH, Hang BI, Sawyer LM, Neitzel LR, Crispi EE, Rose KL, Popay TM, Zhong A, Lee LA, Tansey WP, Huppert S, Lee E.
???displayArticle.abstract???
X-linked inhibitor of apoptosis (XIAP) plays an important role in preventing apoptotic cell death. XIAP has been shown to participate in signaling pathways, including Wnt signaling. XIAP regulates Wnt signaling by promoting the monoubiquitylation of the co-repressor Groucho/TLE family proteins, decreasing its affinity for the TCF/Lef family of transcription factors and allowing assembly of transcriptionally active β-catenin-TCF/Lef complexes. We now demonstrate that XIAP is phosphorylated by GSK3 at threonine 180, and that an alanine mutant (XIAPT180A) exhibits decreased Wnt activity compared to wild-type XIAP in cultured human cells and in Xenopus embryos. Although XIAPT180A ubiquitylates TLE3 at wild-type levels in vitro, it exhibits a reduced capacity to ubiquitylate and bind TLE3 in human cells. XIAPT180A binds Smac (also known as DIABLO) and inhibits Fas-induced apoptosis to a similar degree to wild-type XIAP. Our studies uncover a new mechanism by which XIAP is specifically directed towards a Wnt signaling function versus its anti-apoptotic function. These findings have implications for development of anti-XIAP therapeutics for human cancers.
Fig. 1.
XIAP is phosphorylated by GSK3 at T180. (A) Endogenous XIAP co-immunoprecipitates with endogenous GSK3. XIAP was immunoprecipitated (IP) from whole-cell lysates (WCL) of HEK293STF cells incubated in the absence or presence of recombinant Wnt3a followed by immunoblotting. The asterisk indicates the heavy chain of IgG. (B) Purified XIAP is phosphorylated by GSK3 in vitro in a [γ32P]ATP kinase assay. Reactions were analyzed by SDS/PAGE followed by autoradiography. (C) CK1 enhances XIAP phosphorylation by GSK3. XIAP bound to beads was incubated with CK1 in a kinase reaction containing non-radioactive (cold) ATP (lanes 4 and 6). CK1 was washed away and XIAP-bound beads incubated with GSK3 in a kinase reaction containing [γ32P]ATP. Reactions were analyzed by SDS/PAGE followed by autoradiography. Kinase only lanes show CK1 and GSK3 autophosphorylation (lanes 1 and 2). Results in AâC were replicated at least three times. (D) The predicted phosphorylation site at T180 of XIAP is an in vitro GSK3 phosphorylated site. Predicted phosphorylation sites on XIAP were curated by the PhosphoSitePlus online resource tool (Hornbeck et al., 2015). LC-MS analysis of XIAP identifies T180 (asterisk) as a prominent in vitro GSK3 phosphorylation site.
Fig. 2.
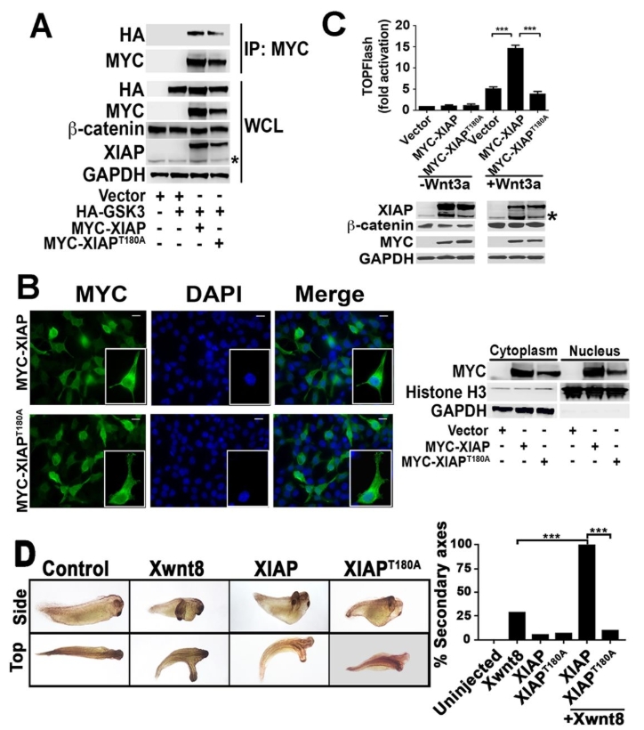
The XIAPT180A mutant exhibits decreased Wnt activity compared to wild-type XIAP in cultured human cells and in Xenopus embryos. (A) GSK3 associates with XIAP and the kinase mutant, XIAPT180A, to a similar extent. HEK293STF cells were transfected with vector, HAâGSK3, MYCâXIAP and MYC-XIAPT180A as indicated, whole cell lysates (WCL) were collected, and immunoprecipitation (IP) performed with anti-MYC antibody. The asterisk indicates endogenous XIAP. (B) The XIAPT180A mutant does not exhibit a localization that is distinct from XIAP. Left, HEK293STF cells were transfected with MYCâXIAP or MYCâXIAPT180A, fixed, and immunostained for MYC and DNA (DAPI). Scale bars: 12.5â µm. Right, cytoplasmic and nuclear fractionations were isolated from transfected cells and immunoblotted for MYC, Histone H3 (a nuclear marker) and GAPDH (a cytoplasmic marker). (C) In contrast to wild-type XIAP, XIAPT180A does not potentiate Wnt3a signaling. HEK293STF cells were transfected with vector, MYCâXIAP or MYCâXIAPT180A as indicated, for 24â h, and cells incubated in the absence or presence of recombinant Wnt3a for 24â h. The asterisk indicates endogenous XIAP. Graph shows mean±s.d. of TOPflash activation normalized to the cell titer. ***P<0.0001 (one-tailed Student's t-test). All experiments were repeated at least three times. (D) The XIAPT180A mutant does not potentiate Wnt8 (Xwnt8)-induced axis formation in Xenopus embryos, in contrast to wild-type XIAP. Embryos (four-cell stage) were injected ventrally with control, XIAPT180A or XIAP mRNA (2â ng each) with or without Wnt8 mRNA (0.1â ng) and allowed to develop. Representative Wnt8-, XIAP- and XIAPT180A-injected embryos are on the left. The percentage of embryos with secondary axis formation is shown on the right (nâ¥31 per group). ***P<0.0001 (Fisher's exact test, with Bonferroni correction). All results were replicated at least three times.
Fig. 3.
The XIAPT180A mutant shows decreased binding and ubiquitylation of TLE3. (A) XIAPT180A ubiquitylates TLE3 to a similar extent to wild-type XIAP in vitro. In vitro-translated HAâTLE3 was incubated in an in vitro ubiquitylation reaction containing recombinant E1/E2, ubiquitin, and XIAP or XIAPT180A. Ubiquitylated TLE3 was visualized by immunoblotting with anti-HA antibody. (B) XIAPT180A exhibits reduced capacity to ubiquitylate TLE3 in cultured human cells compared to wild-type XIAP. HEK293STF cells were transfected as indicated, lysed under denaturing conditions, and His-Ub-modified proteins isolated by nickel affinity chromatography. XIAP and TLE3 were detected by immunoblotting with anti-MYC and anti-HA antibodies, respectively. The asterisk indicates endogenous XIAP. WCL, whole-cell lysates. (C) XIAPT180A exhibits decreased affinity for HAâTLE3 compared to wild-type XIAP. HEK293STF cells were transfected for 24â h as indicated followed by incubation in the absence or presence of recombinant Wnt3a for 24â h. Lysates were collected and immunoprecipitated (IP) with anti-MYC antibody. Co-immunoprecipitated HAâTLE3 was detected by anti-HA antibody. All results were replicated at least three times.
Fig. 4.
In contrast to its activity in the Wnt pathway, XIAPT180A has a similar activity to that of wild-type XIAP in the apoptotic pathway. (A) Smac co-immunoprecipitates (IP) with XIAP and XIAPT180A to a similar extent. HEK293STF cells were transfected as indicated with vector or HAâSmac plus MYCâXIAP or MYCâXIAPT180A. Lysates were collected and immunoprecipitation performed with anti-MYC antibody followed by immunoblotting with anti-HA antibody. WCL, whole cell lysates. Results were replicated at least three times. (B) Overexpression of XIAP and XIAPT180A decreases the percentage of Fas ligand (FasL)-induced apoptosis to a similar extent. HeLa cells were transfected for 24â h as indicated and incubated in the absence or presence of recombinant Fas ligand (100â ng/ml) for 24â h. Cells were then stained with Annexin V and propidium iodide. Graph shows the mean±s.d. of percentage of apoptotic cells. Data was analyzed and processed using FlowJo. **P<0.001, *P<0.01; n.s., not significant (one-tailed Student's t-test). All experiments were repeated at least three times. (C) A model for the regulation of XIAP activity in the Wnt pathway by phosphorylation at position T180. See text for more information.
Ashkenazi,
Death receptors: signaling and modulation.
1998, Pubmed
Ashkenazi,
Death receptors: signaling and modulation.
1998,
Pubmed Barkett,
Phosphorylation of IkappaB-alpha inhibits its cleavage by caspase CPP32 in vitro.
1997,
Pubmed Beurel,
Glycogen synthase kinase-3 (GSK3): regulation, actions, and diseases.
2015,
Pubmed Cole,
GSK-3 phosphorylation of the Alzheimer epitope within collapsin response mediator proteins regulates axon elongation in primary neurons.
2004,
Pubmed Damgaard,
The ubiquitin ligase XIAP recruits LUBAC for NOD2 signaling in inflammation and innate immunity.
2012,
Pubmed Daniels,
Beta-catenin directly displaces Groucho/TLE repressors from Tcf/Lef in Wnt-mediated transcription activation.
2005,
Pubmed Galbán,
XIAP as a ubiquitin ligase in cellular signaling.
2010,
Pubmed Gyrd-Hansen,
IAPs contain an evolutionarily conserved ubiquitin-binding domain that regulates NF-kappaB as well as cell survival and oncogenesis.
2008,
Pubmed Hanson,
XIAP monoubiquitylates Groucho/TLE to promote canonical Wnt signaling.
2012,
Pubmed
,
Xenbase Heasman,
Patterning the early Xenopus embryo.
2006,
Pubmed
,
Xenbase Holley,
Reaper eliminates IAP proteins through stimulated IAP degradation and generalized translational inhibition.
2002,
Pubmed
,
Xenbase Hornbeck,
PhosphoSitePlus, 2014: mutations, PTMs and recalibrations.
2015,
Pubmed Laible,
Homemade site directed mutagenesis of whole plasmids.
2009,
Pubmed Liu,
Control of beta-catenin phosphorylation/degradation by a dual-kinase mechanism.
2002,
Pubmed
,
Xenbase MacFarlane,
Proteasome-mediated degradation of Smac during apoptosis: XIAP promotes Smac ubiquitination in vitro.
2002,
Pubmed Mertins,
Proteogenomics connects somatic mutations to signalling in breast cancer.
2016,
Pubmed Muratani,
How the ubiquitin-proteasome system controls transcription.
2003,
Pubmed Saito-Diaz,
The way Wnt works: components and mechanism.
2013,
Pubmed Salghetti,
Destruction of Myc by ubiquitin-mediated proteolysis: cancer-associated and transforming mutations stabilize Myc.
1999,
Pubmed Sharma,
Ultradeep human phosphoproteome reveals a distinct regulatory nature of Tyr and Ser/Thr-based signaling.
2014,
Pubmed Sun,
XIAP associates with GSK3 and inhibits the promotion of intrinsic apoptotic signaling by GSK3.
2009,
Pubmed Suzuki,
Ubiquitin-protein ligase activity of X-linked inhibitor of apoptosis protein promotes proteasomal degradation of caspase-3 and enhances its anti-apoptotic effect in Fas-induced cell death.
2001,
Pubmed Thorne,
Small-molecule inhibition of Wnt signaling through activation of casein kinase 1α.
2010,
Pubmed
,
Xenbase Veeman,
Zebrafish prickle, a modulator of noncanonical Wnt/Fz signaling, regulates gastrulation movements.
2003,
Pubmed Wu,
GSK3: a multifaceted kinase in Wnt signaling.
2010,
Pubmed Zeng,
A dual-kinase mechanism for Wnt co-receptor phosphorylation and activation.
2005,
Pubmed
,
Xenbase