|
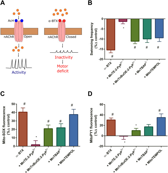
Fig. 1. α-BTX induced motor deficits are redox regulated. (A) α-BTX mechanism of action scheme. Left: skeletal muscle activity stems from acetylcholine (ACh) binding to post-synaptic nicotinic acetylcholine receptor (nAChR) to permit Na+ entry. Right: α-BTX ligates the nAChR to render it impermeable to Na+ leading to forced post-synaptic inactivity induced motor deficits. (B) Evoked swimming frequency (expressed as %δ control) by condition (α-BTX, α-BTX plus: MnTE-2-PyP5+, MnTnBuOE-2-PyP5+, MnTBAP3- or MitoTempol; n = 10 in each condition). (C) Mito-SOX oxidation (expressed as %δ control) by condition (n = 10 per condition). (D) MitoPY1 oxidation (expressed as %δ control) by condition (n = 10 per condition). Error bars are SEM. Concentrations and incubations: α-BTX (8 µM for 30 min), MnTE-2-PyP5+, MnTnBuOE-2-PyP5+, MnTBAP3- conditions = 1 µM for 30 min. MitoTempol = 20 µM for 30 min. # denotes significant difference vs control. * denotes significant difference vs α-BTX. |
|
Fig. 2. α-LTX induced motor deficits are redox regulated. (A) α-LTX mechanism of action scheme. α-LTX binds to nerve terminals to cause mass neurotransmitter vesicle depletion, leading to pre-synaptic inactivity. (B) Evoked swimming frequency (expressed as %δ control) by condition (α-LTX, α-LTX plus: MnTE-2-PyP5+, MnTnBuOE-2-PyP5+, MnTBAP3- or MitoTempol; n = 10 in each condition). (C) Mito-SOX oxidation (expressed as %δ control) by condition (n = 10 per condition). (D) MitoPY1 oxidation (expressed as %δ control) by condition (n = 10 per condition). Error bars are SEM. Concentrations and incubations: α-LTX (15 nM for 30 min), MnTE-2-PyP5+, MnTnBuOE-2-PyP5+, MnTBAP3- conditions = 1 µM for 30 min. MitoTempol = 20 µM for 30 min. # denotes significant difference vs control. * denotes significant difference vs α-LTX. |
|
Fig. 3. SPARC induced motor deficits are redox regulated. (A) SPARC mechanism of action scheme. SPARC binds to weak synaptic inputs to selectively induce pruning—via a yet to be fully elucidated mechanism. Withdrawing inputs (retraction bulbs) are inactive; hence, global SPARC treatment can silence multiple NMJs to induce motor deficits. (B) Evoked swimming frequency (expressed as %δ control) by condition (SPARC, SPARC plus: MnTE-2-PyP5+, MnTnBuOE-2-PyP5+, MnTBAP3- or MitoTempol; n = 10 in each condition). (C) Mito-SOX oxidation (expressed as %δ control) by condition (n = 10 per condition). (D) MitoPY1 oxidation (expressed as %δ control) by condition (n = 10 per condition). Error bars are SEM. Concentrations and incubations: SPARC (50 nM for 30 min), MnTE-2-PyP5+, MnTnBuOE-2-PyP5+, MnTBAP3- conditions = 1 µM for 30 min. MitoTempol = 20 µM for 30 min. # denotes significant difference vs control. * denotes significant difference vs SPARC. |
|
Fig. 4. MitoPQ induced motor deficits are redox regulated. (A) MitoPQ mechanism of action scheme. Within the mitochondrial matrix, MitoPQ accepts an electron from complex I to yield a MitoPQ radical. The MitoPQ radical reacts with molecular oxygen (O2) to generate O2.-, leading to an increase in matrix [O2.- and H2O2] (the latter as a consequence of MnSOD mediated O2.- dismutation). (B) Mito-SOX oxidation (expressed as %δ control) by condition (MitoPQ, MitoPQ plus: MnTE-2-PyP5+, MnTnBuOE-2-PyP5+, MnTBAP3- or MitoTempol n = 10 per condition). (C) MitoPY1 oxidation (expressed as %δ control) by condition (n = 10 per condition). (D) Evoked swimming frequency (expressed as %δ control) by condition (n = 10 in each condition). Error bars are SEM. Concentrations and incubations: MitoPQ (5 µM for 60 min), MnTE-2-PyP5+, MnTnBuOE-2-PyP5+, MnTBAP3- conditions = 1 µM for 30 min. MitoTempol = 20 µM for 30 min. #denotes significant difference vs control. *denotes significant difference vs MitoPQ. |
|
Supplementary Fig. 1. No statistical difference in cell viability between MitoPQ vs control treated primary muscle-nerve co-cultures. |
|
Supplementary Fig. 2. Representative florescent images of Mito-SOX oxidation in vivo by synaptic inactivity model (α-BTX, α-LTX, SPARC and MitoPQ) and treatment condition (control, MnTE-2-PyP5+, MnTnBuOE-2-PyP5+, MnTBAP3- and Mito-Tempol) taken from the intermyotomal region of stage 37–38 X. laevis tadpoles using whole-mount redox imaging. Scale bar is 0.1 mm. |
|
Supplementary Fig. 3. Representative florescent images of MitoPY1 oxidation in vivo by synaptic inactivity model (α-BTX, α-LTX, SPARC and MitoPQ) and treatment condition (control, MnTE-2-PyP5+, MnTnBuOE-2-PyP5+, MnTBAP3- and Mito-Tempol) taken from the intermyotomal region of stage 37–38 X. laevis tadpoles using whole-mount redox imaging. Scale bar is 0.1 mm. |
|
Supplementary Fig. 4. A stage 37â38 X. laevis tadpole with the location of a representative intermyotomal region sampled (red box) with florescent images of Mito-SOX and MitoPY1 oxidation shown below. |
|
Graphical Abstract |
|
|