|
Fig. 1.
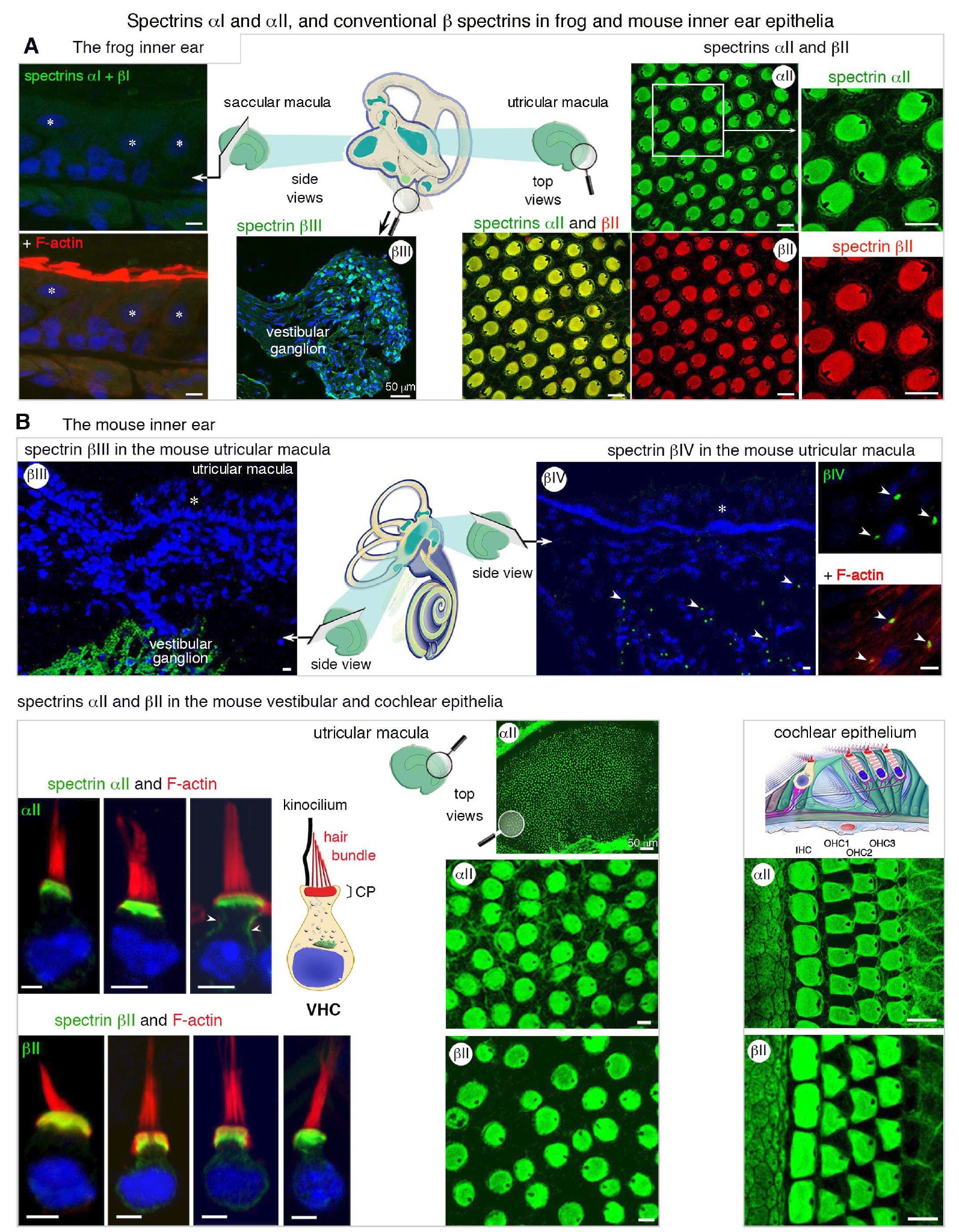
Spectrins αII and βII in the frog and mouse inner ear hair cells. (AâD) Frog (X. laevis). (A) Diagram of the amphibian inner ear, showing the sensory regions of the hearing organ (light green) and of the five balance end organs (dark green). (B and C) Side (B) and top (C) views of the utricular macula. (D) Isolated vestibular hair cells (VHCs). In frog hair cells, spectrins αII and βII are both detected in the cell apical region, specifically, in the cuticular plate (CP) and in the submembrane region of the apical junctional complex. In B and D, F-actin is stained in red by TRITCâphalloidin. (EâG) Mouse. (E) Diagram of the mammalian inner ear, showing the sensory epithelia of the hearing organ (cochlea) and of the five balance end organs. (F) Side views of the anterior crista. The VHCs can be identified by their myosin VIIa immunostaining. As in frog hair cells, spectrins αII and βII are detected mainly in the apical region of VHCs. (G) In isolated VHC and cochlear outer hair cell (OHC), spectrin αII (green) and spectrin βII (red) are both detected in the CP. In the OHC, spectrin αII is also present throughout the lateral wall. By contrast, the αII immunostaining of the VHC lateral wall does not cover the entire cell circumference (see diagrams). Bars, 5 µm. |
|
Fig. 2.
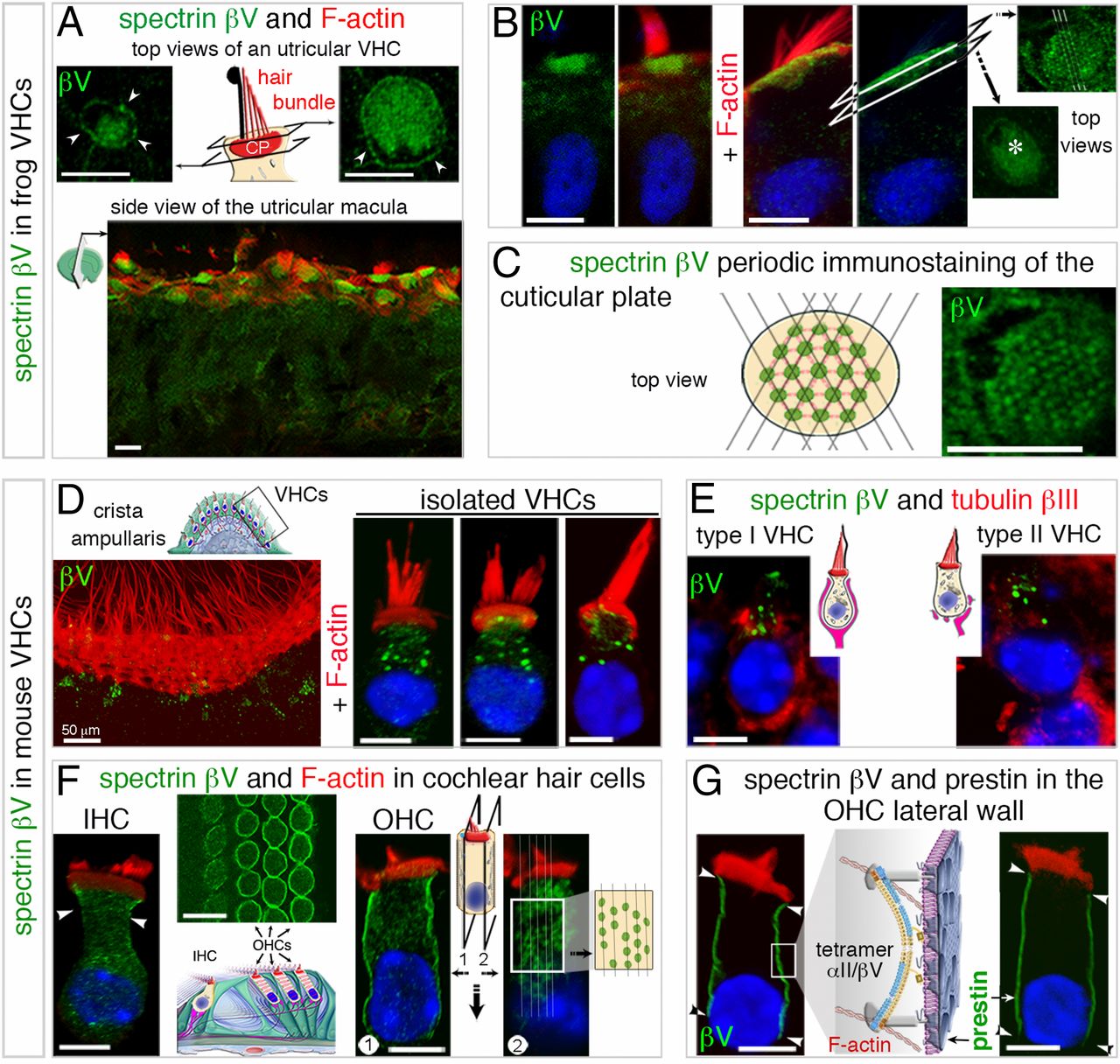
Distinct subcellular distributions of spectrin βV in the frog and mouse hair cells. (AâC) Frog (X. laevis). (A and B) In the vestibular hair cells (VHCs) of a frog utricular macula, spectrin βV (green) is invariably detected both in the cuticular plate (CP) and as an apical immunoreactive peripheral ring (arrowheads in A). The top views in B show spectrin βV labeling just above and under (asterisk) the cuticular plate. (C) At the CP apical surface, the spectrin βV immunostaining forms a well-organized punctate pattern, with seemingly uniformly spaced dots resembling lattice knots. (DâG) Mouse. (D and E) In the VHCs of a mouse crista ampullaris, spectrin βV is detected as a cytoplasmic punctate immunostaining both in type I and type II VHCs, which can be differentiated by the tubulin βIII immunolabeling of their afferent nerve fibers. Spectrin βV-immunoreactive puncta extend from the apical region near the cuticular plate down to the supranuclear region of the VHCs. (F and G) In the cochlea, spectrin βV is present both in inner hair cells (IHCs) and outer hair cells (OHCs). Note that the immunostaining of the IHC lateral wall is restricted to the neck region (arrowheads), whereas the protein is detected in (and restricted to) the entire lateral wall of OHCs, where it contributes to the cortical lattice (see diagrams) (F). (G) In the OHCs, the spectrin βV immunostaining matches the distribution of the lateral plasma membrane protein prestin (arrowheads). Bars, 5 µm. |
|
Fig. 3.
Direct interaction of spectrin βV with membrane phospholipids, but not with ankyrin G. (A) Spectrin-ankyrin interaction. (Left) Purified His-tagged ankyrin G binds to a GST-tagged R14-R15 fragment of spectrin βII (GST-βII R14-R15), but not to GST-tagged R14-R15 fragments of the human spectrin βV (GST-βV R14-R15) or Drosophila spectrin βH (GST-βH R14-R15). (Right) In the reciprocal experiment, the GST-tagged ZU5 domain of ankyrin G (GST-ankyrin ZU5) does not bind to the myc-tagged full-length human spectrin βV. Homodimerization of spectrin βV through its C-terminal region (R29-Cter) was used as a positive control (17). (B) Spectrin-membrane interaction. In a membrane lipid strip assay, the R29-Cter fragment of spectrin βV, but not its actin-binding domain (βV ABD), binds to phosphatidic acid (PA) and phosphatidylinositol 4-monophosphate [PI(4)P]. In the PIP strip assay, the βV R29-Cter peptide binds to PI(3)P, PI(4)P, and PI(5)P, to PI(3,5)P2, and to PI(3,4,5)P3. |
|
Fig. 4.
Spectrin βV associates with post-Golgi structures and binds to the Rab8 GTPase. (A) In mouse isolated vestibular hair cells (VHCs) on P10, the staining with TRITC-tagged wheat germ agglutinin (WGA) substantially overlaps with the spectrin βV immunostaining, both in the Golgi apparatus and in scattered post-Golgi secretory vesicles. (B) Focus on a spectrin βV-immunoreactive and TRITC-WGA-stained spot in the Golgi apparatus. (C) The TRITC-WGAâstained structures (red) are not colocated with spectrin αII- and spectrin βII-immunoreactive structures (green). (D) Unlike in VHCs, spectrin βV in mouse cochlear outer hair cells (OHCs) does not colocalize with TRITC-WGAâstained structures. (E) Spectrin βV binds to Rab8, a small GTPase involved in vesicular trafficking toward the plasma membrane. A GST-tagged R29-Cter fragment of spectrin βV (GST-βV R29-Cter), but not GST alone, binds to Rab8 present in protein extracts from the mouse inner ear or retina. Bars, 2 µm. |
|
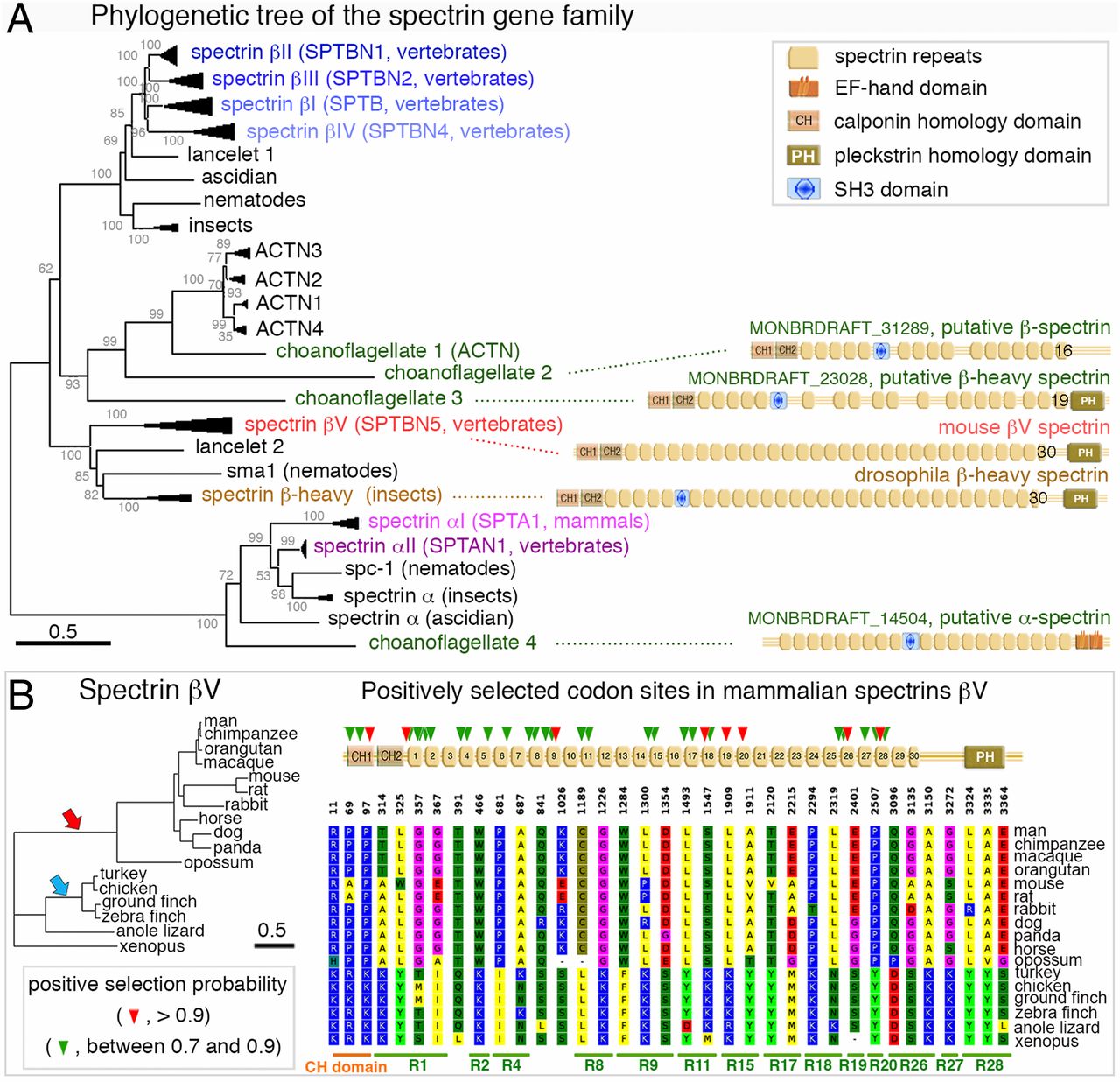
Fig. 5.
Spectrin family tree and signatures of positive selection in the amino acid sequences of mammalian spectrins βV. (A) Neighbor-joining phylogenetic tree of the complete spectrin gene family based on a multiple full-length sequence alignment from vertebrate and invertebrate species (Jones–Taylor–Thornton amino acid substitution model). Vertebrate spectrin branches were collapsed for the sake of clarity (see detailed tree in SI Appendix, Fig. S7). Predicted domains of the spectrins identified in the choanoflagellate Monosiga brevicollis are shown on the right side of the corresponding tree branches: MONBRDRAFT_14504, _31289, and _23028 refer to the putative α, β, and β-heavy (βH) spectrins, respectively. The nonconventional β spectrins of Drosophila (β-heavy) and mouse (βV) are shown for comparison. Bar, 0.5 substitution per site. (B) Diagram showing the positions of the amino acid residues submitted to positive selection in the mammalian lineage for spectrin βV (35 codon sites). Corresponding positions in the different vertebrate species are shown, with upper numbers indicating the positions in the human protein sequence. The protein domains are indicated below by horizontal bars. The phylogenetic tree of this spectrin is shown on the left side (the red and blue arrows indicate the mammalian and avian focal branches, respectively). Bar, 0.5 substitution per site. The detailed results of the phylogenic molecular analysis are presented in SI Appendix, Table S2. CH, calponin homology domain; Rn, spectrin repeat number n; PH, pleckstrin homology domain. |
|
Figure S3: Distribution of α and β spectrin subunits in the frog and mouse inner ears
(A) Frog (X. laevis). Left panels: Cryosections of the saccular macula and of the vestibular
ganglion (containing the cell bodies of the primary sensory neurons) immunostained for spectrins αI
plus βI and for spectrin βIII, respectively (green). Spectrins αI and βI are not detected in the hair
cells (asterisks). The ganglion neurons contain spectrin βIII. Right panels: Whole-mount of the
utricular macula. Among conventional spectrins, only spectrins αII (green) and βII (red) are present
in the sensory hair cells: both spectrins are mainly detected in the cell apical region.
(B) Mouse. Upper panels: Cryosections of the utricular macula and vestibular ganglion
immunostained for spectrins βIII (green, left panel) and βIV (green, right panel). Spectrins βIII and
spectrin βIV are detected in the soma of vestibular ganglion neurons, and at the nodes of Ranvier of
the vestibular axons (arrowheads), respectively, whereas no significant immunostaining is detected
in the sensory epithelium (asterisk). Lower panels: Isolated hair cells (left panels) and wholemounts
(middle panels) of an utricular macula, and whole-mounts of a cochlear sensory epithelium
(right panels) on P10, illustrating the distribution of spectrins αII and βII in the apical region of the
vestibular and cochlear hair cells, mainly in the cuticular plate (CP). In vestibular hair cells (VHC),
a submembrane immunostaining for spectrin αII is occasionally observed (arrowheads). Actin
filaments are stained in red with TRITC-phalloidin, and cell nuclei are stained in blue with DAPI.
Scale bars = 5 μm, unless indicated otherwise on the picture. |
|
Figure S4: Distribution of spectrin βV in the frog and mouse cochlear and vestibular hair cells
at embryonic and postnatal ages
(A) Whole-mount preparations of a frog (X. laevis) utricular macula (UM). In all frog hair cells,
spectrin βV is apically located just under the apical plasma membrane. Right panels: In addition to a
peripheral ring-shaped immunostaining at the level of the apical junctional complex (arrows), frog
hair cells displays a grid-like periodic pattern of spectrin βV immunoreactivity overlying the
cuticular plate (CP). As we go deeper into the cuticular plate, the spectrin βV immunostaining
becomes diffuse (arrowheads). The 2D spatial Fourier transformation of the distribution formed by
the immunoreactive spots displays an approximate hexagonal symmetry (yellow dashed lines).
Each
cell contains about to 139 ± 14 spots (mean ± s.e.m., n = 16 cells), with the mean spacing between
the spots being 0.53 ± 0.07 μm (mean ± s.e.m., measured on 64 rows manually selected on the same
16 cells).
(B) Left panel: Cryosections of a mouse vestibular sensory epithelium (ampullar crista) on
embryonic day 18 (E18). The myosin VIIa immunostaining indicates the position of the hair cells.
Spectrin βV is detected in a few hair cells at the periphery of the sensory organ (see magnified view of the boxed area). Upper right panel: Whole-mount preparations at developmental (E20) and
mature (postnatal day 10 (P10), P30, and P90) stages. The arrowhead at the midpoint of the sensory
epithelium stained for myosin VIIa indicates the eminentia cruciatum, a region devoid of sensory
cells. Unlike the spectrin αII immunostaining, the spectrin βV immunostaining of hair cells is
restricted to the periphery of the sensory epithelium at all stages analyzed. Lower right panel:
Isolated vestibular hair cells (VHCs) immunostained for spectrin βV (green). Actin filaments are
stained in red with TRITC-phalloidin and cell nuclei are stained in blue with DAPI. Unlike
spectrins αII and βII, which are mainly detected in the apical region of hair cells, specifically in the
CP, the spectrin βV staining displays a broad punctate distribution pattern, extending from the
pericuticular region down to the supranuclear region.
(C) Whole-mount preparations of the mouse cochlear sensory epithelium on E20 and P8. The
myosin VIIa immunostaining indicates the position of the hair cells. The spectrin βV
immunostaining is not detected before birth. Note the intense spectrin βV immunostaining of the
lateral wall in the outer hair cells (OHCs) on P8.
Bars = 5 μm in (A,C) and 25 μm in (B).
Figure |