Click here to close
Hello! We notice that you are using Internet Explorer, which is not supported by Xenbase and may cause the site to display incorrectly.
We suggest using a current version of Chrome,
FireFox, or Safari.
Epilepsia Open
2017 Aug 05;23:334-342. doi: 10.1002/epi4.12068.
Show Gene links
Show Anatomy links
Functional variants in HCN4 and CACNA1H may contribute to genetic generalized epilepsy.
Becker F, Reid CA, Hallmann K, Tae HS, Phillips AM, Teodorescu G, Weber YG, Kleefuss-Lie A, Elger C, Perez-Reyes E, Petrou S, Kunz WS, Lerche H, Maljevic S.
???displayArticle.abstract???
Objective: Genetic generalized epilepsy (GGE) encompasses seizure disorders characterized by spike-and-wave discharges (SWD) originating within thalamo-cortical circuits. Hyperpolarization-activated (HCN) and T-type Ca2+ channels are key modulators of rhythmic activity in these brain regions. Here, we screened HCN4 and CACNA1H genes for potentially contributory variants and provide their functional analysis.
Methods: Targeted gene sequencing was performed in 20 unrelated familial cases with different subtypes of GGE, and the results confirmed in 230 ethnically matching controls. Selected variants in CACNA1H and HCN4 were functionally assessed in tsA201 cells and Xenopus laevis oocytes, respectively.
Results: We discovered a novel CACNA1H (p.G1158S) variant in two affected members of a single family. One of them also carried an HCN4 (p.P1117L) variant inherited from the unaffected mother. In a separate family, an HCN4 variant (p.E153G) was identified in one of several affected members. Voltage-clamp analysis of CACNA1H (p.G1158S) revealed a small but significant gain-of-function, including increased current density and a depolarizing shift of steady-state inactivation. HCN4 p.P1117L and p.G153E both caused a hyperpolarizing shift in activation and reduced current amplitudes, resulting in a loss-of-function.
Significance: Our results are consistent with a model suggesting cumulative contributions of subtle functional variations in ion channels to seizure susceptibility and GGE.
Figure 1. Pedigrees of the two GGE families. (A) Pedigree of Family 1 showing a complete cosegregation of the CACNA1H variant (orange) with the GGE phenotype and the inheritance pattern of the HCN4 variant (blue). (B) Pedigree of Family 2 in which the second HCN4 mutation p.E153G was identified in a single patient; EGMA, epilepsy with grand mal seizures on awakening; TLE, temporal lobe epilepsy; FS, febrile seizures; CAE, childhood absence epilepsy; EGTCS, epilepsy with generalized tonic‐clonic seizures.
Figure 2. Conservation and localization of affected amino acids. (A) Alignment of protein sequences showing the conservation of affected amino acids in Cav3.2 (encoded by CACNA1H) and HCN4 proteins among different species. (B) Predicted localization of detected variants within the Cav3.2 and HCN4 channel proteins.
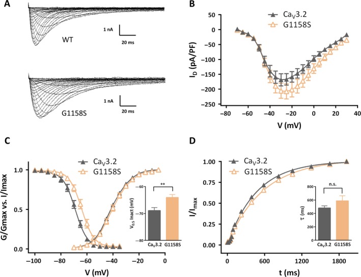
Figure 3. Functional analysis of the CACNA1H variant in tsA201 cells. (A) Whole cell currents of WT Cav3.2 and G1158S channels elicited by depolarizing the membrane between −70 mV and 70 mV in 5‐mV steps from a holding potential of −90 mV. (B) Current density for the Cav3.2 WT and G1158S mutant channels at different potentials. (C) Steady‐state activation and inactivation for Cav3.2 WT and G1158S mutant channels obtained by standard protocols using a holding potential of −90 mV. Recordings were performed with Ca2+ as the charge carrier. Parameters for activation were as follows: WT – V0.5 = −41.4 ± 0.8 mV, k = −6.7 ± 0.3 mV (n = 13); G1158S – V0.5 = −40.8 ± 0.8 mV, k −1.3 ± 0.3 (n = 10). For the inactivation (inset), parameters were: WT – V0.5 = −69.2 ± 1.1 mV, k = 4.3 ± 0.2 mV (n = 11); G1158S – V0.5 = −64.1 ± 1.1 mV, k = −4.4 ± 0.1 (n = 7), **p < 0.01, unpaired t test. (D) Recovery from inactivation for Cav3.2 WT and G1158S mutant channels. Curves represent monoexponential fits to the averaged data (n = 4–12). Inset: mean time constant for recovery from inactivation for Cav3.2 WT and G1158S mutant, obtained from monoexponential fits to the normalized current recovery curve (n = 4–12, n.s. = not significant).
Figure 4. Electrophysiological characterization of HCN4 epilepsy variants. (A) Steady‐state (left) and tail (right) currents from oocytes expressing HCN4 WT and E153G and P1117L epilepsy variants. Vertical scale bar represents 1 μA. (B) Average tail current–voltage (I–V) relationship of WT (n = 21), E153G (n = 19), and P1117L (n = 30) channels. (C) Activation curve constructed from average normalized tail currents and fit with the Boltzmann equation for HCN4 WT and E153G and P1117L variants. (D) Bar graph of the average half‐activation voltage (V0.5) for each situation.*p < 0.05, one‐way ANOVA.
Baulac,
First genetic evidence of GABA(A) receptor dysfunction in epilepsy: a mutation in the gamma2-subunit gene.
2001, Pubmed,
Xenbase
Baulac,
First genetic evidence of GABA(A) receptor dysfunction in epilepsy: a mutation in the gamma2-subunit gene.
2001,
Pubmed
,
Xenbase Biel,
Hyperpolarization-activated cation channels: from genes to function.
2009,
Pubmed Camfield,
Febrile seizures and genetic epilepsy with febrile seizures plus (GEFS+).
2015,
Pubmed Chen,
Association between genetic variation of CACNA1H and childhood absence epilepsy.
2003,
Pubmed Cossette,
Mutation of GABRA1 in an autosomal dominant form of juvenile myoclonic epilepsy.
2002,
Pubmed Coulter,
Characterization of ethosuximide reduction of low-threshold calcium current in thalamic neurons.
1989,
Pubmed Cribbs,
Cloning and characterization of alpha1H from human heart, a member of the T-type Ca2+ channel gene family.
1998,
Pubmed Crunelli,
Childhood absence epilepsy: genes, channels, neurons and networks.
2002,
Pubmed Daniil,
CACNA1H Mutations Are Associated With Different Forms of Primary Aldosteronism.
2016,
Pubmed de Kovel,
Recurrent microdeletions at 15q11.2 and 16p13.11 predispose to idiopathic generalized epilepsies.
2010,
Pubmed Dibbens,
Augmented currents of an HCN2 variant in patients with febrile seizure syndromes.
2010,
Pubmed
,
Xenbase DiFrancesco,
Funny channel gene mutations associated with arrhythmias.
2013,
Pubmed DiFrancesco,
Recessive loss-of-function mutation in the pacemaker HCN2 channel causing increased neuronal excitability in a patient with idiopathic generalized epilepsy.
2011,
Pubmed Eckle,
Mechanisms by which a CACNA1H mutation in epilepsy patients increases seizure susceptibility.
2014,
Pubmed Epi4K consortium,
Ultra-rare genetic variation in common epilepsies: a case-control sequencing study.
2017,
Pubmed Ernst,
Genetic enhancement of thalamocortical network activity by elevating alpha 1g-mediated low-voltage-activated calcium current induces pure absence epilepsy.
2009,
Pubmed Hauser,
Descriptive epidemiology of epilepsy: contributions of population-based studies from Rochester, Minnesota.
1996,
Pubmed Heinzen,
Exome sequencing followed by large-scale genotyping fails to identify single rare variants of large effect in idiopathic generalized epilepsy.
2012,
Pubmed Helbig,
15q13.3 microdeletions increase risk of idiopathic generalized epilepsy.
2009,
Pubmed Helbig,
Navigating the channels and beyond: unravelling the genetics of the epilepsies.
2008,
Pubmed Helbig,
The unexpected role of copy number variations in juvenile myoclonic epilepsy.
2013,
Pubmed Heron,
Genetic variation of CACNA1H in idiopathic generalized epilepsy.
2004,
Pubmed Heron,
Extended spectrum of idiopathic generalized epilepsies associated with CACNA1H functional variants.
2007,
Pubmed International League Against Epilepsy Consortium on Complex Epilepsies. Electronic address: epilepsy-austin@unimelb.edu.au,
Genetic determinants of common epilepsies: a meta-analysis of genome-wide association studies.
2014,
Pubmed Kananura,
A splice-site mutation in GABRG2 associated with childhood absence epilepsy and febrile convulsions.
2002,
Pubmed Klassen,
Exome sequencing of ion channel genes reveals complex profiles confounding personal risk assessment in epilepsy.
2011,
Pubmed Lek,
Analysis of protein-coding genetic variation in 60,706 humans.
2016,
Pubmed Lerche,
Ion channels in genetic and acquired forms of epilepsy.
2013,
Pubmed Leu,
Progress from genome-wide association studies and copy number variant studies in epilepsy.
2016,
Pubmed Liang,
New variants in the CACNA1H gene identified in childhood absence epilepsy.
2006,
Pubmed Ludwig,
Absence epilepsy and sinus dysrhythmia in mice lacking the pacemaker channel HCN2.
2003,
Pubmed Maljevic,
A mutation in the GABA(A) receptor alpha(1)-subunit is associated with absence epilepsy.
2006,
Pubmed McCormick,
On the cellular and network bases of epileptic seizures.
2001,
Pubmed Nakamura,
Novel HCN2 mutation contributes to febrile seizures by shifting the channel's kinetics in a temperature-dependent manner.
2013,
Pubmed Nava,
De novo mutations in HCN1 cause early infantile epileptic encephalopathy.
2014,
Pubmed Paz,
Closed-loop optogenetic control of thalamus as a tool for interrupting seizures after cortical injury.
2013,
Pubmed Powell,
A Cav3.2 T-type calcium channel point mutation has splice-variant-specific effects on function and segregates with seizure expression in a polygenic rat model of absence epilepsy.
2009,
Pubmed Reid,
HCN channelopathies: pathophysiology in genetic epilepsy and therapeutic implications.
2012,
Pubmed Scholl,
Recurrent gain of function mutation in calcium channel CACNA1H causes early-onset hypertension with primary aldosteronism.
2015,
Pubmed Singh,
Mutational analysis of CACNA1G in idiopathic generalized epilepsy. Mutation in brief #962. Online.
2007,
Pubmed Steffens,
Genome-wide association analysis of genetic generalized epilepsies implicates susceptibility loci at 1q43, 2p16.1, 2q22.3 and 17q21.32.
2012,
Pubmed Surges,
Hyperpolarization-activated cation current Ih of dentate gyrus granule cells is upregulated in human and rat temporal lobe epilepsy.
2012,
Pubmed Thomas,
Prediction by modeling that epilepsy may be caused by very small functional changes in ion channels.
2009,
Pubmed Tsakiridou,
Selective increase in T-type calcium conductance of reticular thalamic neurons in a rat model of absence epilepsy.
1995,
Pubmed Vitko,
The I-II loop controls plasma membrane expression and gating of Ca(v)3.2 T-type Ca2+ channels: a paradigm for childhood absence epilepsy mutations.
2007,
Pubmed Wallace,
Mutant GABA(A) receptor gamma2-subunit in childhood absence epilepsy and febrile seizures.
2001,
Pubmed Wang,
CACNA1I is not associated with childhood absence epilepsy in the Chinese Han population.
2006,
Pubmed Zamponi,
Role of voltage-gated calcium channels in epilepsy.
2010,
Pubmed