|
|
|
Figure 1. Donor Cell-Type-Specific Genes Are Expressed in the Wrong Cell Type of NT Embryos(A) Design of NT experiments.(B) MA plot comparing gene expression between ectoderm of NT and IVF embryos. The average log2 FC in expression of transcripts in NT embryos over IVF embryos is plotted on the y axis, and the mean log2 (1+RPKM) gene expression in the donor endoderm cells is plotted on the x axis. Gray, all transcripts; orange, ON-memory genes; black, OFF-memory genes; red, ON-memory(3FC) genes; blue, OFF-memory(3FC) genes.(C) Heatmap showing 4,504 differentially expressed transcripts obtained by pairwise comparison between donor endoderm cells and IVF and NT ectoderm cells. Rows are log2 FC in expression over mean expression levels in IVF. Hierarchical clustering of rows classified those genes into four groups. Gene ontology analysis revealed that ON-memory genes are enriched for genes important for endoderm development; FDR, false discovery rate; FC, fold change.See also Figures S1 and S4 and Tables S1 and S2. |
|
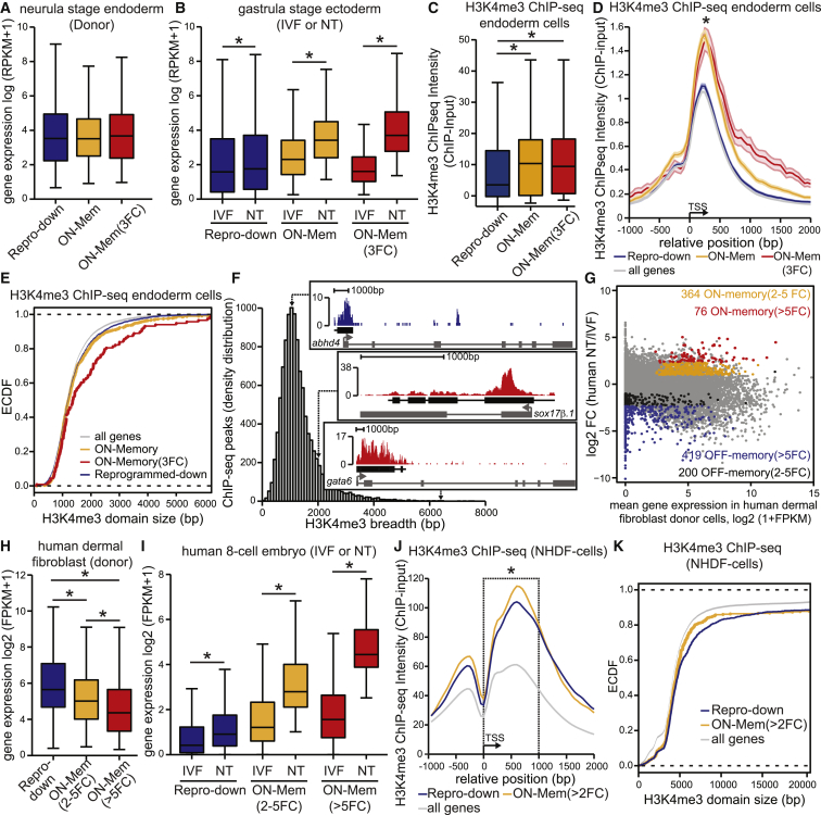
Figure 2. ON-Memory Genes Are Enriched for H3K4me3 in Xenopus and Human Donor Cells(A) Reprogrammed-down, ON-memory, and ON-memory(3FC) genes have similar expression levels in donor-endoderm cells (p values > 0.4, Mann-Whitney test).(B) ON-memory-genes are upregulated in NT cells when compared to IVF ectoderm cells. Boxplot comparing mean expression levels of reprogrammed-down (âp value = 1.024 à 10â7), ON-memory (âp value < 2.2 à 10â16), and ON-memory(3FC)-genes (âp value < 2.2à 10â16); Mann-Whitney test.(CâF) H3K4me3 ChIP-seq data generated from neurula-stage endoderm cells. Read counts are normalized by input and total mapped reads. (C) ON-memory-genes are enriched for H3K4me3 in donor-endoderm cells. Boxplot comparing mean H3K4me3 ChIP-seq intensities in a 4-kb window centered on the TSS (âp value < 0.001, KS test). (D) TSS metaplots of H3K4me3 ChIP-seq intensity in endoderm cells. ON-memory(3FC) and ON-memory ChIP-seq intensities are higher when compared to reprogrammed-down genes (p value = 0.07 and âp value = 0.001, respectively KS test). (E) ON-memory(3FC)-genes show increased H3K4me3 breadth when compared to reprogrammed-down genes (p value = 0.0002, KS test). Empirical cumulative distribution function (ECDF) comparing H3K4me3 domain size spanning the TSS. (F) Breadth distribution of H3K4me3 ChIP-seq peaks. Inserts are examples of H3K4me3 regions of a reprogrammed-down gene (abhd4) and ON-memory genes sox17β.1 and gata6(NM_001087983.1).(G) MA plot comparing gene expression between human NT and IVF embryos. The average log2 FC in expression of transcripts in NT embryo over IVF embryos (n = 1; pool of five NT and of five IVF 8-cell embryos) is plotted on the y axis, and the mean log2 (1+FPKM) gene expression in the endoderm donor cells (1 sample of the donor dermal fibroblast cells, DFB-8) is plotted on the x axis. Gray, all identified transcripts; orange, ON-memory(2-5FC); black, OFF-memory(2-5FC); red, ON-memory(> 5FC) genes; blue, OFF-memory(> 5FC) genes.(H) Boxplot comparing mean expression levels of reprogrammed-down, ON-memory(2-5FC), and ON-memory(> 5FC) genes in DFB-8 donor cells (âp values < 0.002, Mann-Whitney test).(I) ON-memory genes are upregulated in eight-cell NT embryos when compared to IVF embryos. Boxplot comparing mean expression levels of reprogrammed-down, ON-memory(2-5FC), and ON-memory(> 5FC) genes (âp values < 2.2à 10â16) in eight-cell NT and IVF embryos; statistical test: Mann-Whitney test.(J and K) H3K4me3 ChIP-seq datasets of H3K4me3 in human dermal fibroblast cells (NHDF-cells) were obtained from the ENCODE project (Consortium, 2012). (J) TSS meta-plots of the average intensity of H3K4me3 modifications in NDHF cells for reprogrammed-down, ON-memory(> 2FC), and all genes of the human genome. ON-memory(> 2FC) ChIP-seq intensities are significantly higher when compared to reprogrammed-down genes (âp value < 0.035, 1 kb window around the TSS, KS test). (K) ECDF comparing H3K4me3 domain size around the TSS of reprogrammed-down, ON-memory(> 2FC), and all genes from the human genome. ON-memory(> 2FC)-genes do not show a significant increase in H3K4me3 breadth when compared to reprogrammed-down genes (p value = 0.85, KS test; ChIP-seq peaks called by MACS2).Boxplots: middle line in the box indicates the median; box edges indicate 25th/75th percentiles; and whiskers indicate min and max. See also Figures S2 and S4 and Table S2. |
|
Figure 3. Kdm5b Expression in the Donor Nuclei Reduces H3K4me3 Levels and Improves Reprogramming in NT Embryos(A) Design of NT experiments.(B) Western blot analysis indicating that Kdm5bWT expression reduces H3K4me3 by â70% in neurula-stage embryos, when compared to uninjected ones.(C and D) Kdm5bwt expression in the donor cells reduces the number of misregulated genes in NT embryos when compared to IVF embryos. MA plot comparing gene expression between NT(Kdm5bci) and IVF ectoderm cells (C) or NT(Kdm5bwt) and IVF ectoderm cells (D). Average log2 FC in expression of transcripts in NT over IVF ectoderm cells is plotted on the y axis, and the mean log2 (1+RPKM) gene expression in the donor-endoderm cells is plotted on the x axis. Gray, all transcripts; orange, ON-memory genes; black, OFF-memory genes; red, ON-memory(3FC)genes; blue, OFF-memory(3FC) genes.(E) ON-memory gene expression is reduced in NT(Kdm5bwt) embryos. Heatmap showing the expression of ON-memory genes identified in NT(Kdm5bci) embryos in donor-endoderm cells in IVF, NT(Kdm5bci), and NT(Kdm5bwt) ectoderm cells. Rows represent log2 FC in expression of the indicated samples over mean pooled expression levels of all samples. Rows were sorted by hierarchical clustering.(F) Boxplots comparing mean expression levels of ON-memory transcripts in donor-endoderm cells and IVF, NT(Kdm5bci), and NT(Kdm5bwt) ectoderm cells. (âp values < 0.0004, Mann-Whitney test.)(G) Hierarchical transcriptome clustering analysis of filtered and normalized RNaseq data of single ectoderm tissues of IVF, NT(Kdm5bwt), and NT(Kdm5bci) embryos, as well as donor endoderm cells.Boxplots: middle line in the box indicates the median; box edges indicate 25th/75th percentiles; and whiskers indicate min and max. See also Figures S2âS4 and Tables S1 and S3. |
|
Figure 4. H3K4 Demethylation in Donor Nuclei Improves the Development of NT Embryos(A) IVF, NT(Kdm5bci), and NT(Kdm5bwt) embryos at the gastrula and tadpole stages.(B) The development of IVF, NT(Kdm5bci), and NT(Kdm5bci) gastrula embryos (stage 10.5) was followed until feeding tadpole stage (green lines and black solid line, respectively). Black dashed lines indicate the developmental potential of NT embryos generated from uninjected blastula stage or neurula stage endoderm nuclei (data from Gurdon, 1960). y axis is the percentage of gastrula embryos reaching the indicated stages.(C) Kdm5bWT expression in the donor cell improves the development of NT embryos to the feeding tadpole stage. Bar graph showing the percentage of cleaved gastrula embryos reaching the feeding tadpole stage (âp value = 0.0007, paired t test, one-tailed). Data are presented as mean ± SEM.See also Figure S4 and Table S1. |