|
Fig 1. Xenopus oocytes expressing AQP9 reveal higher uptake of MPP+.Xenopus oocytes expressing AQP4 or AQP9 and uninjected oocytes were exposed to 14[C]urea or 3[H]MPP+. Data were obtained as counts per minute (CPM)/oocyte and averaged for each construct. The uptake was normalized to that of the AQP4-expressing oocytes prior to averaging across the n = 7 experiments with five to ten oocytes included for each experimental condition. Compared with uninjected oocytes and AQP4 expressing oocytes, oocytes expressing AQP9 accumulate significantly higher amounts of urea as well as MPP+. Bars are mean ± SEM; *p<0.05, ***; p<0.001. |
|
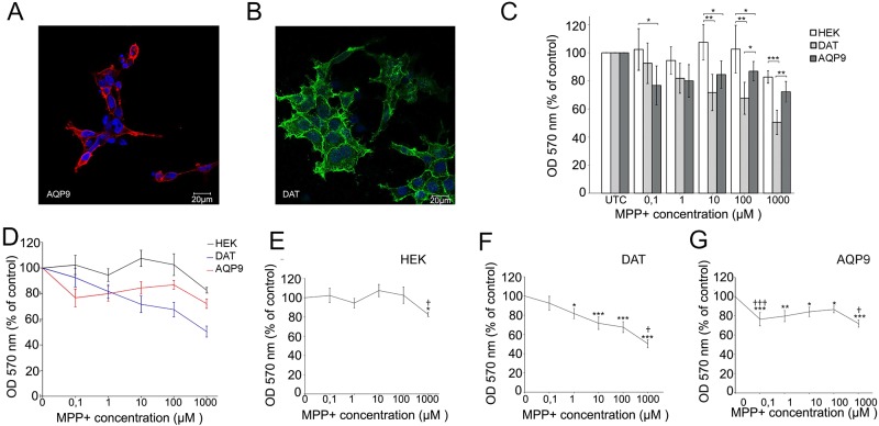
Fig 2. HEK293 cells expressing hAQP9 or hDAT reveal higher sensitivity to MPP+.A-B) Immunofluorescence images of HEK293 cells expressing EGFP-hAQP9 (A) or YFP-hDAT (B) grown on coverslips confirm plasma membrane localization of the respective constructs (identified by antibodies to AQP9 or DAT). The cells were counterstained with Hoechst to visualize nuclei. C-G) Native HEK293 cells and HEK293 cells expressing EGFP-hAQP9 or YFP-hDAT were grown in 96-well plates and exposed to different concentrations of MPP+ (four wells for each concentration). Cell viability was assessed after 24 hours using the MTT assay. Data were collected from independent plates (n = 3 for each construct) and normalized to respective untreated cells. Native HEK293 cells show sensitivity to MPP+ only at very high concentrations (~100 μM). Cells expressing hDAT become sensitive at 1 μM MPP+, compared with 0.1 μM for cells expressing hAQP9. Overlay of the dose/response curve for the three groups (D) and the individual curves for native HEK293 cells (E), YFP-hDAT expressing (F) and EGFP-hAQP9 expressing HEK293 cells (G) are shown. Bars are mean ± SEM. Asterisks: significantly different from untreated controls; *p<0.05, **p<0.01, ***p<0.001; crosses: significantly different from previous data point: ++<0.01. |
|
Fig 3. HEK293 cells expressing EGFP-hAQP9 are more sensitive to arsenite than HEK293 cells expressing YFP-hDAT.A-C) Native HEK293 cells and HEK293 cells expressing EGFP-hAQP9 or YFP-hDAT were grown in 96-well plates and exposed to different concentrations of arsenite (eight wells for each concentration). Cell viability was assessed after 24 hours using the MTT assay. Data were collected from independent plates (n = 3 for each construct) and normalized to respective untreated cells. Both EGFP-hAQP9 and YFP-hDAT expressing cells showed higher sensitivity to arsenite, than native HEK293 cells, with EGFP-hAQP9 cells being the most sensitive. At the arsenite concentration of 10 μM, stably transfected EGFP-hAQP9 were the only cells showing toxin sensitivity (A). The curve showing IC50 values for arsenite calculated by nonlinear regression, log(inhibitor) vs response (three parameters) is shown (B). For log transformed data, the concentration 0 was set to 1 nM. Comparison of the IC50 values shows a significantly lower IC50 value for the HEK293 cells expressing EGFP-hAQP9 compared to the native HEK293 cells or HEK293 cells expressing YFP-hDAT (C). Bars are mean ± SEM. Asterisks: significantly different from untreated controls; *p<0.05, **p<0.01, ***p<0.001; crosses: significantly different from previous data point: ++ p<0.01. |
|
Fig 4. Deletion of Aqp9 protects against MPP+ toxicity in vitro.A) Photomicrograph (left) and schematic representation (right) of a representative midbrain slice. Site of MPP+ application is indicated in red. B-E) Immunofluorescence staining of representative midbrain slices from WT (B, C) and Aqp9-/- mice (D, E) showing TH-positive neurons in the MPP+ treated side (ipsilateral; B, D), and in the control side (contralateral, C, E). Note the extensive loss of ipsilateral TH-positive neurons in the WT slice (B). F-H) Quantitative analyses of the TH-positive cell count in slices treated with 30 μM MPP+ (F, G) show significant loss of TH-positive neurons in the ipsilateral hemisphere of the WT slice (n = 8) (F). No significant difference was observed between the ipsi- and contralateral hemisphere of Aqp9-/- slices treated with 30 μM MPP+ (n = 7) (G), WT slices treated with a combination of 60 μM MPP+ and 100 μM phloretine (n = 11) (H), or WT slices treated with saline (n = 8) (G). In WT mice, the TH-positive cell count contralateral to MPP+ application (F) was lower than the TH-positive cell count in saline treated slices (H), suggesting spillover of MPP+ from the ipsilateral side. RRF: retrorubral field; Aq: aqueduct; V: ventricle; A9: population of dopaminergic neurons. Bars are mean ± SEM; ***p<0.001. Scale bar: 100 μm; scale bar inset: 50 μm. |
|
Fig 5. Deletion of Aqp9 protects against MPP+ toxicity in vivo.A) Representative midbrain sections of WT and Aqp9-/- mice, seven days after treatment with unilateral striatal injection of 7.5 μg MPP+. Cell bodies and processes of the dopaminergic neurons are identified by TH immunostaining. The visible reduction of the TH immunostained cell bodies in the ipsilateral SNpc is more pronounced in WT than in Aqp9-/- mice. B) Quantitation of the TH-positive neurons in SNpc is described in the text. TH-positive cell loss, calculated as [(n contra—n ipsi): (n contra)] is significantly lower in Aqp9-/- mice, where 47.59% of the cells are lost, compared to 67.02% in WT littermates (p<0.001). C) Compared with WT mice, Aqp9-/- mice show a significantly higher count of TH-positive neurons on the injected side (p<0.001). D) Animals treated with saline showed no significant loss of TH-positive cells in SNpc, regardless of genotype. E) In WT mice, VTA showed a slight but statistically significant decrease in number of TH-positive neurons on the ipsilateral side (p = 0.033). No change was observed in VTA of Aqp9-/- mice. The MPP+ treated group consisted of 15 animals (Aqp9-/-, n = 8; WT, n = 7), and the saline group consisted of six animals (Aqp9-/-, n = 3; WT, n = 3). ML, medial lemniscus. Bars are mean ± 2 SEM; n = 6; *p<0.05, **p<0.01, ***p<0.001. Scale bar, 1000 μm; scale bar inset, 20 μm. |
|
Fig 6. Clinical appearance and behavioral tests of WT and Aqp9-/- with unilateral intrastriatal MPP+ injection.A) Clinical appearance of animals following intrastriatal injections of MPP+ or saline. All animals (MPP+: n = 63; saline: n = 21) were assessed daily on a scale from 1–3 for their clinical appearance, including weight loss, inactivity, and reaction patterns, giving a total score ranging from 0–12 (see Results). Following unilateral striatal treatment with MPP+, both Aqp9-/- and WTs showed a significantly higher score than control animals injected with saline. Aqp9-/- mice treated with MPP+ showed a lower score than the WT littermates throughout the observation period. Statistical analysis of data from individual observations revealed significant difference on day 2. B) Following a systemic injection apomorphine, Aqp9-/- and WT littermates treated with a unilateral striatal injection of 7.5 μg MPP+ tend to spin towards the injected side. Aqp9-/- (n = 26) show significantly less net rotations (ipsilateral—contralateral turns) compared to WTs (n = 27), with a net rotation number of 2.69 ± 1.91 compared to 6.33 ± 2.15 (mean ± 2 SEM; p = 0.014, n = 53). The rotational behavior was not present in animals treated with saline (n = 17).; Boxes are mean ± 95% CI, bars are maximum and minimum values, *p<0.05. |
|
Fig 7. HPLC analysis of dopamine and its metabolites.A-C) After unilateral injections of MPP+ in the striatum, the ipsilateral striatum shows a significant reduction in the concentration of DA (A), HVA (B) and DOPAC (C) compared to the contralateral hemisphere (Aqp9-/-, n = 6; WT, n = 6). The ipsilateral reduction in HVA is significantly more pronounced in WT mice than in Aqp9-/- mice (p = 0.038). Corresponding p-values for DA and DOPAC are 0.063 and 0.059, respectively. Bars are mean ± 2 SEM; *p<0.05, ** p<0.01, ***p<0.001. |
|
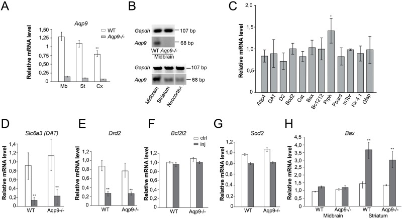
Fig 8. Semiquantitative PCR analyses of gene expression in Aqp9-/- and WT mice brain.A) Semi-quantitative Real-Time PCR revealed significantly higher Aqp9 mRNA levels in the midbrain and striatum than in the neocortex. The level of Aqp9 mRNA in neocortex is 59% of that in midbrain (p = 0.002). The level of Aqp9 mRNA in the Aqp9-/- mice was close to the detection limit (n = 7 for each genotype). B) Representative DNA agarose gel electrophoresis of midbrain samples from WT and Aqp9-/- mice (upper panel), and of three different regions in WT mice (lower panel). These data support the PCR analysis in A. C) In order to rule out that the reduced dopaminergic cell loss in the Aqp9-/- mice could be attributed to compensatory up- or downregulation of other genes, an analysis was done of the expression levels of Aqp4, Gfap, Kir4.1, mTOR, Prph, Cat, Ppard, Slc6a3 (DAT), Drd2, Bcl2, Bax and Sod2. The relative levels of these transcripts did not differ between Aqp9-/- (n = 7) and WT animals (n = 7). D-H). For selected genes the expression levels were analyzed in the treated and untreated hemispheres. In both groups of animal, the transcript levels of Drd2 were lower in the striatum on the injected side than in the striatum on the contralateral side (E). In contrast, in both groups of animals, the level of Bax was higher in the ipsilateral striatum than in the contralateral one (H). The values indicated in the graphs for DAT, Bcl2 and Sod2 show the values for midbrain, and the values for Drd2 are for striatum. All values are relative to the values for the corresponding samples from the control hemisphere of the saline treated mice. Bars are mean ± 2 SEM; **p<0.005. |