|
Fig. 1. Interfering with G-protein binding of Pkd1 results in a PKD phenotype. (A-F) Xenopus embryos injected with Gnal-MO or Gnas-MO and uninjected
control embryos were analyzed morphologically and histologically at stage 42. (G) Schematic of the Pkd1 C-terminal tail (CTT) indicating the three
conserved domains: the G-protein binding (GBD), the PEST and the coiled-coil domain (CC). The percentage identity between the Xenopus and human protein
for each domain is indicated. (H-L) Uninjected controls and embryos injected with Pkd1-sMO alone or co-injected with Pkd1-CTT or Pkd1-CTTδGBD mRNA
were analyzed by Nbc1 whole-mount in situ hybridization at stage 39. The rescue of Nbc1 in the late distal tubule upon injection of the Pkd1-CTT mRNA is
indicated by red arrowheads. (L) Quantification of three independent experiments with white bars indicating normal expression, gray bars reduced expression and
black bars absent expression. The number of embryos examined is indicated above each bar. The data are presented as cumulative numbers of at
least three biological replicas. |
|
Fig. 3. Surface plasmon resonance
analysis of the interaction between
G-protein α subunits with the
polycystin 1 C-terminal tail. (A,A′) SPR
analysis between the C-terminal tail of
Pkd1 (Pkd1-CTT) and the different
G-protein α subunits expressed in the
pronephros of Xenopus embryos. (A) A
representative sensorgram and (A′) a
table of the equilibrium dissociation
constants [KD (M)] for each interaction.
(B,B′) SPR analysis between G-protein α
subunits and Pkd1-CTT or Pkd1-
CTTΔGBD proteins. (B) A representative
sensorgram and (B′) a table of the
equilibrium dissociation constants [KD (M)]
for each interaction. This analysis not only
includes the Xenopus G-protein α
subunits with high binding affinity, but also
mouse Gna12, which has been shown to
interact with Pkd1 (Parnell et al., 1998;
Yuasa et al., 2004). |
|
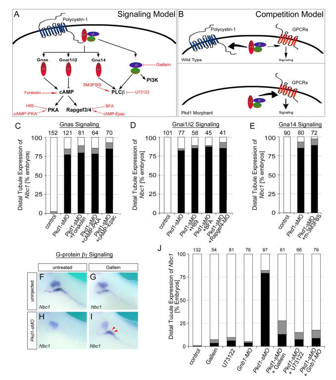
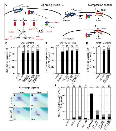
Fig. 4. Connection between polycystin 1 and G-protein signaling in Xenopus. (A) Signaling model depicting Pkd1 acting as a GPCR. The four G-protein α
subunits that bind Pkd1, the shared G-protein β/γ complex and key downstream signaling components for each are depicted. Compounds used to activate or
inhibit the different signaling pathways are highlighted in red. (B) Competition model describing how the presence of Pkd1 (upper panel) or its absence (lower
panel) would affect signaling via other GPCRs. (C-E) Bar graphs showing that activating Gnas-dependent (C), Gnai1/2-dependent (D) and Gna14-dependent
(E) signaling in Pkd1 morphants does not rescue the distal tubular expression of Nbc1; Pkd1-sMO-injected embryos were treated with 20 µM forskolin, 150 ng/ml
of the PKA-specific cAMP analogue 6-Bnz-cAMP-AM (cAMP-PKA), 100 ng/ml of the Rapgef3/4-specific cAMP analogue 8-pCPT-2â²-O-Me-cAMP-AM
(cAMP-Epac), 20 µM H89, 200 ng/ml brefeldin A (BFA) and 100 µM m-3M3FBS. To test the contribution of Rapgef4, the two MOs were co-injected.
(F-I) Uninjected controls and embryos injected with Pkd1-sMO in the presence or absence of 20 µM gallein were analyzed by Nbc1 whole-mount in situ
hybridization at stage 39. The restoration of Nbc1 staining in the late distal tubule upon treatment with gallein is indicated by red arrowheads. (J) Bar graph
summarizing the effect of gallein (20 µM), U73122 (1 µg/ml) treatment or co-injection of Gnb1-MO on Nbc1 expression in wild-type controls or Pkd1 morphants.
Each of the bar graphs summarizes the quantification of at least three independent experiments, with white bars indicating normal expression, gray bars
reduced expression and black bars absent expression of Nbc1 in the late distal tubule. The number of embryos examined is indicated above each bar. The data
are presented as cumulative numbers of at least three biological replicas. |
|
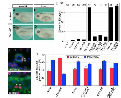
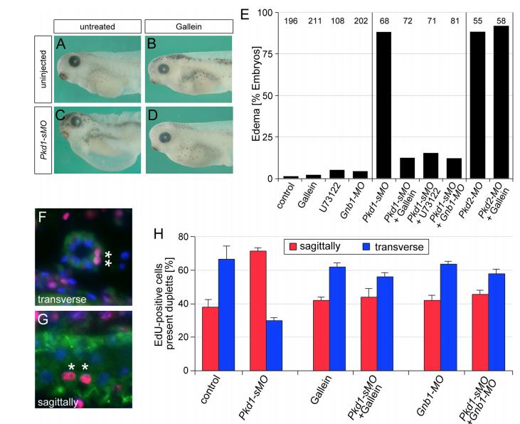
Fig. 5. Loss of polycystin 1 and G-protein β/γ signaling in Xenopus. (A-D) Uninjected controls and embryos injected with Pkd1-sMO in the presence or
absence of 20 µM gallein were analyzed by morphology at stage 42. (E) Bar graph summarizing the effect of gallein (20 µM) and U73122 (1 µg/ml) treatment or
co-injection of Gnb1-MO on edema formation in wild-type controls, Pkd1 and Pkd2 morphants. The bar graph summarizes the results of more than three
independent experiments; the numbers of embryos analyzed are depicted at the top of each bar. (F-H) The plane of cell division was assayed by pulse labeling of
dividing cells using EdU at stage 40. Transverse and sagittal sections were analyzed at stage 42 for the appearance of a pair of EdU-labeled daughter cells (red).
(F,G) Representative images with the two EdU-positive daughter cells indicated by asterisks. The pronephric kidney was visualized by Na/K-ATPase staining
(green) and nuclei were counterstained with DAPI (blue). Data from at least three biologically independent experiments are summarized in H. Error bars indicate
s.d. Kidney cells from uninjected controls divide more sagittally than transversely. Embryos exhibiting a PKD phenotype increase the number of transverse cell
divisions, whereas gallein or the co-injection of a Gnb1-MO restores the original distribution. The percentages do not add up to 100, as cell duplets had to be
present in the respective sections. |
|
Fig. 6. The Pkd1 mutant mouse proximal tubular cells
upregulation GPCR signaling. (A-J) 3D-Matrigel assay
(A-H) and growth curves (I,J) of the isogenic Pkd1Fl/â and
Pkd1â/â cells in the presence or absence of 5 µM H89, 5 µM
gallein or a combination of both. (K,L) Dose-response curves
for the inhibition of cAMP production by somatostatin (K) or the
activation of it by parathyroid hormone (PTH) (L) comparing
Pkd1Fl/â and Pkd1â/â cells. (M) Western blot analysis of
immunoprecipitated Gnas using both a total and an activated
Gnas antibody demonstrates increased levels of GTP-bound
Gnas in response to 10â6 M PTH. (N) Western blot analysis
examining total Gnas levels between the two cell lines. |
|
Figure S1: Expression of Proximal-Distal Marker Genes in Gnas Morphants. Whole mount
in situ hybridization of uninjected control and Gnas-MO-injected embryos at stage 39 with
Nphs1 (A,B), Sglt1K (C,D), Nkcc2 (E,F), Ncc (G,H) and β1-Na/K-ATPase (I,J). |
|
Figure S2: Conservation of the C-terminal Tail of Pkd1. (A) ClustalW alignment of the
intracellular domain of Polycystin-1 protein from human (GenBank Accession #NP_000287.3)
and Xenopus tropicalis (GenBank Accession #XP_002932517.1). Four previously described
domains were analyzed. The G-protein binding signature (GBD) is based on the analysis by
Parnell et al. (1998). It is indicated in yellow and the domain-identifying amino acids
(BB….BBxxB) are bolded. This sequence overlaps with the Nuclear Localization Sequence
(NLS) described in Chauvet et al. (2004) and is indicated by a black line above the human
sequence. The PEST sequences were identified using epestfind. The optimal and predicted
domains are indicated in green and turquoise, respectively; the key amino acids identified in
Low et al. (2006) are indicated in bold. The coiled-coil domain were identified using Paircoil2
and are labeled in red. (B,C) Immunofluorescence analysis of HEK293T cells transiently
transfected with Pkd1-CTT-Myc (B) or Pkd1-CTTΔGBD-Myc (C). Nuclei were counterstained
with DAPI (blue). Insets show close-up of individual cells. |
|
Figure S3: Expression of GProtein
Alpha Subunits in
Xenopus Embryos. (A)
Quantification of the expression
levels of G-protein alpha subunits
of stage 39 Xenopus tropicalis
embryos using RNAseq. (B-Oâ)
Whole mount in situ hybridization
of Xenopus laevis embryos and
paraplast sections thereof
demonstrating the expression of Gprotein
alpha subunits in stage 35
embryos. Insets show close-ups of
the pronephric kidney. Note that
only Gnao (G,Gâ) and Gnat2 (I,Iâ)
are not expressed in the
pronephric kidney. |
|
Figure S4: Knockdown of Different G-Protein Alpha Subunits. Analysis of MO knockdown
efficacy by in vitro transcription/translation. |
|
Figure S5: SPR Analysis of the Interaction Between Pkd1 and G-Protein Alpha Subunits.
(A) Baseline demonstrating that all the in vitro transcribed/translated G-protein alpha subunits
were bound to the streptavidin chip in comparable amounts. (B) Representative sensorgram
showing the strong interaction of Gnas with a GST-Pkd1-CTT fusion protein, but not with the
GST-Pkd1-CTTDGBD. The equilibrium dissociation constants (KD) for both interactions are
shown. |
|
Figure S6: Expression Analysis of G-Protein Beta Subunits. (A) Quantification of the
expression levels of G-protein beta subunits of stage 39 Xenopus tropicalis embryos using
RNAseq. (B) Analysis of Gnb1-MO knockdown efficacy by in vitro transcription/translation. (CGâ)
Whole mount in situ hybridization of Xenopus laevis embryos and paraplast sections thereof
demonstrating the expression of G-protein beta subunits in stage 35 embryos. Insets show
close-ups of the pronephric kidney. The expression of Gnb1 in the pronephric kidney was the
most pronounced of all the G-Protein beta subunits and was, thus, selected for the knockdown
studies. |
|
Figure 2: Systematic Analysis of the Knockdown Phenotypes of G-Protein Alpha Subunits and their Interaction with Polycystin-1. (A-O) Whole mount in situ hybridization for Nbc1 expression comparing embryos lacking individual G-protein alpha subunits or combinations thereof. Representative images are shown. Loss-of-Nbc1 expression in the late distal tubule is indicated by red arrowheads. (P) Table summarizing the phenotypes of Xenopus embryos lacking G-protein alpha subunits either individually or in combinations. Morphants with a PKD phenotype are highlighted in gray. Pan Gnaq-MO stands for the knockdown of the entire Gnaq family by simultaneous injection of Gnaq-MO, Gna11-MO, Gna14-MO1+2 and Gna15-MO. The data are presented as percentages of at least three biological replicas. |