XB-ART-54658
EMBO Rep
2018 Apr 01;194:. doi: 10.15252/embr.201744807.
Show Gene links
Show Anatomy links
PAWS1 controls Wnt signalling through association with casein kinase 1α.
Bozatzi P, Dingwell KS, Wu KZ, Cooper F, Cummins TD, Hutchinson LD, Vogt J, Wood NT, Macartney TJ, Varghese J, Gourlay R, Campbell DG, Smith JC, Sapkota GP.
???displayArticle.abstract???
The BMP and Wnt signalling pathways determine axis specification during embryonic development. Our previous work has shown that PAWS1 (also known as FAM83G) interacts with SMAD1 and modulates BMP signalling. Here, surprisingly, we show that overexpression of PAWS1 in Xenopus embryos activates Wnt signalling and causes complete axis duplication. Consistent with these observations in Xenopus, Wnt signalling is diminished in U2OS osteosarcoma cells lacking PAWS1, while BMP signalling is unaffected. We show that PAWS1 interacts and co-localises with the α isoform of casein kinase 1 (CK1), and that PAWS1 mutations incapable of binding CK1 fail both to activate Wnt signalling and to elicit axis duplication in Xenopus embryos.
???displayArticle.pubmedLink??? 29514862
???displayArticle.pmcLink??? PMC5891436
???displayArticle.link??? EMBO Rep
???displayArticle.grants??? [+]
MC_UU_12016/3 Medical Research Council , FC001157 Medical Research Council , FC001157 Cancer Research UK, FC001157 Wellcome Trust , MC_U117597140 Medical Research Council , MC_U127092717 Medical Research Council , MC_UU_00018/6 Medical Research Council , Wellcome Trust , FC001157 Arthritis Research UK
Species referenced: Xenopus
Genes referenced: axin1 bmp2 bmp4 chrd csnk1a1 ctnnb1 egfr fam83g gsk3b isyna1 lrp6 msx1 nfatc2 per2 prss1 sia1 smad1 ventx2 ventx2.2 vim wnt3a wnt8a
GO keywords: axis specification [+]
???displayArticle.antibodies??? Csnk1A1 Ab1 Ctnnb1 Ab15 Ctnnb1 Ab2 Gapdh Ab4 Tuba4a Ab3
???attribute.lit??? ???displayArticles.show???
|
|
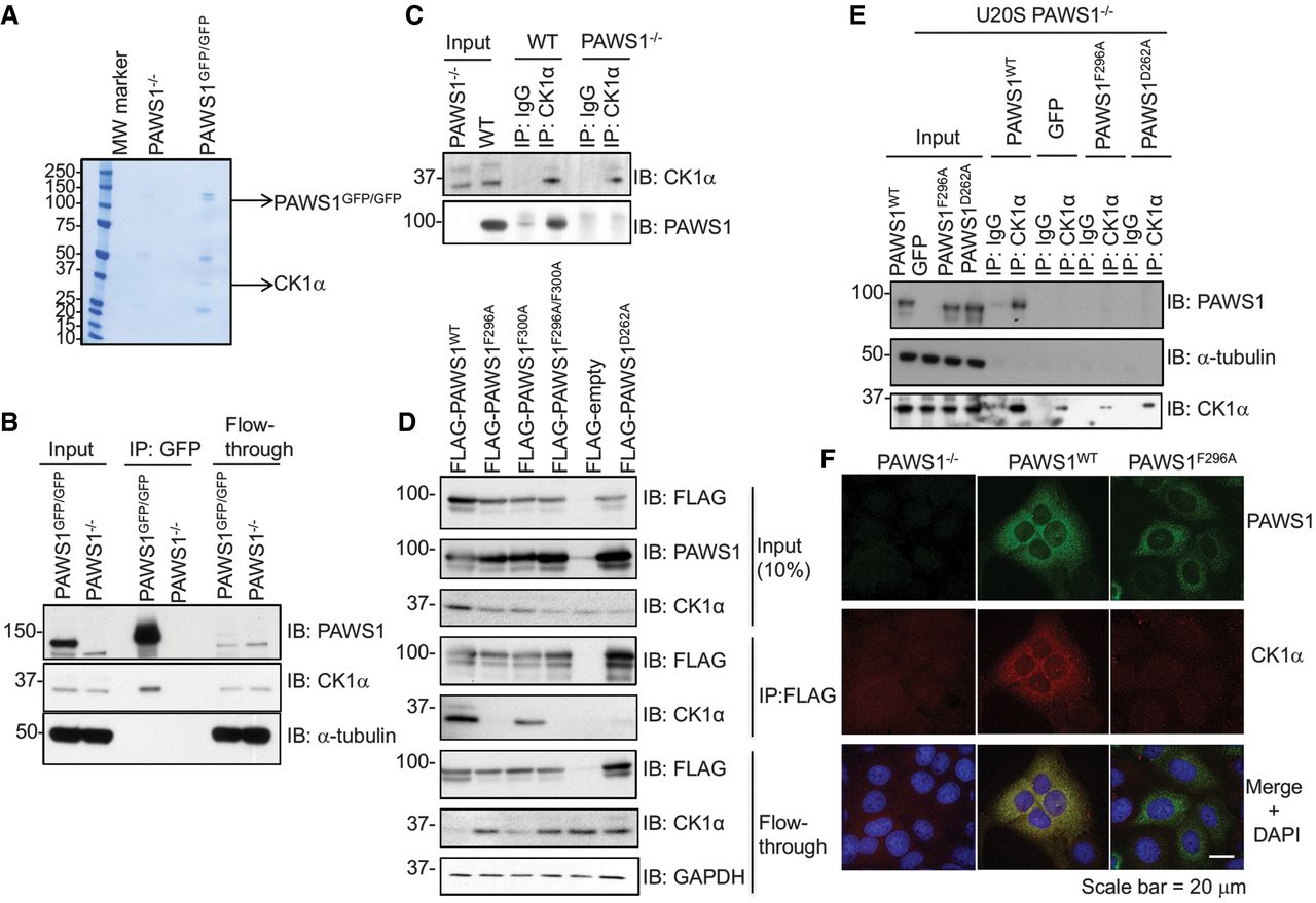
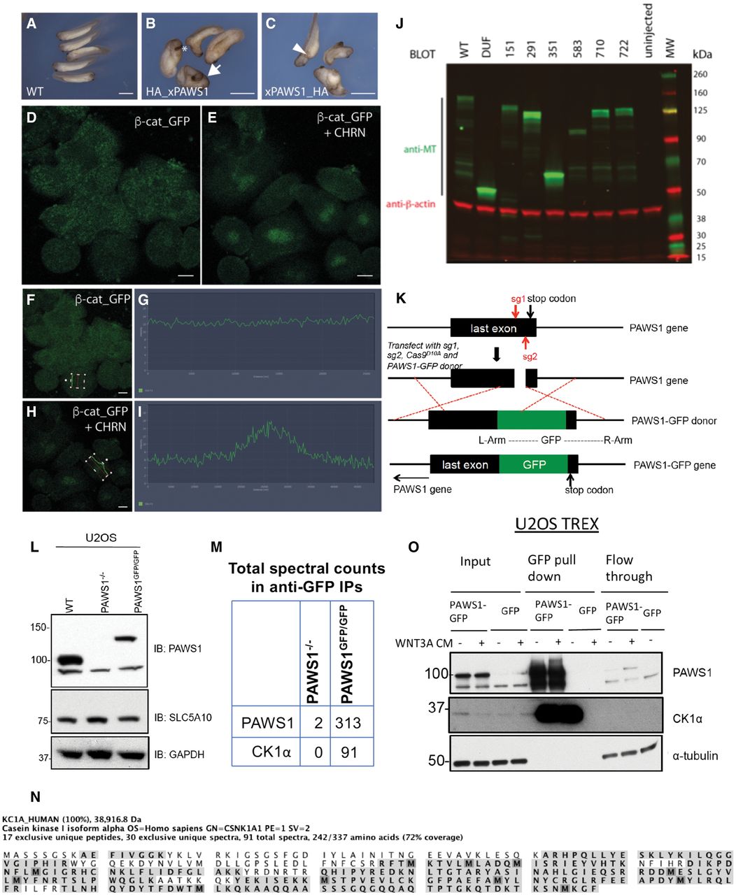
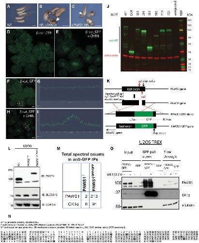
Figure EV1. Manipulation of PAWS1 in Xenopus embryos and human U2OS cells AâC Ectopic axis induction in Xenopus embryos following xPAWS1 mRNA injection. Xenopus embryos were injected at the oneâcell stage with 500 pg of either HA_xPAWS1 (B) or xPAWS_HA mRNA(C). A variety of dorsalised phenotypes were observed including enlarged cement glands (asterisk), partial (arrowhead) and complete secondary axis (arrow). Scale bars are 2 mm. DâI Dissociated animal caps injected with 50 pg of βâcatenin_GFP mRNA were imaged over 3 h following treatment with the GSK3β inhibitor CHIR99021. Maximum intensity projection of βâcatenin_GFPâinjected cells before (D) and 3 h (E) after CHIR99021 treatment, demonstrating stabilisation and nuclear localisation of βâcatenin_GFP in the absence of xPAWS1. Single zâsection of a βâcatenin_GFP expressing cell and corresponding fluorescence intensity profile across the nucleus before (F and G) and following 3 h of CHIR99021 treatment (H and I). Cells were imaged using a Zeiss LSM710 microscope, and intensity measurements from a single zâsection were taken using Zen Black software. Scale bars are 20 μm. J. Expression level of Mycâtagged(MT)xPAWS1 and MTxPAWS1 mutants at stage 10. Extracts from embryos injected with 250 pg of MTxPAWS1 and MTxPAWS1 mutants were immunoblotted with antibodies against Mycâtag (green) and αâtubulin (red). The image was captured with a LiâCor Odyssey scanner using Image Studio software (LiâCor). K. Schematic illustration of the strategy employed to generate PAWS1âGFP knockâins in U2OS cells. A pair of guide RNAs which recognise a genomic sequence upstream of the stop codon of PAWS1 gene was used in combination with a donor vector which inserts GFP in frame with the câterminus of PAWS1. L. Cell extracts from PAWS1GFP/GFP cells compared with the PAWS1â/â, confirmed that the gene in the reverse DNA strand of PAWS1, SLC5A10 is not disturbed. M. Mass fingerprinting analysis of PAWS1âGFP interactors from PAWS1GFP/GFPâknockâin U2OS cells compared with PAWS1â/â U2OS cells (from Fig 5A) identified CK1α as a major interactor. The table shows total spectral counts for PAWS1 and CK1α tryptic peptides identified in antiâGFP IPs. N. The highlighted tryptic peptides identified by mass spectrometry on CK1α indicate the overall protein coverage. The included image was obtained using Scaffold V4.3 analysis of the LCâMS/MS data. O. Stable U2OS FlpâIn Trex cells were subjected to 20 ng/ml doxycycline for inducing PAWS1âGFP expression or GFP expression alone for 24 h. Wnt3A or control medium was added to the cells for 6 h before lysis. 20 mg of cell extract was subjected to GFPâtrap IP. Input (20 μg protein), 5% of the pull down and flowâthrough extract (20 μg protein) were subjected to SDSâPAGE followed by Western blot analysis with the indicated antibodies. |
|
|
Figure 1. PAWS1 causes axis duplication in Xenopus embryos Representative images of an uninjected embryo, and embryos injected with 250 pg xPAWS1 mRNA or 5 pg xWnt8 mRNA. Scale bars are 1 mm. Quantification of (A). Complete axis denotes embryos with a secondary axis with a cement gland, while a partial axis does not. Quantification of axisâinducing activity of 250 pg of hPAWS1. 250 pg of xPAWS1 mRNA rescues UVâventralised embryos. xPAWS1 induces dorsal and represses ventral gene expression in the whole embryo. A single blastomere at the fourâcell stage was injected with either 200 pg nuclear βâgal mRNA alone or with 250 pg of xPAWS1 and 200 pg of nuclear βâgal mRNA. At stage 10, embryos were fixed, stained for βâgal and then developed for in situ hybridisation using probes specific for Chordin or Vent2. In dorsal blastomeres, xPAWS1 induces expression of Chordin, while in ventral blastomeres it represses Vent2 expression. The number of embryos tested is indicated. Scale bars are 500 μm. 250 pg of xPAWS1 and 200 pg of CFP_gpi mRNAs was injected into the marginal zone of each blastomere at the fourâcell stage. The dorsal/ventral (D/V) and animal/vegetal (A/V) axes are indicated. At stage 10, the dorsal marginal zone (DMZ) and ventral marginal zone (VMZ) were isolated and dorsal and ventral marker expression was assessed by qPCR. xPAWS1 inhibits ventral marker expression (Msxâ1 and Vent2), while concomitantly upregulating the dorsal markers Chordin and Siamois in the VMZ. Expressions of Msxâ1, Vent2, Siamois, and Chordin were normalised to the expression levels of Histone H4, and presented as a fold change with respect to the average levels in whole embryos (WE), (n = 8, error bars represent ± SEM; tâtest, unpaired, twoâtailed with unequal variance MannâWhitney test, Pâvalues are as indicated). |
|
|
Figure 2. BMP signalling pathway is not affected by PAWS1 Expression of pSMAD1 in dissociated animals cap cells. Embryos were injected into the animal pole of both blastomeres at the two‐cell stage with a total of either 1 ng of BMP4 or 1 ng BMP4 and 500 pg of Myc‐tagged(MT)xPAWS1 mRNAs. Dissociated cells were stained with antibodies against MYC‐tag (xPAWS1, green) and for phospho‐SMAD1 (p‐SMAD1, red). Scale bars are 50 μm. Expression of ventral markers in animal caps cells injected at the two‐cell stage with a total of either 1 ng of BMP4 or 1 ng BMP4 and 500 pg of MTxPAWS1 mRNA (n = 3, error bars represent ± SD, ns—not significant, t‐test, unpaired, two‐tailed with unequal variance). U2OS wild‐type (WT), PAWS1−/− and PAWS1WT rescue cells were serum‐deprived for 16 h. Cells were subsequently stimulated with either 6.25 ng/ml BMP2 or 50 pM TGFβ1 for 1 h prior to lysis. Cell extracts (15 μg) were resolved by SDS–PAGE and immunoblotted with the indicated antibodies. Note that the upper band in the P‐SMAD3 blot is a result of the antibody cross‐reacting with P‐SMAD1. |
|
|
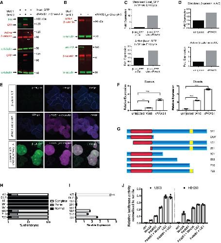
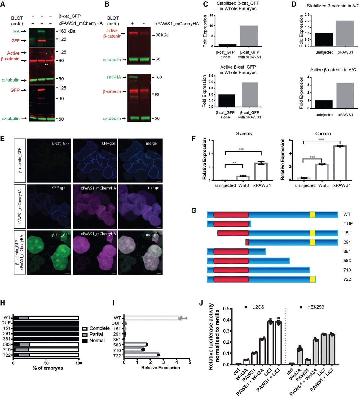
Figure 3. PAWS1 activates Wnt signalling A. xPAWS1 stabilises exogenous βâcatenin in whole embryos. Xenopus embryos were injected into the animal pole at the oneâcell stage with mRNAs encoding either 50 pg of βâcat_GFP or with 50 pg of βâcat_GFP and 250 pg xPAWS1_mCherryHA mRNAs. At stage 10, embryo extracts were immunoblotted with the indicated antibodies. Top panel: antiâHA and antiâGFP antibodies; middle panel: antiâactive βâcatenin (single white asterisk is active βâcatenin_GFP; double white asterisk is endogenous active βâcatenin) and antiâαâtubulin antibodies; bottom panel: antiâGFP and antiâαâtubulin antibodies. B. xPAWS1 stabilises endogenous βâcatenin in naïve animal caps. Embryos were injected at the oneâcell stage with 250 pg of xPAWS1_mCherryHA mRNA. At stage 8.5, animal caps were collected from injected and uninjected embryos and cultured until control embryos reached stage 10. Extracts were immunoblotted with the indicated antibodies. Top panel: antiâactive βâcatenin and antiâαâtubulin antibodies; bottom panel: antiâHA, antiâβâcatenin and antiâαâtubulin antibodies. C, D Quantification of (A and B), respectively. In (C), βâcatenin_GPF or active βâcatenin_GFP bands were normalised to αâtubulin and then expressed as a fold change relative to the expression of βâcatenin_GFP and active βâcatenin_GFP respectively from embryos injected with βâcatenin_GFP alone. In (D), endogenous βâcatenin and active βâcatenin were normalised to αâtubulin and then expressed as a fold change relative to the expression of βâcatenin and active βâcatenin (respectively) from uninjected cells. E. Nuclear translocation of βâcatenin_GFP. Dissociated animal cap cells injected with either 50 pg of βâcatenin_GFP or with 50 pg βâcatenin_GFP and 250 pg xPAWS1_mCherryHA mRNAs were plated on coverslips and imaged by confocal microscopy. Only βâcatenin_GFP cells coâinjected with xPAWS1_mCherryHA mRNA accumulated robust levels of βâcatenin in the nucleus. Scale bars are 20 μm. F. xPAWS1 induces expression of Siamois and Chordin transcripts in animal caps. Embryos were injected at the oneâcell stage with 250 pg of MT_xPAWS1 mRNA, and then at stage 8.5, animal caps were collected from injected and uninjected embryos and assessed for Chordin and Siamois expression by qPCR (n = 3; error bars represent ± SD, **P = 0.001, ***P = 0.0001; ordinary oneâway ANOVA with multiple comparisons, uninjected as control column). GâI The DUF1669 domain (G, in red) is necessary but not sufficient to induce a secondary axis (H) and activate Siamois expression (I) while the BMPR1 phosphorylation sites S610, S613 and S614 (yellow) are dispensable (n = 3; error bars represent ± SD). 250 pg of MT_xPAWS1 mRNAs encoding Nâ and Câterminal truncation fragments were injected into one ventral blastomere at the fourâcell stage. Axis induction was assessed at stage 28. In (I), embryos were injected at the oneâcell stage with 250 pg of MT_xPAWS1 mRNAs encoding Nâ and Câterminal mutants, and then at stage 8.5, animal caps were collected and assessed for Siamois expression by qPCR. J. HEK293 and U2OS cells were transfected with PAWS1 cDNA, or empty vector as a control and TOPFlash luciferase activity was measured after treatment with either conditioned medium (LâCM), Wnt3Aâconditioned medium (L3âCM) or 20 mM LiCl for 12 h. Data are normalised to Renilla internal control (n = 4; error bars represent ± SEM). |
|
|
Figure 4. Loss of PAWS1 inhibits Wnt signalling at the level of the destruction complex A. Relative TOPFlash luciferase activity of PAWS1WT and PAWS1â/â U2OS cells after treatment with conditioned media (LâCM) or Wnt3Aâconditioned media (L3âCM) (n = 3; error bars represent ± SEM). B. Wnt3Aâinduced activation of the target genes AXIN2 and CYCLIN D1 was examined by qPCR at the indicated time points in PAWS1WT and PAWS1â/â U2OS cells. Transcript expression data are represented as fold induction over unstimulated control and are internally normalised to βâactin control. Error bars represent ± SEM (***P < 0.0001; twoâway ANOVA with multiple comparisons; n = 3). C, D Epistasis analysis of xPAWS1 in the canonical Wnt pathway. Xenopus embryos were injected at the oneâcell stage with the indicated mRNAs, and then at stage 10, animal caps were assessed by qPCR for the expression of Siamois. xPAWS1 acts downstream of the Wnt receptor LRP6 (C) at the level of the destruction complex (D) (n = 3 error bars represent ± SD). E. Relative TOPFlash luciferase activity of PAWS1WT and PAWS1â/â U2OS cells after treatment with either conditioned medium (LâCM), Wnt3Aâconditioned medium (L3âCM) or 5 μM of the GSK3 inhibitor CHIR99021 for 6 h. Data are normalised to Renillaâluciferase internal control (n = 4; error bars represent ± SEM). |
|
|
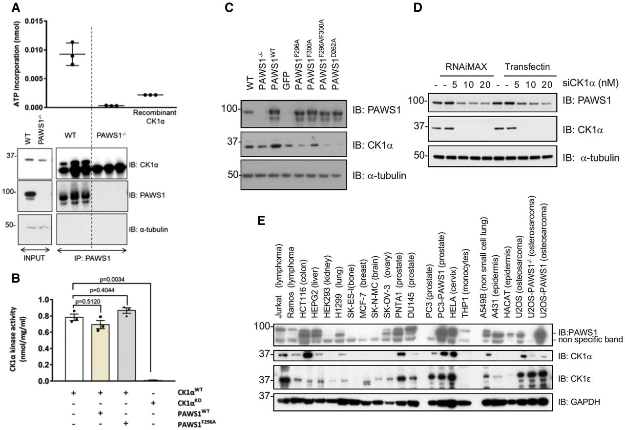
Figure 5. PAWS1 interacts with CK1 at the endogenous level GFP pull downs from U2OS PAWS1−/− and PAWS1GFP/GFP cells were resolved by SDS–PAGE, and the gel was stained with Coomassie. Each lane was cut into six pieces, which were subsequently processed for protein identification by mass spectrometry. GFP pull downs from U2OS PAWS1−/− and PAWS1GFP/GFP cells were resolved by SDS–PAGE and analysed by Western blotting using the indicated antibodies. Anti‐CK1α IPs from U2OS PAWS1WT and PAWS1−/− cells were resolved by SDS–PAGE and analysed by Western blotting using the indicated antibodies. U2OS cells were transiently transfected with cDNA encoding FLAG‐tagged PAWS1WT, PAWS1F296A, PAWS1F300A, PAWS1F296A/F300A, PAWS1D262A and FLAG‐empty vector. Anti‐FLAG IPs were immunoblotted with the indicated antibodies. Anti‐CK1α IPs and IgG‐IPs from U2OS PAWS1WT, GFP, PAWS1F296A and PAWS1D262A rescue cells were resolved by SDS–PAGE and analysed by Western blotting using the indicated antibodies. PAWS1 co‐localises with CK1α in U2OS cells. PAWS1−/− cells in which PAWS1WT or PAWS1F296A expression was restored were fixed for immunofluorescence using antibodies against PAWS1 and CK1α. Scale bar is 20 μm. Images from one field of view representative of three biological replicates are included. |
|
|
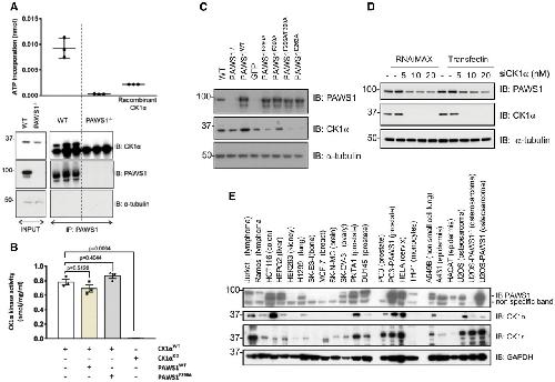
Figure 6. PAWS1 does not affect CK1α activity but affects the protein levels of CK1α in cells Endogenous PAWS1 was immunoprecipitated from wild‐type and PAWS1−/− U2OS cells (n = 3), and the associated CK1α kinase activity was measured following a kinase assay using γ32P‐ATP and the CK1tide peptide substrate. A third of the PAWS1 IP samples were resolved by SDS–PAGE and immunoblotted with the indicated antibodies (bottom panel) (n = 3, error bars represent ± SEM). In vitro wild‐type (WT) or catalytically inactive (KD) CK1α kinase assay using CK1tide as a substrate in the presence or absence of recombinant PAWS1WT or PAWS1F296A (n = 3; error bars represent ± SEM; one way ANOVA with multiple comparisons, n.s.: no statistical significance). Cell extracts from U2OS wild‐type, PAWS1−/− and PAWS1−/− cells in which PAWS1, GFP control, PAWS1F296A, PAWS1F300A, PAWS1F296A/F300A or PAWS1D262A was restored, were resolved by SDS–PAGE and immunoblotted with the indicated antibodies. CK1α expression was silenced in U2OS cells with indicated amounts of siRNA using two different transfection reagents (RNAi‐Max or TransFectin) and PAWS1 protein levels monitored by Western blotting. Expression of PAWS1 and CK1α protein in the indicated cell lines was monitored by Western blotting. The protein levels of CK1α mirror the levels of PAWS1 in the majority of the cancer cell lines tested. |
|
|
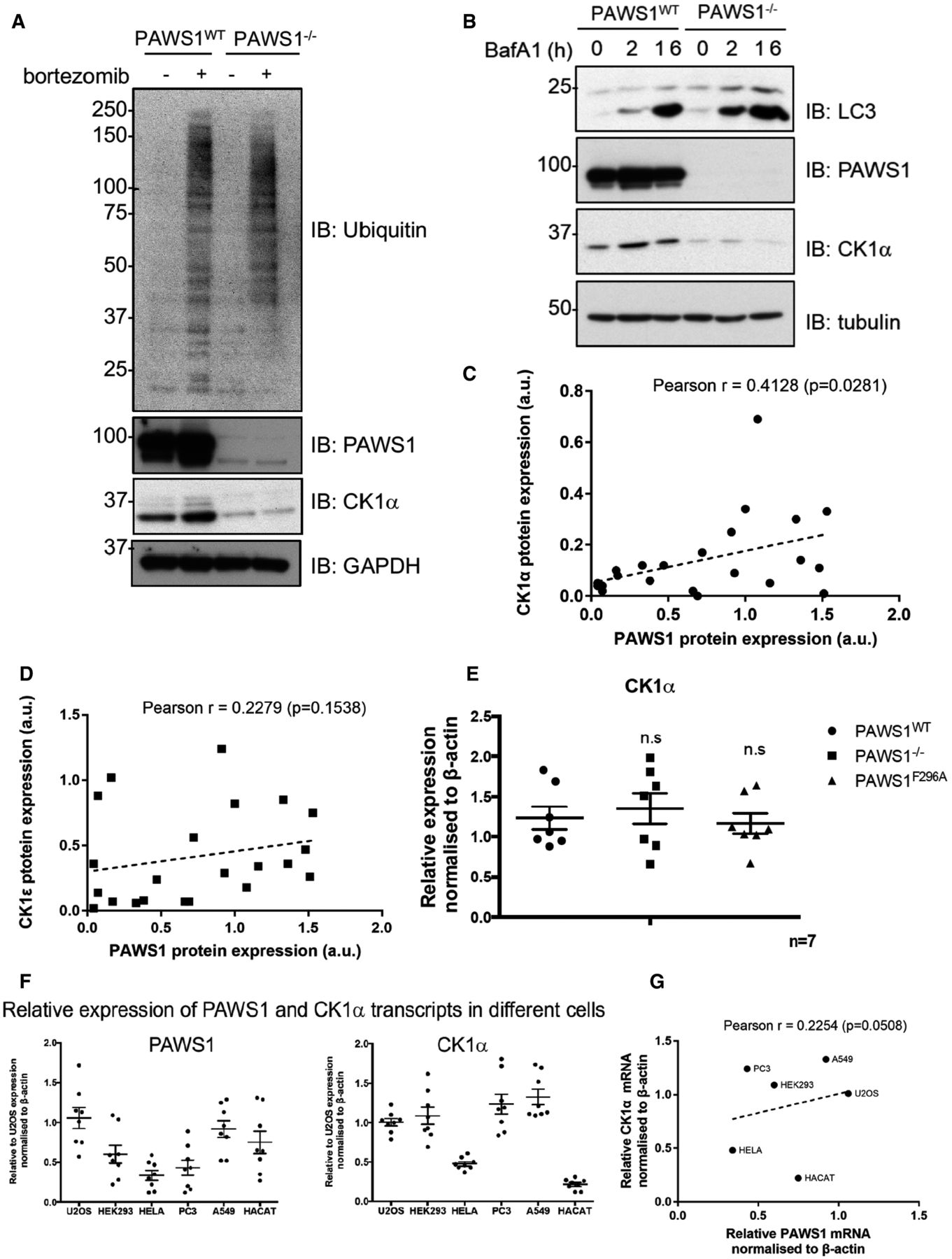
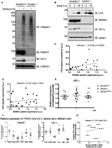
Figure EV3. PAWS1 regulates the CK1α protein but not mRNA levels in cells PAWS1WT and PAWS1−/− U2OS cells were treated with 10 μM of the proteasome inhibitor Bortezomib for 6 h and extracts were analysed by Western blotting with the indicated antibodies. PAWS1WT and PAWS1−/− U2OS cells were treated with 50 μM Bafilomycin A1 (BafA1) for 2 or 16 h, and extracts were analysed by Western blotting with the indicated antibodies. Correlation plots of PAWS1 and CK1α protein expression from Fig 6E based on densitometry (using ImageJ) quantification of immunoblots normalised to GAPDH levels (a.u.: arbitrary units). Each dot represents a cell line. Pearson r coefficient and one‐tailed P‐values were calculated with Prism6 software. As in (C), except that PAWS1 and CK1ε protein levels were quantified and plotted. CK1α mRNA in PAWS1−/− cells rescued with PAWS1WT or GFP control analysed by quantitative RT–PCR. Data are represented as fold induction over controls and normalised internally to β‐actin control. Error bars represent ± SEM (n.s.: no statistical significance; n = 3). Relative expression of PAWS1 and CK1α transcripts in the indicated cancer cell lines was measured by RT–PCR (n = 7; error bars represent ± SEM). Correlation plot of relative PAWS1 and CK1α mRNA expression (normalised to β‐actin) in a subset of the indicated cancer cell lines. Pearson r coefficient and one‐tailed P‐values were calculated with Prism6 software. |
|
|
Figure 7. PAWS1 association with CK1α is essential for induction of Wnt signalling PAWS1F296A, PAWS1F296A/F300A and PAWS1D262A mutants that do not interact with CK1α fail to induce a secondary axis in Xenopus embryos. Relative TOPFlash luciferase activity of U2OS WT, PAWS1â/â, PAWS1WT and PAWS1F296A rescue cells after treatment with controlâconditioned media (LâCM), Wnt3Aâconditioned media (L3âCM) (n = 3; error bars represent ± SEM). Human CK1α induces a secondary axis in Xenopus embryos in a doseâdependent manner. Coâexpression of PAWS1 and CK1α mRNAs do not induce secondary axis. Effect of CK1 isoforms on PAWS1âdependent axisâinducing activity. 250 pg of xPAWS1 and 300 pg of the indicated CK1 isoform mRNAs were injected into one ventral blastomere at the fourâcell stage. Axis induction was assessed at stage 28. PAWS1 interacts with kinaseâdead CK1α in U2OS cells. U2OS cells were coâtransfected with HAâCK1α (WT or KD) and FLAGâPAWS1, and cell extracts were subjected to FLAG IP, followed by SDSâPAGE and Western blot analysis with the indicated antibodies. |
|
|
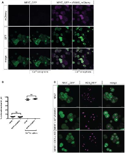
Figure EV4. xPAWS1 does not induce nuclear localisation of NFAT Dissociated animal cap cells injected with either 500 pg of NFAT_GFP or 500 pg of NFAT_GFP and 250 pg of xPAWS1_mCherrymRNA. Images are maximum intensity projections, scale bars = 50 μm. Nuclear localisation of NFAT_GFP was assessed before and after treatment with 0.025 μg/ml calcium ionophore. ns: no statistical significance (n = 4; error bars represent ± SD; Mann–Whitney test, unpaired, two‐tailed with unequal variance, P = 0.6857). Expression of a catalytically inactive CK1α leads to Ca2+‐independent nuclear localisation of NFAT_GFP. Dissociated animal cap cells injected with either 500 pg of NFAT_GFP alone and 250 pg of H2B_RFP (top panels), 500 pg of NFAT_GFP, 250 pg H2B_RFP and 250 pg of MTxPAWS1 (middle panels), or 500 pg NFAT_GFP, 250 pg H2B_RFP, and 300 pg CK1α KD (bottom panels). Images represent a single z‐frame at the level of the nucleus. Cells were imaged using a Zeiss LSM710 confocal microscope controlled with Zen Black software. Image analysis was performed using Zen blue software. Scale bars = 50 μm. |
|
|
Figure 8. PAWS1 does not appear to affect Axin1 and β‐catenin complexes upon Wnt signalling U2OS wild‐type (WT) and PAWS1−/− (KO) cells were treated with control‐conditioned medium or Wnt3A‐conditioned medium, and the extracts (0.5 mg protein) were subjected to immunoprecipitation using antibodies against the endogenous CK1α, AXIN1 and β‐catenin antibodies or anti‐rabbit pre‐immune IgG as a control (10 μg antibodies coupled to 10 μl packed protein‐G sepharose beads). IPs were resolved by SDS–PAGE and immunoblotted with the indicated antibodies.Source data are available online for this figure. |
|
|
Figure EV5. Effects of PAWS1 on Wnt pathway components U2OS wild‐type (WT) and PAWS1−/− (KO) cells were treated with control‐conditioned medium or Wnt3A‐conditioned medium and lysed at the indicated time points. Extracts (0.5 mg protein) were subjected to IPs using anti‐CK1α or pre‐immune IgG control (10 μg antibodies coupled to 10 μl packed protein‐G sepharose beads). IPs were resolved by SDS–PAGE and immunoblotted with the indicated antibodies. Stable U2OS Flp‐In TRex cells were treated with 20 ng/ml doxycycline for 16 h, for induction of PAWS1‐GFP or GFP protein expression, and with Wnt3A conditioned medium or control medium for 3 h prior to lysis. GFP pull downs were resolved by SDS–PAGE and the gel was stained with Coomassie. Each lane was cut into five pieces, which were subsequently processed for protein identification by mass fingerprinting analysis. PAWS1‐GFP interacting proteins were plotted using total spectral counts for selected individual protein for both control (filled) and Wnt3A (open) conditions. Total spectral counts are defined as the sum of all the spectra associated with a specific protein within a sample, which includes also those spectra that are shared with other proteins. A spectral count of 3 or more in either control or Wnt3A condition in PAWS1‐GFP IPs and no spectral counts in GFP control IPs were set as threshold for inclusion. All proteins, except those indicated with asterisks, were identified as endogenous PAWS1GFP/GFP interactors as well (Fig 5A). PAWS1 phospho‐residues from gel slices 2 and 7 from (B) were identified by mass spectrometry. Residues denoted by “or” indicate that a specific single phospho‐residue on the corresponding tryptic peptide could not be assigned but could be any one of those indicated. U2OS wild‐type (WT) and PAWS1−/− cells were treated with control (L‐CM) or Wnt3A conditioned medium (L3‐CM) for 3 h and fractionated into cytoplasmic (C), nuclear (N), membrane (M) and cytoskeletal (Cs) fractions. Extracts (20 μg protein) from each fraction was resolved by SDS–PAGE, transferred onto PVDF membranes, which were probed by Western blotting with the indicated antibodies. α‐Tubulin was used as a cytosolic marker, Lamin A/C as a nuclear marker, LRP6 and EGFR were used as membrane markers, and Vimentin was used as a cytoskeletal marker. |
|
|
Figure 9. PAWS1 promotes Wnt signalling through increased accumulation of nuclear active β‐catenin U2OS wild‐type and PAWS1−/− cells were exposed to either Wnt3A or control medium for the indicated time points. Cell extracts were subjected to SDS–PAGE followed by Western blot analysis with the indicated antibodies. U2OS wild‐type (WT), PAWS1−/− (KO), PAWS1WT (+WT) and PAWS1F296A (F/A) rescue cells were exposed to either Wnt3A or control medium for 3 h followed by separation and preparation of cytoplasmic and nuclear fractions. The extracts were subjected to SDS–PAGE followed by Western blot analysis with the indicated antibodies. The lower panel represents the fold changes in active β‐catenin intensities in each fraction relative to those seen in the cytoplasmic fraction of control WT U2OS cells. The intensities of the active β‐catenin bands in each fraction were quantified by using the ImageJ software. Source data are available online for this figure. |
|
|
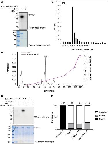
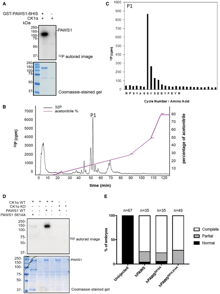
Figure EV2. PAWS1 is phosphorylated at Ser614 by CK1α in vitro 32P autoradiography and Coomassie stain of SDS–PAGE gel after an in vitro kinase assay with GST‐CK1α and GST‐PAWS1‐6xHis as a substrate.GST‐PAWS1‐6xHis phosphorylated by CK1α in A was excised from the gel, digested with trypsin and resolved by HPLC on a C18 column using increasing acetonitrile gradient. Analysis of the [γ32P] radioactivity peak at 54.1 min (P1) by LC‐MS/MS revealed the phospho‐peptide RPSVASSVSEEYFEVR.Analysis of the [γ32P] radioactivity peak P1 by LC‐MS/MS revealed various phospho‐peptides, of which RPSVASS(P)VSEEYFEVR was the only one to match the solid‐phase Edman sequencing data. Together, they reveal that CK1α phosphorylates PAWS1 at Ser614. 32P autoradiography and Coomassie stain of SDS–PAGE after an in vitro kinase assay with CK1αWT or CK1αKD (kinase dead) and PAWS1WT or PAWS1S614A as substrates.Human PAWS1WT, hPAWS1S610A and hPAWS1S610A/S614A induce axis duplication in Xenopus embryos. |
References [+] :
Amit,
Axin-mediated CKI phosphorylation of beta-catenin at Ser 45: a molecular switch for the Wnt pathway.
2002, Pubmed
Amit, Axin-mediated CKI phosphorylation of beta-catenin at Ser 45: a molecular switch for the Wnt pathway. 2002, Pubmed
Baker, High-throughput functional screening using a homemade dual-glow luciferase assay. 2014, Pubmed
Bartel, FAM83 proteins: Fostering new interactions to drive oncogenic signaling and therapeutic resistance. 2016, Pubmed
Bernatik, Sequential activation and inactivation of Dishevelled in the Wnt/beta-catenin pathway by casein kinases. 2011, Pubmed
Brannon, A beta-catenin/XTcf-3 complex binds to the siamois promoter to regulate dorsal axis specification in Xenopus. 1997, Pubmed , Xenbase
Campbell, Identification of protein phosphorylation sites by a combination of mass spectrometry and solid phase Edman sequencing. 2002, Pubmed
Cegielska, Autoinhibition of casein kinase I epsilon (CKI epsilon) is relieved by protein phosphatases and limited proteolysis. 1998, Pubmed
Cipriano, Conserved oncogenic behavior of the FAM83 family regulates MAPK signaling in human cancer. 2014, Pubmed
Clevers, Wnt/beta-catenin signaling in development and disease. 2006, Pubmed
Cruciat, Casein kinase 1 and Wnt/β-catenin signaling. 2014, Pubmed
Cummins, PAWS1 controls cytoskeletal dynamics and cell migration through association with the SH3 adaptor CD2AP. 2018, Pubmed
Dajani, Structural basis for recruitment of glycogen synthase kinase 3beta to the axin-APC scaffold complex. 2003, Pubmed
Del Valle-Pérez, Coordinated action of CK1 isoforms in canonical Wnt signaling. 2011, Pubmed
De Robertis, Dorsal-ventral patterning and neural induction in Xenopus embryos. 2004, Pubmed , Xenbase
Drögemüller, A mutation in the FAM83G gene in dogs with hereditary footpad hyperkeratosis (HFH). 2014, Pubmed
Fagotto, Binding to cadherins antagonizes the signaling activity of beta-catenin during axis formation in Xenopus. 1996, Pubmed , Xenbase
Fan, Wnt signaling and transcriptional control of Siamois in Xenopus embryos. 1998, Pubmed , Xenbase
Fulcher, The DUF1669 domain of FAM83 family proteins anchor casein kinase 1 isoforms. 2018, Pubmed
Fulcher, Targeting endogenous proteins for degradation through the affinity-directed protein missile system. 2017, Pubmed
Funayama, Embryonic axis induction by the armadillo repeat domain of beta-catenin: evidence for intracellular signaling. 1995, Pubmed , Xenbase
Gao, Casein kinase I phosphorylates and destabilizes the beta-catenin degradation complex. 2002, Pubmed , Xenbase
Gerhart, Cortical rotation of the Xenopus egg: consequences for the anteroposterior pattern of embryonic dorsal development. 1989, Pubmed , Xenbase
Good, Scaffold proteins: hubs for controlling the flow of cellular information. 2011, Pubmed , Xenbase
Guger, beta-Catenin has Wnt-like activity and mimics the Nieuwkoop signaling center in Xenopus dorsal-ventral patterning. 1995, Pubmed , Xenbase
Ha, Mechanism of phosphorylation-dependent binding of APC to beta-catenin and its role in beta-catenin degradation. 2004, Pubmed
Harland, In situ hybridization: an improved whole-mount method for Xenopus embryos. 1991, Pubmed , Xenbase
Hastie, Assay of protein kinases using radiolabeled ATP: a protocol. 2006, Pubmed
He, Glycogen synthase kinase-3 and dorsoventral patterning in Xenopus embryos. 1995, Pubmed , Xenbase
Herhaus, USP15 targets ALK3/BMPR1A for deubiquitylation to enhance bone morphogenetic protein signalling. 2014, Pubmed , Xenbase
Herhaus, OTUB1 enhances TGFβ signalling by inhibiting the ubiquitylation and degradation of active SMAD2/3. 2013, Pubmed
Ikeda, Axin, a negative regulator of the Wnt signaling pathway, forms a complex with GSK-3beta and beta-catenin and promotes GSK-3beta-dependent phosphorylation of beta-catenin. 1998, Pubmed
Jones, The Xenopus platelet-derived growth factor alpha receptor: cDNA cloning and demonstration that mesoderm induction establishes the lineage-specific pattern of ligand and receptor gene expression. 1993, Pubmed , Xenbase
Jones, An overview of Xenopus development. 2008, Pubmed , Xenbase
Klimowski, Site-specific casein kinase 1epsilon-dependent phosphorylation of Dishevelled modulates beta-catenin signaling. 2006, Pubmed , Xenbase
Knippschild, The CK1 Family: Contribution to Cellular Stress Response and Its Role in Carcinogenesis. 2014, Pubmed
Korinek, Constitutive transcriptional activation by a beta-catenin-Tcf complex in APC-/- colon carcinoma. 1997, Pubmed
Lemaire, Expression cloning of Siamois, a Xenopus homeobox gene expressed in dorsal-vegetal cells of blastulae and able to induce a complete secondary axis. 1995, Pubmed , Xenbase
Liu, Control of beta-catenin phosphorylation/degradation by a dual-kinase mechanism. 2002, Pubmed , Xenbase
MacDonald, Wnt/beta-catenin signaling: components, mechanisms, and diseases. 2009, Pubmed , Xenbase
Mackintosh, Dynamic interactions between 14-3-3 proteins and phosphoproteins regulate diverse cellular processes. 2004, Pubmed
McCrea, A homolog of the armadillo protein in Drosophila (plakoglobin) associated with E-cadherin. 1991, Pubmed , Xenbase
McKay, The casein kinase I family in Wnt signaling. 2001, Pubmed
Nelson, Beta-catenin directly induces expression of the Siamois gene, and can initiate signaling indirectly via a membrane-tethered form. 1998, Pubmed , Xenbase
Okamura, A conserved docking motif for CK1 binding controls the nuclear localization of NFAT1. 2004, Pubmed
Peters, Casein kinase I transduces Wnt signals. 1999, Pubmed , Xenbase
Pierce, Regulation of Spemann organizer formation by the intracellular kinase Xgsk-3. 1995, Pubmed , Xenbase
Price, CKI, there's more than one: casein kinase I family members in Wnt and Hedgehog signaling. 2006, Pubmed
Radden, The wooly mutation (wly) on mouse chromosome 11 is associated with a genetic defect in Fam83g. 2013, Pubmed
Rivers, Regulation of casein kinase I epsilon and casein kinase I delta by an in vivo futile phosphorylation cycle. 1998, Pubmed
Rojas-Fernandez, Rapid generation of endogenously driven transcriptional reporters in cells through CRISPR/Cas9. 2015, Pubmed
Rubinfeld, Axin-dependent phosphorylation of the adenomatous polyposis coli protein mediated by casein kinase 1epsilon. 2001, Pubmed
Sakanaka, Casein kinase iepsilon in the wnt pathway: regulation of beta-catenin function. 1999, Pubmed , Xenbase
Saneyoshi, The Wnt/calcium pathway activates NF-AT and promotes ventral cell fate in Xenopus embryos. 2002, Pubmed , Xenbase
Sapkota, Balancing BMP signaling through integrated inputs into the Smad1 linker. 2007, Pubmed , Xenbase
Sasai, Xenopus chordin: a novel dorsalizing factor activated by organizer-specific homeobox genes. 1994, Pubmed , Xenbase
Smith, Injected Xwnt-8 RNA acts early in Xenopus embryos to promote formation of a vegetal dorsalizing center. 1991, Pubmed , Xenbase
Sobrado, Basic region of residues 228-231 of protein kinase CK1alpha is involved in its interaction with axin: binding to axin does not affect the kinase activity. 2005, Pubmed
Sokol, Dorsalizing and neuralizing properties of Xdsh, a maternally expressed Xenopus homolog of dishevelled. 1995, Pubmed , Xenbase
Stamos, The β-catenin destruction complex. 2013, Pubmed
Tan, Wnt signalling pathway parameters for mammalian cells. 2012, Pubmed , Xenbase
van Noort, Wnt signaling controls the phosphorylation status of beta-catenin. 2002, Pubmed
Vogt, Protein associated with SMAD1 (PAWS1/FAM83G) is a substrate for type I bone morphogenetic protein receptors and modulates bone morphogenetic protein signalling. 2014, Pubmed
Wallingford, Strange as it may seem: the many links between Wnt signaling, planar cell polarity, and cilia. 2011, Pubmed , Xenbase
Wu, Neural crest induction by the canonical Wnt pathway can be dissociated from anterior-posterior neural patterning in Xenopus. 2005, Pubmed , Xenbase
Yost, GBP, an inhibitor of GSK-3, is implicated in Xenopus development and oncogenesis. 1998, Pubmed , Xenbase
