XB-ART-54654
Dev Biol
2018 May 01;4371:27-40. doi: 10.1016/j.ydbio.2018.03.003.
Show Gene links
Show Anatomy links
C8orf46 homolog encodes a novel protein Vexin that is required for neurogenesis in Xenopus laevis.
???displayArticle.abstract???
Neural basic helix-loop helix (bHLH) transcription factors promote progenitor cell differentiation by activation of downstream target genes that coordinate neuronal differentiation. Here we characterize a neural bHLH target gene in Xenopus laevis, vexin (vxn; previously sbt1), that is homologous to human c8orf46 and is conserved across vertebrate species. C8orf46 has been implicated in cancer progression, but its function is unknown. Vxn is transiently expressed in differentiating progenitors in the developing central nervous system (CNS), and is required for neurogenesis in the neural plate and retina. Its function is conserved, since overexpression of either Xenopus or mouse vxn expands primary neurogenesis and promotes early retinal cell differentiation in cooperation with neural bHLH factors. Vxn protein is localized to the cell membrane and the nucleus, but functions in the nucleus to promote neural differentiation. Vxn inhibits cell proliferation, and works with the cyclin-dependent kinase inhibitor p27Xic1 (cdkn1b) to enhance neurogenesis and increase levels of the proneural protein Neurog2. We propose that vxn provides a key link between neural bHLH activity and execution of the neurogenic program.
???displayArticle.pubmedLink??? 29518376
???displayArticle.pmcLink??? PMC5899665
???displayArticle.link??? Dev Biol
???displayArticle.grants??? [+]
Species referenced: Xenopus laevis
Genes referenced: atoh7 barhl2 calb1 cdkn1b cdknx ebf2 ebf3 elavl3 hes4 hes5 hes5.2 myc neurod1 neurog2 notch1 nrarp pou4f2 rbpms2 rlbp1 sox2 tub tubb2b vxn
GO keywords: cell proliferation [+]
???displayArticle.morpholinos??? vxn MO1 vxn MO2
???attribute.lit??? ???displayArticles.show???
|
|
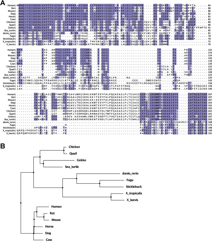
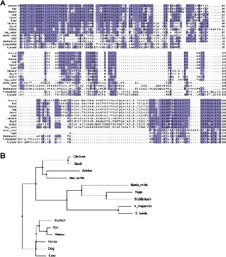
Fig. 1. Alignment and phylogenetic tree of c8orf46 orthologs. (A) The predicted protein sequence encoded by the Xenopus laevis gene c8orf46.L (vxn) was aligned to predicted protein sequences encoded by c8orf46 orthologs from other vertebrate species (see methods for accession numbers) using the webPRANK program in Jalview2 (Waterhouse et al., 2009). Residues conserved in at least 70% of the aligned sequences are indicated with dark blue shading while light blue shading indicates residues that are 50–69% conserved. (B) The webPRANK alignment was used to generate a phylogenetic tree using BLOSUM62. |
|
|
Fig. 2. Vexin is expressed in the developing Xenopus nervous system. (A) RT-PCR analysis of vxn expression using Xenopus whole embryo cDNA. EF1α was used as a loading control. Control PCR was performed using no cDNA template (no templ). (BâE) Whole-mount in situ hybridization analysis of vxn expression at stage 15 (B), stage 19 (C), and at stage 27 (D, dorsal view; E, anterior view). (F-I) Shown are stage 25 and stage 33 d with axial levels for the sections in F-I (Nieuwkoop and Faber, 1994). In situ hybridization analysis of vxn expression on transverse sections of the neural tube at stage 25 (F), and 33 (G), and of the head including the optic vesicle at stage 25 (H) and the developing retina at stage 33 (I). (J-M) Analysis of vxn expression in the stage 41 retina. (J) Nuclear Hoechst staining shows the three layers of post-mitotic neurons (RGC, INL, ONL) within the central retina, as well as the peripheral ciliary marginal zone (CMZ) that contains retinal progenitors. (K) Fluorescent in situ hybridization shows vxn expression (red) in the CMZ. (L) Anti-BrdU immunostaining (green) labels proliferating retinal progenitors in the CMZ. (J) A merged image of (J-L) shows that vxn expression overlaps with BrdU-positive progenitors (arrows), and is also detected in early differentiating post-mitotic cells more centrally. Abbreviations: L, lens; RGC, retinal ganglion cell layer; INL, inner nuclear layer; ONL, outer nuclear layer. |
|
|
Fig. 3. Vxn protein localizes to the nucleus and the cell membrane. (A, B) Anti-myc immunostaining for myc-tagged Vxn (Myc-Vxn, green) in isolated animal cap explants (A) or anti-Vxn (green) staining of endogenous protein in the neural plate (B) shows localization in the nucleus (labeled by ToPro, red), and at the cell membrane. C) Myc-Vxn (red) within the nucleus is localized to subnuclear domains that stain weakly with Hoechst (blue). (D) At the membrane, Myc-Vxn (red) colocalizes with mCherry-CAAX (green). (E) Mutation of critical lysine residues to alanine within the candidate nuclear localization sequence (NLSmut). (F) Vxn-NLSmut-Myc detected by immunostaining with α-myc localizes to both the nucleus and the cell membrane. |
|
|
Fig. 4. Vxn is required for primary neuron differentiation. (AâE) Injection 20â¯ng of vxn translation-blocking morpholino (MO-A) at the 4-cell stage (4CS) causes reduced N-tubulin (N-tub) positive primary neurons at stage 14 (A), with increased inhibition at increasing doses of MO-A (D), while injection of 20â¯ng of inverted morpholino (Inv MO-A) does not (B). Primary neurogenesis is rescued by co-injection of vxn MO-A with 1â¯ng of mouse vxn mRNA (C, D). (E-G) Primary neurogenesis is inhibited by injection of 20â¯ng of MO-B at the 4CS (E), with efficient inhibition with injection of 10â40â¯ng of vxn MO-B at the 2 or 4 CS (G). Loss of N-tub can be rescued by co-injection of 1â¯ng of Xenopus 5âmyc-vxn (F) or mouse (G) vxn mRNA. (H-O) Injection of vxn MO-B inhibits expression of other markers of differentiating primary neurons, including elavl3 (H) and ebf2 (I), but has no effects on expression of neurogenic bHLH genes such as neurog2 (J) or neurod1 (K). (L, M) Injection of vxn MO-A or MO-B causes expansion of progenitors in the neural plate as revealed by expansion of sox2 (L) or the neural plate domain bounded by hes4 (M). (N, O) Injection of vxn MO-B causes no change in the expression of Notch pathway genes such as hes5.1 (N) and nrarp (O). For all experiments, mRNA encoding either GFP or β-galactosidase was co-injected to label the injected side (right). X-gal staining is light blue. |
|
|
Fig. 5. Vxn overexpression enhances primary neuron differentiation. (A-C) Injection of 1â¯ng vxn mRNA at the 2-cell stage (2CS) causes expansion of primary neurons (brackets) labeled by N-tub (A), ebf3 (B) and elavl3 (C). (DâE) Injection of 1â¯ng vxn mRNA causes reduction of progenitors in the neural plate as revealed by narrowing of the sox2 domain (D) or the neural plate domain bounded by hes4 (E). (F, G) Differentiation of N-tub labeled primary neurons is blocked by injecting mRNA encoding Atoh7-EnR (F), and this cannot be overcome by co-injection of vxn mRNA. (HâJ) Injection of low doses of neurod1 mRNA (100â¯pg) causes expansion of N-tub labeled primary neurons (H, bracket), which is enhanced by co-injection of 1â¯ng vxn mRNA (bracket in I, J). (K-N) Injection of 50â¯pg mRNA encoding the intracellular domain of Notch (NICD) blocks differentiation of N-tub labeled primary neurons (K, M), and this is not rescued by co-injection of 1â¯ng vxn mRNA (L, M). Injection of 1â¯ng vxn mRNA does not change expression of the Notch target gene hes5.1 (N). For all experiments, mRNA encoding either GFP or β-galactosidase was co-injected to label the injected side (right). X-gal staining is light blue. |
|
|
Fig. 6. Vxn is required for retinal neuron differentiation. (AâC) mRNA for GFP (300â¯pg) was injected alone or together with 3â¯ng of vxn mismatch MO-A or vxn MO-A into 1 dorsal blastomere at the 32-cell stage. Embryos were cryosectioned at stage 41, and GFP-labeled retinal cell types were counted. vxn MO-A caused a significant decrease in all retinal neuron types, and a significant increase in Muller glia (MG) and/or neuroepithelial cells (NEP) (A). A section of stage 41 retina showing many GFP-labeled retinal cells with the morphology of Muller glia and/or NEPs (B). Immunostaining for CRALBP to distinguish MG from NEPs showed that both populations increased significantly (C). (DâI) Injection of 20â¯ng of vxn MO-B at 8CS did not alter atoh7 expression in stage 34â35 embryos (D, E), but prevented expression of hermes (F, G) and barhl2 (H, I) on the injected (inj) side (brackets; E, G,I) when compared to the uninjected (uninj) side (D, F, H). RGC, retinal ganglion cells; HC, horizontal cells; AC, amacrine cells; BP, bipolar cells; PR, photoreceptor cells; MG, Muller glial cells; NEP, neuroepithelial cells. *pâ¯<â¯0.001 and #pâ¯<â¯0.01 by Student's t-test. |
|
|
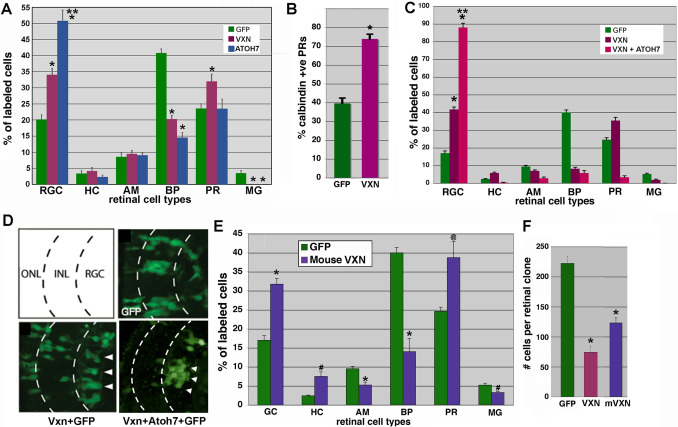
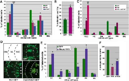
Fig. 7. Targeted retinal overexpression of vxn promotes early retinal cell differentiation. (A, B) GFP (300â¯pg) was lipofected alone or together with Xenopus vxn (250â¯pg) or Xenopus atoh7 into the optic vesicle of stage 18 embryos. Embryos were cryosectioned at stage 41, and GFP-labeled retinal cell types were counted. Atoh7 expression caused a significant increase in RGCs. Vxn expression caused a significant increase in RGCs and photoreceptors, that were confirmed to be calbindin-positive cones, which are born early (B). Later born bipolar cells and Mueller glia were significantly reduced. *pâ¯<â¯0.001 relative to GFP, ** pâ¯<â¯0.001 relative to vxn +â¯GFP. (C) Injection of vxn mRNA into 1 cell of a 32- cell embryo produced a 2.5-fold increase in the number of GFP-labeled RGCs as compared to injection of GFP mRNA control alone, while vxn +â¯atoh7 caused almost 90% of labeled cells to differentiate as RGCs. *pâ¯<â¯0.001 relative to GFP alone, ** pâ¯<â¯0.001 relative to vxn +â¯GFP. (D) Schematic of 3 retinal layers: the outer nuclear layer (ONL), the inner nuclear layer (ONL), and the retinal ganglion cell (RGC) layer. Injection of GFP mRNA alone reproducibly labeled neuronal subtypes within all 3 layers. Vxn +â¯GFP mRNA injection resulted in an increased number of GFP-positive cells in the RGC layer (arrowheads). Vxn +â¯atoh7 +â¯GFP mRNA caused almost all labeled cells to differentiate as RGCs. (E) Injection of mRNA for mouse vxn had a similar effect, causing a significant increase in early born cell types (GCs, HCs and PRs) at the expense of later born cell types (BPs, AMs). * pâ¯<â¯0.001, # pâ¯<â¯0.01, @pâ¯<â¯0.02. (F) Injection of mRNA for either Xenopus or mouse vxn together with GFP mRNA into blastomere V1.2.1 at the 32-cell stage resulted in reduced labeled retinal clone size in stage 41 retina, consistent with reduced retinal progenitor proliferation. *pâ¯<â¯0.01, as compared to GFP alone. RGC, retinal ganglion cells; HC, horizontal cells; AC, amacrine cells; BP, bipolar cells; PR, photoreceptor cells; MG, Muller glial cells. |
|
|
Fig. 8. Vxn functions within the nucleus to promote neural differentiation. (A) Addition of NLS sequence at the N-terminus of Myc-Vxn to create NLS-myc-vxn. (B) Anti-myc immunostaining for myc-tagged NLS-Vxn (green) shows localization exclusively in the nucleus (labeled by ToPro, red). (C) Overexpression of NLS-myc-vxn mRNA promotes expansion of N-tubulin labeled primary neurons in the neural plate on the injected side (right). (D) mRNA for GFP (300â¯pg) was injected alone or together with mRNA for NLS-myc-vxn (250â¯pg) into 1 dorsal blastomere at the 32-cell stage. Embryos were cryosectioned at stage 41, and GFP-labeled retinal cell types were counted. NLS-myc-vxn expression caused a significant increase in RGCs. *pâ¯<â¯0.001. (E) Addition of NES sequence at the C-terminus of 5â myc-vxn to create 5âmyc-vxn-NES. (F) Anti-myc immunostaining for myc-tagged Vxn-NES (green) shows localization exclusively at the membrane and excluded from the nucleus (labeled by ToPro, red). (G) Overexpression of 5âmyc-vxn-NES mRNA inhibits differentiation of N-tubulin labeled primary neurons in the neural plate on the injected side (right). (H) mRNA for GFP (300â¯pg) was injected alone or together with mRNA for 5âmyc-vxn-NES (250â¯pg) into 1 dorsal blastomere at the 32-cell stage. Embryos were cryosectioned at stage 41, and GFP-labeled retinal cell types were counted. Vxn-NES expression caused a significant increase in Mueller glia/NEPs. *pâ¯<â¯0.001. |
|
|
Fig. 9. Vxn and p27Xic1 work together to regulate cell cycle exit and neurogenesis. (A-E) Injection of 1 ng GFP mRNA at 2CS (A) does not change pH3 labeling (B), while co-injection of 1 ng vxn mRNA causes significant reduction of pH3 labeling on the injected side (bracket in D; E). * = p < 0.01. (F, G) Co-injection of p27Xic1 morpholino (p27MO) with vxn mRNA rescues the pH3 levels (F, *p < 0.001), and prevents expanded N-tubulin (G) on the injected side. (H) Injection of p27Xic1 mRNA at 2CS promotes expanded N-tubulin, which is reversed by co-injection of 20 ng vxn MO-B. (I) Western blot (WB) to detect Myc-Neurog2 when expressed alone or together with vxn or p27Xic1. β-actin was detected as a loading control. For all experiments, mRNA encoding GFP was co-injected to label the injected side (right). |
References [+] :
Agathocleous,
A directional Wnt/beta-catenin-Sox2-proneural pathway regulates the transition from proliferation to differentiation in the Xenopus retina.
2009, Pubmed,
Xenbase
Agathocleous, A directional Wnt/beta-catenin-Sox2-proneural pathway regulates the transition from proliferation to differentiation in the Xenopus retina. 2009, Pubmed , Xenbase
Ali, Cell cycle-regulated multi-site phosphorylation of Neurogenin 2 coordinates cell cycling with differentiation during neurogenesis. 2011, Pubmed , Xenbase
Bang, Expression of Pax-3 is initiated in the early neural plate by posteriorizing signals produced by the organizer and by posterior non-axial mesoderm. 1997, Pubmed , Xenbase
Bellefroid, X-MyT1, a Xenopus C2HC-type zinc finger protein with a regulatory function in neuronal differentiation. 1996, Pubmed , Xenbase
Bertrand, Proneural genes and the specification of neural cell types. 2002, Pubmed
Boix-Perales, The E3 ubiquitin ligase skp2 regulates neural differentiation independent from the cell cycle. 2007, Pubmed , Xenbase
Bunt-Milam, Immunocytochemical localization of two retinoid-binding proteins in vertebrate retina. 1983, Pubmed , Xenbase
Burns, Xath5 regulates neurogenesis in the Xenopus olfactory placode. 2002, Pubmed , Xenbase
Castro, Old and new functions of proneural factors revealed by the genome-wide characterization of their transcriptional targets. 2011, Pubmed
Chitnis, Primary neurogenesis in Xenopus embryos regulated by a homologue of the Drosophila neurogenic gene Delta. 1995, Pubmed , Xenbase
Coffman, Expression of an extracellular deletion of Xotch diverts cell fate in Xenopus embryos. 1993, Pubmed , Xenbase
D'Autilia, Cloning and developmental expression of the Xenopus homeobox gene Xvsx1. 2006, Pubmed , Xenbase
Dorsky, Regulation of neuronal diversity in the Xenopus retina by Delta signalling. 1997, Pubmed , Xenbase
Good, A conserved family of elav-like genes in vertebrates. 1995, Pubmed , Xenbase
Guan, p27(Kip1) as a prognostic factor in breast cancer: a systematic review and meta-analysis. 2010, Pubmed
Hardwick, Nervous decision-making: to divide or differentiate. 2014, Pubmed
Hardwick, Multi-site phosphorylation regulates NeuroD4 activity during primary neurogenesis: a conserved mechanism amongst proneural proteins. 2015, Pubmed , Xenbase
He, A crosstalk imbalance between p27(Kip1) and its interacting molecules enhances breast carcinogenesis. 2012, Pubmed
Hindley, Post-translational modification of Ngn2 differentially affects transcription of distinct targets to regulate the balance between progenitor maintenance and differentiation. 2012, Pubmed , Xenbase
Hindley, Co-ordination of cell cycle and differentiation in the developing nervous system. 2012, Pubmed
Hnit, p27(Kip1) signaling: Transcriptional and post-translational regulation. 2015, Pubmed
Huang, Proneural bHLH genes in development and disease. 2014, Pubmed
Huang, The retinal fate of Xenopus cleavage stage progenitors is dependent upon blastomere position and competence: studies of normal and regulated clones. 1993, Pubmed , Xenbase
Hutcheson, The bHLH factors Xath5 and XNeuroD can upregulate the expression of XBrn3d, a POU-homeodomain transcription factor. 2001, Pubmed , Xenbase
Kalderon, A short amino acid sequence able to specify nuclear location. 1984, Pubmed
Kanekar, Xath5 participates in a network of bHLH genes in the developing Xenopus retina. 1997, Pubmed , Xenbase
Kuo, Molecular characteristics and metastasis predictor genes of triple-negative breast cancer: a clinical study of triple-negative breast carcinomas. 2012, Pubmed
Kutay, Leucine-rich nuclear-export signals: born to be weak. 2005, Pubmed
Lamar, Nrarp is a novel intracellular component of the Notch signaling pathway. 2001, Pubmed , Xenbase
Lee, Conversion of Xenopus ectoderm into neurons by NeuroD, a basic helix-loop-helix protein. 1995, Pubmed , Xenbase
Leise, Inhibition of the cell cycle is required for convergent extension of the paraxial mesoderm during Xenopus neurulation. 2004, Pubmed , Xenbase
Lin, SeqNLS: nuclear localization signal prediction based on frequent pattern mining and linear motif scoring. 2013, Pubmed
Logan, Identification of shared transcriptional targets for the proneural bHLH factors Xath5 and XNeuroD. 2005, Pubmed , Xenbase
Ma, Identification of neurogenin, a vertebrate neuronal determination gene. 1996, Pubmed , Xenbase
Martinez-De Luna, Maturin is a novel protein required for differentiation during primary neurogenesis. 2013, Pubmed , Xenbase
McDowell, Phosphorylation in intrinsically disordered regions regulates the activity of Neurogenin2. 2014, Pubmed , Xenbase
Mizuseki, Xenopus Zic-related-1 and Sox-2, two factors induced by chordin, have distinct activities in the initiation of neural induction. 1998, Pubmed , Xenbase
Mochizuki, Xenopus NM23-X4 regulates retinal gliogenesis through interaction with p27Xic1. 2009, Pubmed , Xenbase
Moore, Posttranslational mechanisms control the timing of bHLH function and regulate retinal cell fate. 2002, Pubmed , Xenbase
Nguyen, p27kip1 independently promotes neuronal differentiation and migration in the cerebral cortex. 2006, Pubmed
Ohnuma, Co-ordinating retinal histogenesis: early cell cycle exit enhances early cell fate determination in the Xenopus retina. 2002, Pubmed , Xenbase
Pandey, Functionally enigmatic genes: a case study of the brain ignorome. 2014, Pubmed
Papalopulu, A Xenopus gene, Xbr-1, defines a novel class of homeobox genes and is expressed in the dorsal ciliary margin of the eye. 1996, Pubmed , Xenbase
Patterson, Distinct expression patterns for two Xenopus Bar homeobox genes. 2000, Pubmed , Xenbase
Pawson, SH2 and SH3 domains. 1993, Pubmed
Perron, The genetic sequence of retinal development in the ciliary margin of the Xenopus eye. 1998, Pubmed , Xenbase
Philpott, Multi-site phospho-regulation of proneural transcription factors controls proliferation versus differentiation in development and reprogramming. 2015, Pubmed , Xenbase
Pierfelice, Notch in the vertebrate nervous system: an old dog with new tricks. 2011, Pubmed
Pozzoli, Xebf3 is a regulator of neuronal differentiation during primary neurogenesis in Xenopus. 2001, Pubmed , Xenbase
Richter, Gene expression in the embryonic nervous system of Xenopus laevis. 1988, Pubmed , Xenbase
Seo, Neurogenin and NeuroD direct transcriptional targets and their regulatory enhancers. 2007, Pubmed , Xenbase
Souopgui, XPak3 promotes cell cycle withdrawal during primary neurogenesis in Xenopus laevis. 2002, Pubmed , Xenbase
Stone, DNA methylation of oestrogen-regulated enhancers defines endocrine sensitivity in breast cancer. 2015, Pubmed
Turner, Expression of achaete-scute homolog 3 in Xenopus embryos converts ectodermal cells to a neural fate. 1994, Pubmed , Xenbase
Van Raay, Frizzled 5 signaling governs the neural potential of progenitors in the developing Xenopus retina. 2005, Pubmed , Xenbase
Vernon, The cdk inhibitor p27Xic1 is required for differentiation of primary neurones in Xenopus. 2003, Pubmed , Xenbase
Vernon, A single cdk inhibitor, p27Xic1, functions beyond cell cycle regulation to promote muscle differentiation in Xenopus. 2003, Pubmed , Xenbase
Waterhouse, Jalview Version 2--a multiple sequence alignment editor and analysis workbench. 2009, Pubmed
Wettstein, The Xenopus homolog of Drosophila Suppressor of Hairless mediates Notch signaling during primary neurogenesis. 1997, Pubmed , Xenbase
