Click here to close
Hello! We notice that you are using Internet Explorer, which is not supported by Xenbase and may cause the site to display incorrectly.
We suggest using a current version of Chrome,
FireFox, or Safari.
Biochem Biophys Res Commun
2018 Jun 22;5012:329-335. doi: 10.1016/j.bbrc.2018.03.002.
Show Gene links
Show Anatomy links
Evaluation of the toxic effects of celecoxib on Xenopus embryo development.
Yoon YH, Kim JY, Bae YC, Nam SW, Cho HJ, Lee S, Chung HY, Lee HS, Park MJ.
???displayArticle.abstract???
Celecoxib is a non-steroidal anti-inflammatory drug that selectively inhibits cyclooxygenase-2 and is prescribed for severe pain and inflammation. The excellent therapeutic effects of celecoxib mean that it is frequently used clinically, including for women of child-bearing age. However, the prenatal effects of this compound have not been studied extensively in vertebrates. The present study examined the developmental toxicity of celecoxib using a frog embryo teratogenic assay-Xenopus (FETAX). In addition, we examined its effects on cell migration using co-cultures of human umbilical vein endothelial cells and 10T1/2 cells. These studies revealed that celecoxib induced concentration-dependent mortality and various malformations of the Xenopus internal organs, including gut miscoiling, haemorrhage, and oedema. Celecoxib also downregulated the expression of vascular wall markers (Msr and alpha smooth muscle actin) and other organ-specific markers (Nkx2.5, Cyl104 and IFABP). In vitro co-culture studies revealed that celecoxib inhibited pericyte migration and differentiation into vascular smooth muscle cells. In conclusion, celecoxib was both toxic and teratogenic in Xenopus embryos, where it produced serious heart and vessel malformation by inhibiting vascular wall maturation and vascular network formation.
Fig. 1. Dose-dependent effects of celecoxib on Xenopus embryo lethality and malformation. The chemical structure of celecoxib (A), which has a molecular formula of C17H14F3N3O2S and a molecular weight of 381.373 g/mol. Xenopus embryos that were exposed to celecoxib showed concentration-dependent phenotypic malformations, including abnormal gut coiling, truncal oedema and severe haemorrhage (B). As the celecoxib concentration increased, embryo survival rates decreased, while the rate and severity of malformations increased (C).
Fig. 2. Celecoxib severely affected hepatic, intestinal and cardiac development.Xenopus embryos exposed to 7.5 mg/L celecoxib exhibited more severe gut and cardiac effects, associated with haemorrhage (indicated by arrows) and oedema, than did those exposed to 5 mg/L celecoxib (A). Xenopus embryos at stages 36 and 46 showed celecoxib concentration-dependent downregulation of the expression of heart-, liver- and intestine-specific markers, determined by RT-PCR (B). EF1α served as the internal control.
Fig. 3. Celecoxib adversely affected angiogenesis by influencing the expression of Msr and α-SMA.Xenopus embryos were stained with benzidine to visualise the vascular network (A). The expression of Msr and α-SMA by Xenopus embryos was markedly reduced in a celecoxib concentration-dependent manner; EF1α served as the loading control (B).
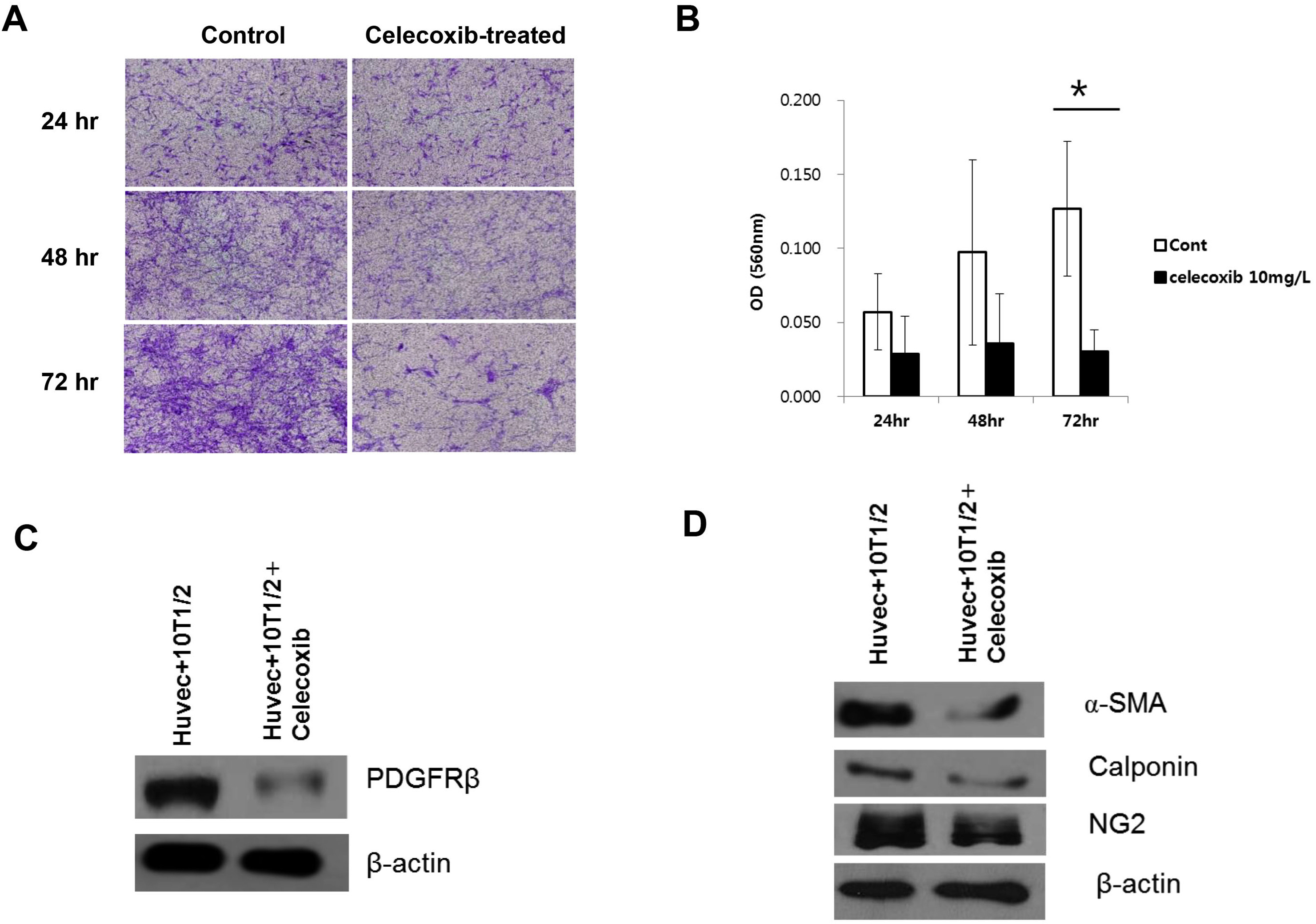
Fig. 4. Celecoxib inhibited pericyte migration and differentiation. The migration of 10T1/2 cells towards HUVEC was inhibited in a celecoxib concentration- and time-dependent manner (A). The absorbance (560 nm) resulting from solubilisation of crystal violet-stained inserts using 10% acetic acid (B). The bars represent the mean ± the standard deviation, calculated from three independent experiments; *p < 0.05, Mann-Whitney U test.