Click here to close
Hello! We notice that you are using Internet Explorer, which is not supported by Xenbase and may cause the site to display incorrectly.
We suggest using a current version of Chrome,
FireFox, or Safari.
???displayArticle.abstract???
Anatomical and functional asymmetries are widespread in the animal kingdom [1, 2]. In vertebrates, many visceral organs are asymmetrically placed [3]. In snails, shells and inner organs coil asymmetrically, and in Drosophila, genitalia and hindgut undergo a chiral rotation during development. The evolutionary origin of these asymmetries remains an open question [1]. Nodal signaling is widely used [4], and many, but not all, vertebrates use cilia for symmetry breaking [5]. In Drosophila, which lacks both cilia and Nodal, the unconventional myosin ID (myo1d) gene controls dextral rotation of chiral organs [6, 7]. Here, we studied the role of myo1d in left-right (LR) axis formation in Xenopus. Morpholino oligomer-mediated myo1d downregulation affected organ placement in >50% of morphant tadpoles. Induction of the left-asymmetric Nodal cascade was aberrant in >70% of cases. Expression of the flow-target gene dand5 was compromised, as was flow itself, due to shorter, fewer, and non-polarized cilia at the LR organizer. Additional phenotypes pinpointed Wnt/planar cell polarity signaling and suggested that myo1d, like in Drosophila [8], acted in the context of the planar cell polarity pathway. Indeed, convergent extension of gastrula explant cultures was inhibited in myo1d morphants, and the ATF2 reporter gene for non-canonical Wnt signaling was downregulated. Finally, genetic interference experiments demonstrated a functional interaction between the core planar cell polarity signaling gene vangl2 and myo1d in LR axis formation. Thus, our data identified myo1d as a common denominator of arthropod and chordate asymmetry, in agreement with a monophyletic origin of animal asymmetry.
Figure 1. myo1d Is Required for LR Axis Formation in Xenopus laevis
(AâD) Organ situs in wild-type (A) and myo1d morphant tadpoles displaying situs inversus (B) and heterotaxia (C) at stage 45. g, gut; gb, gall bladder, h, heart.
(D) Quantification of organ situs analysis.
(E and F) Quantification of nodal1 (E) and pitx2 (F) expression patterns in wildtype embryos and specimens injected with MM-MO, AUG-MO or co-injected with AUG-MO and rescue mRNA. Numbers represent analyzed specimens, which were derived from 3 (D and E) and 5 (F) independent experiments.
Figure 2. Laterality Defects in Genome-Edited F0 myo1d Mutant Tadpoles
(A) Schematic depicting Myo1d protein structure (sgRNA sites indicated).
(B and C) Appearance and pitx2 gene expression in WT (B) and F0 myo1d mutant (C) tadpoles.
(D) Compilation of pitx2 expression patterns. BCD, blastopore closure defect; NTD, neural tube closure defect. Note that mutant embryos with WT appearance showed WT pitx2 expression in the leftLPM, while stunted specimens with a convergent extension (CE) phenotype lacked expression or displayed mRNA expression on both sides.
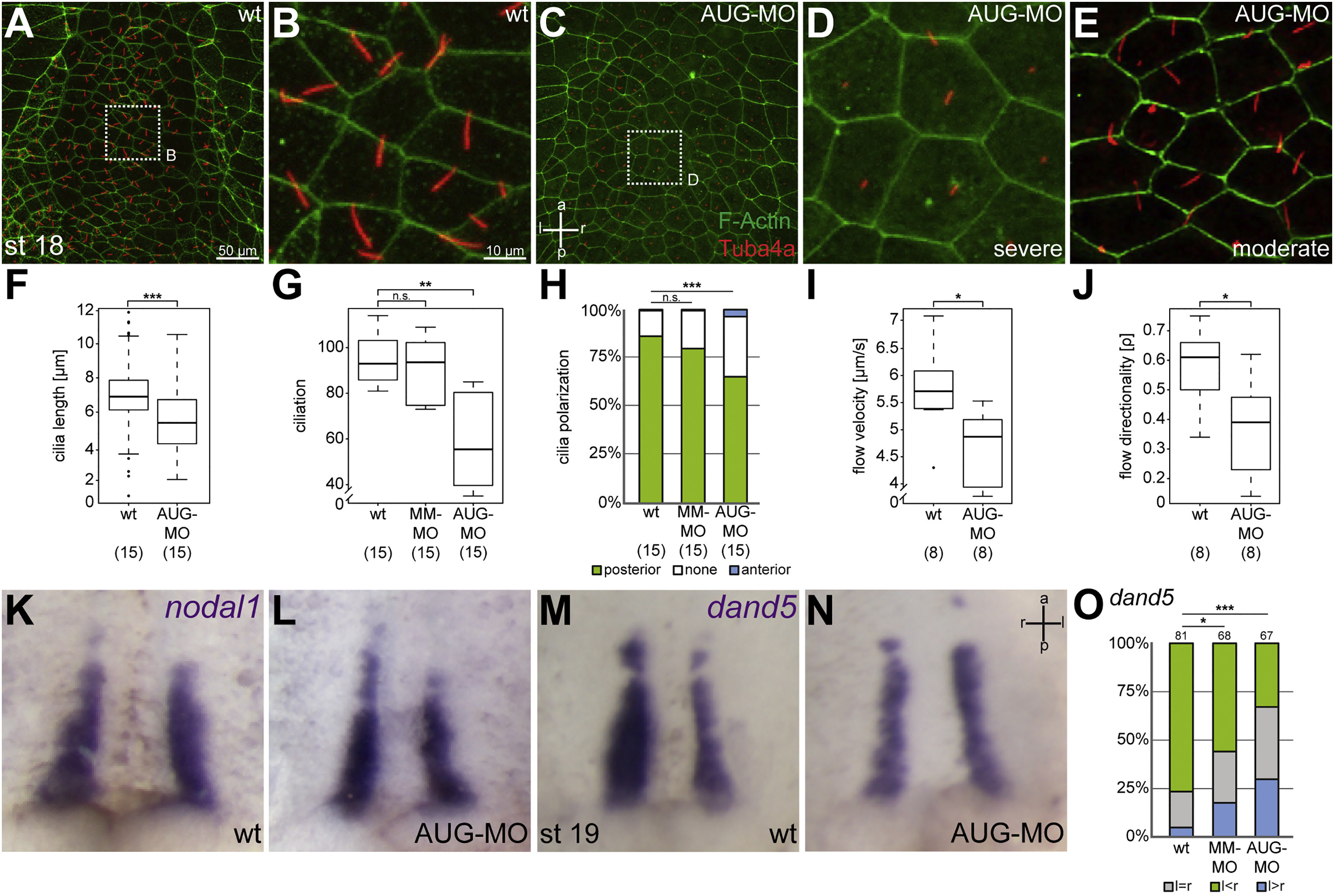
Figure 3. myo1d Is Required for GRP Morphogenesis and Leftward Flow
(AâE) GRP ciliation. Dorsal explants were prepared and analyzed for the presence and polarization of cilia by immunofluorescence using an antibody against acetylated alpha-tubulin. Counterstaining of actin using Phalloidin highlighted cell boundaries.
(A) Wild-type (blow-up shown in B).
(C) myo1d morphant.
(D and E) Blowups of severe phenotype shown in (D) and of moderate phenotype shown in (E).
(FâJ) Quantification of cilia lengths (F), ciliation rate (G), cilia polarization (H), flow velocity (I), and flow directionality (J).
(K and L) Wild-type expression of nodal1 in control (K) and myo1d morphant (L) stage 19 embryo.
(MâO) Asymmetrical dand5 expression in lateral GRP cells of wild-type control embryo (M) was lost in myo1d morphant specimen (N).
(O) Quantification of dand5 expression patterns.
(K)â(N) are shown at the same magnification.
Numbers represent analyzed specimens, which were derived from 3 (AâH), 2 (I and J), and 5 (KâO) independent experiments. For the assessment of cilia polarization, 15 cilia were analyzed per explant, for cilia lengths 30 cilia per GRP, and the ciliation rate was determined upon evaluating the entire GRP.
Figure 4. Functional Interaction between myo1d and PCP
(A and B) Morphant specimens displayed enhanced apical surfaces of GRP cells at stage 18 (A) and delayed neural tube closure at stage 18 (B).
(C) Convergent extension defects in Keller open-face explants of myo1d morphants at stage 22.
(D) Co-injection of myo1d AUG-MO with two antisense MOs directed against vangl2 (at sub-phenotypic doses each) disrupted LR axis formation, as determined by expression of pitx2 in the LPM. Numbers represent analyzed specimens, which were derived from 3 independent experiments for apical constriction defects of GRP cells, 7 experiments for neural tube closure delay, and 4 experiments for myo1d and vangl2 interaction during LR axis formation. To determine the cell surface area, 25 cells from a central part of the GRP were analyzed in each case.
Figure S1. Myo1d is required for LR axis formation, Related to Figure 1.
(A-H) nodal1 (A-D) and pitx2 (E-H) expression in wildtype (A, E) and myo1d morphant (B-D, F-H) embryos, as
determined by WM-ISH with antisense probes for nodal1 (A-D) and pitx2 (E-H).
(I, J) Downregulation of Myo1d protein in myo1d morphants. (I) Tadpole lysates were probed with Mab4E12 before
(left) and after (right) affinity purification (ap). (J) Embryos were injected at the 2-4 cell stage with 1 ng of AUG-MO or
an antisense MO containing 5 mismatches (MM-MO). Affinity purified Mab4E12 was used to probe western blots
containing lysates from stage 28 embryos.
(K, L) Lefty1 mRNA expression in wildtype (K) and myo1d morphant (L) specimen, as shown by transversal
histological sections of WM-ISH stained embryos at stage 24. fp, floor plate; hc, hypochord; MM-MO, mismatch MO.
Figure S2. Marker gene expression in the superficialmesoderm (SM) and gastrocoel roof plate (GRP) of
wildtype and myo1d morphant embryos, Related to Figure 3.
(A) Development of the LRO at the Xenopus gastrocoel roof: the SM involutes during gastrulation to give rise to the
GRP during early neurulation, which is shown in a dorsal explant in a ventral view on the right (blue); modified from
[S1]. (B-E) Expression of foxj1 (B, C) and wnt11b (D, E) in the SM of wt (B, D) and myo1d morphant (C, E) embryos
at stage 10.5. (F-I) Expression of tekt2 (F, G) and gdf3 (H, I) in the GRP of dorsal explants isolated from wt (F, H) and
myo1d morphant embryos (G, I) at stage 18 (G, H) and 19 (H, I).
Figure S3. PCP defects in myo1d morphant Xenopus embryos, Related to Figure 4.
(A, B) Neural tube closure delay. Embryos were injected with AUG-MO at the 4-cell stage on the right side. Progress
of neural tube closure in unilaterally injected embryos (B) was recorded at stages 16, 17 and 18, when the neural tube in
wildtype uninjected specimens (A) had closed. *, injected side. Dashed lines outline neural folds. Please cf. also Movie
S3.
(C) Ciliation of skin multi-ciliated cells (MCCs) at stage 24 in specimen unilaterally injected with AUG-MO at the 4-
cell stage. Left: control side; right: MO-injected side. LT, lineage tracer fluorescein dextrane. Please cf. also Movies S4
+5.
(D) Dose-dependent inhibition of the ATF2-based luciferase reporter to monitor non-canonical Wnt signaling. AUGMO,
the ATF2-reporter gene and Renilla luciferase were injected into the neural lineage at the 4-cell stage, and
specimens were cultured until stage 14/15. Neural plate tissue was dissected and analyzed for reporter gene activity.
RLU, relative luciferase units (± standard error).