XB-ART-54627
Cell Rep
2018 Feb 27;229:2265-2278. doi: 10.1016/j.celrep.2018.02.015.
Show Gene links
Show Anatomy links
A NuRD Complex from Xenopus laevis Eggs Is Essential for DNA Replication during Early Embryogenesis.
Christov CP, Dingwell KS, Skehel M, Wilkes HS, Sale JE, Smith JC, Krude T.
???displayArticle.abstract???
DNA replication in the embryo of Xenopus laevis changes dramatically at the mid-blastula transition (MBT), with Y RNA-independent random initiation switching to Y RNA-dependent initiation at specific origins. Here, we identify xNuRD, an MTA2-containing assemblage of the nucleosome remodeling and histone deacetylation complex NuRD, as an essential factor in pre-MBT Xenopus embryos that overcomes a functional requirement for Y RNAs during DNA replication. Human NuRD complexes have a different subunit composition than xNuRD and do not support Y RNA-independent initiation of DNA replication. Blocking or immunodepletion of xNuRD inhibits DNA replication initiation in isolated nuclei in vitro and causes inhibition of DNA synthesis, developmental delay, and embryonic lethality in early embryos. xNuRD activity declines after the MBT, coinciding with dissociation of the complex and emergence of Y RNA-dependent initiation. Our data thus reveal an essential role for a NuRD complex as a DNA replication factor during early Xenopus development.
???displayArticle.pubmedLink??? 29490265
???displayArticle.pmcLink??? PMC5848848
???displayArticle.link??? Cell Rep
???displayArticle.grants??? [+]
Wellcome Trust , MC_U105178808 Medical Research Council , MC_U117597140 Medical Research Council , BB/K013378/1 Biotechnology and Biological Sciences Research Council , FC001-157 Cancer Research UK, FC001157 Arthritis Research UK , BB/K013378/1 Biotechnology and Biological Sciences Research Council
Species referenced: Xenopus laevis
Genes referenced: actg1 cat cct4 chd4 copa copb2 ddx4 eif3a eif3l eprs1 gatad2a hdac1 hdac3 kars1 kpna1 mbd3 mcm7 mta1 mta2 npm1 psmc3 qars1 rars1 rbbp4 rbbp7 rny3 rps11 rps2 rps9
GO keywords: DNA replication [+]
???displayArticle.antibodies??? Actg1 Ab1 Chd4 Ab1 Ddx4 Ab 2 Gatad2a Ab1 GFP Ab18 Hdac1 Ab1 Mbd3 Ab1 Mta1 Ab1 Mta2 Ab1 rbbp4 Ab1 rbbp7 Ab1
???displayArticle.morpholinos??? rny3 MO1
???attribute.lit??? ???displayArticles.show???
|
|
|
|
|
Figure 1. Y RNA-Independent Initiation Activity in Xenopus Egg Extracts(A) Y RNA-dependent initiation of DNA replication in a human cell-free system. Human late G1 phase template nuclei were incubated in either buffer (top) or mock-treated or Y RNA-depleted cytosolic extracts.(B) Y RNA-independent initiation of DNA replication in Xenopus egg extracts. Human late G1 phase template nuclei were incubated in either buffer (top) or mock-treated or Y RNA-depleted Xenopus egg extracts. Representative immunofluorescence micrographs are shown with merged channels for total DNA (propidium iodide, red) or sites of DNA replication (digoxigenin-deoxyuridine triphosphate [dUTP] incorporation, green).(C) Experimental design for the detection and isolation of the initiation activity from Xenopus egg extracts by cross-species complementation assays.(D) Cross-species complementation assays. Left: template nuclei were incubated as in (A) in either buffer or mock-treated cytosolic or Y RNA-depleted human cytosolic extracts. Right: increasing amounts of Y RNA-depleted Xenopus egg extracts were added to replication initiation reactions in the presence of either buffer (light green) or Y RNA-depleted human cytosolic extract (dark green). Percentages of replicating template nuclei for each reaction are shown as mean values ± SD of n independent experiments.Scale bars, 10 μm. |
|
|
Figure 2. Isolation and Identification of the Y RNA-Independent Initiation Factor from Xenopus Egg Extracts(A) Schematic representation of the fractionation scheme.(B) Activity profile of the sucrose minigradient fractions. Template nuclei were incubated in Y RNA-depleted human cytosolic extract supplemented with the indicated gradient fractions. Percentages of replicating nuclei are shown as mean values ± SD of n = 4 independent fractionation experiments. Brackets indicate results of t tests (unpaired, two-tailed with unequal variance) of experimental samples (fractions 6 and 7) against the control (∗∗∗p ≤ 0.001). Tests of all other fractions against the control were not significant. Sedimentation of calibrator protein complexes (cytochrome c, 12.5 kDa; BSA, 68 kDa; aldolase, 158 kDa; catalase, 240 kDa) are indicated at the top.(C) Proteins in active fractions as identified by mass spectrometry. Proteins identified in both of two independent experimental replicates that were enriched in the active gradient fractions 6/7 compared with inactive fraction 5 are ranked according to their abundance (determined as emPAI scores).(D) NuRD subunit sedimentation profiles. Fractions of the sucrose minigradient were analyzed by western blotting with antibodies specific for the indicated NuRD subunits.See also Figure S1 and Table S1. |
|
|
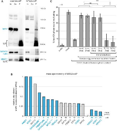
Figure 3. The Xenopus NuRD Complex Has DNA Replication Initiation ActivityNuRD was immunoprecipitated with MTA2-specific antibodies from the 20%–45% ammonium sulfate fraction of the activated Xenopus laevis egg extract.(A) Co-immunoprecipitation of GATAD2/p66 and HDAC1 subunits with MTA2, as confirmed by western blotting. Input (In), supernatant (Su), and washed pellet (P) of the control and MTA2 coIPs are shown, 10% of the total was loaded per lane for each.(B) Mass spectrometry analysis of co-immunoprecipitated material. Xenopus proteins (n = 447) uniquely identified only in the immunoprecipitate and not in the control IP were ranked according to their quantitative emPAI values after normalization to emPAI (MTA2) = 1. The top 14 most abundant proteins are plotted together with additional NuRD subunits. NuRD subunits are shown in blue. The mean normalized emPAI value of all proteins is indicated by a dashed line. Separate and additional isoforms were identified in the Uniprot database for GATAD2/p66 (∗LOC398154; ∗∗LOC100158394, isoform X2) and MTA2 (∗∗∗MGC83056), respectively.(C) Immunodepletion. xNuRD was co-immunoprecipitated with MTA2-specific antibodies as indicated above. Control immunoprecipitations were performed with either empty beads (mock) or with antibodies specific for Drosophila Vasa protein. The indicated protein amounts of immunodepleted supernatants were added to Y RNA-depleted DNA replication initiation reactions. Mean values ± SD of percentages of replicating template nuclei are plotted from n = 3 independent experiments. Brackets indicate results of t tests (unpaired, two-tailed with unequal variance) of experimental and control samples against the untreated input samples (ns, not significant; ∗∗∗p ≤ 0.001).See also Table S2. |
|
|
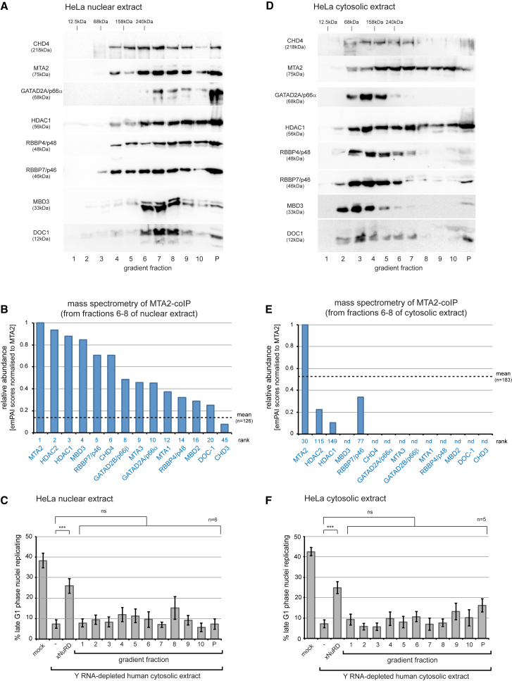
Figure 4. Human NuRD Complexes Are Structurally and Functionally Distinct from xNuRD(A–F) Proliferating human HeLa cells were fractionated into nuclear (A–C) and cytosolic extracts (D–F), and each extract was partially sub-fractionated by precipitation with 20%–45% ammonium sulfate and ultracentrifugation through preparative sucrose gradients.(A and D) Western blot analyses of human NuRD subunits. Fractions of the preparative sucrose gradients of nuclear (A) and cytosolic extracts (D) were analyzed by western blotting with antibodies specific for the indicated human NuRD subunits.(B and E) Mass spectrometry analysis of the MTA2 co-immunoprecipitations. Fractions 6–8 of the preparative sucrose gradients of nuclear (B) and cytosolic extracts (E) were pooled, and human NuRD was immunoprecipitated with anti-MTA2 antibodies. Human proteins identified in the immunoprecipitates (n = 126 and n = 183 for nuclear and cytosolic extracts, respectively) were ranked according to their quantitative emPAI values after normalization to emPAI (MTA2) = 1, and all human NuRD subunits detected are plotted with their rank. The mean normalized emPAI values of all proteins are indicated by dashed lines.(C and F) Activity profiles of the sucrose fractions. Template nuclei were incubated in Y RNA-depleted human cytosolic extract supplemented with the indicated gradient fractions of the nuclear (C) and cytosolic extracts (F). Mean values ± SD of percentages of replicating template nuclei are plotted of n independent experiments. Brackets indicate results of t tests (unpaired, two-tailed with unequal variance) of the positive control (xNuRD) and experimental samples against the Y RNA-depleted background (∗∗∗p ≤ 0.001).See also Figures S2 and S3 and Table S3. |
|
|
Figure 5. Inhibition of xNuRD Leads to an Inhibition of Y RNA-Independent DNA ReplicationShown is inhibition of DNA replication using HDAC inhibitors and NuRD-specific antibodies.(A) Template nuclei were incubated in Y RNA-depleted human cytosolic extract supplemented with partially purified xNuRD and the indicated concentrations of the HDAC inhibitors trichostatin A (TSA), SAHA, and MS-275.(B) Template nuclei were incubated with human cytosolic extract containing human NuRD and Y RNAs in the presence of the indicated inhibitors.(C) Template nuclei were incubated in Y RNA-depleted human cytosolic extract supplemented with partially purified xNuRD and the indicated NuRD-specific antibodies.(D) Template nuclei were incubated with human cytosolic extract containing human NuRD and Y RNAs in the presence of the indicated NuRD-specific antibodies. Mean values ± SD of the percentages of replicating template nuclei are plotted from n independent experiments. Results of t tests (unpaired, two-tailed with unequal variance) of treated experimental samples against the no addition controls are indicated (∗∗p ≤ 0.01; ∗∗∗p ≤ 0.001). |
|
|
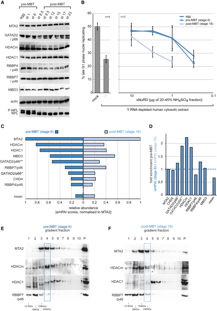
Figure 6. The Replication Initiation Activity and Complex Formation of xNuRD Declines after MBT(A) Expression of xNuRD during development of Xenopus laevis. Extracts of staged embryos were analyzed by western blotting. Pre-MBT and post-MBT stages are indicated. Dephosphorylation of hyperphosphorylated nucleoplasmin (P-NPL) is a control for MBT (stage 8.5).(B) DNA replication initiation activity of xNuRD declines after MBT. Template nuclei were incubated in Y RNA-depleted human cytosolic extract supplemented with partially purified xNuRD from activated eggs, stage 6 pre-MBT embryos, and stage 18 post-MBT embryos, as indicated. Mean values ± SD of the percentages of replicating template nuclei are plotted from n independent experiments.(C) Mass spectrometry analyses of xNuRD complexes. MTA2 was immunoprecipitated from pre-MBT (stage 6) and post-MBT (stage 18) embryo extracts. Xenopus proteins identified in the immunoprecipitates were ranked according to their quantitative emPAI values in the pre-MBT IP after normalization to emPAI (MTA2) = 1. All xNuRD-specific subunits detected are plotted (left, dark blue bars for pre-MBT; right, light blue bars for post-MBT). The mean normalized emPAI values for all detected proteins are indicated. Separate isoforms were identified in the Uniprot database for GATAD2/p66 (∗LOC398154; ∗∗LOC100158394, isoform X2).(D) Relative enrichment of xNuRD subunits before MBT in immunoprecipitated complexes. Normalized emPAI values were taken from MTA2 co-immunoprecipitations of stage 6 pre-MBT and stage 18 post-MBT extracts, and their ratios are plotted for the indicated xNuRD subunits and the overall mean.(E and F) xNuRD complex formation in (E) pre-MBT and (F) post-MBT embryo extracts. xNuRD was partially sub-fractionated by precipitation with 20%–45% ammonium sulfate and ultracentrifugation through preparative sucrose gradients. MTA2, HDAC, and RBBP7 subunits were analyzed by western blot analysis of the preparative sucrose gradient fractions. A blue box shows the reference for the sedimentation of active xNuRD from egg extracts. Positions of sedimentation markers are indicated.See also Figure S4 and Table S4. |
|
|
Figure 7. xNuRD Is Required for Development and DNA Replication before the MBT In Vivo(A and B) Phenotypes of developing Xenopus embryos after microinjection of NuRD-specific antibodies and Y3 RNA-specific antisense morpholino oligonucleotides (MOs). The indicated antibodies (panel A, 65ng serum/embryo; panel B, 5ng IgG/embryo) and MOs (control coMO or Y3 MO, 40 ng/embryo) were injected into the animal pole at the 1-cell stage, and representative embryos were photographed at the indicated times post fertilization (p.f.). See Movies S1 and S2 for the full time course of these experiments.(C and D) DNA replication before the MBT depends on xNuRD. Total embryonic DNA of experimental repeats shown in (A) and (B) was quantified relative to rRNA (C) and (D), respectively. Individual datasets were normalized to the mean of the control distributions and plotted as box and whisker plots superimposed with individual data points. Antibodies available to other xNuRD subunits were ineffective in this assay, regardless of whether Y RNA was co-depleted (Figure S6). Results of t tests (unpaired, two-tailed with unequal variance) of treated experimental samples against the controls are indicated (∗p = 0.07; ∗∗∗p ≤ 0.001).See also Figures S5 and S6 and Movies S1 and S2. |
|
|
Figure S1. Polypeptide composition of the Y RNA-independent initiation factor from Xenopus egg extracts. Related to Figure 2. Protein composition analysis of final sucrose minigradient fractions by SDS-PAGE and silver staining. Fraction numbers (1-10, collected from top to bottom of the gradient), pellet (P) and molecular weight markers (M) are indicated. Sedimentation positions of calibrator protein complexes (cytochrome C, 12.5kDa; bovine serum albumin, 68kDa; aldolase, 158kDa; catalase, 240kDa) are indicated at the bottom. |
|
|
Figure S4. Complex formation of xNuRD in Xenopus egg extracts. Related to Figure 6. xNuRD was partially purified by precipitation of egg extract with 20-45% ammonium sulphate and ultracentrifugation through preparative sucrose gradients. MTA2, HDACm, HDAC1 and RBBP7/p46 subunits were analysed by Western blot analysis of the preparative sucrose gradient fractions. Fraction numbers (1-10, collected from top to bottom of the gradient), the pellet fraction (P), and positions of sedimentation markers are indicated. |
|
|
Figure S5. xNuRD is required for early development before the MBT and for embryo viability. Related to Figure 7. Phenotypes of developing Xenopus laevis embryos after microinjection of NuRD-specific antibodies and Y3 RNA-specific antisense morpholino oligonucleotides (MOs). The indicated antibodies (5ng/embryo) and MOs (40 ng/embryo of coMO or xY3MO; Collart et al., 2011) were injected in the animal pole at the 1 cell stage, and representative embryos were photographed at 20 h post fertilisation (p.f.), when the control embryos had reached the neurula stage. Three experimental replicates of the injections are presented from top to bottom |
|
|
Figure S6. Embryonic DNA synthesis after microinjection with ineffective antibodies. Related to Figure 7. Antibodies directed against control GFP and the indicated subunits of xNuRD (5ng/embryo) were (co)injected with the indicated MOs (40 ng/embryo of coMO or xY3MO; Collart et al., 2011) into the animal pole at the 1 cell stage. Total embryonic DNA of the experimental repeats was quantified relative to rRNA. Individual data sets were normalised to the mean of the control anti-GFP distributions, and plotted as box and whisker plots superimposed with individual data points. Results of T-tests (unpaired, two-tailed with unequal variance) of treated experimental samples against the controls are indicated (ns, not significant). |
References [+] :
Allen,
The NuRD architecture.
2013, Pubmed
Allen, The NuRD architecture. 2013, Pubmed
Almouzni, Histone acetylation influences both gene expression and development of Xenopus laevis. 1994, Pubmed , Xenbase
Bhaskara, Histone deacetylases 1 and 2 regulate DNA replication and DNA repair: potential targets for genome stability-mechanism-based therapeutics for a subset of cancers. 2015, Pubmed
Bhaskara, Histone deacetylases 1 and 2 maintain S-phase chromatin and DNA replication fork progression. 2013, Pubmed
Blow, Initiation of DNA replication in nuclei and purified DNA by a cell-free extract of Xenopus eggs. 1986, Pubmed , Xenbase
Bürglin, Cloning of nucleoplasmin from Xenopus laevis oocytes and analysis of its developmental expression. 1987, Pubmed , Xenbase
Choudhary, Lysine acetylation targets protein complexes and co-regulates major cellular functions. 2009, Pubmed
Christov, Functional requirement of noncoding Y RNAs for human chromosomal DNA replication. 2006, Pubmed
Clapier, The biology of chromatin remodeling complexes. 2009, Pubmed
Collart, The midblastula transition defines the onset of Y RNA-dependent DNA replication in Xenopus laevis. 2011, Pubmed , Xenbase
Conti, Inhibition of histone deacetylase in cancer cells slows down replication forks, activates dormant origins, and induces DNA damage. 2010, Pubmed
Errico, Mta2 promotes Tipin-dependent maintenance of replication fork integrity. 2014, Pubmed , Xenbase
Hendrich, Closely related proteins MBD2 and MBD3 play distinctive but interacting roles in mouse development. 2001, Pubmed
Ho, Chromatin remodelling during development. 2010, Pubmed
Hyrien, Transition in specification of embryonic metazoan DNA replication origins. 1995, Pubmed , Xenbase
Kouzarides, Chromatin modifications and their function. 2007, Pubmed
Kowalski, Functional roles of non-coding Y RNAs. 2015, Pubmed
Kowalski, Non-coding stem-bulge RNAs are required for cell proliferation and embryonic development in C. elegans. 2015, Pubmed
Krude, Initiation of human DNA replication in vitro using nuclei from cells arrested at an initiation-competent state. 2000, Pubmed
Krude, Cyclin/Cdk-dependent initiation of DNA replication in a human cell-free system. 1997, Pubmed
Krude, Y RNA functions at the initiation step of mammalian chromosomal DNA replication. 2009, Pubmed
Kubota, Activation of the prereplication complex is blocked by mimosine through reactive oxygen species-activated ataxia telangiectasia mutated (ATM) protein without DNA damage. 2014, Pubmed
Ladomery, Xenopus HDm, a maternally expressed histone deacetylase, belongs to an ancient family of acetyl-metabolizing enzymes. 1997, Pubmed , Xenbase
Laugesen, Chromatin repressive complexes in stem cells, development, and cancer. 2014, Pubmed
Le Guezennec, MBD2/NuRD and MBD3/NuRD, two distinct complexes with different biochemical and functional properties. 2006, Pubmed
Lemaitre, Dynamics of the genome during early Xenopus laevis development: karyomeres as independent units of replication. 1998, Pubmed , Xenbase
Lemaitre, Mitotic remodeling of the replicon and chromosome structure. 2005, Pubmed , Xenbase
Leno, Hyperphosphorylation of nucleoplasmin facilitates Xenopus sperm decondensation at fertilization. 1996, Pubmed , Xenbase
Montag, Structural analysis of the mitotic cycle in pre-gastrula Xenopus embryos. 1988, Pubmed , Xenbase
Newport, A major developmental transition in early Xenopus embryos: II. Control of the onset of transcription. 1982, Pubmed , Xenbase
Newport, A major developmental transition in early Xenopus embryos: I. characterization and timing of cellular changes at the midblastula stage. 1982, Pubmed , Xenbase
Peshkin, On the Relationship of Protein and mRNA Dynamics in Vertebrate Embryonic Development. 2015, Pubmed , Xenbase
Ryan, Maternal histone deacetylase is accumulated in the nuclei of Xenopus oocytes as protein complexes with potential enzyme activity. 1999, Pubmed , Xenbase
Sims, Mi-2/NuRD complex function is required for normal S phase progression and assembly of pericentric heterochromatin. 2011, Pubmed
Slack, Regional biosynthetic markers in the early amphibian embryo. 1984, Pubmed
Smillie, Nuclear import and activity of histone deacetylase in Xenopus oocytes is regulated by phosphorylation. 2004, Pubmed , Xenbase
Torchy, Structure and function insights into the NuRD chromatin remodeling complex. 2015, Pubmed
Tsuchiya, Changes in acetyl CoA levels during the early embryonic development of Xenopus laevis. 2014, Pubmed , Xenbase
Wade, A multiple subunit Mi-2 histone deacetylase from Xenopus laevis cofractionates with an associated Snf2 superfamily ATPase. 1998, Pubmed , Xenbase
Zhang, The dermatomyositis-specific autoantigen Mi2 is a component of a complex containing histone deacetylase and nucleosome remodeling activities. 1998, Pubmed
