Click here to close
Hello! We notice that you are using Internet Explorer, which is not supported by Xenbase and may cause the site to display incorrectly.
We suggest using a current version of Chrome,
FireFox, or Safari.
PLoS One
2018 Feb 14;132:e0193310. doi: 10.1371/journal.pone.0193310.
Show Gene links
Show Anatomy links
Xenopus: An alternative model system for identifying muco-active agents.
Sim HJ, Kim SH, Myung KJ, Kwon T, Lee HS, Park TJ.
???displayArticle.abstract???
The airway epithelium in human plays a central role as the first line of defense against environmental contaminants. Most respiratory diseases such as chronic obstructive pulmonary disease (COPD), asthma, and respiratory infections, disturb normal muco-ciliary functions by stimulating the hypersecretion of mucus. Several muco-active agents have been used to treat hypersecretion symptoms in patients. Current muco-active reagents control mucus secretion by modulating either airway inflammation, cholinergic parasympathetic nerve activities or by reducing the viscosity by cleaving crosslinking in mucin and digesting DNAs in mucus. However, none of the current medication regulates mucus secretion by directly targeting airway goblet cells. The major hurdle for screening potential muco-active agents that directly affect the goblet cells, is the unavailability of in vivo model systems suitable for high-throughput screening. In this study, we developed a high-throughput in vivo model system for identifying muco-active reagents using Xenopus laevis embryos. We tested mucus secretion under various conditions and developed a screening strategy to identify potential muco-regulators. Using this novel screening technique, we identified narasin as a potential muco-regulator. Narasin treatment of developing Xenopus embryos significantly reduced mucus secretion. Furthermore, the human lung epithelial cell line, Calu-3, responded similarly to narasin treatment, validating our technique for discovering muco-active reagents.
???displayArticle.pubmedLink???
29470529 ???displayArticle.pmcLink???PMC5823443 ???displayArticle.link???PLoS One
Fig 1. The composition of the muco-ciliary epithelium of Xenopus laevis embryo.A. Immunofluorescence image of mucus secreting goblet cells and multiciliated cells in Xenopus embryonic epidermis. The membrane was stained using membrane GFP (green), Cilia were detected using α-tubulin (red) and actin by anti-actin antibody (green).
Fig 2. High throughput screening strategy for muco-active reagents from the compounds library using Xenopus embryos.A. Schematic showing the drug screening procedure. Sibling Xenopus embryos were incubated with individual compounds in the library. Then, the media was collected after washing off the compound from the media. The mucus in the media was detected using WGA-HRP and mucus level was analyzed by measuring the optical density (OD) of the HRP substrates. B. Schematic showing the mucus detection procedure using WGA-HRP in ELLA. WGA-HRP can detect the glycosylated region of mucus in the media. C. Dose-dependent linear correlation of OD values with the amount of media used for mucus detection in ELLA.
Fig 3. High throughput screening yielded putative muco-active reagents from the compounds library.A. The result of natural compound library screening. Data were analyzed by calculating the Z-score which indicates how far an individual score is away from the mean of a data set. Four putative muco-active reagents which have a Z-score over 4 or below -4 were selected for further analysis. B. The screening results of a random chemical library from NCBI. The random chemical library did not yield any muco-active reagents.
Fig 4. Putative muco-active reagents affecting mucus secretion level.The mucus level in the media upon the treatment of increasing doses of individual chemicals was normalized to those of control embryos and plotted on the graph (left panel, n = 5). The secreted mucus levels at 50uM of each natural compound were plotted (right panel, n = 39). P-values were calculated from studentâs t-test. A. Phorbol 12,13-dibutyrate is a known activator of PKC and promotes mucus secretion. B. Bicuculline is a GABA antagonist and inhibits mucus secretion. In the presence of bicuculline, mucus secretion was strongly inhibited (rectangle line); however, mucus secretion recovered after removing bicuculline (circle line). C. Podophyllotoxin is a known microtubule polymerization inhibitor with anti-viral and anti-tumor activities. Podophyllotoxin strongly inhibited mucus secretion from the Xenopus embryonic epithelium. D. An ionophoric coccidiostat, narasin inhibits mucus secretion.
Fig 5. Bicuculline reversibly inhibits mucus secretion.Mucus secretion was analyzed in the presence of 50uM of bicuculline (A) or after changing the media without bicuculline at every 30 min (B). Mucus secretion was restored within 1 hour after removing bicuculline. P-values were calculated from student’s t-test (n = 4).
Fig 6. Ionophoric antibiotics narasin inhibits mucus secretion.A. The mucus granules were stained with WGA-Alexa 488 to visualize retained mucus granules. Narasin treated goblet cells (last panel) displayed severe retention of mucus granules. B. Ionophoric antibiotics, Monensin and Nigericin, inhibit mucus secretion similar to narasin. C. Narasin treatment increased intracellular levels of glycosylated protein.
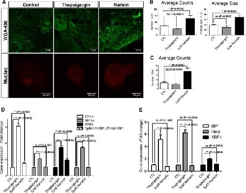
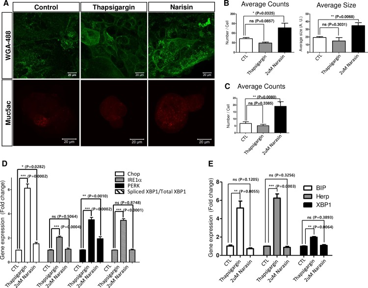
Fig 7. Narasin inhibits mucus secretion in Calu-3 cells.A. Narasin-treated Calu-3 cells were stained with WGA (green) and Muc5ac (Red). Narasin-treated Calu-3 cells accumulated Muc5ac-positive puncta and WGA-stained glycoproteins in the cytosol. B. The number and average size of WGA stained signal was plotted graphically. C. The number of Muc5ac stained puncta was measured and represented graphically. D. Although the PERK level was slightly increased, ER stress was not strongly induced by narasin in Calu-3 cells. Thapsigargin induced strong ER stress response but mucus secretion was not affected. E. Narasin did not severely induce ER stress responses in Xenopus embryos. P-values were calculated from student’s t-test using the triplicate Q-PCR data set. A.U.; Arbitrary unit.
Abdullah,
Studying mucin secretion from human bronchial epithelial cell primary cultures.
2012, Pubmed
Abdullah,
Studying mucin secretion from human bronchial epithelial cell primary cultures.
2012,
Pubmed Abdullah,
Protein kinase C and Ca2+ activation of mucin secretion in airway goblet cells.
1997,
Pubmed Balsamo,
Mucoactive drugs.
2010,
Pubmed Brooks,
Multiciliated cells.
2014,
Pubmed Dartt,
Regulation of conjunctival goblet cell secretion by Ca(2+)and protein kinase C.
2000,
Pubmed Dubaissi,
A secretory cell type develops alongside multiciliated cells, ionocytes and goblet cells, and provides a protective, anti-infective function in the frog embryonic mucociliary epidermis.
2014,
Pubmed
,
Xenbase Dubaissi,
Embryonic frog epidermis: a model for the study of cell-cell interactions in the development of mucociliary disease.
2011,
Pubmed
,
Xenbase Hayes,
Identification of novel ciliogenesis factors using a new in vivo model for mucociliary epithelial development.
2007,
Pubmed
,
Xenbase Kreda,
Coordinated release of nucleotides and mucin from human airway epithelial Calu-3 cells.
2007,
Pubmed Lang,
Searching the Evolutionary Origin of Epithelial Mucus Protein Components-Mucins and FCGBP.
2016,
Pubmed
,
Xenbase Park,
Ciliogenesis defects in embryos lacking inturned or fuzzy function are associated with failure of planar cell polarity and Hedgehog signaling.
2006,
Pubmed
,
Xenbase Park,
Dishevelled controls apical docking and planar polarization of basal bodies in ciliated epithelial cells.
2008,
Pubmed
,
Xenbase Rock,
Airway basal stem cells: a perspective on their roles in epithelial homeostasis and remodeling.
2010,
Pubmed Rogers,
Physiology of airway mucus secretion and pathophysiology of hypersecretion.
2007,
Pubmed Walentek,
A novel serotonin-secreting cell type regulates ciliary motility in the mucociliary epidermis of Xenopus tadpoles.
2014,
Pubmed
,
Xenbase Xiang,
A GABAergic system in airway epithelium is essential for mucus overproduction in asthma.
2007,
Pubmed Yoon,
Monensin, a polyether ionophore antibiotic, overcomes TRAIL resistance in glioma cells via endoplasmic reticulum stress, DR5 upregulation and c-FLIP downregulation.
2013,
Pubmed