XB-ART-54619
Front Mol Neurosci
2018 Feb 07;11:9. doi: 10.3389/fnmol.2018.00009.
Show Gene links
Show Anatomy links
Ketamine Modulates Zic5 Expression via the Notch Signaling Pathway in Neural Crest Induction.
???displayArticle.abstract???
Ketamine is a potent dissociative anesthetic and the most commonly used illicit drug. Many addicts are women at childbearing age. Although ketamine has been extensively studied as a clinical anesthetic, its effects on embryonic development are poorly understood. Here, we applied the Xenopus model to study the effects of ketamine on development. We found that exposure to ketamine from pre-gastrulation (stage 7) to early neural plate (stage 13.5) resulted in disruption of neural crest (NC) derivatives. Ketamine exposure did not affect mesoderm development as indicated by the normal expression of Chordin, Xbra, Wnt8, and Fgf8. However, ketamine treatment significantly inhibited Zic5 and Slug expression at early neural plate stage. Overexpression of Zic5 rescued ketamine-induced Slug inhibition, suggesting the blockage of NC induction was mediated by Zic5. Furthermore, we found Notch signaling was altered by ketamine. Ketamine inhibited the expression of Notch targeted genes including Hes5.2a, Hes5.2b, and ESR1 and ketamine-treated embryos exhibited Notch-deficient somite phenotypes. A 15 bp core binding element upstream of Zic5 was induced by Notch signaling and caused transcriptional activation. These results demonstrated that Zic5 works as a downstream target gene of Notch signaling in Xenopus NC induction. Our study provides a novel teratogenic mechanism whereby ketamine disrupts NC induction via targeting a Notch-Zic5 signaling pathway.
???displayArticle.pubmedLink??? 29472839
???displayArticle.pmcLink??? PMC5810301
???displayArticle.link??? Front Mol Neurosci
Species referenced: Xenopus
Genes referenced: chrd dlx3 dlx5 esr1 fgf8 hes5 hes5.2 msx1 myod1 notch1 pax3 six1 snai2 tbxt tfap2a tubb2b tubb3 wnt8a zic1 zic5
GO keywords: Notch signaling pathway [+]
???displayArticle.antibodies??? tubb3 Ab4
???displayArticle.disOnts??? Hirschsprung's disease [+]
???attribute.lit??? ???displayArticles.show???
|
|
FIGURE 1. Ketamine exposure results in neurocristopathies. Upon ketamine exposure from stage 7 to stage 13.5. (A) Embryos exhibit shortened axis, faded trunk pigment (red arrowhead), and deficient eyes (blue arrowhead) at tailbud stage and severity of phenotypes are in a dose-dependent manner. (B) Sections of eyes in ketamine-treated embryos revealed a more rounding shape pigment, disorganized arrangement of cells (DAPI staining), reduced expression of β-tubulin III compared with the control group. Ketamine exposure also causes embryos to develop a mega-colon like phenotype (C), and cranial cartilage atrophy (D). GCL, ganglionic cell layer; INL, inner nuclear layer; ONL, outer nuclear layer; L, lens; Mk, Meckelâs cartilage; ch, ceratohyal cartilage; bh, basihyal cartilage; ba, branchial cartilage. Numbers in (A,D) indicate ketamine exposure concentration (mM) to embryos. Scale bar: (AâC) 100 μm, (D) 1 mm. |
|
|
FIGURE 2. Ketamine blocks NC induction independent of mesoderm genesis. (A) The expression of the NC marker gene Slug was inhibited by ketamine in a dose-dependent manner. The numbers of embryos showing similar changes in gene expression and total embryos in each concentration group are indicated. (B) Early mesoderm development is not affected upon ketamine exposure. There were no significant differences in the expression pattern of mesoderm marker genes chordin, Xbra, Wnt8, and Fgf8 between control and ketamine-treated group prior to NC induction. (C) Quantitative analysis of gene expression patterns between control and ketamine group. Scale bar: 100 μm. |
|
|
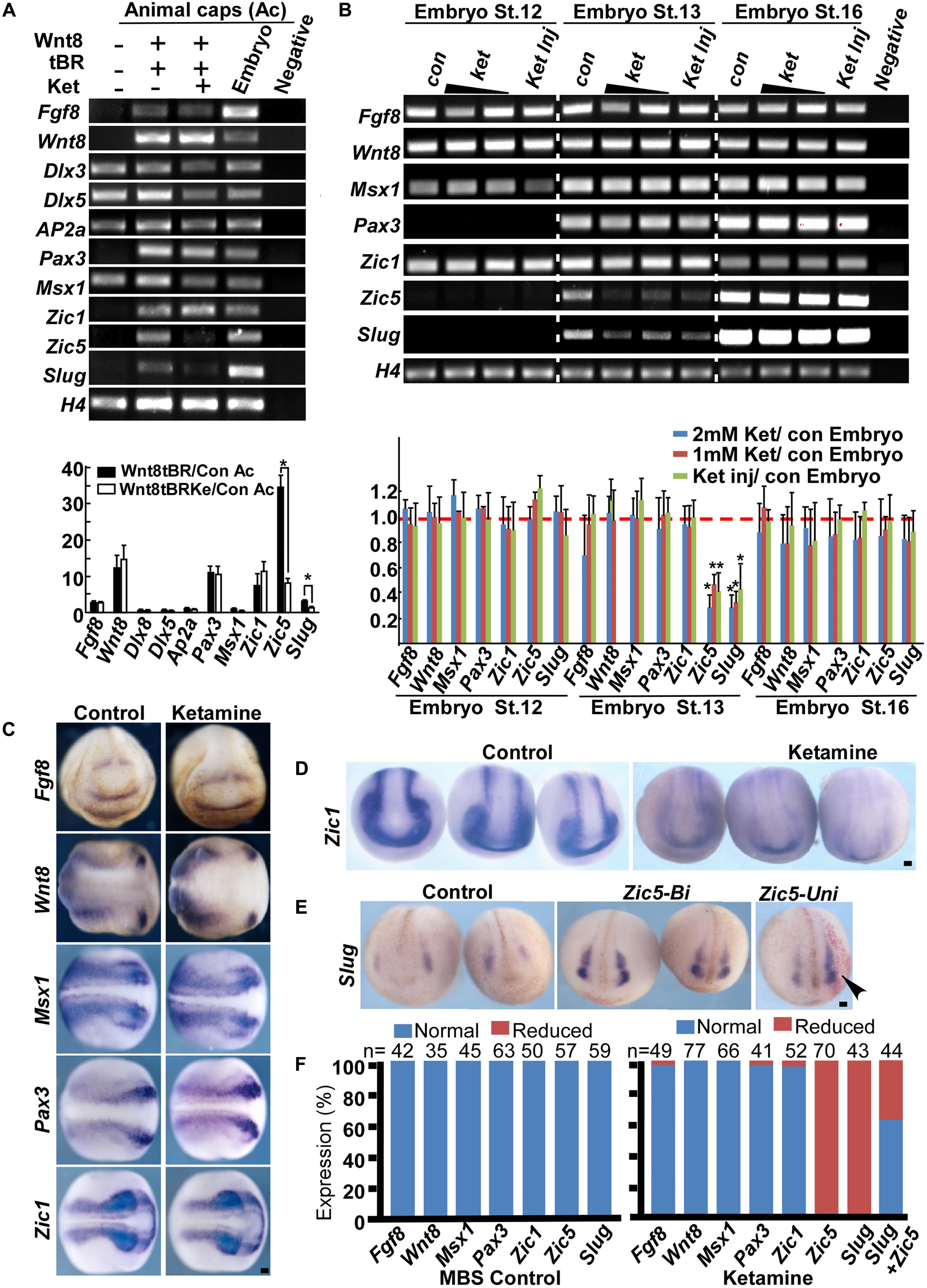
FIGURE 3. Ketamine targets Zic5 in NC induction. (A) In animal caps, Wnt8 (500 pg) and tBR (500 pg) induce expression of NC markers (lanes 1, 2). Upon ketamine exposure, the expression of Zic5 and Slug were inhibited (lanes 2, 3). The induced expression of Zic5 and Slug were reduced by ketamine treatment in animal cap. Gene expressions were normalized with H4. Data are shown as folds over the control animal caps. 15 animal caps were isolated for each group for single time experiments. The number represents Mean ± SEM, N = 3, âP < 0.05 by ANOVA. (B) In whole embryos, either ketamine exposure or injection (0.8 nmol/embryo) blocked Zic5 and Slug expression at stage 13 (when the NC is being induced) but not stage16 (at the onset of NC migration). Ketamine treatment did not affect most of the border genes from stage 12 to stage 16, but significantly blocked Zic5 and NC gene Slug at stage 13. For a single time experiment, 10 embryos were collected for each group for RT-PCR. Data are shown as folds over the control embryos. The number represents Mean ± SEM. N = 3, âP < 0.05 by ANOVA. (C) In situ hybridization suggests genes involved in NC induction, including Fgf8, Wnt8, Msx1, Pax3, and Zic1 were not affected by ketamine exposure. (D) Ketamine inhibited Zic5 expression comparing with MBS cultured control group. (E) The inhibition of Slug expression by ketamine was rescued by injection of Zic5 mRNA (500 pg) in both sides or unilaterally. Arrowhead indicate the unilaterally injected side. (F) Quantitative analysis of in situ hybridization results, left: MBS control group, right: ketamine exposure group. âP < 0.05 with t-test. Con, control; Ket, ketamine; Ket Inj, ketamine injection; St., stage; Zic5-Bi, zic5 bilateral injection; Zic5-Uni, zic5 unilateral injection. Scale bar: 100 μm. |
|
|
FIGURE 4. Ketamine inhibits Zic5 through the Notch signaling pathway. (A) During NC induction, ketamine exposure down-regulated expression of Notch targeted genes including Hes5.2a, Hes5.2b, and ESR1. The number represents Mean ± SEM, N = 3, âP < 0.05 by Studentâs t-test. (B) In the late neurula, MyoD transcription in early somite primordium became a little bit thin and slightly reduced the signal upon ketamine exposure. At tailbud stage, ketamine led to fewer somites and a shortened body axis. The somites are labeled with in situ hybridization of MyoD, and Six1. (C) Ketamine exposure increased the amount of ubiquitinated Notch protein in Jurkat cells. Upper part: ubiquitinated Notch proteins were immuno-precipitated (IP) with Notch-1 antibody, followed by anti-ubiquitin antibody (Ub-Ab) western blot staining. Lower part: Notch-1 loading control. (D) In Jurkat cells, ketamine exposure for 10 h reduced Notch protein level. The number represents Mean SEM, N = 3, P < 0.05 by Studentâs t-test. (E) During NC induction, inhibiting Notch signaling by microinjection of 1 ng Delta-stu mRNA at 4-cell stage blocked Zic5 expression. Activation of Notch signaling by microinjection of 800 pg NICD mRNA into one dorsal cell at 4-cell stage induced ectopic Zic5 expression. Scale bar: 100 μm. |
|
|
FIGURE 5. Identification of a novel NRE in Xenopus Zic5. (A) A ∼4 kb region (-4042 to -29) upstream of Zic5 contains a Zic5 promoter. Mutations of two putative canonical CSL binding sites within this 4 kb region did not affect notch’s activation of promoter activity. X’s represent the mutated site. (B) Deletion assay of Zic5 upstream regulatory sequence identified a 15 bp NRE locating between -200 and -186 bp in response to NICD activation. P-values relative to -186/-29 fragment are -200/-29 (P = 0.004); -286/-29 (P = 0.015); -533/-29 (P = 0.013); -1950/-29 (P = 0.004); -4042/-29 (P = 0.014). (C) Diagram of the constructs containing 15 bp CSL sequence and mutations in the promoter constructs. pXZic5-200 represents the wild-type and pXZic5-200M represents the 15 bp CBS mutant plasmid. (D) Mutation of the 15 bp CBS (pXZic5-200M) abolished the activation triggered by NICD in the reporter assay; P = 0.0017. (E) EMSA assay; NICD expression increased protein binding to the 15 bp NRE (see section “Materials and Methods”). The number represents Mean ± SEM, N = 3, ∗P < 0.05 with the post hoc Newman–Keuls test. RLU, relative luminant unit; Nuclear Ext, nuclear extraction; Zic5 UPS, fluorescent-labeling zic5 upstream Notch response element. |
References [+] :
Akeju,
Ketamine exposure in early development impairs specification of the primary germ cell layers.
2014, Pubmed
Akeju, Ketamine exposure in early development impairs specification of the primary germ cell layers. 2014, Pubmed
Artavanis-Tsakonas, Notch signaling. 1995, Pubmed
Artavanis-Tsakonas, Notch signaling: cell fate control and signal integration in development. 1999, Pubmed
Bai, Ketamine enhances human neural stem cell proliferation and induces neuronal apoptosis via reactive oxygen species-mediated mitochondrial pathway. 2013, Pubmed
Bolande, Neurocristopathy: its growth and development in 20 years. 1997, Pubmed
Bozkulak, Selective use of ADAM10 and ADAM17 in activation of Notch1 signaling. 2009, Pubmed
Brambrink, Ketamine-induced neuroapoptosis in the fetal and neonatal rhesus macaque brain. 2012, Pubmed
Brou, A novel proteolytic cleavage involved in Notch signaling: the role of the disintegrin-metalloprotease TACE. 2000, Pubmed
Cuevas, Acetyl L-carnitine protects motor neurons and Rohon-Beard sensory neurons against ketamine-induced neurotoxicity in zebrafish embryos. 2013, Pubmed
Dale, Periodic notch inhibition by lunatic fringe underlies the chick segmentation clock. 2003, Pubmed
de Crozé, Reiterative AP2a activity controls sequential steps in the neural crest gene regulatory network. 2011, Pubmed , Xenbase
De Strooper, A presenilin-1-dependent gamma-secretase-like protease mediates release of Notch intracellular domain. 1999, Pubmed
DiazGranados, Rapid resolution of suicidal ideation after a single infusion of an N-methyl-D-aspartate antagonist in patients with treatment-resistant major depressive disorder. 2010, Pubmed
Dong, Developmental neurotoxicity of ketamine in pediatric clinical use. 2013, Pubmed
Dong, Ketamine affects the neurogenesis of rat fetal neural stem progenitor cells via the PI3K/Akt-p27 signaling pathway. 2014, Pubmed
Dyczynska, Proteolytic processing of delta-like 1 by ADAM proteases. 2007, Pubmed
Endo, Bimodal functions of Notch-mediated signaling are involved in neural crest formation during avian ectoderm development. 2002, Pubmed
Félix, Ketamine NMDA receptor-independent toxicity during zebrafish (Danio rerio) embryonic development. 2014, Pubmed
Félix, Morphological and behavioral responses of zebrafish after 24h of ketamine embryonic exposure. 2017, Pubmed
Fryer, Mastermind mediates chromatin-specific transcription and turnover of the Notch enhancer complex. 2002, Pubmed , Xenbase
Glavic, Interplay between Notch signaling and the homeoprotein Xiro1 is required for neural crest induction in Xenopus embryos. 2004, Pubmed , Xenbase
Guémar, The small GTPase RhoV is an essential regulator of neural crest induction in Xenopus. 2007, Pubmed , Xenbase
Guo, Early ketamine exposure results in cardiac enlargement and heart dysfunction in Xenopus embryos. 2016, Pubmed , Xenbase
Hernandez-Lagunas, prdm1a and olig4 act downstream of Notch signaling to regulate cell fate at the neural plate border. 2011, Pubmed
Inoue, Mouse Zic5 deficiency results in neural tube defects and hypoplasia of cephalic neural crest derivatives. 2004, Pubmed , Xenbase
Ionescu, A single infusion of ketamine improves depression scores in patients with anxious bipolar depression. 2015, Pubmed
Jen, The Notch ligand, X-Delta-2, mediates segmentation of the paraxial mesoderm in Xenopus embryos. 1997, Pubmed , Xenbase
Kanungo, Ketamine induces motor neuron toxicity and alters neurogenic and proneural gene expression in zebrafish. 2013, Pubmed
Kinoshita, Antagonistic role of XESR1 and XESR5 in mesoderm formation in Xenopus laevis. 2011, Pubmed , Xenbase
Kirby, Ketamine for depression: the highs and lows. 2015, Pubmed
Klymkowsky, Mechanisms driving neural crest induction and migration in the zebrafish and Xenopus laevis. 2010, Pubmed , Xenbase
Kuriyama, Tsukushi controls ectodermal patterning and neural crest specification in Xenopus by direct regulation of BMP4 and X-delta-1 activity. 2006, Pubmed , Xenbase
Lantz-McPeak, Developmental toxicity assay using high content screening of zebrafish embryos. 2015, Pubmed
Lee, Ketamine as a novel treatment for major depressive disorder and bipolar depression: a systematic review and quantitative meta-analysis. 2015, Pubmed
Li, To use or not to use: an update on licit and illicit ketamine use. 2011, Pubmed
Li, FGF8, Wnt8 and Myf5 are target genes of Tbx6 during anteroposterior specification in Xenopus embryo. 2006, Pubmed , Xenbase
Linker, Cell communication with the neural plate is required for induction of neural markers by BMP inhibition: evidence for homeogenetic induction and implications for Xenopus animal cap and chick explant assays. 2009, Pubmed , Xenbase
Luo, Induction of neural crest in Xenopus by transcription factor AP2alpha. 2003, Pubmed , Xenbase
Luo, Transcription factor AP-2 is an essential and direct regulator of epidermal development in Xenopus. 2002, Pubmed , Xenbase
Luo, Distinct roles for Distal-less genes Dlx3 and Dlx5 in regulating ectodermal development in Xenopus. 2001, Pubmed , Xenbase
McLarren, DLX5 positions the neural crest and preplacode region at the border of the neural plate. 2003, Pubmed
Mead, Notch pathway regulation of neural crest cell development in vivo. 2012, Pubmed
Milet, Neural crest induction at the neural plate border in vertebrates. 2012, Pubmed , Xenbase
Mizuseki, Xenopus Zic-related-1 and Sox-2, two factors induced by chordin, have distinct activities in the initiation of neural induction. 1998, Pubmed , Xenbase
Monsoro-Burq, PAX transcription factors in neural crest development. 2015, Pubmed
Monsoro-Burq, Msx1 and Pax3 cooperate to mediate FGF8 and WNT signals during Xenopus neural crest induction. 2005, Pubmed , Xenbase
Monsoro-Burq, Neural crest induction by paraxial mesoderm in Xenopus embryos requires FGF signals. 2003, Pubmed , Xenbase
Montagner, Monitoring Smad Activity In Vivo Using the Xenopus Model System. 2016, Pubmed , Xenbase
Mumm, A ligand-induced extracellular cleavage regulates gamma-secretase-like proteolytic activation of Notch1. 2000, Pubmed
Nakata, A novel member of the Xenopus Zic family, Zic5, mediates neural crest development. 2000, Pubmed , Xenbase
Nichane, Hairy2-Id3 interactions play an essential role in Xenopus neural crest progenitor specification. 2008, Pubmed , Xenbase
Nichane, Hairy2 functions through both DNA-binding and non DNA-binding mechanisms at the neural plate border in Xenopus. 2008, Pubmed , Xenbase
Nyholm, The zebrafish zic2a-zic5 gene pair acts downstream of canonical Wnt signaling to control cell proliferation in the developing tectum. 2007, Pubmed
Okamura, Notch signaling is required for the maintenance of enteric neural crest progenitors. 2008, Pubmed
Oschwald, Localization of a nervous system-specific class II beta-tubulin gene in Xenopus laevis embryos by whole-mount in situ hybridization. 1991, Pubmed , Xenbase
Reardon, Rave drug tested against depression. 2015, Pubmed
Revinski, Delta-Notch signaling is involved in the segregation of the three germ layers in Xenopus laevis. 2010, Pubmed , Xenbase
Robinson, Opposing effects of ketamine and acetyl L-carnitine on the serotonergic system of zebrafish. 2015, Pubmed
Sasai, Xenopus chordin: a novel dorsalizing factor activated by organizer-specific homeobox genes. 1994, Pubmed , Xenbase
Schroeter, Notch-1 signalling requires ligand-induced proteolytic release of intracellular domain. 1998, Pubmed
Shi, 5-Mehtyltetrahydrofolate rescues alcohol-induced neural crest cell migration abnormalities. 2014, Pubmed , Xenbase
Shi, Islet-1 is required for ventral neuron survival in Xenopus. 2009, Pubmed , Xenbase
Shyamala, Neural crest: The fourth germ layer. 2015, Pubmed
Smith, Expression of a Xenopus homolog of Brachyury (T) is an immediate-early response to mesoderm induction. 1991, Pubmed , Xenbase
Song, Proteolytic release and nuclear translocation of Notch-1 are induced by presenilin-1 and impaired by pathogenic presenilin-1 mutations. 1999, Pubmed
Steventon, Differential requirements of BMP and Wnt signalling during gastrulation and neurulation define two steps in neural crest induction. 2009, Pubmed , Xenbase
Steventon, Genetic network during neural crest induction: from cell specification to cell survival. 2005, Pubmed
Struhl, Nuclear access and action of notch in vivo. 1998, Pubmed
Su, Progressively restricted expression of a new homeobox-containing gene during Xenopus laevis embryogenesis. 1991, Pubmed , Xenbase
Takahashi, Tissue interactions in neural crest cell development and disease. 2013, Pubmed
Theveneau, Neural crest delamination and migration: from epithelium-to-mesenchyme transition to collective cell migration. 2012, Pubmed , Xenbase
Tribulo, Regulation of Msx genes by a Bmp gradient is essential for neural crest specification. 2003, Pubmed , Xenbase
Trost, Neural crest origin of retinal and choroidal pericytes. 2013, Pubmed
Vega-López, Functional analysis of Hairy genes in Xenopus neural crest initial specification and cell migration. 2015, Pubmed , Xenbase
Wang, NF-κB signaling inhibits ubiquitin carboxyl-terminal hydrolase L1 gene expression. 2011, Pubmed
Zhang, Xenopus Nkx6.3 is a neural plate border specifier required for neural crest development. 2014, Pubmed , Xenbase
Zhang, Presenilins are required for gamma-secretase cleavage of beta-APP and transmembrane cleavage of Notch-1. 2000, Pubmed
