XB-ART-54604
Development
2018 Mar 12;1455:. doi: 10.1242/dev.159640.
Show Gene links
Show Anatomy links
Phosphorylation states change Otx2 activity for cell proliferation and patterning in the Xenopus embryo.
???displayArticle.abstract???
The homeodomain transcription factor Otx2 has essential roles in head and eye formation via the negative and positive regulation of its target genes, but it remains elusive how this dual activity of Otx2 affects cellular functions. In the current study, we first demonstrated that both exogenous and endogenous Otx2 are phosphorylated at multiple sites. Using Xenopus embryos, we identified three possible cyclin-dependent kinase (Cdk) sites and one Akt site, and analyzed the biological activities of phosphomimetic (4E) and nonphosphorylatable (4A) mutants for those sites. In the neuroectoderm, the 4E but not the 4A mutant downregulated the Cdk inhibitor gene p27xic1 (cdknx) and posterior genes, and promoted cell proliferation, possibly forming a positive-feedback loop consisting of Cdk, Otx2 and p27xic1 for cell proliferation, together with anteriorization. Conversely, the 4A mutant functioned as an activator on its own and upregulated the expression of eye marker genes, resulting in enlarged eyes. Consistent with these results, the interaction of Otx2 with the corepressor Tle1 is suggested to be phosphorylation dependent. These data suggest that Otx2 orchestrates cell proliferation, anteroposterior patterning and eye formation via its phosphorylation state.
???displayArticle.pubmedLink??? 29440302
???displayArticle.link??? Development
Species referenced: Xenopus laevis
Genes referenced: akt1 cdknx gbx2 gbx2.2 gsc mapk1 meis3 muc2 myc otx2 pax2 pax6 rax tle1
GO keywords: cell proliferation [+]
???attribute.lit??? ???displayArticles.show???
|
|
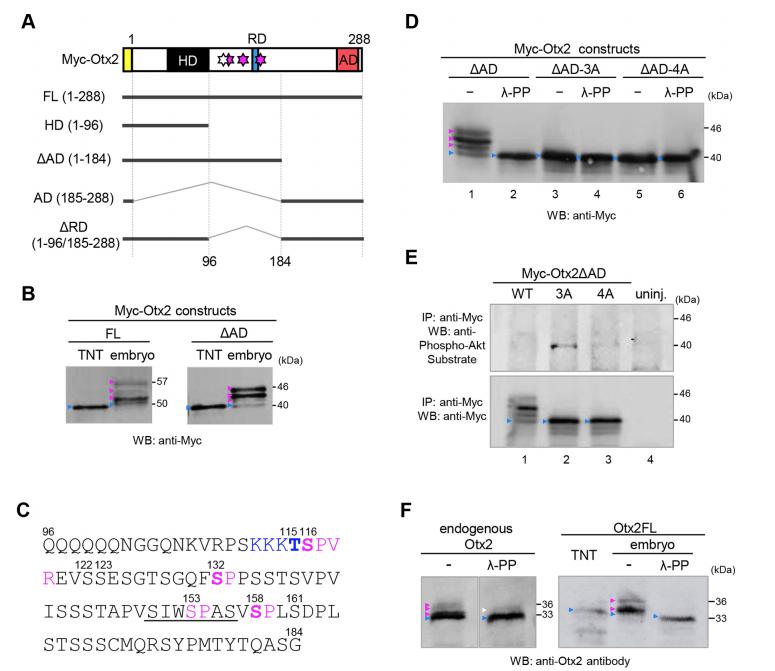
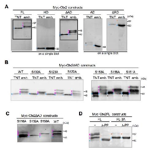
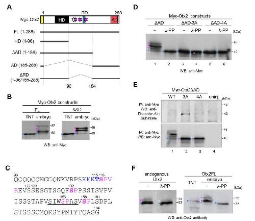
Fig. 1. Exogenous and endogenous Otx2 is phosphorylated. (A) Schematic structures of Myc-Otx2 and deletion constructs. HD, homeodomain; RD, repression domain; AD, activation domain; yellow box, Myc-tag; white star, Akt site; pink stars, Cdk sites. FL and deletion constructs are indicated by thick lines and positions of amino acid residues. (B) Western blotting of Myc-FL and Myc-δAD. TNT, in vitro translational products; embryo, lysate from Xenopus gastrula embryos expressing constructs as indicated. (C) Amino acid sequence of Otx2 from position 96 to 184. Numbers, position of amino acid; underline, repression domain; magenta, putative Cdk site; blue, putative Akt site; bold, possible phosphorylation sites identified in this study. (D) Western blotting of MycOtx2δAD constructs, WT, 3A and 4A. Lysates were treated with or without λ-PP. (E) IP-western assay for phospho-Akt sites. Myc-Otx2δAD was immunoprecipitated with anti-Myc antibody and subjected to western blotting with the anti-Phospho-Akt substrate antibody (upper) or anti-Myc antibody (lower). uninj. indicates uninjected control. The reasons why no clear band was detected in WT (lane 1) might be that: (i) phospho-Akt signals were dispersed in several shifted bands caused by phosphorylation at other sites; and (ii) phosphorylation at T115 was inhibited by phosphorylation at S116 or the other sites. (F) Western blotting of endogenous Otx2 (left) and exogenous Otx2FL (right) with anti-Otx2 antibodies. Lysates were treated with or without λ-PP. Apparent molecular masses (kDa) of the nascent and upper-most modified bands are indicated on the right (B,D-F). Calculated and apparent molecular masses of constructs (kDa): Myc-Otx2FL, 43 and 50; Myc-Otx2δAD, 32 and 40; Otx2FL, 31 and 33. White arrowhead indicates a band resistant to λ-PP or incomplete digests. 3A, alanine mutant at S116, S132 and S158; 4A, alanine mutant at T115, S116, S132 and S158; blue arrowheads indicate nascent proteins; magenta arrowheads indicate modified proteins. The amount of injected mRNA (pg/embryo) was Myc-Otx2FL and Myc-Otx2δAD, 500; Otx2FL, 250. Antibodies used for western blotting (WB) or IP were as indicated. |
|
|
Fig. 2. Cdk-dependent phosphorylation of Otx2. (A) Cleavage arrest by HAcyclin B1* or HA-cyclin A1*. mRNA was injected into one blastomere at the twocell stage, and embryos were observed at the 32-cell (stage 6) or early blastula (stage 7) stage. Animal view. (B,C) Western blotting of Myc-Otx2δAD coexpressed with HA-cyclin B1* (B) or HA-cyclin A1* (C). Lysates were treated with λ-PP as indicated. (D) Phenotype of p27xic1-overexpressing embryos (left) and western blotting of Myc-Otx2δAD co-expressed with p27xic1 (middle, right). Co-injection (middle): Myc-Otx2δAD mRNA (500 pg/embryo) was coinjected with (lane 2) or without (lane 1) p27xic1 mRNA (2 ng/embryo) into one blastomere at the two-cell stage. Sequential injection (right): p27xic1 mRNA (1.5 ng/embryo) was injected into one blastomere at the two-cell stage, then mRNAs for Myc-Otx2δAD (500 pg/embryo) and p27xic1 (500 pg/embryo) were co-injected into the cleavage-arrested blastomeres at the 32-cell-stage equivalent (lane 4). Myc-Otx2δAD mRNA was injected at the two-cell stage as control (lane 3). Lysates were prepared from embryos at stage 8 (B), stage 9 (C and D, lanes 1 and 2) or stage 9.5 (D, lanes 3 and 4). White asterisks indicate cleavage-arrested blastomeres. Scale bars: 500 μm in A and D. |
|
|
Fig. 3. Eye phenotypes caused by Otx2 mutants. (A-D) Representative eye phenotypes. mRNAs for Otx2 construct and nbgal as a tracer were co-injected into the presumptive eye field of the dorsal-left blastomere at the four-cell stage. Phenotypes were scored at stages 38-42: normal indicates normallooking eyes; small/trace indicates small or trace eye; ventral defect indicates normal eye width with pigmentation defect on the ventral side; enlarged indicates enlarged eye. Some injected embryos showed gastrulation arrest, which were removed from the total scores. White bars indicate the diameter of the eye. Anterior to the left, dorsal is up. (E) Incidence of eye phenotypes. See A-D for color codes of phenotypes. mRNAs for Otx2 construct or globin (negative control) was injected at 20 or 40 pg/embryo as indicated. n indicates the total number of scored embryos. (F) Quantitative analysis of the eye size. **P<0.01 (Studentâs t-test); error bars, s.e.m.; n indicates the number of samples. (G-Hâ²) Transverse hemisection across the left eye. (G,Gâ²) Control. (H,Hâ²) Enlarged eye caused by Ox2-4A. (G,H) Bright field. (Gâ²,Hâ²) DAPI staining. Arrowheads indicate pigmentation defect in the ventral retina. (I) Incidence of eye phenotypes caused by Otx2-A2A constructs. In the A2A constructs, the remaining intact serine residue is indicated. Scale bars: 500 μm in A-D; 100 μm in G,H. |
|
|
Fig. 4. Effects of Otx2 mutants on eye marker genes. Embryos were co-injected on the right side with mRNA for globin, WT, 4E or 4A (20 pg/embryo) and nbgal as described in the legend to Fig. 3, and were subjected to WISH for rax (A-D), pax2 (E-H) and pax6 (I-L) at early neurula stages (stages 13- 14, A-D) or late neurula stages (stages 18-20, E-L). The fractions indicate the proportion of the presented phenotype per total number. Colors of numbers: white indicates normal expression; magenta indicates upregulation; blue indicates downregulation; orange indicates combined effects of enlarged Di and reduced OV. Square brackets indicate the sizes of the eye field showing the difference between left and right. Open arrowhead indicates the position of MHB. Anterior view with dorsal up. (Iâ²-Lâ²) Enlarged images of I-L. Dashed black and white lines indicate Di and OV, respectively, where pax6 is expressed. Colors of arrowheads: white indicates normal expression; magenta indicates upregulation; blue indicates downregulation (A-Lâ²). Scale bars: 500 μm in A-L; 100 μm in Iâ²-Lâ². |
|
|
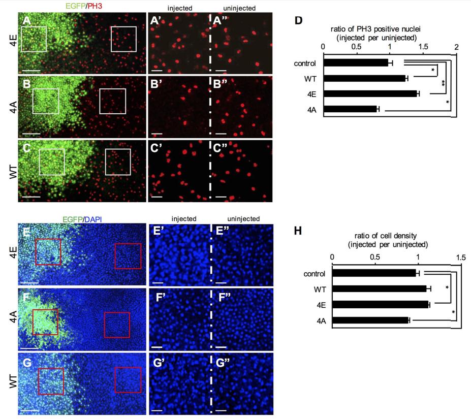
Fig. 5. Phosphomimetic Otx2-4E stimulates cell proliferation. (A-C) mRNA for Otx2-4E (A), -4A (B) or -WT (C) together with EGFP as a tracer was injected into one blastomere at the four-cell stage. Embryos were immunostained for PH3 at the late gastrula stage. PH3-positive nuclei are shown in red, Otx2 mutantexpressing cells (expressing EGFP) are shown in green. White boxes indicate enlarged areas (Aâ²-Câ²). (D) Quantitative analysis of PH3-positive nuclei. More than 90 PH3-positive nuclei were counted in one embryos, and six to ten embryos were analyzed for calculating the mean ratio (and s.e.m.) of the number of PH3-positive nuclei in injected versus uninjected areas. (E-G) Representative images of DAPI-stained nuclei in Otx2-4E (E), -4A (F) or -WT (G)-expressing gastrula embryos. Nuclei are shown in blue, and Otx2 mutant-expressing cells (expressing EGFP) are shown in green. Red boxes indicate enlarged areas (Eâ²-Gâ²). The dorsoanterior region was observed. (H) Quantitative analysis of cell numbers. More than 500 nuclei in total were counted in one embryo, and five to seven embryos were analyzed for calculating the mean ratio (and s.e.m.) of the number of nuclei in injected versus uninjected areas. **P<0.01, *P<0.05 (Studentâs t-test); error bars, s.e.m. (D,G). Scale bars: 200 μm in A-G; 50 μm in Aâ²-Gâ². |
|
|
Fig. 6. Phosphomimetic Otx2-4E negatively regulates p27xic1. (A) Genome browser representation showing occupancies of Otx2 and Tle in Xenopus tropicalis gastrula embryos around the p27xic1 gene. (B-E) WISH analysis of p27xic1 at the neurula stage (stages 13-14). mRNA (30 pg/embryo) for globin (B), WT (C), 4E (D) or 4A (E) together with nbgal mRNA was injected in the presumptive posterior neuroectoderm at the four-cell stage. Dorsal view with anterior up. inj. indicates the injected side; uninj. indicates the uninjected side. Colors of numbers and arrowheads are the same as in Fig. 4. (Câ²,Dâ²,Eâ²) Enlarged image of C, D and E (dotted white box). (F-H) WISH and immunostaining of sagittal hemisection. WISH for otx2 and p27xic1 (F,G). Immunostaining of PH3 (H). Dorsal up, anterior to the left. (Fâ²,Gâ²,Hâ²) Enlarged images of F,G, H (dashed gray box). Dashed blue or white lines indicate the position of the blastopore. (I) A schematic model of feedback loops involving Cdk, Otx2 and p27xic in cell-proliferation (left) and non-proliferation states (right). Left, upon growth stimulation, (1) activation of Cdk causes phosphorylation of Otx2; (2) phosphorylated Otx2 downregulates p27xic1; and (3) the reduction in p27xic1 increases Cdk activity, thereby enhancing both cell proliferation and a phosphorylation state of Otx2. Right, upon the reduction of growth stimulation, (1) reduced Cdk activity causes the reduction of phosphorylation of Otx2; (2) the reduction in phosphorylated Otx2 derepresses p27xic1; and (3) increased p27xic1 inhibits Cdk activity, thereby reducing both cell proliferation and a phosphorylation state of Otx2. Scale bars: 300 μm in BH,Câ²-Hâ². |
|
|
Fig. 7. Repression and/or activation activities of Otx2-4E and -4A and Tle interaction. (A-D) WISH for gbx2 at the late gastrula to early neurula stage (stages 12.5-13). Dorsal view with anterior up. (Aâ²,Câ²,Dâ²) Enlarged images of A, C and D (dashed white box). (E-J) WISH for xcg1 at the late neurula stage (stages 18-20). Anterior view with dorsal up. CG indicates the cement gland. mRNA injection was the same as in Fig. 6. Colors of numbers and arrowheads are the same as in Fig. 4. (K-M) Luciferase reporter assays. meis3-D2-luc reporter DNA was co-injected with mRNA for Otx2-WT, -4E or -4A (50 pg/embryo) (K) or with combinations of mRNAs for Gsc (12.5 pg/embryo), Tle1 (12.5 pg/embryo), Otx2-WT and -4A (25 pg/embryo) as indicated (L). SOP-FLASH reporter DNA was co-injected with mRNA for Otx2-WT, -4E or -4A (50 pg/embryo) (M). **P<0.01 (Studentâs t-test); error bars, s.e.m.; N.S., not significant; n indicates the number of samples. (N) Physical interaction between Tle1 and Otx2FL mutants as assayed by Co-IP. The amounts of expressed protein were verified by western blotting (lower panels). Apparent molecular masses (kDa) of Myc-Otx2FL-WT, -4A and -4E were 50, 50 and 57, respectively. Magenta arrowheads indicate co-immunoprecipitated bands; circles indicate heavy chains of IgG from the anti-Myc antibody. Scale bars: 300 μm in A-J,Aâ²,Câ²,Dâ². |
|
|
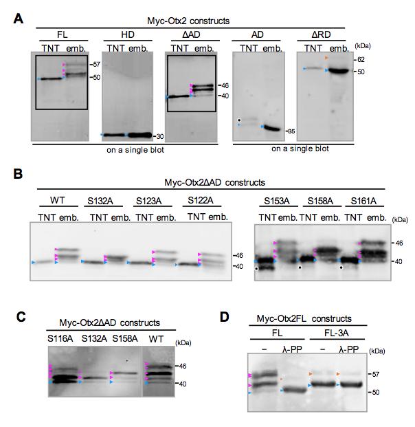
Fig. S1. Post/translational modifications ofOtx2 aroundthe repressiondomain. Western blot analysis of Myc@Otx2 constructs expressed in X. laevis embryos. (A) Myc@Otx2 (FL) and its deletion constructs (HD, ΔAD, AD and ΔRD). Boxes indicate the data presented in Fig. 1B. ΔRD appeared to have a modified band (orange arrowhead). (B) WT and alanine mutants at S132 (S132A), S123 (S123A), S122 (S122A), S153 (S153A), S158 (S158A) and S161 (S161A) in Myc@Otx2ΔAD constructs. (C) WT and alanine mutants at S116 (S116A), S132 (S132A), S158 (S158A) in Myc@Otx2ΔAD constructs. (D) λ@PP treatment removed most modified bands of WT and 3Aconstructs of Myc@Otx2FL. Note that the different electrophoretic mobility of nascent bands (blue arrowheads) between FL and FL@3A may be due to substitutions of serine with alanine, though Myc@Otx2@ΔAD and ΔAD@3A migrated similarly (see Fig. 1D). Calculated and apparent molecular masses of constructs (kDa) were 43 and 50 for Myc@Otx2FL, 22 and 30 for Myc@Otx2@HD, 32 and 40 for Myc@Otx2ΔAD, 23 and 35 for Myc@Otx2@AD, and 34 and 50 for Myc@Otx2ΔRD, respectively. Black circles, undesired products or degradation productsY orange arrowheads, bands resistant to λ@PP, which may correspond to an upper band of ΔRD in panelA. |
|
|
Fig. S2. Alignment of amino acid sequences of Otx2 and Otx5/Crx among vertebrates. Abbreviations of species are Xenopus laevis (Xl), Xenopus tropicalis (Xt), Danio rerio (Dr), Gallus gallus (Gg), Mus musculus (Mm) and Homo sapiens (Hs). Protein sequences were obtained from the NCBI database: Xl_Otx2.L (NP_001084955), Xl_Otx5.L (NP_001081916), Xt_Otx2 (NP_001016177), Xt_Otx5 (NP_001016021), Dr_Otx2 (NP_571326), Dr_Otx5 (NP_851848), Gg_Otx2 (NP_989851), Gg_Otx5 (NP_001288716), Mm_Otx2 (NP_001273412), Mm_Crx (NP_031796), Hs_Otx2 (NP_001257453), Hs_Crx (AAH53672). Boxes coloured in green, homeodomainY blue, SIWSPAS motifY yellow, repeated Otx tail motifY red, Otx2 mutation sites (P133 and P134) that were reportedly associated with human ocular malformation. Blue or magenta letters, consensus motifs for Akt and Cdks. Bold cases, putative phosphorylation sites of Otx2 as shown in this study. |
|
|
Fig. S3. The detectionlimit ofOtx2FLby western blotting. Embryos were injected with Otx2FL mRNA at various doses as indicated. Modified bands of Otx2FL was clearly detected when Otx2FL mRNAs were injected at higher than 200 pg per embryo. Embryonic lysate of 0.42 equivalent embryo was loaded per lane. Otx2FL was detected by western blotting with anti@Otx2 antibodies. Blue arrowheads, nascent proteinY magenta arrowheads, modified proteins. |
|
|
Fig. S4. Effect of MAPK on modifications ofOtx2. (A) No effect of a constitutively active mutant of MAPKK (MAPKK*) on modifications of Otx2. Overexpression of MAPKK* did not apparently affect the modified bands of Myc@Otx2ΔAD even with the high@dose injection of MAPKK *. The amounts of injected MAPKK** mRNA were as indicated. mRNAs were injected into the animal pole region of both blastomeres at the 2@cell stage. (B) No effect of the chemical inhibitor for MEK (MAPKK), U0126, on modifications of Otx2. Myc@Otx2ΔAD expressing embryos were injected with U0126 into the blastocoel at the early blastula (stage 6), and subjected at the gastrula (stage 10.5) to western blotting with anti@Myc, anti@ p44/42 MAP kinase and anti@phospho@p44/42 MAP kinase antibodies as indicated. Blastocoel injection of U0126, which reduced the activation form of MAPK, phospho@ p44/42 MAP kinase (Fig. S4B, middle and bottom panels), did not affect the modified bands of Myc@Otx2ΔAD (upper panel). Blue arrowheads, nascent proteinsY magenta arrowheads, modified proteins. |
|
|
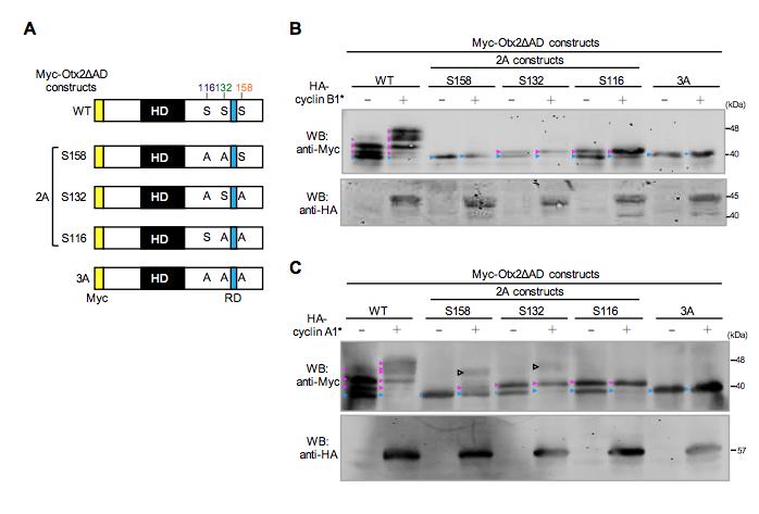
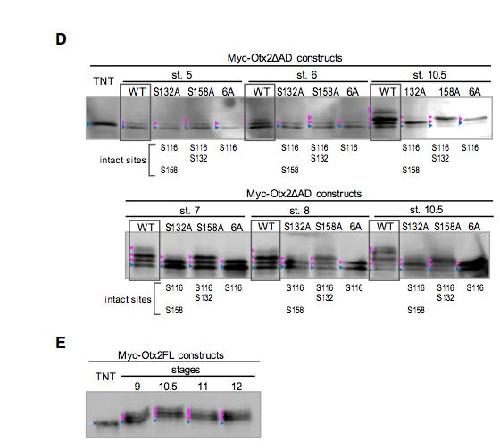
Fig. S5. Preference of cyclin B/Cdk and cyclinA/Cdk for C/sites of Otx2. (A) Schematic presentation of Myc@Otx2ΔAD with double (2A) and triple alanine (3A) mutations at S116, S132 and S158. To test a preference of cyclin B/Cdk and cyclin A/Cdks for Otx2 phosphorylation, double alanine mutants (2A) for S116, S132 and S158 in ΔAD were constructed, in which only one site is responsible for Otx2 phosphorylation. In the 2A constructs, for example, the S158 construct indicates mutations at S116 and S132. Yellow box, Myc@tagY black box, homeodomain (HD)Y blue box, repression domain (RD). S, serine phosphorylation sites (S116, S132, S158)Y A, alanine mutation. (B) Western blotting of Myc@Otx2ΔAD constructs (2A or 3A) co@expressed with (+) or without (@) HA@cyclin B1*. The intensity of modified bands of S132 (S116A/S158A) and S116 (S132A/S158A) constructs, but not that of S158 (S116A/S132A), was increased by HA@cyclin B1* expression. (C) Western blotting of Myc@Otx2ΔAD constructs (2A or 3A) co@expressed with (+) or without (@) HA@cyclin A1*. All modified bands were enhanced by HA@cyclin A1* expression, with an additional modified band (white arrowheads). These data suggest that S116 and S132 have a preference for both cyclin B/Cdk and cyclin A/Cdks, and that S158 has it for cyclin A/Cdks, if Otx2 is directly phosphorylated by cyclin/Cdks. (D,E) Developmental changes of phosphorylation of Otx2 as assayed by using Myc@ Otx2ΔAD (D) and Myc@Otx2FL (E) constructs. The wild type (WT) and alanine mutants of a single serine at S132 (S132A) and S158 (S158A), and of 6 serines at S122, S123, S132, S153, S158, and S161 (6A) in Myc@Otx2ΔAD constructs were analyzed from stages 5 to 10.5 as indicated. Note that the 6A construct has S116, which is a phosphorylation site. Mutation at S132 (S132A and 6A constructs) reduced phosphorylation levels compared to S158 mutation, indicating that S132 and S116 are more efficiently phosphorylated than S158 during cleavage stages. Myc@ Otx2FL was analyzed at stages 9 to 12 as indicated. TNT, in vitro translation productsY blue arrowheads, nascent bandsY magenta arrowheads, modified bands. Blue arrowheads, nascent proteinsY magenta arrowheads, modified proteinsY white arrowheads, additional modified bands at sites other than S116, S132 and S158. |
|
|
Fig. S5. Preference of cyclin B/Cdk and cyclinA/Cdk for C/sites of Otx2. (A) Schematic presentation of Myc@Otx2ΔAD with double (2A) and triple alanine (3A) mutations at S116, S132 and S158. To test a preference of cyclin B/Cdk and cyclin A/Cdks for Otx2 phosphorylation, double alanine mutants (2A) for S116, S132 and S158 in ΔAD were constructed, in which only one site is responsible for Otx2 phosphorylation. In the 2A constructs, for example, the S158 construct indicates mutations at S116 and S132. Yellow box, Myc@tagY black box, homeodomain (HD)Y blue box, repression domain (RD). S, serine phosphorylation sites (S116, S132, S158)Y A, alanine mutation. (B) Western blotting of Myc@Otx2ΔAD constructs (2A or 3A) co@expressed with (+) or without (@) HA@cyclin B1*. The intensity of modified bands of S132 (S116A/S158A) and S116 (S132A/S158A) constructs, but not that of S158 (S116A/S132A), was increased by HA@cyclin B1* expression. (C) Western blotting of Myc@Otx2ΔAD constructs (2A or 3A) co@expressed with (+) or without (@) HA@cyclin A1*. All modified bands were enhanced by HA@cyclin A1* expression, with an additional modified band (white arrowheads). These data suggest that S116 and S132 have a preference for both cyclin B/Cdk and cyclin A/Cdks, and that S158 has it for cyclin A/Cdks, if Otx2 is directly phosphorylated by cyclin/Cdks. (D,E) Developmental changes of phosphorylation of Otx2 as assayed by using Myc@ Otx2ΔAD (D) and Myc@Otx2FL (E) constructs. The wild type (WT) and alanine mutants of a single serine at S132 (S132A) and S158 (S158A), and of 6 serines at S122, S123, S132, S153, S158, and S161 (6A) in Myc@Otx2ΔAD constructs were analyzed from stages 5 to 10.5 as indicated. Note that the 6A construct has S116, which is a phosphorylation site. Mutation at S132 (S132A and 6A constructs) reduced phosphorylation levels compared to S158 mutation, indicating that S132 and S116 are more efficiently phosphorylated than S158 during cleavage stages. Myc@ Otx2FL was analyzed at stages 9 to 12 as indicated. TNT, in vitro translation productsY blue arrowheads, nascent bandsY magenta arrowheads, modified bands. Blue arrowheads, nascent proteinsY magenta arrowheads, modified proteinsY white arrowheads, additional modified bands at sites other than S116, S132 and S158. |
|
|
Fig. S7. Repression activity of Otx2/4A and /4E together with Gsc and Tle1. Experimental procedures were the same as Fig. 7L. Repression activity of Otx2@4A requires Gsc for meis3CD2Cluc reporter. meis3CD2C luc reporter DNA was co@injected with mRNAs for Gsc (12.5 pg/embryo), Tle1 (12.5 pg/embryo), Otx2@WT, or @4A (25 pg/embryo), or 4E (25 pg/embryo) as indicated. **P<0.01 (t@test)Y error bars, s.e.m.Y N.S., not significantY n, the number of samples. |
