Click here to close
Hello! We notice that you are using Internet Explorer, which is not supported by Xenbase and may cause the site to display incorrectly.
We suggest using a current version of Chrome,
FireFox, or Safari.
Sci Rep
2018 Feb 08;81:2683. doi: 10.1038/s41598-018-21040-6.
Show Gene links
Show Anatomy links
Protein interactomes of protein phosphatase 2A B55 regulatory subunits reveal B55-mediated regulation of replication protein A under replication stress.
Wang F, Zhu S, Fisher LA, Wang W, Oakley GG, Li C, Peng A.
???displayArticle.abstract???
The specific function of PP2A, a major serine/threonine phosphatase, is mediated by regulatory targeting subunits, such as members of the B55 family. Although implicated in cell division and other pathways, the specific substrates and functions of B55 targeting subunits are largely undefined. In this study we identified over 100 binding proteins of B55α and B55β in Xenopus egg extracts that are involved in metabolism, mitochondria function, molecular trafficking, cell division, cytoskeleton, DNA replication, DNA repair, and cell signaling. Among the B55α and B55β-associated proteins were numerous mitotic regulators, including many substrates of CDK1. Consistently, upregulation of B55α accelerated M-phase exit and inhibited M-phase entry. Moreover, specific substrates of CDK2, including factors of DNA replication and chromatin remodeling were identified within the interactomes of B55α and B55β, suggesting a role for these phosphatase subunits in DNA replication. In particular, we confirmed in human cells that B55α binds RPA and mediates the dephosphorylation of RPA2. The B55-RPA association is disrupted after replication stress, consistent with the induction of RPA2 phosphorylation. Thus, we report here a new mechanism that accounts for both how RPA phosphorylation is modulated by PP2A and how the phosphorylation of RPA2 is abruptly induced after replication stress.
Figure 1. The protein interaction network of B55α. (A) The top 30 most abundant proteins identified as B55α-associated proteins. Recombinant B55α was purified, and incubated in interphase Xenopus egg extracts for 30 min. B55α-associated protein complexes were then purified and analyzed by mass spectrometry, as described in Materials and Methods. The identified proteins and numbers of peptides are shown. The proteins previously known to bind B55α are shown in red. (B) B55α-associated proteins were classified into various functional groups. (C) Representative B55α-associated proteins involved in distinct cellular pathways are shown.
Figure 2. The protein interaction network of B55β. (A) The top 30 most abundant proteins identified as B55β-associated proteins. B55β-associated protein complexes were purified and analyzed by mass spectrometry, as described in Materials and Methods. The identified proteins and numbers of peptides are shown. The proteins previously known to bind B55β are shown in red. (B) B55β-associated proteins were classified into various functional groups. (C) Representative B55β-associated proteins involved in distinct cellular pathways are shown. (D) The numbers of common and unique binding proteins of B55α and B55β are shown.
Figure 3. Validation of B55α and B55β-associated proteins. B55α or B55β pull-down was performed in Xenopus egg extracts. A control pull-down was performed using the same volume of amylose beads that were not conjugated with proteins. The extract input (approximately 20%), control (ctr) pull-down and B55α or B55β pull-down samples were analyzed by immunoblotting using PP2A, Mcm2, Ube3a, Mastl, Plk1, Incenp, Smc2, and MBP antibodies.
Figure 4. Regulation of the cell cycle by B55α and B55β. (A) Metaphase-arrested Xenopus egg extracts were supplemented with recombinant B55α or control buffer for 10 min. These extracts were then released into interphase by the addition of Calcium at time 0. The extract samples were collected at the indicated time points and analyzed by immunoblotting. Phosphorylation (band-shift) of Cdc27 and Cdc25, and the global phosphorylation of Cdk substrates are markers of mitosis. (B) Interphase Xenopus egg extracts were supplemented with recombinant B55α or control buffer. The extract samples were collected at the indicated time points and analyzed by immunoblotting. Mitosis is indicated by Cdc27 phosphorylation. (C) MBP-B55α and B55β were purified and examined by Coomassie staining. (D) Interphase Xenopus egg extracts were supplemented with recombinant B55α, B55β, or control buffer. The extract samples were collected at the indicated time points and analyzed by immunoblotting. Mitosis is indicated by Cdc27 phosphorylation.
Figure 5. RPA and B55α association. (A) RPA2 IP was performed in HeLa cell lysates as described in Material and Methods. The input at 10%, control IP (with blank beads), and RPA2 IP were analyzed by immunoblotting for B55α and RPA2. (B) B55α IP was performed in HeLa cell lysates. The input at 10%, control IP (with blank beads), and B55α IP were analyzed by immunoblotting for B55α and RPA2. (C) HA-B55α was expressed in HeLa cells, which were treated with or without HU (1 mM, 24 h). HA IP was performed in the cell lysates. The input at 10%, control IP (with blank beads), and B55α IP were analyzed by immunoblotting for B55α and RPA2. (D) RPA2 IP was performed in the lysates of HeLa cells that were pre-treated with HU (1 mM, 24 h) or mock-treated. The input at 10%, control IP (with blank beads), and B55α IP were analyzed by immunoblotting for B55α and RPA2. (E) The level of B55α in RPA2 IP was examined by immunoblotting and quantified using ImageJ. The mean values and standard deviations were calculated from three independent experiments. Statistical significance was analyzed using an unpaired 2-tailed Student’s t-test. A p-value < 0.05 was considered statistically significant (*). (F) The expression level of B55α was examined by immunoblotting and quantified using ImageJ. The mean values and standard deviations were calculated from three independent experiments. Statistical significance was analyzed using an unpaired 2-tailed Student’s t-test. A p-value < 0.05 was considered statistically significant (*).
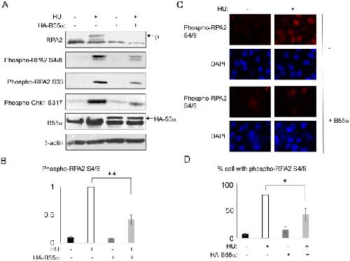
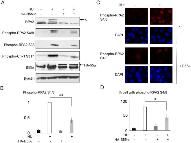
Figure 6. B55α-mediates RPA2 dephosphorylation. (A) HeLa cells with or without expression of HA-B55α, were treated with HU (1 mM, 24 h) as indicated. The cell lysates were analyzed by immunoblotting for RPA2, B55α, phospho-RPA2 Ser-4/Ser-8, Ser-33, phospho-Chk1 Ser-317, and β-actin. (B) The level of RPA2 S4/8 phosphorylation was examined by immunoblotting, as in panel A, and quantified using ImageJ. The mean values and standard deviations were calculated from three independent experiments. Statistical significance was analyzed using an unpaired 2-tailed Student’s t-test. A p-value < 0.001 was considered statistically highly significant (**). (C) HeLa cells were treated with B55α expression and HU, as in panel A. Immunofluorescence was performed using phospho-RPA2 Ser-4/Ser-8 antibody. (D) The percentage of cells exhibited positive RPA2 S4/8 phosphorylation was examined by immunofluorescence, as in panel C, and quantified. The mean values and standard deviations were calculated from three independent experiments. Statistical significance was analyzed using an unpaired 2-tailed Student’s t-test. A p-value < 0.05 was considered statistically significant (*).
Adams,
Positive regulation of Raf1-MEK1/2-ERK1/2 signaling by protein serine/threonine phosphatase 2A holoenzymes.
2005, Pubmed
Adams,
Positive regulation of Raf1-MEK1/2-ERK1/2 signaling by protein serine/threonine phosphatase 2A holoenzymes.
2005,
Pubmed Ashley,
DNA-PK phosphorylation of RPA32 Ser4/Ser8 regulates replication stress checkpoint activation, fork restart, homologous recombination and mitotic catastrophe.
2014,
Pubmed Binz,
Replication protein A phosphorylation and the cellular response to DNA damage.
2004,
Pubmed Bishop,
Prolactin activates mammalian target-of-rapamycin through phosphatidylinositol 3-kinase and stimulates phosphorylation of p70S6K and 4E-binding protein-1 in lymphoma cells.
2006,
Pubmed Bollen,
Mitotic phosphatases: from entry guards to exit guides.
2009,
Pubmed Cheng,
Evaluation of PPP2R2A as a prostate cancer susceptibility gene: a comprehensive germline and somatic study.
2011,
Pubmed Crane,
Using Xenopus oocyte extracts to study signal transduction.
2006,
Pubmed
,
Xenbase Cristóbal,
PP2A inhibition is a common event in colorectal cancer and its restoration using FTY720 shows promising therapeutic potential.
2014,
Pubmed Cundell,
A PP2A-B55 recognition signal controls substrate dephosphorylation kinetics during mitotic exit.
2016,
Pubmed Curtis,
The genomic and transcriptomic architecture of 2,000 breast tumours reveals novel subgroups.
2012,
Pubmed Deming,
Study of apoptosis in vitro using the Xenopus egg extract reconstitution system.
2006,
Pubmed
,
Xenbase De Wulf,
Protein phosphatases take the mitotic stage.
2009,
Pubmed Drissi,
Quantitative Proteomics Reveals Dynamic Interactions of the Minichromosome Maintenance Complex (MCM) in the Cellular Response to Etoposide Induced DNA Damage.
2015,
Pubmed Errico,
Identification of substrates for cyclin dependent kinases.
2010,
Pubmed
,
Xenbase Feng,
Protein phosphatase 2A-dependent dephosphorylation of replication protein A is required for the repair of DNA breaks induced by replication stress.
2009,
Pubmed Fisher,
Phosphatase 1 nuclear targeting subunit is an essential regulator of M-phase entry, maintenance, and exit.
2014,
Pubmed
,
Xenbase Glanzer,
RPA inhibition increases replication stress and suppresses tumor growth.
2014,
Pubmed Glatter,
An integrated workflow for charting the human interaction proteome: insights into the PP2A system.
2009,
Pubmed Haring,
Cellular functions of human RPA1. Multiple roles of domains in replication, repair, and checkpoints.
2008,
Pubmed Hégarat,
PP2A/B55 and Fcp1 regulate Greatwall and Ensa dephosphorylation during mitotic exit.
2014,
Pubmed Hein,
A human interactome in three quantitative dimensions organized by stoichiometries and abundances.
2015,
Pubmed Hunt,
On the regulation of protein phosphatase 2A and its role in controlling entry into and exit from mitosis.
2013,
Pubmed
,
Xenbase Hunter,
Protein kinases and phosphatases: the yin and yang of protein phosphorylation and signaling.
1995,
Pubmed Jin,
Fusion of the tumor-suppressor gene CHEK2 and the gene for the regulatory subunit B of protein phosphatase 2 PPP2R2A in childhood teratoma.
2006,
Pubmed Juanes,
Budding yeast greatwall and endosulfines control activity and spatial regulation of PP2A(Cdc55) for timely mitotic progression.
2013,
Pubmed
,
Xenbase Kalev,
Loss of PPP2R2A inhibits homologous recombination DNA repair and predicts tumor sensitivity to PARP inhibition.
2012,
Pubmed King,
Visualizing and Analyzing Branching Microtubule Nucleation Using Meiotic Xenopus Egg Extracts and TIRF Microscopy.
2016,
Pubmed
,
Xenbase Kırlı,
A deep proteomics perspective on CRM1-mediated nuclear export and nucleocytoplasmic partitioning.
2015,
Pubmed
,
Xenbase Lee,
A PP4 phosphatase complex dephosphorylates RPA2 to facilitate DNA repair via homologous recombination.
2010,
Pubmed Liu,
Distinct roles for DNA-PK, ATM and ATR in RPA phosphorylation and checkpoint activation in response to replication stress.
2012,
Pubmed Liu,
Homozygous deletions and recurrent amplifications implicate new genes involved in prostate cancer.
2008,
Pubmed Lupardus,
Analyzing the ATR-mediated checkpoint using Xenopus egg extracts.
2007,
Pubmed
,
Xenbase Maréchal,
RPA-coated single-stranded DNA as a platform for post-translational modifications in the DNA damage response.
2015,
Pubmed Margolis,
PP1 control of M phase entry exerted through 14-3-3-regulated Cdc25 dephosphorylation.
2003,
Pubmed
,
Xenbase Mocciaro,
Cdc14: a highly conserved family of phosphatases with non-conserved functions?
2010,
Pubmed Mochida,
Regulated activity of PP2A-B55 delta is crucial for controlling entry into and exit from mitosis in Xenopus egg extracts.
2009,
Pubmed
,
Xenbase Mosca,
Genome-wide analysis of primary plasma cell leukemia identifies recurrent imbalances associated with changes in transcriptional profiles.
2013,
Pubmed Muggerud,
Frequent aberrant DNA methylation of ABCB1, FOXC1, PPP2R2B and PTEN in ductal carcinoma in situ and early invasive breast cancer.
2010,
Pubmed Murphy,
Phosphorylated RPA recruits PALB2 to stalled DNA replication forks to facilitate fork recovery.
2014,
Pubmed Oakley,
Physical interaction between replication protein A (RPA) and MRN: involvement of RPA2 phosphorylation and the N-terminus of RPA1.
2009,
Pubmed Oakley,
Replication protein A: directing traffic at the intersection of replication and repair.
2010,
Pubmed Peng,
Repo-man controls a protein phosphatase 1-dependent threshold for DNA damage checkpoint activation.
2010,
Pubmed
,
Xenbase Philpott,
The Xenopus cell cycle: an overview.
2005,
Pubmed
,
Xenbase Rector,
S4S8-RPA phosphorylation as an indicator of cancer progression in oral squamous cell carcinomas.
2017,
Pubmed Ren,
Cell cycle-dependent regulation of Greatwall kinase by protein phosphatase 1 and regulatory subunit 3B.
2017,
Pubmed
,
Xenbase Ricotta,
Characterization of a protein phosphatase 2A holoenzyme that dephosphorylates the clathrin adaptors AP-1 and AP-2.
2008,
Pubmed Schmitz,
Live-cell imaging RNAi screen identifies PP2A-B55alpha and importin-beta1 as key mitotic exit regulators in human cells.
2010,
Pubmed Seshacharyulu,
Phosphatase: PP2A structural importance, regulation and its aberrant expression in cancer.
2013,
Pubmed Shen,
Upregulation of miR-136 in human non-small cell lung cancer cells promotes Erk1/2 activation by targeting PPP2R2A.
2014,
Pubmed Shi,
Serine/threonine phosphatases: mechanism through structure.
2009,
Pubmed Shouse,
Serine 15 phosphorylation of p53 directs its interaction with B56gamma and the tumor suppressor activity of B56gamma-specific protein phosphatase 2A.
2008,
Pubmed Shuck,
Targeted inhibition of Replication Protein A reveals cytotoxic activity, synergy with chemotherapeutic DNA-damaging agents, and insight into cellular function.
2010,
Pubmed Sontag,
The protein phosphatase PP2A/Bα binds to the microtubule-associated proteins Tau and MAP2 at a motif also recognized by the kinase Fyn: implications for tauopathies.
2012,
Pubmed Stegmeier,
Closing mitosis: the functions of the Cdc14 phosphatase and its regulation.
2004,
Pubmed Tan,
B55β-associated PP2A complex controls PDK1-directed myc signaling and modulates rapamycin sensitivity in colorectal cancer.
2010,
Pubmed Vassin,
Human RPA phosphorylation by ATR stimulates DNA synthesis and prevents ssDNA accumulation during DNA-replication stress.
2009,
Pubmed Virshup,
From promiscuity to precision: protein phosphatases get a makeover.
2009,
Pubmed Wang,
Spatial regulation of greatwall by Cdk1 and PP2A-Tws in the cell cycle.
2016,
Pubmed Wang,
Cdc55p, the B-type regulatory subunit of protein phosphatase 2A, has multiple functions in mitosis and is required for the kinetochore/spindle checkpoint in Saccharomyces cerevisiae.
1997,
Pubmed Wang,
Regulation of polo-like kinase 1 by DNA damage and PP2A/B55α.
2015,
Pubmed
,
Xenbase Wlodarchak,
PP2A as a master regulator of the cell cycle.
2016,
Pubmed Wurzenberger,
Phosphatases: providing safe passage through mitotic exit.
2011,
Pubmed Yamamoto,
Regulation of Greatwall kinase during Xenopus oocyte maturation.
2011,
Pubmed
,
Xenbase Zou,
Functions of human replication protein A (RPA): from DNA replication to DNA damage and stress responses.
2006,
Pubmed