Click here to close
Hello! We notice that you are using Internet Explorer, which is not supported by Xenbase and may cause the site to display incorrectly.
We suggest using a current version of Chrome,
FireFox, or Safari.
Nucleic Acids Res
2018 Mar 16;465:2479-2494. doi: 10.1093/nar/gky020.
Show Gene links
Show Anatomy links
APE2 promotes DNA damage response pathway from a single-strand break.
Lin Y, Bai L, Cupello S, Hossain MA, Deem B, McLeod M, Raj J, Yan S.
???displayArticle.abstract???
As the most common type of DNA damage, DNA single-strand breaks (SSBs) are primarily repaired by the SSB repair mechanism. If not repaired properly or promptly, unrepaired SSBs lead to genome stability and have been implicated in cancer and neurodegenerative diseases. However, it remains unknown how unrepaired SSBs are recognized by DNA damage response (DDR) pathway, largely because of the lack of a feasible experimental system. Here, we demonstrate evidence showing that an ATR-dependent checkpoint signaling is activated by a defined plasmid-based site-specific SSB structure in Xenopus HSS (high-speed supernatant) system. Notably, the distinct SSB signaling requires APE2 and canonical checkpoint proteins, including ATR, ATRIP, TopBP1, Rad9 and Claspin. Importantly, the SSB-induced ATR DDR is essential for SSB repair. We and others show that APE2 interacts with PCNA via its PIP box and preferentially interacts with ssDNA via its C-terminus Zf-GRF domain, a conserved motif found in >100 proteins involved in DNA/RNA metabolism. Here, we identify a novel mode of APE2-PCNA interaction via APE2 Zf-GRF and PCNA C-terminus. Mechanistically, the APE2 Zf-GRF-PCNA interaction facilitates 3'-5' SSB end resection, checkpoint protein complex assembly, and SSB-induced DDR pathway. Together, we propose that APE2 promotes ATR-Chk1 DDR pathway from a single-strand break.
Figure 1. A defined site-specific SSB structure can be repaired in the Xenopus HSS system. (A) Schematic diagram of generating SSB and DSB plasmid structures. (B) The defined SSB structure is gradually repaired in HSS system. SSB repair intermediate products from HSS system were isolated at different time points and treated by SbfI, followed by examination via agarose gel electrophoresis. (C) (Top) CTL or SSB plasmid was added to HSS, which was supplemented with [32P-α]-dATP, for a 30-min incubation. Then NPE was added for continuous incubation for different time as indicated and samples were examined on agarose gel. (Bottom) Quantification of DNA synthesis of CTL or SSB plasmid in the HSS/NPE system shown in the top.
Figure 2. An ATR–Chk1 DNA damage response pathway is induced by the defined SSB structure in the HSS system. (A) CTL or SSB plasmid was added to HSS at different concentrations as indicated, and incubated for 30 min. Extracts were examined via immunoblotting analysis for Chk1 phosphorylation (i.e., Chk1 P-Ser344) and total Chk1. (B) CTL or SSB plasmid was added to HSS at a final concentration of 75 ng/μl. After different time of incubation at room temperature, the extracts were examined via immunoblotting analysis. (C–E) ATR inhibitor VE-822, ATM inhibitor KU55933, DNA-PK inhibitor NU7441, recombinant geminin, or DNA polymerase inhibitor Aphidicolin was added to HSS supplemented with CTL or SSB plasmid at a final concentration of 75 ng/μl for 30 min. Extracts were examined via immunoblotting analysis as indicated. (F) Geminin or roscovitine was added to HSS supplemented with sperm chromatin and hydrogen peroxide. After a 45-min incubation, extracts were examined via immunoblotting analysis as indicated. (G) CTL, SSB or DSB plasmid was added to HSS at different concentrations as indicated. Samples were examined via immunoblotting analysis.
Figure 3. APE2 is required for checkpoint signaling from the defined SSB structure in the HSS system. (A–E) CTL or SSB plasmid was added to mock-, ATRIP-, TopBP1-, Rad9-, Claspin-, or XRCC1-depleted HSS, respectively, at a concentration of 75 ng/μL for 30 min. Extracts were examined via immunoblotting analysis, as indicated. (F) PARP1 specific inhibitor (4-amino-1,8-naphthalimide, 0.1 mM) was added to HSS supplemented with CTL or SSB plasmid. Extracts were examined via immunoblotting analysis. (G) Recombinant Myc-APE2 was added to APE2-depleted HSS supplemented with CTL or SSB plasmid. Extracts were examined via immunoblotting analysis. ‘Endo. APE2’ represents endogenous APE2.
Figure 4. The SSB-induced ATR DDR pathway is essential for SSB repair. (A) SSB plasmid was added to HSS with or without VE-822 for different time as indicated. SSB repair products were isolated and examined on agarose gel (Ethidium bromide staining). (B) Quantification of SSB repair capacity (circular/(circular + nicked) × 100) with or without VE-822 treatment in the HSS system from (A). (C) SSB plasmid was added to mock- or ATRIP-depleted HSS for different time as indicated. SSB repair products were isolated and examined on agarose (Ethidium bromide staining). (D) Quantification of SSB repair capacity in mock- or ATRIP-depleted HSS system from (C) using a similar method described in (B).
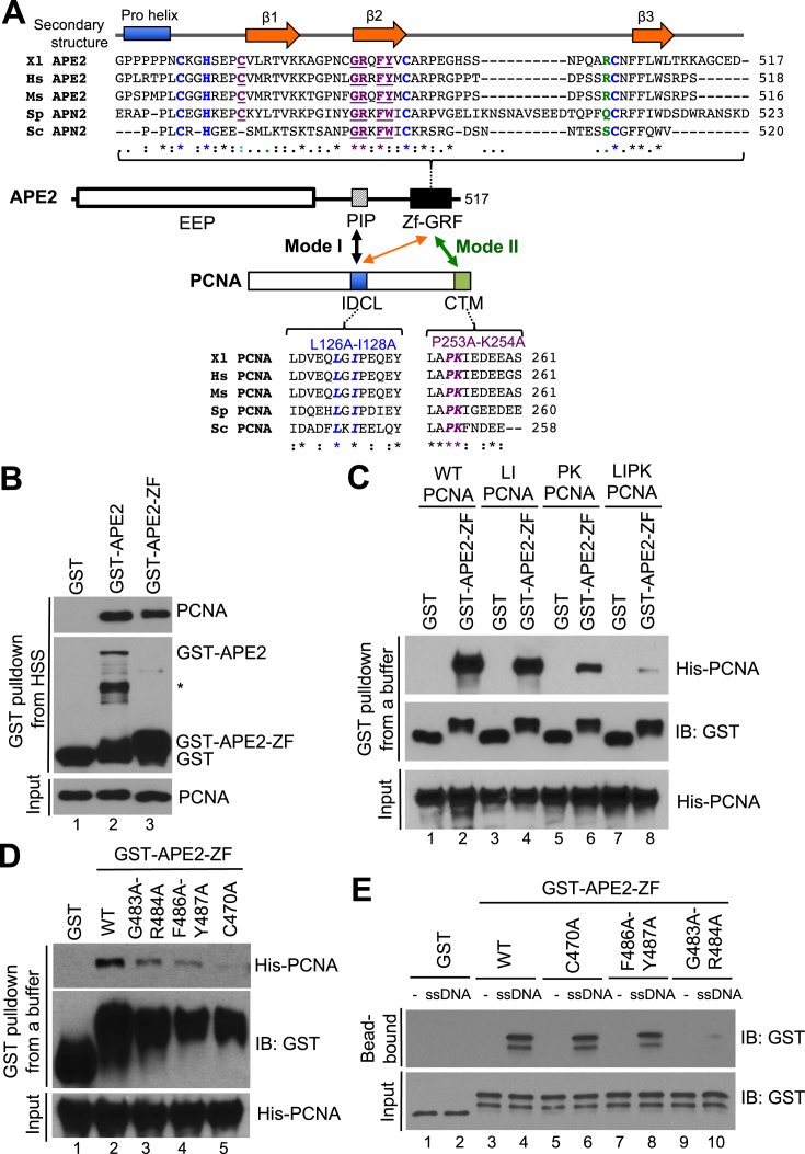
Figure 5. APE2 Zf–GRF interacts with PCNA as the second mode of APE2–PCNA interaction. (A) Schematic diagram of APE2 Zf–GRF region and the IDCL and CTM regions of PCNA. (B) GST pulldown assays with GST, GST-APE2 and GST-APE2-ZF from HSS. The input and pulldown samples were examined via immunoblotting analysis. (C) GST pulldown assays with GST or GST-APE2-ZF as well as WT/mutant PCNA (i.e., LI PCNA, PK PCNA, or LIPK PCNA) in an interaction buffer. The input and pulldown samples were examined via immunoblotting analysis. (D) GST pulldown assays with GST or WT/mutant GST-APE2-ZF (i.e., G483A-R484A, F486A-Y487A, or C470A) as well as WT His-tagged PCNA in an interaction buffer. The input and pulldown samples were examined via immunoblotting analysis. (E) Biotin-coupled ssDNA (80nt) was coupled to streptavidin dynabeads and utilized for protein–DNA interaction assays with GST or WT/mutant GST-APE2-ZF (i.e., G483A-R484A, F486A-Y487A or C470A) in an interaction buffer. The input and bead-bound fractions were analyzed via immunoblotting analysis.
Figure 6. APE2 Zf–GRF–PCNA interaction promotes SSB end resection, the assembly of a checkpoint protein complex onto SSB plasmid, and Chk1 phosphorylation in the HSS system. (A) CTL or SSB plasmid was added to mock- or APE2-depleted HSS, which was supplemented with WT or C470A Myc-APE2. DNA-bound fractions and total extract samples were examined via immunoblotting analysis as indicated. ‘Endo. APE2’ represents endogenous APE2. (B) FAM-labeled dsDNA with a site specific SSB (designed as FAM-SSB) was added to HSS for different time as indicated. Then samples were examined via TBE-Urea gel and visualized via Typhoon imager. ‘Marker’ represents four FAM-labeled different-length ssDNA. (C) The length dependence of ssDNA for the recruitment of ATR-ATRIP complex and RPA to ssDNA in the HSS. Streptavidin Dynabeads coupled with different length of Biotin-coupled ssDNA (i.e., 0, 10, 20, 40, 60 or 80nt) were added to HSS. After incubation, the Biotin-ssDNA bead-bound fractions were isolated from HSS. The Input and bead-bound fractions were examined via immunoblotting analysis. (D) The FAM-SSB substrate was added to mock- or APE2-depleted HSS, which was supplemented with WT or C470A Myc-APE2. DNA structures were examined via TBE-Urea gel and visualized via Typhoon imager (top). Samples were also analyzed via immunoblotting analysis as indicated. ‘Endo. APE2’ represents endogenous APE2 (bottom).
Figure 7. Exonuclease activities of APE2 with purified proteins in vitro. (A) In vitro analysis of exonuclease activity of GST-APE2 with the presence or absence of WT or mutant His-tagged PCNA using the FAM-labeled gapped dsDNA structure. (B) In vitro analysis of exonuclease activity of WT and mutant GST-APE2 with the presence or absence of WT His-tagged PCNA using the FAM-labeled gapped dsDNA structure.
Figure 8. A working model of the molecular mechanism of APE2-mediated ATR–Chk1 DDR pathway from a defined SSB structure. Please see text for more details.
Acevedo,
Direct Binding to Replication Protein A (RPA)-coated Single-stranded DNA Allows Recruitment of the ATR Activator TopBP1 to Sites of DNA Damage.
2016, Pubmed,
Xenbase
Acevedo,
Direct Binding to Replication Protein A (RPA)-coated Single-stranded DNA Allows Recruitment of the ATR Activator TopBP1 to Sites of DNA Damage.
2016,
Pubmed
,
Xenbase Andres,
Recognition and repair of chemically heterogeneous structures at DNA ends.
2015,
Pubmed Bai,
Importin β-dependent nuclear import of TopBP1 in ATR-Chk1 checkpoint in Xenopus egg extracts.
2014,
Pubmed
,
Xenbase Bakkenist,
DNA damage activates ATM through intermolecular autophosphorylation and dimer dissociation.
2003,
Pubmed Ben-Yehoyada,
Checkpoint signaling from a single DNA interstrand crosslink.
2009,
Pubmed
,
Xenbase Burkovics,
Role of PCNA-dependent stimulation of 3'-phosphodiesterase and 3'-5' exonuclease activities of human Ape2 in repair of oxidative DNA damage.
2009,
Pubmed Burkovics,
Human Ape2 protein has a 3'-5' exonuclease activity that acts preferentially on mismatched base pairs.
2006,
Pubmed Caldecott,
Single-strand break repair and genetic disease.
2008,
Pubmed Chen,
PCNA promotes processive DNA end resection by Exo1.
2013,
Pubmed
,
Xenbase Ciccia,
The DNA damage response: making it safe to play with knives.
2010,
Pubmed Cimprich,
ATR: an essential regulator of genome integrity.
2008,
Pubmed Conn,
The DNA damage checkpoint in embryonic cell cycles is dependent on the DNA-to-cytoplasmic ratio.
2004,
Pubmed
,
Xenbase Cupello,
Cell-free Xenopus egg extracts for studying DNA damage response pathways.
2016,
Pubmed
,
Xenbase Curtin,
DNA repair dysregulation from cancer driver to therapeutic target.
2012,
Pubmed Davis,
Homology-directed repair of DNA nicks via pathways distinct from canonical double-strand break repair.
2014,
Pubmed Deshpande,
Nbs1 Converts the Human Mre11/Rad50 Nuclease Complex into an Endo/Exonuclease Machine Specific for Protein-DNA Adducts.
2016,
Pubmed Duursma,
A role for the MRN complex in ATR activation via TOPBP1 recruitment.
2013,
Pubmed
,
Xenbase Eustermann,
Structural Basis of Detection and Signaling of DNA Single-Strand Breaks by Human PARP-1.
2015,
Pubmed Funakoshi,
CiAPEX2 and CiP0, candidates of AP endonucleases in Ciona intestinalis, have 3'-5' exonuclease activity and contribute to protection against oxidative stress.
2017,
Pubmed Gamper,
ATR kinase activation in G1 phase facilitates the repair of ionizing radiation-induced DNA damage.
2013,
Pubmed Garcia,
Bidirectional resection of DNA double-strand breaks by Mre11 and Exo1.
2011,
Pubmed Guikema,
Apurinic/apyrimidinic endonuclease 2 is necessary for normal B cell development and recovery of lymphoid progenitors after chemotherapeutic challenge.
2011,
Pubmed Guo,
ATM activation by oxidative stress.
2010,
Pubmed Guo,
Requirement for Atr in phosphorylation of Chk1 and cell cycle regulation in response to DNA replication blocks and UV-damaged DNA in Xenopus egg extracts.
2000,
Pubmed
,
Xenbase Jackson,
The DNA-damage response in human biology and disease.
2009,
Pubmed Jones,
XRad17 is required for the activation of XChk1 but not XCds1 during checkpoint signaling in Xenopus.
2003,
Pubmed
,
Xenbase Khoronenkova,
ATM prevents DSB formation by coordinating SSB repair and cell cycle progression.
2015,
Pubmed Kumagai,
TopBP1 activates the ATR-ATRIP complex.
2006,
Pubmed
,
Xenbase Kumagai,
Claspin, a novel protein required for the activation of Chk1 during a DNA replication checkpoint response in Xenopus egg extracts.
2000,
Pubmed
,
Xenbase Lebofsky,
DNA replication in nucleus-free Xenopus egg extracts.
2009,
Pubmed
,
Xenbase Lee,
A structural determinant in the uracil DNA glycosylase superfamily for the removal of uracil from adenine/uracil base pairs.
2015,
Pubmed Lindsey-Boltz,
Coupling of human DNA excision repair and the DNA damage checkpoint in a defined in vitro system.
2014,
Pubmed Lupardus,
A requirement for replication in activation of the ATR-dependent DNA damage checkpoint.
2002,
Pubmed
,
Xenbase Lupardus,
Phosphorylation of Xenopus Rad1 and Hus1 defines a readout for ATR activation that is independent of Claspin and the Rad9 carboxy terminus.
2006,
Pubmed
,
Xenbase MacDougall,
The structural determinants of checkpoint activation.
2007,
Pubmed
,
Xenbase Maréchal,
RPA-coated single-stranded DNA as a platform for post-translational modifications in the DNA damage response.
2015,
Pubmed Matsuoka,
ATM and ATR substrate analysis reveals extensive protein networks responsive to DNA damage.
2007,
Pubmed Moldovan,
PCNA, the maestro of the replication fork.
2007,
Pubmed Okano,
Spatial and temporal cellular responses to single-strand breaks in human cells.
2003,
Pubmed Philpott,
The Xenopus cell cycle: an overview.
2008,
Pubmed
,
Xenbase Post,
The human checkpoint Rad protein Rad17 is chromatin-associated throughout the cell cycle, localizes to DNA replication sites, and interacts with DNA polymerase epsilon.
2003,
Pubmed
,
Xenbase Richardson,
Frequent chromosomal translocations induced by DNA double-strand breaks.
2000,
Pubmed Rudin,
Efficient repair of HO-induced chromosomal breaks in Saccharomyces cerevisiae by recombination between flanking homologous sequences.
1988,
Pubmed Ryu,
PIASy mediates SUMO-2/3 conjugation of poly(ADP-ribose) polymerase 1 (PARP1) on mitotic chromosomes.
2010,
Pubmed
,
Xenbase Smith,
Tim-Tipin dysfunction creates an indispensible reliance on the ATR-Chk1 pathway for continued DNA synthesis.
2009,
Pubmed Stokes,
DNA replication is required for the checkpoint response to damaged DNA in Xenopus egg extracts.
2002,
Pubmed
,
Xenbase Symington,
Double-strand break end resection and repair pathway choice.
2011,
Pubmed Tell,
The many functions of APE1/Ref-1: not only a DNA repair enzyme.
2009,
Pubmed Tsuchimoto,
Human APE2 protein is mostly localized in the nuclei and to some extent in the mitochondria, while nuclear APE2 is partly associated with proliferating cell nuclear antigen.
2001,
Pubmed Unk,
Stimulation of 3'-->5' exonuclease and 3'-phosphodiesterase activities of yeast apn2 by proliferating cell nuclear antigen.
2002,
Pubmed Unk,
3'-phosphodiesterase and 3'-->5' exonuclease activities of yeast Apn2 protein and requirement of these activities for repair of oxidative DNA damage.
2001,
Pubmed Vidal-Eychenié,
DNA structure-specific priming of ATR activation by DNA-PKcs.
2013,
Pubmed Wallace,
APE2 Zf-GRF facilitates 3'-5' resection of DNA damage following oxidative stress.
2017,
Pubmed
,
Xenbase Walter,
Regulated chromosomal DNA replication in the absence of a nucleus.
1998,
Pubmed
,
Xenbase Wang,
Rad17 phosphorylation is required for claspin recruitment and Chk1 activation in response to replication stress.
2006,
Pubmed Wang,
MDC1 collaborates with TopBP1 in DNA replication checkpoint control.
2011,
Pubmed Whitehouse,
XRCC1 stimulates human polynucleotide kinase activity at damaged DNA termini and accelerates DNA single-strand break repair.
2001,
Pubmed
,
Xenbase Willis,
Study of the DNA damage checkpoint using Xenopus egg extracts.
2012,
Pubmed
,
Xenbase Willis,
APE2 is required for ATR-Chk1 checkpoint activation in response to oxidative stress.
2013,
Pubmed
,
Xenbase Wilson,
Properties of and substrate determinants for the exonuclease activity of human apurinic endonuclease Ape1.
2003,
Pubmed Yan,
Functional interplay between ATM/ATR-mediated DNA damage response and DNA repair pathways in oxidative stress.
2014,
Pubmed Yan,
TopBP1 and DNA polymerase-alpha directly recruit the 9-1-1 complex to stalled DNA replication forks.
2009,
Pubmed
,
Xenbase Yan,
Direct requirement for Xmus101 in ATR-mediated phosphorylation of Claspin bound Chk1 during checkpoint signaling.
2006,
Pubmed
,
Xenbase You,
DNA damage and decisions: CtIP coordinates DNA repair and cell cycle checkpoints.
2010,
Pubmed Zou,
Sensing DNA damage through ATRIP recognition of RPA-ssDNA complexes.
2003,
Pubmed