XB-ART-54573
Nat Commun
2018 Jan 02;91:38. doi: 10.1038/s41467-017-02444-w.
Show Gene links
Show Anatomy links
Structural characterisation reveals insights into substrate recognition by the glutamine transporter ASCT2/SLC1A5.
Scopelliti AJ, Font J, Vandenberg RJ, Boudker O, Ryan RM.
???displayArticle.abstract???
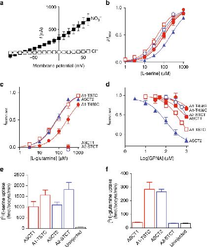
Cancer cells undergo a shift in metabolism where they become reliant on nutrients such as the amino-acid glutamine. Glutamine enters the cell via the alanine/serine/cysteine transporter 2 (ASCT2) that is upregulated in several cancers to maintain an increased supply of this nutrient and are therefore an attractive target in cancer therapeutic development. ASCT2 belongs to the glutamate transporter (SLC1A) family but is the only transporter in this family able to transport glutamine. The structural basis for glutamine selectivity of ASCT2 is unknown. Here, we identify two amino-acid residues in the substrate-binding site that are responsible for conferring glutamine selectivity. We introduce corresponding mutations into a prokaryotic homologue of ASCT2 and solve four crystal structures, which reveal the structural basis for neutral amino acid and inhibitor binding in this family. This structural model of ASCT2 may provide a basis for future development of selective ASCT2 inhibitors to treat glutamine-dependent cancers.
???displayArticle.pubmedLink??? 29295993
???displayArticle.pmcLink??? PMC5750217
???displayArticle.link??? Nat Commun
???displayArticle.grants??? [+]
Species referenced: Xenopus laevis
Genes referenced: slc1a5
???attribute.lit??? ???displayArticles.show???
References [+] :
Albers,
Defining substrate and blocker activity of alanine-serine-cysteine transporter 2 (ASCT2) Ligands with Novel Serine Analogs.
2012, Pubmed
Albers, Defining substrate and blocker activity of alanine-serine-cysteine transporter 2 (ASCT2) Ligands with Novel Serine Analogs. 2012, Pubmed
Arriza, Cloning and expression of a human neutral amino acid transporter with structural similarity to the glutamate transporter gene family. 1993, Pubmed , Xenbase
Arriza, Excitatory amino acid transporter 5, a retinal glutamate transporter coupled to a chloride conductance. 1997, Pubmed , Xenbase
Bastug, Position of the third Na+ site in the aspartate transporter GltPh and the human glutamate transporter, EAAT1. 2012, Pubmed
Bendahan, Arginine 447 plays a pivotal role in substrate interactions in a neuronal glutamate transporter. 2000, Pubmed , Xenbase
Bode, Molecular and functional analysis of glutamine uptake in human hepatoma and liver-derived cells. 2002, Pubmed
Bode, Glutamine transport and human hepatocellular transformation. 1999, Pubmed
Boudker, Coupling substrate and ion binding to extracellular gate of a sodium-dependent aspartate transporter. 2007, Pubmed
Bröer, Neutral amino acid transporter ASCT2 displays substrate-induced Na+ exchange and a substrate-gated anion conductance. 2000, Pubmed , Xenbase
Burgess, Metabolism: Glutamine connections. 2013, Pubmed
Canul-Tec, Structure and allosteric inhibition of excitatory amino acid transporter 1. 2017, Pubmed
Colas, Ligand Discovery for the Alanine-Serine-Cysteine Transporter (ASCT2, SLC1A5) from Homology Modeling and Virtual Screening. 2015, Pubmed
Collins, Determinants of glutamine dependence and utilization by normal and tumor-derived breast cell lines. 1998, Pubmed
Conradt, Functional analysis of the high affinity, Na(+)-dependent glutamate transporter GLAST-1 by site-directed mutagenesis. 1995, Pubmed , Xenbase
Dolińska, Glutamine transport in C6 glioma cells shows ASCT2 system characteristics. 2003, Pubmed
Emsley, Features and development of Coot. 2010, Pubmed
Esslinger, Ngamma-aryl glutamine analogues as probes of the ASCT2 neutral amino acid transporter binding site. 2005, Pubmed
Fairman, An excitatory amino-acid transporter with properties of a ligand-gated chloride channel. 1995, Pubmed , Xenbase
Focke, Engineering the glutamate transporter homologue GltPh using protein semisynthesis. 2015, Pubmed
Fuchs, ASCT2 silencing regulates mammalian target-of-rapamycin growth and survival signaling in human hepatoma cells. 2007, Pubmed
Gaillard, Purification and reconstitution of the glutamate carrier GltT of the thermophilic bacterium Bacillus stearothermophilus. 1996, Pubmed
Ganapathy, Nutrient transporters in cancer: relevance to Warburg hypothesis and beyond. 2009, Pubmed
Grewer, New inhibitors for the neutral amino acid transporter ASCT2 reveal its Na+-dependent anion leak. 2004, Pubmed
Groeneveld, Na(+):aspartate coupling stoichiometry in the glutamate transporter homologue Glt(Ph). 2010, Pubmed
Guskov, Coupled binding mechanism of three sodium ions and aspartate in the glutamate transporter homologue GltTk. 2016, Pubmed
Hanahan, Hallmarks of cancer: the next generation. 2011, Pubmed
Kabsch, XDS. 2010, Pubmed
Kavanaugh, Mutation of an amino acid residue influencing potassium coupling in the glutamate transporter GLT-1 induces obligate exchange. 1997, Pubmed
Li, Expression of neutral amino acid transporter ASCT2 in human prostate. 2003, Pubmed
McCoy, Phaser crystallographic software. 2007, Pubmed
McPhillips, Blu-Ice and the Distributed Control System: software for data acquisition and instrument control at macromolecular crystallography beamlines. 2002, Pubmed
Murshudov, REFMAC5 for the refinement of macromolecular crystal structures. 2011, Pubmed
Noskov, Molecular mechanism of substrate specificity in the bacterial neutral amino acid transporter LeuT. 2008, Pubmed
Reyes, Transport mechanism of a bacterial homologue of glutamate transporters. 2009, Pubmed
Reyes, Binding thermodynamics of a glutamate transporter homolog. 2013, Pubmed
Ryan, The position of an arginine residue influences substrate affinity and K+ coupling in the human glutamate transporter, EAAT1. 2010, Pubmed , Xenbase
Ryan, Functional characterization of a Na+-dependent aspartate transporter from Pyrococcus horikoshii. 2009, Pubmed
Ryan, The uncoupled chloride conductance of a bacterial glutamate transporter homolog. 2007, Pubmed
Schulte, 2-Amino-4-bis(aryloxybenzyl)aminobutanoic acids: A novel scaffold for inhibition of ASCT2-mediated glutamine transport. 2016, Pubmed
Schulte, 2-Substituted Nγ-glutamylanilides as novel probes of ASCT2 with improved potency. 2015, Pubmed
Scopelliti, Na+ interactions with the neutral amino acid transporter ASCT1. 2014, Pubmed
Scopelliti, Molecular determinants for functional differences between alanine-serine-cysteine transporter 1 and other glutamate transporter family members. 2013, Pubmed , Xenbase
Seal, A model for the topology of excitatory amino acid transporters determined by the extracellular accessibility of substituted cysteines. 2000, Pubmed
Shafqat, Cloning and expression of a novel Na(+)-dependent neutral amino acid transporter structurally related to mammalian Na+/glutamate cotransporters. 1993, Pubmed
Shimamoto, Syntheses of optically pure beta-hydroxyaspartate derivatives as glutamate transporter blockers. 2000, Pubmed
Shimamoto, DL-threo-beta-benzyloxyaspartate, a potent blocker of excitatory amino acid transporters. 1998, Pubmed , Xenbase
Shimamoto, Characterization of the tritium-labeled analog of L-threo-beta-benzyloxyaspartate binding to glutamate transporters. 2007, Pubmed
Singh, Structure activity relationships of benzylproline-derived inhibitors of the glutamine transporter ASCT2. 2017, Pubmed
Utsunomiya-Tate, Cloning and functional characterization of a system ASC-like Na+-dependent neutral amino acid transporter. 1996, Pubmed , Xenbase
Vandenberg, Mechanisms of glutamate transport. 2013, Pubmed
Verdon, Crystal structure of an asymmetric trimer of a bacterial glutamate transporter homolog. 2012, Pubmed
Wang, Monoterpene glycoside ESK246 from Pittosporum targets LAT3 amino acid transport and prostate cancer cell growth. 2014, Pubmed , Xenbase
Wang, Targeting glutamine transport to suppress melanoma cell growth. 2014, Pubmed
Wang, Targeting ASCT2-mediated glutamine uptake blocks prostate cancer growth and tumour development. 2015, Pubmed
Wasa, Glutamine as a regulator of DNA and protein biosynthesis in human solid tumor cell lines. 1996, Pubmed
Winn, Use of TLS parameters to model anisotropic displacements in macromolecular refinement. 2001, Pubmed
Wise, Glutamine addiction: a new therapeutic target in cancer. 2010, Pubmed
Witte, Overexpression of the neutral amino acid transporter ASCT2 in human colorectal adenocarcinoma. 2002, Pubmed
Yernool, Structure of a glutamate transporter homologue from Pyrococcus horikoshii. 2004, Pubmed
Zander, Voltage-dependent processes in the electroneutral amino acid exchanger ASCT2. 2013, Pubmed
Zerangue, ASCT-1 is a neutral amino acid exchanger with chloride channel activity. 1996, Pubmed , Xenbase
Zerangue, Flux coupling in a neuronal glutamate transporter. 1996, Pubmed , Xenbase
Zhang, Molecular determinant of ion selectivity of a (Na+ + K+)-coupled rat brain glutamate transporter. 1998, Pubmed
