|
Fig. 1. Hyperinnervation of forelimb from hind limb (AâC) The scheme of nerve deviation and rerouting to forelimb. Arrow heads indicate neurons projecting to a hind limb. (D, E) Alcian blue and, haematoxylin and eosin staining of an intact limb and a hyperinnervated limb. (F, G) Neural cells (alpha acetylated tubulin) were visualized by immunofluorescence. (H) Calculated nerve amounts in an intact limb and a hyperinnervated limb by alpha acetylated tubulin positive pixels. Intact: intact fore limb and Hyper: hyperinnervated limb. ** p<0.01 (Welch's t-test, n = 6). Bars represent standard deviation. Scale bars in A, B, C, and D are 5, 1, 2, and 0.2 mm, respectively. DâG are the same magnification. |
|
Fig. 2. Cartilaginous structures of hyperinnervation regenerates (AâC) Bright-field images. (DâF) Skeletal pattern was visualized by Alcian blue and Alizarin red staining. (A, D) A control spike. (B, C, E, F) Hyperinnervated regenerates. (B, E) A multiple cartilaginous structure in a regenerate that was not branched. (C, F) A branched structure. (G, H) Histological analysis by haematoxylin and eosin staining with Alcian blue. (G) A control spike. (H) A hyperinnervated regenerate. (I) The average ratio of the length between controls and hyperinnervated regenerates. * p = 0.017 (Welch's t-test, n = 5). (J, K) BrdU analysis. BrdU-positive cells two weeks after amputation; blastemas were visualized by immunofluorescence. (L) BrdU-positive cell rates were calculated by BrdU-positive cells/ Hoechst-positive cells. *p = 0.047 (Welch's t-test, n = 3). Bars represent standard deviation. Control: normal blastema, Hyper: Hyperinnervated blastema. Scale bar in A is 2 mm. Scale bars in G and K are 500 µm. AâF, G and H, and J and K are the same magnification, respectively. White lines indicate amputation planes. |
|
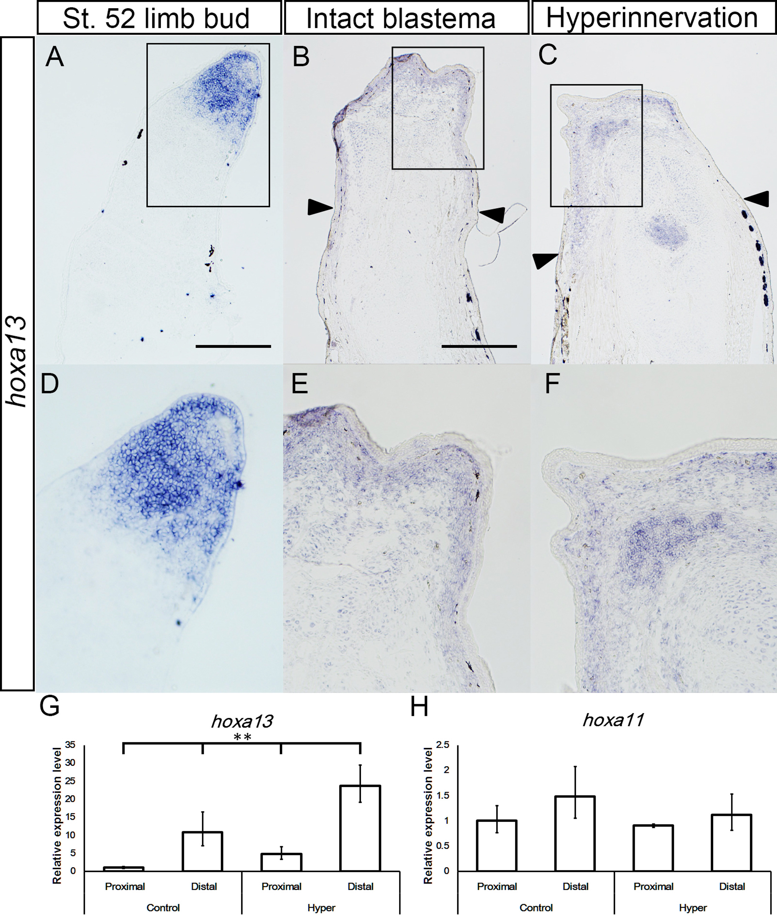
Fig. 3. Proximal-distal-related gene expressions in a hyperinnervated blastema (AâF) Hoxa13 expressions were visualized by in situ hybridization. (A, D) A stage (St.) 52 limb bud. (B, E) An intact blastema two weeks after amputation. (C, F) A hyperinnervated blastema two weeks after amputation. D, E, and F are higher magnifications of A, B, and C, respectively. (G) Relative expression levels of hoxa13. A control blastema and a hyperinnervated blastema were each separated into two parts, a proximal half and a distal half, and quantitative RT PCR analysis was performed. **p<0.01 (Multiple comparisons were performed by Bonferroni's correction). (H) Relative expression levels of hoxa11. Bars represent standard deviation of three technically repeat experiments. Scale bars in A and B are 200 µm and 500 µm, respectively. B and C are the same magnification. Black arrowheads indicate amputation planes.
|
|
Fig. 4. Dorsal-ventral- and anterior-posterior-related gene expressions in a hyperinnervated blastema (AâC) Lmx1b expressions were visualized by in situ hybridization. (A) A stage (st.) 52 limb bud. (B) A control blastema two weeks after amputation. (C) A hyperinnervated blastema two weeks after amputation. Câ² is a higher magnification of C. (DâF) Shh expressions were visualized by in situ hybridization. (D) A stage (st.) 52 limb bud. (E) A control blastema two weeks after amputation. (F) A hyperinnervated blastema two weeks after amputation. Fâ² is a higher magnification of F. D: dorsal, V: ventral, A: anterior, P: posterior. Scale bars in A, B, and D are 200 µm, 500 µm and 50 µm, respectively. B, C, E, and F are the same magnification. |
|
Fig. 5. Blastema cell proliferation and effects of growth factor (A) Bmp7, fgf2, fgf8, and shh expression in Xenopus DRG were visualized by in situ hybridization. (B) Phosphorylated Smad1/5/8 (pSMAD) and phosphorylated ERK (pERK) were detected by western blot analysis. α-tubulin is an internal control. (C) A quantitative PCR analysis of proliferating cell nuclear antigen (pcna). Statistical significance was determined via ANOVA followed by Bonferroni's multiple comparison test. (**), significantly different from each group. Bars represent standard deviation of three technically repeat experiments. |
|
Fig. 6. Quantitative analyses of Bmp, Fgf, and Shh signaling effects on blastema gene expression (A) Effects of Bmp, Fgf, and Shh signaling inhibitors on a hyperinnervated blastema. Samples were prepared from animals that were raised for 11 days after amputation of hyperinnervated limbs and three days after chemical treatments or denervation. A denervated blastema was the control in this experiment. Ctrl: Control, Dor: Dorsomorphin, SU: SU5402, Cycl: Cyclopamine, and Den: Denervation. Statistical significance was determined via ANOVA followed by Bonferroni's multiple comparison test. (**), significantly different from control. Bars represent standard deviation of four technically repeat experiments. (B) Effects of BMP7, FGF2+FGF8, SHH, BMP+FGFs, and BMP+FGFs+SHH protein-soaked bead transplant on blastema gene expression. Samples were prepared from animals that were raised for 11 days after limb amputation and three days after bead transplants. Controls were transplanted with PBS-soaked beads. FGFs: FGF2+FGF8, BFF: BMP7+FGF2+FGF8 and BFFS: BMP7+FGF2+FGF8+SHH. Statistical significance was determined via ANOVA followed by Bonferroni's multiple comparison test. (**), significantly different from control. B7, Fs, SH and BFF indicate significantly different from BMP7-, FGFs-, SHH- and BFF-treated group, respectively. Bars represent standard deviation of four technically repeat experiments. |
|
Fig. 7. The bmp7+fgf2+fgf8 and bmp7+fgf2+fgf8+shh electroporated phenotypes (AâC) Bright-field images. (DâF) Alcian blue and Alizarin red staining images. (A, C) An AcGFP electroporated regenerate. (B, E) Bmp7+fgf2+fgf8 electroporated regenerates. (C, F) Bmp7+fgf2+fgf8+shh electroporated regenerates. Scale bar is 2 mm. Black arrow heads in (E) and (F) indicate multiple cartilage structure.
|
|
Fig. S1. Quantitative RT PCR analyses of shh signaling genes in hyperinnervated blastema Relative expression of ptch1 and smo in normal blastema and hyperinnervated blastema two weeks after amputation. p<0.01 (Welch's t-test). Bars represent standard deviation of three technically repeat experiments. |
|
Fig. S2. RNA in situ hybridization of Shh in Xenopus DRG Anti-sense and sense in situ hybridization of shh in sectioned Xenopus DRG. Shh were expressed in DRG cell bodies. Scale bar is 200 µm. |
|
Fig. S3. Electroporation of gene expression vector on Xenopus limb blastema (AâC) The Xenopus limb blastema three days after pCS2-AcGFP vector electroporation and seven days after amputation. (DâF) Sections of pCS2-AcGFP electroporated blastema. AcGFP-positive cells were observed in the blastema mesenchyme. Scale bars in A and D are 1 mm and 200 µm, respectively. White lines indicate amputation plane. White arrow heads indicate AcGFP-positive cells. (G) The length of the regenerates. GFP: pCS2-AcGFP vector electroporated regenerates, BFF: pCS2-bmp7, and pCS2-fgf2, and pCS2-fgf8 vectors electroporated regenerates, BFFS: pCS2-bmp7, and pCS2-fgf2, pCS2-fgf8 and pCS2-shh vectors electroporated regenerates. Bars represent standard deviation of eight regenerates. |