XB-ART-54560
Nature
2017 Jul 20;5477663:364-368. doi: 10.1038/nature22988.
Show Gene links
Show Anatomy links
K 2P 2.1 (TREK-1)-activator complexes reveal a cryptic selectivity filter binding site.
Lolicato M, Arrigoni C, Mori T, Sekioka Y, Bryant C, Clark KA, Minor DL.
???displayArticle.abstract???
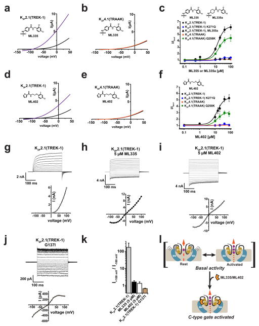
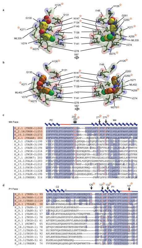
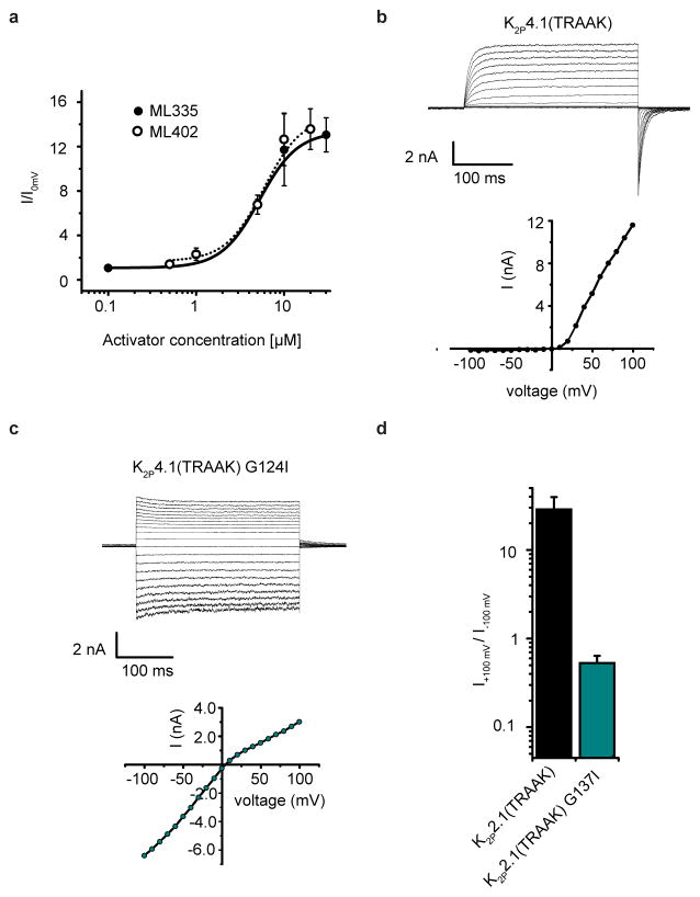
Polymodal thermo- and mechanosensitive two-pore domain potassium (K 2P ) channels of the TREK subfamily generate 'leak' currents that regulate neuronal excitability, respond to lipids, temperature and mechanical stretch, and influence pain, temperature perception and anaesthetic responses. These dimeric voltage-gated ion channel (VGIC) superfamily members have a unique topology comprising two pore-forming regions per subunit. In contrast to other potassium channels, K 2P channels use a selectivity filter 'C-type' gate as the principal gating site. Despite recent advances, poor pharmacological profiles of K 2P channels limit mechanistic and biological studies. Here we describe a class of small-molecule TREK activators that directly stimulate the C-type gate by acting as molecular wedges that restrict interdomain interface movement behind the selectivity filter. Structures of K 2P 2.1 (also known as TREK-1) alone and with two selective K 2P 2.1 (TREK-1) and K 2P 10.1 (TREK-2) activators-an N-aryl-sulfonamide, ML335, and a thiophene-carboxamide, ML402-define a cryptic binding pocket unlike other ion channel small-molecule binding sites and, together with functional studies, identify a cation-π interaction that controls selectivity. Together, our data reveal a druggable K 2P site that stabilizes the C-type gate 'leak mode' and provide direct evidence for K 2P selectivity filter gating.
???displayArticle.pubmedLink??? 28693035
???displayArticle.pmcLink??? PMC5778891
???displayArticle.link??? Nature
???displayArticle.grants??? [+]
R01 MH093603 NIMH NIH HHS
???attribute.lit??? ???displayArticles.show???
References [+] :
Adams,
PHENIX: a comprehensive Python-based system for macromolecular structure solution.
2010, Pubmed
Adams, PHENIX: a comprehensive Python-based system for macromolecular structure solution. 2010, Pubmed
Bagnéris, Prokaryotic NavMs channel as a structural and functional model for eukaryotic sodium channel antagonism. 2014, Pubmed
Bagriantsev, A high-throughput functional screen identifies small molecule regulators of temperature- and mechano-sensitive K2P channels. 2013, Pubmed
Bagriantsev, Metabolic and thermal stimuli control K(2P)2.1 (TREK-1) through modular sensory and gating domains. 2012, Pubmed , Xenbase
Bagriantsev, Multiple modalities converge on a common gate to control K2P channel function. 2011, Pubmed
Brohawn, Crystal structure of the human K2P TRAAK, a lipid- and mechano-sensitive K+ ion channel. 2012, Pubmed
Brohawn, Physical mechanism for gating and mechanosensitivity of the human TRAAK K+ channel. 2014, Pubmed
Brohawn, Domain-swapped chain connectivity and gated membrane access in a Fab-mediated crystal of the human TRAAK K+ channel. 2013, Pubmed
Chemin, A phospholipid sensor controls mechanogating of the K+ channel TREK-1. 2005, Pubmed
Chemin, Up- and down-regulation of the mechano-gated K(2P) channel TREK-1 by PIP (2) and other membrane phospholipids. 2007, Pubmed
Chen, MolProbity: all-atom structure validation for macromolecular crystallography. 2010, Pubmed
Cohen, A novel mechanism for human K2P2.1 channel gating. Facilitation of C-type gating by protonation of extracellular histidine residues. 2008, Pubmed , Xenbase
Collaborative Computational Project, Number 4, The CCP4 suite: programs for protein crystallography. 1994, Pubmed
Crowley, Cation-pi interactions in protein-protein interfaces. 2005, Pubmed
Devilliers, Activation of TREK-1 by morphine results in analgesia without adverse side effects. 2013, Pubmed
Diederichs, Better models by discarding data? 2013, Pubmed
Dong, K2P channel gating mechanisms revealed by structures of TREK-2 and a complex with Prozac. 2015, Pubmed
Drew, GFP-based optimization scheme for the overexpression and purification of eukaryotic membrane proteins in Saccharomyces cerevisiae. 2008, Pubmed
Eguchi, Studies on hypotensive agents. Synthesis of 1-substituted 3-(2-chlorophenyl)-6-ethoxycarbonyl-5,7-dimethyl-2,4(1H,3H)-quinazoline diones. 1991, Pubmed
Emsley, Coot: model-building tools for molecular graphics. 2004, Pubmed
Evans, How good are my data and what is the resolution? 2013, Pubmed
Feliciangeli, The family of K2P channels: salient structural and functional properties. 2015, Pubmed
Fink, Cloning, functional expression and brain localization of a novel unconventional outward rectifier K+ channel. 1996, Pubmed , Xenbase
Guizouarn, Multiple transport functions of a red blood cell anion exchanger, tAE1: its role in cell volume regulation. 2001, Pubmed , Xenbase
Hardy, Searching for new allosteric sites in enzymes. 2004, Pubmed
Hibbs, Principles of activation and permeation in an anion-selective Cys-loop receptor. 2011, Pubmed
Honoré, An intracellular proton sensor commands lipid- and mechano-gating of the K(+) channel TREK-1. 2002, Pubmed
Kabsch, XDS. 2010, Pubmed
Karplus, Linking crystallographic model and data quality. 2012, Pubmed
Kawate, Fluorescence-detection size-exclusion chromatography for precrystallization screening of integral membrane proteins. 2006, Pubmed
Kirchhofer, Modulation of protein properties in living cells using nanobodies. 2010, Pubmed
Lolicato, Transmembrane helix straightening and buckling underlies activation of mechanosensitive and thermosensitive K(2P) channels. 2014, Pubmed , Xenbase
Maingret, TREK-1 is a heat-activated background K(+) channel. 2000, Pubmed , Xenbase
McClenaghan, Polymodal activation of the TREK-2 K2P channel produces structurally distinct open states. 2016, Pubmed , Xenbase
Miller, Crystal structure of the human two-pore domain potassium channel K2P1. 2012, Pubmed
Murbartián, Sequential phosphorylation mediates receptor- and kinase-induced inhibition of TREK-1 background potassium channels. 2005, Pubmed
Newstead, High-throughput fluorescent-based optimization of eukaryotic membrane protein overexpression and purification in Saccharomyces cerevisiae. 2007, Pubmed
Pascale, New N-(phenoxydecyl)phthalimide derivatives displaying potent inhibition activity towards alpha-glucosidase. 2010, Pubmed
Patel, A mammalian two pore domain mechano-gated S-like K+ channel. 1998, Pubmed
Payandeh, Bacterial voltage-gated sodium channels (BacNa(V)s) from the soil, sea, and salt lakes enlighten molecular mechanisms of electrical signaling and pharmacology in the brain and heart. 2015, Pubmed
Piechotta, The pore structure and gating mechanism of K2P channels. 2011, Pubmed
Rapp, Cation-π interactions of methylated ammonium ions: a quantum mechanical study. 2014, Pubmed
Sandoz, Extracellular acidification exerts opposite actions on TREK1 and TREK2 potassium channels via a single conserved histidine residue. 2009, Pubmed , Xenbase
Schewe, A Non-canonical Voltage-Sensing Mechanism Controls Gating in K2P K(+) Channels. 2016, Pubmed
Shaya, Voltage-gated sodium channel (NaV) protein dissection creates a set of functional pore-only proteins. 2011, Pubmed
Su, Novel cell-free high-throughput screening method for pharmacological tools targeting K+ channels. 2016, Pubmed
Tang, Structural basis for inhibition of a voltage-gated Ca2+ channel by Ca2+ antagonist drugs. 2016, Pubmed
Tertyshnikova, BL-1249 [(5,6,7,8-tetrahydro-naphthalen-1-yl)-[2-(1H-tetrazol-5-yl)-phenyl]-amine]: a putative potassium channel opener with bladder-relaxant properties. 2005, Pubmed
Veale, Influence of the N terminus on the biophysical properties and pharmacology of TREK1 potassium channels. 2014, Pubmed
Vivier, Development of the First Two-Pore Domain Potassium Channel TWIK-Related K+ Channel 1-Selective Agonist Possessing in Vivo Antinociceptive Activity. 2017, Pubmed
Yelshanskaya, Structural Bases of Noncompetitive Inhibition of AMPA-Subtype Ionotropic Glutamate Receptors by Antiepileptic Drugs. 2016, Pubmed
Zhou, Chemistry of ion coordination and hydration revealed by a K+ channel-Fab complex at 2.0 A resolution. 2001, Pubmed
