Click here to close
Hello! We notice that you are using Internet Explorer, which is not supported by Xenbase and may cause the site to display incorrectly.
We suggest using a current version of Chrome,
FireFox, or Safari.
???displayArticle.abstract???
During the gastrulation stage in animal embryogenesis, the cells leading the axial mesoderm migrate toward the anterior side of the embryo, vigorously extending cell protrusions such as lamellipodia. It is thought that the leading cells sense gradients of chemoattractants emanating from the ectodermal cells and translate them to initiate and maintain the cell movements necessary for gastrulation. However, it is unclear how the extracellular information is converted to the intracellular chemical reactions that lead to motion. Here we demonstrated that intracellular Ca2+ levels in the protrusion-forming leading cells are markedly higher than those of the following cells and the axial mesoderm cells. We also showed that inhibiting the intracellular Ca2+ significantly retarded the gastrulation cell movements, while increasing the intracellular Ca2+ with an ionophore enhanced the migration. We further found that the ionophore treatment increased the active form of the small GTPase Rac1 in these cells. Our results suggest that transient intracellular Ca2+ signals play an essential role in the active cell migration during gastrulation.
Figure 1. Ca2+ dynamics in a single cell. (a) Experimental design using cap-less explants. (1) The animal cap was removed at st12â12.5. (2) The cap-less explant was placed with the animal pole side down on a fibronectin-coated glass dish, and viewed from the bottom. (b) Snapshots from time-lapse calcium imaging of single cells. Upper panel: mRFP. Lower panel: FRET ratio of yellow cameleon-nano. The FRET ratio was converted to pseudocolours (bar at right). Scale bar: 50âμm. (c) Plot of the FRET ratio intensity over time for each of the areas shown in coloured circles in (b). Arrows indicate the points of maximum values. (d) Histogram of the calcium transient duration. nâ=â65 calcium transients.
Figure 2. Ca2+ transients and their localization in LEM cells. (a) Snapshots of time-lapse imaging of the Ca2+ dynamics in the migrating LEM. FRET ratio images of yellow cameleon-nano were converted to pseudocolours (bar at right). White arrowheads indicate calcium transients. (b) Location of Ca2+ transients during mantle closing. n = 15 embryos. Error bars indicate s.e. ± Student’s t-test, **P < 0.005. (c) Illustration of the time course of mantle closure. (d) Frequency of Ca2+ transients during mantle closure. Red bars indicate average values. n = 15 embryos.
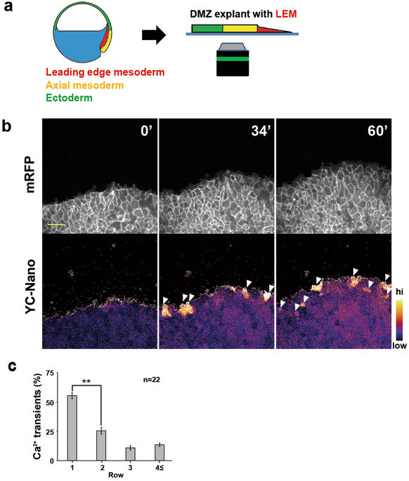
Figure 3. Ca2+ transients and their localization in DMZ explants. (a) Preparation of DMZ explants including the LEM. (b) Snapshots of time-lapse imaging of the Ca2+ dynamics in DMZ explants. The FRET ratio of yellow cameleon-nano was converted to pseudocolours (bar at right). White arrowheads indicate calcium transients. Scale bar: 100âμm. (c) Frequency of calcium transients during LEM migration in DMZ explants. nâ=â22 embryos Error bars indicate s.e. ± Studentâs t-test, **Pâ<â0.005.
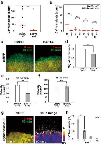
Figure 4. Ca2+ transients are required for LEM migration. (a) Ca2+ transients in DMZ explants treated with BAPTA-AM for 3âhours. Red bars indicate average values. DMSO: nâ=â7 embryos and BAPTA-AM (50âμM): nâ=â8 embryos. MannâWhitney U-test, **Pâ<â0.005. (b) Location of calcium transients during LEM migration in BAPTA-AM- or DMSO-treated DMZ explants. nâ=â8 embryos. Red bars indicate average values. MannâWhitney U-test, **Pâ<â0.005, *Pâ<â0.05, n.s.: No significance. (c) Migration of DMZ explants treated with or [without] DMSO. Migration was suppressed by BAPTA-AM treatment. Scale bar: 100âμm. (d) Relative migration distance in DMSO- or BAPTA-AM-treated DMZ explants. Values were normalized to the migration distance of DMSO-treated explants. Error bars indicate s.e. ± Studentâs t-test, **Pâ<â0.005. (e) Migration velocity of leader cells in DMSO- or BAPTA-AM-treated DMZ explants. Error bars indicate s.e. ± Studentâs t-test, **Pâ<â0.005. (f) Migration velocity of follower cells (â¥4th) in DMSO- or BAPTA-AM-treated DMZ explants. Error bars indicate s.e. ± Studentâs t-test, n.s.: No significance. (g) Left: Snapshot from time-lapse imaging. Cytochalasin-D (1âμM) treatment suppressed the migration activity in DMZ explants. Right: Ca2+ imaging of DMZ explants treated with Cytochalasin-D (1âμM). White arrowheads indicate Ca2+ transients. (h) Location of Ca2+ transients during 3âhours of Cytochalasin-D (1âμM) treatment. Error bars indicate s.e. ± Studentâs t-test, **Pâ<â0.005.
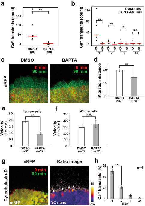
Figure 5. Intracellular Ca2+ signalling regulates migration activity in the LEM. (a) Snapshots from time-lapse imaging of the Ca2+ dynamics in DMZ explants treated with Ionomycin (2.5âμM). Upper panel: mRFP. Lower panel: FRET ratio of yellow cameleon-nano converted to pseudocolours (bar at right). (b) LEM migration into open space in Ionomycin- (2.5âμM) and DMSO-treated DMZ explants monitored by mRFP. (c) Relative migration distance in DMSO- and Ionomycin-treated DMZ explants. The migration distance was normalized to the migration distance of DMSO-treated DMZ. DMSO: nâ=â7 embryos. Ionomycin (Iono.): nâ=â8 embryos. Error bars indicate s.e. ± Studentâs t-test, *Pâ<â0.05. (d) Mid-sagittal section of whole embryos at st12 and 12.5. Left side: dorsal. Right side: ventral. Yellow line indicates blastocoel roof not touching mesoderm. (e) Graph of the measured length of the yellow line of Fig. 5d at st12.5. Values were normalized to the length in DMSO-treated Embryos. DMSO: nâ=â71 embryos. Ionomycin: nâ=â74 embryos. Error bars indicate s.e. ± Studentâs t-test, *Pâ<â0.05.
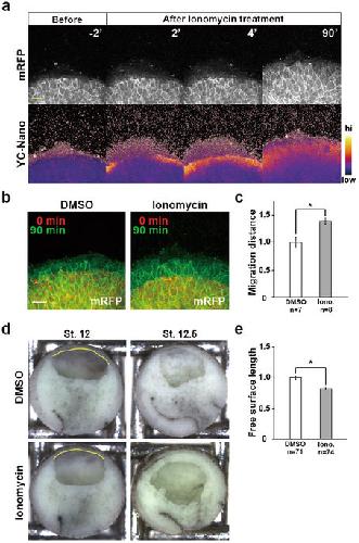
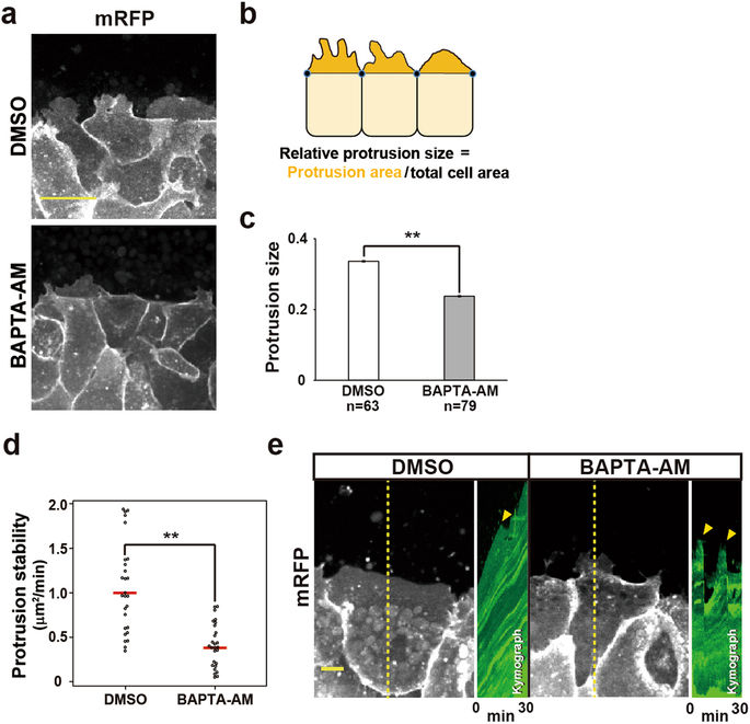
Figure 6. Suppression of Ca2+ transients reduce the protrusive activity in LEM cells. (a) Snapshots of BAPTA-AM- and DMSO-treated DMZ explants. Scale bar: 50âμm. (b) Procedure for measuring the protrusion activity in LEM cells. (c) Protrusion size in DMSO- and BAPTA-AM-treated LEM cells. DMSO: nâ=â63 cells from 14 embryos, BAPTA-AM: nâ=â79 cells from 13 embryos. Error bars indicate s.e. ± MannâWhitney U-test, **Pâ<â0.005. (d) Protrusion stability in DMSO- and BAPTA-AM-treated LEM cells. DMSO: nâ=â27 cells from 9 embryos, BAPTA-AM: nâ=â27 cells from 9 embryos. Red bars indicate average value. Studentâs t-test, **Pâ<â0.005. (e) Protrusion dynamics in DMSO and BAPTA-AM-treated LEM cells. Left figure with yellow dotted line is entire view of leader cell. Right figure is kymograph along to dotted yellow line. Yellow arrowheads indicate retraction of cellular protrusion. Scale bar: 25âμm.
Figure 7. Ca2+ signalling regulates Rac1 activity. (a) Rac1 activity after Ionomycin (Iono.) treatment for 3âminutes and 2âhours. DMZ explants were dissected and treated with Ionomycin. DMSO was used as a control. (b) Rac1 activity after Ionomycin treatment for 3âminutes. The active Rac1 intensity with Ionomycin was normalized to the intensity in DMSO-treated samples. Each western sample was prepared from 35â40 DMZ explants. Error bars indicate s.e. ± Studentâs t-test, ns: No significance. (c) Rac1 activity after Ionomycin treatment for 2âhours. Studentâs t-test, **Pâ<â0.005.
Ataliotis,
PDGF signalling is required for gastrulation of Xenopus laevis.
1995, Pubmed,
Xenbase
Ataliotis,
PDGF signalling is required for gastrulation of Xenopus laevis.
1995,
Pubmed
,
Xenbase Batters,
Calcium can mobilize and activate myosin-VI.
2016,
Pubmed Boucaut,
Fibronectin in early amphibian embryos. Migrating mesodermal cells contact fibronectin established prior to gastrulation.
1983,
Pubmed Busa,
An elevated free cytosolic Ca2+ wave follows fertilization in eggs of the frog, Xenopus laevis.
1985,
Pubmed
,
Xenbase Chen,
Remodeling of calcium signaling in tumor progression.
2013,
Pubmed Chen,
Calcium store sensor stromal-interaction molecule 1-dependent signaling plays an important role in cervical cancer growth, migration, and angiogenesis.
2011,
Pubmed Chen,
The ER Ca²⁺ sensor STIM1 regulates actomyosin contractility of migratory cells.
2013,
Pubmed Cheung,
Collective invasion in breast cancer requires a conserved basal epithelial program.
2013,
Pubmed Christodoulou,
Cell-Autonomous Ca(2+) Flashes Elicit Pulsed Contractions of an Apical Actin Network to Drive Apical Constriction during Neural Tube Closure.
2015,
Pubmed
,
Xenbase Clapham,
Calcium signaling.
2007,
Pubmed Davidson,
Integrin alpha5beta1 and fibronectin regulate polarized cell protrusions required for Xenopus convergence and extension.
2006,
Pubmed
,
Xenbase Davidson,
Mesendoderm extension and mantle closure in Xenopus laevis gastrulation: combined roles for integrin alpha(5)beta(1), fibronectin, and tissue geometry.
2002,
Pubmed
,
Xenbase Espinosa-Tanguma,
Essential role for calcium waves in migration of human vascular smooth muscle cells.
2011,
Pubmed Fukui,
SDF-1 alpha regulates mesendodermal cell migration during frog gastrulation.
2007,
Pubmed
,
Xenbase Giannone,
Calcium rises locally trigger focal adhesion disassembly and enhance residency of focal adhesion kinase at focal adhesions.
2004,
Pubmed Guan,
Long-range Ca2+ signaling from growth cone to soma mediates reversal of neuronal migration induced by slit-2.
2007,
Pubmed Hara,
Directional migration of leading-edge mesoderm generates physical forces: Implication in Xenopus notochord formation during gastrulation.
2013,
Pubmed
,
Xenbase Horikawa,
Spontaneous network activity visualized by ultrasensitive Ca(2+) indicators, yellow Cameleon-Nano.
2010,
Pubmed Huang,
Slit-2 repels the migration of olfactory ensheathing cells by triggering Ca2+-dependent cofilin activation and RhoA inhibition.
2011,
Pubmed Keller,
Mechanisms of convergence and extension by cell intercalation.
2000,
Pubmed Kume,
The Xenopus IP3 receptor: structure, function, and localization in oocytes and eggs.
1993,
Pubmed
,
Xenbase Lebreton,
Specification of leading and trailing cell features during collective migration in the Drosophila trachea.
2014,
Pubmed Leclerc,
Calcium transients triggered by planar signals induce the expression of ZIC3 gene during neural induction in Xenopus.
2003,
Pubmed
,
Xenbase Leclerc,
Imaging patterns of calcium transients during neural induction in Xenopus laevis embryos.
2000,
Pubmed
,
Xenbase Lloyd-Evans,
Lysosomal Ca(2+) homeostasis: role in pathogenesis of lysosomal storage diseases.
2011,
Pubmed Markova,
Calcium signaling in developing embryos: focus on the regulation of cell shape changes and collective movements.
2012,
Pubmed Markova,
Calcium Spikes in Epithelium: study on Drosophila early embryos.
2015,
Pubmed Marsden,
Integrin-ECM interactions regulate cadherin-dependent cell adhesion and are required for convergent extension in Xenopus.
2003,
Pubmed
,
Xenbase Mishra,
Expression of xSDF-1α, xCXCR4, and xCXCR7 during gastrulation in Xenopus laevis.
2013,
Pubmed
,
Xenbase Morita,
Cell movements of the deep layer of non-neural ectoderm underlie complete neural tube closure in Xenopus.
2012,
Pubmed
,
Xenbase Nagel,
Guidance of mesoderm cell migration in the Xenopus gastrula requires PDGF signaling.
2004,
Pubmed
,
Xenbase Price,
Calcium signaling regulates translocation and activation of Rac.
2003,
Pubmed Ren,
Migrating anterior mesoderm cells and intercalating trunk mesoderm cells have distinct responses to Rho and Rac during Xenopus gastrulation.
2006,
Pubmed
,
Xenbase Rizzuto,
Mitochondria as sensors and regulators of calcium signalling.
2012,
Pubmed Sammak,
How do injured cells communicate with the surviving cell monolayer?
1997,
Pubmed Shindo,
Tissue-tissue interaction-triggered calcium elevation is required for cell polarization during Xenopus gastrulation.
2010,
Pubmed
,
Xenbase Soto,
Inositol kinase and its product accelerate wound healing by modulating calcium levels, Rho GTPases, and F-actin assembly.
2013,
Pubmed
,
Xenbase Suzuki,
Distinct intracellular Ca2+ dynamics regulate apical constriction and differentially contribute to neural tube closure.
2017,
Pubmed
,
Xenbase Wallingford,
Calcium signaling during convergent extension in Xenopus.
2001,
Pubmed
,
Xenbase Weber,
A mechanoresponsive cadherin-keratin complex directs polarized protrusive behavior and collective cell migration.
2012,
Pubmed
,
Xenbase Whitaker,
Calcium at fertilization and in early development.
2006,
Pubmed
,
Xenbase Winklbauer,
Fibronectin, mesoderm migration, and gastrulation in Xenopus.
1996,
Pubmed
,
Xenbase Winklbauer,
Vegetal rotation, a new gastrulation movement involved in the internalization of the mesoderm and endoderm in Xenopus.
1999,
Pubmed
,
Xenbase Yamamoto,
Suppression of head formation by Xmsx-1 through the inhibition of intracellular nodal signaling.
2001,
Pubmed
,
Xenbase Yang,
Orai1 and STIM1 are critical for breast tumor cell migration and metastasis.
2009,
Pubmed Zanardelli,
Calpain2 protease: A new member of the Wnt/Ca(2+) pathway modulating convergent extension movements in Xenopus.
2013,
Pubmed
,
Xenbase