Click here to close
Hello! We notice that you are using Internet Explorer, which is not supported by Xenbase and may cause the site to display incorrectly.
We suggest using a current version of Chrome,
FireFox, or Safari.
Cilia
2017 Jan 01;6:4. doi: 10.1186/s13630-017-0047-7.
Show Gene links
Show Anatomy links
La-related protein 6 controls ciliated cell differentiation.
Manojlovic Z, Earwood R, Kato A, Perez D, Cabrera OA, Didier R, Megraw TL, Stefanovic B, Kato Y.
???displayArticle.abstract???
BACKGROUND: La-related protein 6 (LARP6) is an evolutionally conserved RNA-binding protein. Vertebrate LARP6 binds the 5' stem-loop found in mRNAs encoding type I collagen to regulate their translation, but other target mRNAs and additional functions for LARP6 are unknown. The aim of this study was to elucidate an additional function of LARP6 and to evaluate the importance of its function during development.
METHODS: To uncover the role of LARP6 in development, we utilized Morpholino Oligos to deplete LARP6 protein in Xenopus embryos. Then, embryonic phenotypes and ciliary structures of LAPR6 morphants were examined. To identify the molecular mechanism underlying ciliogenesis regulated by LARP6, we tested the expression level of cilia-related genes, which play important roles in ciliogenesis, by RT-PCR or whole mount in situ hybridization (WISH).
RESULTS: We knocked down LARP6 in Xenopus embryos and found neural tube closure defects. LARP6 mutant, which compromises the collagen synthesis, could rescue these defects. Neural tube closure defects are coincident with lack of cilia, antenna-like cellular organelles with motility- or sensory-related functions, in the neural tube. The absence of cilia at the epidermis was also observed in LARP6 morphants, and this defect was due to the absence of basal bodies which are formed from centrioles and required for ciliary assembly. In the process of multi-ciliated cell (MCC) differentiation, mcidas, which activates the transcription of genes required for centriole formation during ciliogenesis, could partially restore MCCs in LARP6 morphants. In addition, LARP6 likely controls the expression of mcidas in a Notch-independent manner.
CONCLUSIONS: La-related protein 6 is involved in ciliated cell differentiation during development by controlling the expression of cilia-related genes including mcidas. This LARP6 function involves a mechanism that is distinct from its established role in binding to collagen mRNAs and regulating their translation.
Fig. 1
LARP6 morphants have neural tube closure defects. a Temporal expression profiles of LARP6 gene. b Spatial expression profiles of LARP6 gene. c LARP6 MO (L6MO) but not control MO (conMO) depleted X. laevis LARP6 protein (xlL6-2HA) in late neurula stage embryos. conMO or L6MO was injected with xlL6-2HA mRNA, and LARP6 was detected by immunoblotting with anti-HA antibody. d Human LARP6 (HA-hL6) was not knocked down by L6MO in stage 10 or 20 embryos. e Depletion of LARP6 resulted in neural tube closure defects. conMO, L6MO (15 ng/blastomere) and/or HA-hL6 mRNA (250 pg/blastomere) were injected into two dorsal blastomeres of 4-cell stage embryos (between animal pole and marginal zone). Images are dorsal views of late neurula stage embryos. f The summary of rescue experiments: the C-terminus of LARP6 is important for neural tube closure. LAM La motif, RRM RNA recognition motif, SUZC SUZ-C motif. n indicates number of embryos examined. 5â²SL binding shows the interaction between LARP6 and the 5â² stem-loop region of collagen RNA. F phenylalanine, A alanine, E glutamic acid, a anterior, p posterior, b brain, e eye. ODC and β-actin were used as a loading control
Fig. 2
LARP6 is required for ciliogenesis in the neural tube. No cilia are detected in the neural tube of LARP6 morphants. conMO, L6MO and/or HA-hL6 mRNA were injected into two dorsal blastomeres of 4-cell stage embryos and fixed at stage 20. Cilia were stained by anti-acetylated α-tubulin antibody. Following staining, 100-μm transverse sections of specimens were prepared and images were taken by confocal microscopy. memRFP mRNA was injected as a lineage tracer. White dots indicate the lumen of the neural tube. The scale bar represents 10 μm. n indicates number of embryos examined
Fig. 3
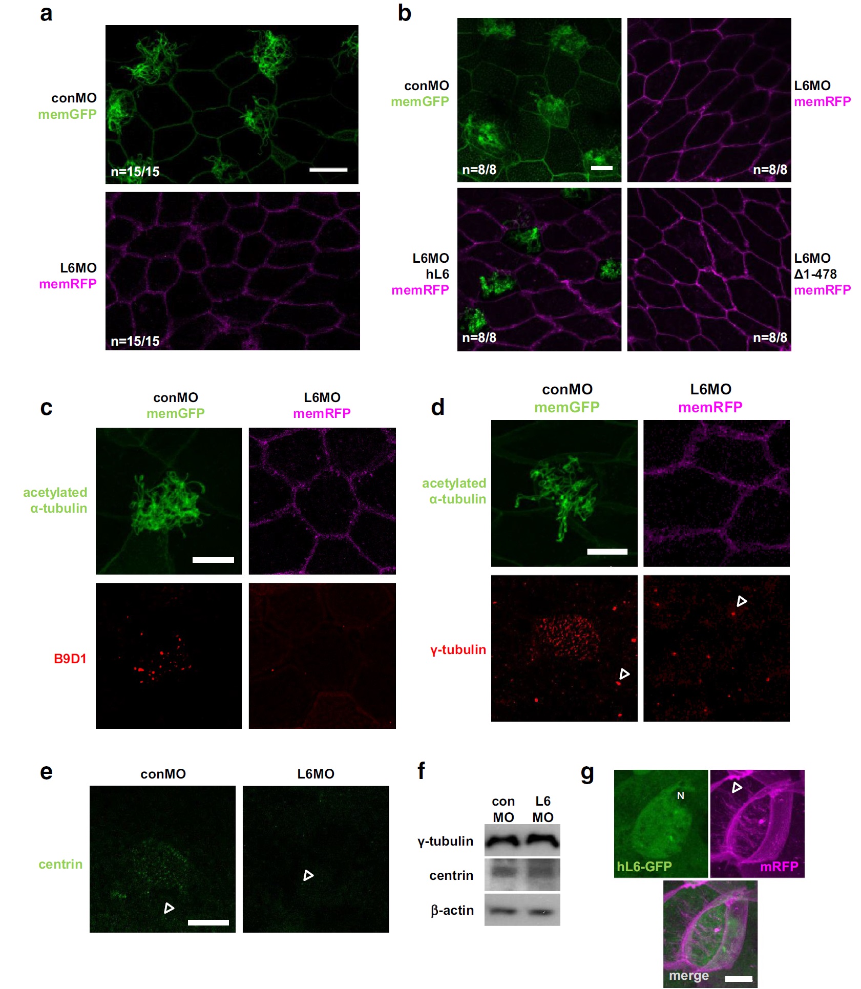
LARP6 is necessary for MCC differentiation. a Absence of cilia on epidermal MCC of LARP6 morphants. L6MO (15 ng/blastomere) with memRFP mRNA or conMO with memGFP mRNA were injected into the right side or the left side, respectively. Embryos were fixed at stage 25. Cilia were stained with an anti-acetylated tubulin antibody. Following staining, lateral explants were prepared from embryos and images from the right (L6MO) or left (conMO) lateral side were taken by confocal microscopy. b Rescue experiments with hL6 or δ1-478 mRNA in LARP6 morphant MCCs. câe B9D1, γ-tubulin and centrin proteins were not detected at the LARP6 morphant epidermis. Axonemes and ciliary transition zones or basal bodies were stained by an anti-acetylated tubulin and anti-B9D1, anti-γ-tubulin or anti-centrin antibody, respectively. Following staining, lateral explants were prepared from embryos and images were taken by confocal microscopy. Arrowheads indicate examples of centrioles. f The depletion of LARP6 did not change total amounts of γ-tubulin and centrin proteins in embryos. g The localization of LARP6 in MCCs. N nucleus. An Arrowhead indicates an example of a cilium. Scale bars 20 µm in (a), 10 µm in (bâe, g). n indicates number of embryos examined
Fig. 4
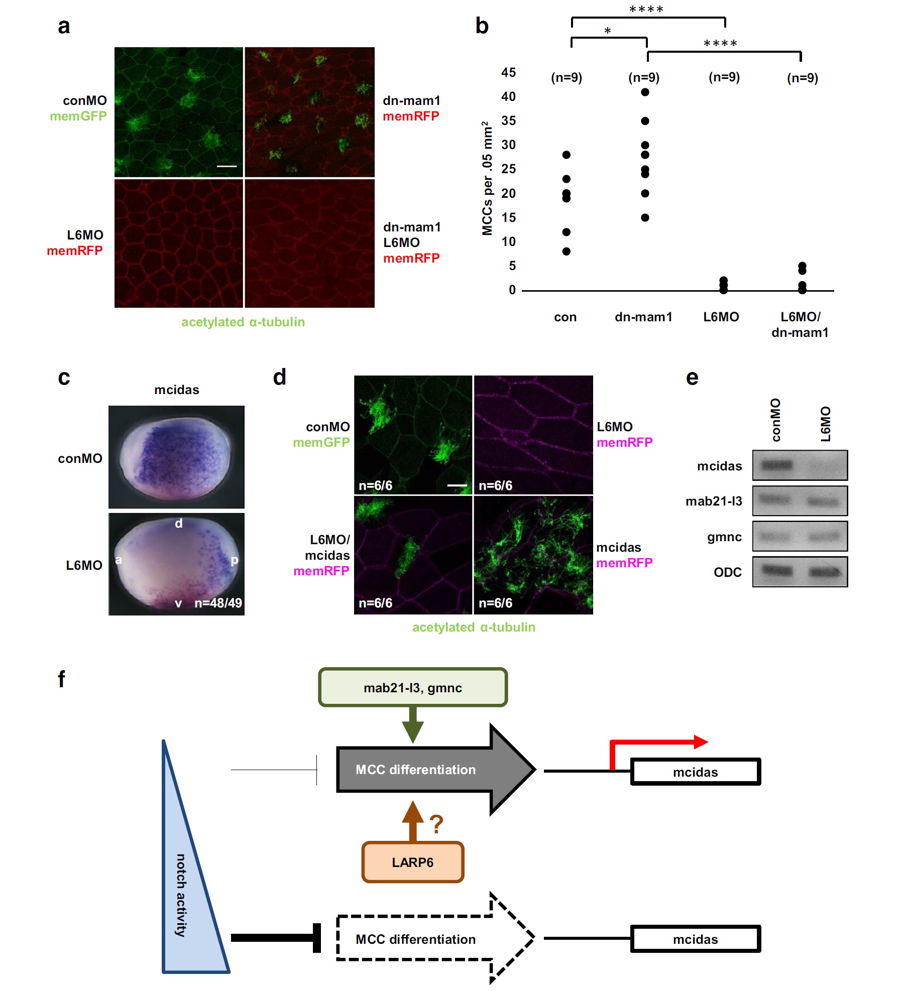
LARP6 regulates the expression of mcidas in ciliogenesis. a The depletion of LARP6 blocked ciliogenesis in a Notch-independent manner. dn-mam1 RNA and/or L6MO with memRFP mRNA or conMO with memGFP mRNA were injected into the right side or the left side, respectively. Embryos were fixed at stage 25. Cilia were stained with an anti-acetylated tubulin antibody. Following staining, lateral explants were prepared from embryos and images were taken by confocal microscopy. The scale bar represents 20 μm. b Quantification of number of MCCs from a. Three embryos were randomly chosen from each of three independent experiments. *â¤0.05, ****â¤0.0001. c mcidas expression in LARP6 morphants at stage 14 by WISH. Images from the left (conMO) or right (L6MO) lateral side were taken from the same embryo. Red-gal signals indicate L6MO injected side. a anterior, p posterior, d dorsal, v ventral. d Rescue experiments with mcidas mRNA (500 pg/blastomere) in LARP6 morphant MCCs. e LARP6 does not control the expression of mab21-l3 and gmnc genes. L6MO was injected into two blastomeres of 2-cell stage embryos and RNAs were isolated at stage 13 for semi-quantitative RT-PCR. f The model of LARP6 function in ciliogenesis. LARP6 controls the expression of mcidas in a Notch-independent manner. n indicates number of embryos examined
Figure S1. LARP6 controls the expression of cilia-related genes in a Notch-independent manner.
larp6 (La ribonucleoprotein domain family member 6
) gene expression in Xenopus laevis embryo, assayed via in situ hybridization, NF stage 9, animal view
larp6 (La ribonucleoprotein domain family member 6
) gene expression in Xenopus laevis embryo, assayed via in situ hybridization, NF stage 20, dorsal view, anterior up.
larp6 (La ribonucleoprotein domain family member 6
) gene expression in Xenopus laevis embryo, assayed via in situ hybridization, NF stage 30, lateral view, anteriorleft, dorsal up.
Bayfield,
Conserved and divergent features of the structure and function of La and La-related proteins (LARPs).
2010, Pubmed
Bayfield,
Conserved and divergent features of the structure and function of La and La-related proteins (LARPs).
2010,
Pubmed Becker,
Visualization of the cytoskeleton in Xenopus oocytes and eggs by confocal immunofluorescence microscopy.
2006,
Pubmed
,
Xenbase Bousquet-Antonelli,
A comprehensive analysis of the La-motif protein superfamily.
2009,
Pubmed Brooks,
Control of vertebrate intraflagellar transport by the planar cell polarity effector Fuz.
2012,
Pubmed
,
Xenbase Cai,
Nonmuscle myosin-dependent synthesis of type I collagen.
2010,
Pubmed Cai,
Binding of LARP6 to the conserved 5' stem-loop regulates translation of mRNAs encoding type I collagen.
2010,
Pubmed Challa,
A novel role of vimentin filaments: binding and stabilization of collagen mRNAs.
2011,
Pubmed Chen,
Identification and validation of PDGF transcriptional targets by microarray-coupled gene-trap mutagenesis.
2004,
Pubmed Choksi,
Switching on cilia: transcriptional networks regulating ciliogenesis.
2014,
Pubmed Chung,
RFX2 is broadly required for ciliogenesis during vertebrate development.
2012,
Pubmed
,
Xenbase Chung,
Direct activation of Shroom3 transcription by Pitx proteins drives epithelial morphogenesis in the developing gut.
2010,
Pubmed
,
Xenbase Datta,
Identification of STRAP, a novel WD domain protein in transforming growth factor-beta signaling.
1998,
Pubmed Deblandre,
A two-step mechanism generates the spacing pattern of the ciliated cells in the skin of Xenopus embryos.
1999,
Pubmed
,
Xenbase Forsythe,
Bardet-Biedl syndrome.
2013,
Pubmed Fryer,
Mastermind mediates chromatin-specific transcription and turnover of the Notch enhancer complex.
2002,
Pubmed
,
Xenbase Garcia-Gonzalo,
A transition zone complex regulates mammalian ciliogenesis and ciliary membrane composition.
2011,
Pubmed Garcia-Gonzalo,
Scoring a backstage pass: mechanisms of ciliogenesis and ciliary access.
2012,
Pubmed Goto,
Expression and characterization of Xenopus type I collagen alpha 1 (COL1A1) during embryonic development.
2000,
Pubmed
,
Xenbase Harland,
In situ hybridization: an improved whole-mount method for Xenopus embryos.
1991,
Pubmed
,
Xenbase Hayes,
Identification of novel ciliogenesis factors using a new in vivo model for mucociliary epithelial development.
2007,
Pubmed
,
Xenbase Hildebrandt,
Ciliopathies.
2011,
Pubmed Huang,
TMEM237 is mutated in individuals with a Joubert syndrome related disorder and expands the role of the TMEM family at the ciliary transition zone.
2011,
Pubmed Ishikawa,
Ciliogenesis: building the cell's antenna.
2011,
Pubmed Kato,
Neuralization of the Xenopus embryo by inhibition of p300/ CREB-binding protein function.
1999,
Pubmed
,
Xenbase Kiyota,
The POU homeobox protein Oct-1 regulates radial glia formation downstream of Notch signaling.
2008,
Pubmed
,
Xenbase LeDizet,
Differential regulation of centrin genes during ciliogenesis in human tracheal epithelial cells.
1998,
Pubmed Lee,
Whole-mount fluorescence immunocytochemistry on Xenopus embryos.
2008,
Pubmed
,
Xenbase Ma,
Multicilin drives centriole biogenesis via E2f proteins.
2014,
Pubmed
,
Xenbase Maisonneuve,
Bicaudal C, a novel regulator of Dvl signaling abutting RNA-processing bodies, controls cilia orientation and leftward flow.
2009,
Pubmed
,
Xenbase Manojlovic,
Tacrolimus (FK506) prevents early stages of ethanol induced hepatic fibrosis by targeting LARP6 dependent mechanism of collagen synthesis.
2013,
Pubmed Manojlovic,
RFX7 is required for the formation of cilia in the neural tube.
2014,
Pubmed
,
Xenbase Manojlovic,
A novel role of RNA helicase A in regulation of translation of type I collagen mRNAs.
2012,
Pubmed Marchese,
Advances in the characterization of RNA-binding proteins.
2016,
Pubmed Mitchell,
A positive feedback mechanism governs the polarity and motion of motile cilia.
2007,
Pubmed
,
Xenbase Mizuseki,
Xenopus Zic-related-1 and Sox-2, two factors induced by chordin, have distinct activities in the initiation of neural induction.
1998,
Pubmed
,
Xenbase Moody,
Fates of the blastomeres of the 16-cell stage Xenopus embryo.
1987,
Pubmed
,
Xenbase Murdoch,
The relationship between sonic Hedgehog signaling, cilia, and neural tube defects.
2010,
Pubmed Muresan,
Gamma-tubulin in differentiated cell types: localization in the vicinity of basal bodies in retinal photoreceptors and ciliated epithelia.
1993,
Pubmed Peng,
Xenopus laevis: Practical uses in cell and molecular biology. Solutions and protocols.
1991,
Pubmed
,
Xenbase Sakano,
BCL6 canalizes Notch-dependent transcription, excluding Mastermind-like1 from selected target genes during left-right patterning.
2010,
Pubmed
,
Xenbase Song,
The conserved protein SZY-20 opposes the Plk4-related kinase ZYG-1 to limit centrosome size.
2008,
Pubmed Stavraka,
The La-Related Proteins, a Family with Connections to Cancer.
2015,
Pubmed Stefanovic,
Characterization of binding of LARP6 to the 5' stem-loop of collagen mRNAs: implications for synthesis of type I collagen.
2014,
Pubmed Strawbridge,
Genome-wide association identifies nine common variants associated with fasting proinsulin levels and provides new insights into the pathophysiology of type 2 diabetes.
2011,
Pubmed Stubbs,
Multicilin promotes centriole assembly and ciliogenesis during multiciliate cell differentiation.
2012,
Pubmed
,
Xenbase Stubbs,
Radial intercalation of ciliated cells during Xenopus skin development.
2006,
Pubmed
,
Xenbase Stubbs,
The forkhead protein Foxj1 specifies node-like cilia in Xenopus and zebrafish embryos.
2008,
Pubmed
,
Xenbase Suzuki,
Transgenic Xenopus with prx1 limb enhancer reveals crucial contribution of MEK/ERK and PI3K/AKT pathways in blastema formation during limb regeneration.
2007,
Pubmed
,
Xenbase Takada,
Identification of target genes for the Xenopus Hes-related protein XHR1, a prepattern factor specifying the midbrain-hindbrain boundary.
2005,
Pubmed
,
Xenbase Takahashi,
mab21-l3 regulates cell fate specification of multiciliate cells and ionocytes.
2015,
Pubmed
,
Xenbase Tözser,
TGF-β Signaling Regulates the Differentiation of Motile Cilia.
2015,
Pubmed
,
Xenbase Tran,
Xenopus Bicaudal-C is required for the differentiation of the amphibian pronephros.
2007,
Pubmed
,
Xenbase Valavanis,
Acheron, a novel member of the Lupus Antigen family, is induced during the programmed cell death of skeletal muscles in the moth Manduca sexta.
2007,
Pubmed Vogel,
The role of primary cilia in the pathophysiology of neural tube defects.
2012,
Pubmed Vukmirovic,
Serine-threonine kinase receptor-associated protein (STRAP) regulates translation of type I collagen mRNAs.
2013,
Pubmed Wallingford,
Planar cell polarity, ciliogenesis and neural tube defects.
2006,
Pubmed Wang,
Regulation of muscle differentiation and survival by Acheron.
2009,
Pubmed Williams,
MKS and NPHP modules cooperate to establish basal body/transition zone membrane associations and ciliary gate function during ciliogenesis.
2011,
Pubmed Zhou,
Gmnc Is a Master Regulator of the Multiciliated Cell Differentiation Program.
2015,
Pubmed
,
Xenbase