XB-ART-54485
J Gen Physiol
2017 Mar 06;1493:389-403. doi: 10.1085/jgp.201611678.
Show Gene links
Show Anatomy links
Regulation of Na+ channel inactivation by the DIII and DIV voltage-sensing domains.
Hsu EJ, Zhu W, Schubert AR, Voelker T, Varga Z, Silva JR.
???displayArticle.abstract???
Functional eukaryotic voltage-gated Na+ (NaV) channels comprise four domains (DI-DIV), each containing six membrane-spanning segments (S1-S6). Voltage sensing is accomplished by the first four membrane-spanning segments (S1-S4), which together form a voltage-sensing domain (VSD). A critical NaV channel gating process, inactivation, has previously been linked to activation of the VSDs in DIII and DIV. Here, we probe this interaction by using voltage-clamp fluorometry to observe VSD kinetics in the presence of mutations at locations that have been shown to impair NaV channel inactivation. These locations include the DIII-DIV linker, the DIII S4-S5 linker, and the DIV S4-S5 linker. Our results show that, within the 10-ms timeframe of fast inactivation, the DIV-VSD is the primary regulator of inactivation. However, after longer 100-ms pulses, the DIII-DIV linker slows DIII-VSD deactivation, and the rate of DIII deactivation correlates strongly with the rate of recovery from inactivation. Our results imply that, over the course of an action potential, DIV-VSDs regulate the onset of fast inactivation while DIII-VSDs determine its recovery.
???displayArticle.pubmedLink??? 28232510
???displayArticle.pmcLink??? PMC5339511
???displayArticle.link??? J Gen Physiol
???displayArticle.grants??? [+]
T32 GM099608 NIGMS NIH HHS
Genes referenced: nav1
???attribute.lit??? ???displayArticles.show???
|
|
Figure 1. Ionic currents and voltage dependence of WT-LFS and IQM-LFS channels. Na+ currents were recorded from human NaV1.5 channels for WT-LFS and IQM-LFS channels. The mean ± SEM for groups of five to seven cells is reported. To obtain steady-state activation data, cells were held at a potential of â120 mV for 100 ms, depolarized in 20-mV increments for 50 ms where maximum current was measured, and then returned to the original â120-mV holding potential for 50 ms. To obtain the voltage dependence measurements of SSI, cells were held at a potential of â120 mV and depolarized to conditioning potentials in increments of 10 mV for 200 ms. The available channel fraction was assessed by a 20-ms depolarizing pulse to â20 mV. (A, left) Ionic currents from WT channels were recorded during 50-ms-long depolarizing pulses ranging from â150 to 30 mV in 20-mV steps. Current traces corresponding to only â130, â70, â30, and 30 mV are shown for clarity. (right) Voltage dependence curves of steady-state activation (GV, black circles) and SSI (black squares) for WT channels were created. (B, left) Ionic currents from IQM channels were recorded during 50-ms-long depolarizing pulses ranging from â160 to 20 mV in 20-mV steps. Current traces corresponding to only â160, â100, â40, and 20 mV are shown for clarity. (right) Voltage dependence curves of steady-state activation (GV, black circles) and SSI (black squares) for IQM channels were created. Dashed lines represent the corresponding curves for the WT channel for comparison. (A and B) Curves were constructed as described in the Materials and methods section. See Table 1 for Boltzmann fit parameters. |
|
|
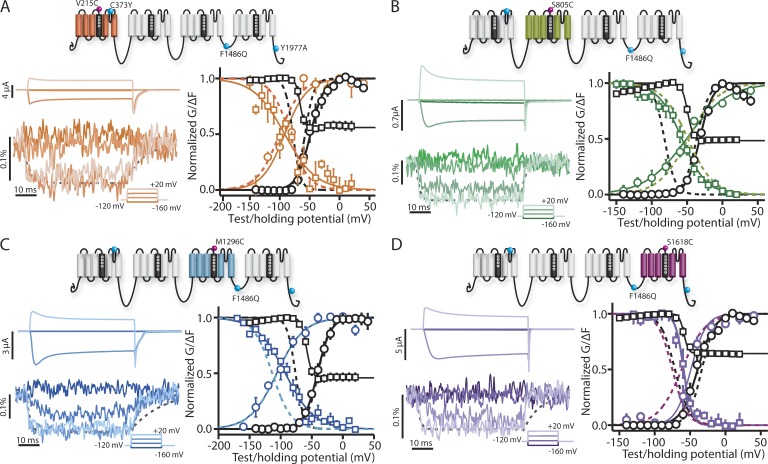
Figure 2. Steady-state and kinetic properties of ionic currents and fluorescent signals from the DI- to DIV-IQM mutants. (AâD) Na+ currents and fluorescence signals were recorded from human NaV1.5 channels carrying DI-IQM (A, orange), DII-IQM (B, green), DIII-IQM (C, blue), or DIV-IQM (D, purple) mutations. GV and SSI curves were obtained as described in Fig. 1. FV curves were measured by the maximum change in ÎF during the depolarizing pulse, and SSI-FV curves were found by measuring the maximum change during the test pulse to â20 mV. Ionic currents (left, top) and fluorescence signals (left, bottom) from DI- to DIV-IQM channels were recorded during 50-ms-long depolarizing pulses ranging from â160 to 80 mV in 20-mV steps. Current and fluorescence traces corresponding to only â160, â100, â40, and 20 mV are shown for clarity. The amounts of current produced and fluorescent signal (in units of ÎF/F) acquired are displayed to the left of their respective traces. Cells with the greatest amount of current produced and fluorescence magnitude are shown. Dashed lines represent fluorescence changes corresponding to DI-, DII-, DIII-, or DIV-LFS channel at 20-mV depolarization (Varga et al., 2015). (right) The mean ± SEM for groups of three to six cells is reported. Voltage dependence curves of steady-state activation (GV, black circles), SSI (black squares), and the corresponding fluorescence signals (colored circles and squares, respectively) for each channel were created. Curves were constructed as described in the Materials and methods section. Dashed lines represent the corresponding curves for the respective DI- to DIV-LFS channel for comparison (Varga et al., 2015). See Table 1 for both LFS and mutant Boltzmann fit parameters. |
|
|
Figure 3. Kinetic properties of deactivation of the DIII-VSD in both WT and IQM mutant channels. (A) DIII-LFS fluorescence signals measured after the step back to −120 mV from depolarizing steps to 50 mV for 1 ms (light blue) or 200 ms (dark blue). The exponential fits to the fluorescence traces are shown in red. Deactivation time constants for this cell after 1-ms and 200-ms, −120-mV depolarizations were respectively 3.83 ms and 8.28 ms. (B) DIII-IQM fluorescence signals measured after the step back to −120 mV from depolarizing steps to 50 mV for 1 ms (light blue) or 200 ms (dark blue). The exponential fits to the fluorescence traces are shown in red. Deactivation time constants for this cell after 1-ms and 200-ms, −120-mV depolarizations were respectively 10.91 ms and 5.03 ms. Note the reversal of the 1- and 200-ms rates of recovery when compared with A. (C) 10–90% deactivation time of the fluorescence signal from exponential fits after the step back to −120 mV from depolarizing steps to 50 mV for durations ranging from 1 to 200 ms. DIII-LFS WT times are in light blue, whereas DIII-IQM times are in dark blue. The mean ± SEM for groups of six cells is reported. |
|
|
Figure 4. Steady-state and kinetic properties of ionic currents and fluorescent signals from the DIII-N1325S long QT syndrome type 3 mutant. Na+ currents and fluorescence signals were recorded from human NaV1.5 channels carrying DIII-N1325S mutations. The mean ± SEM for groups of three to six cells is reported. Activation, inactivation, and fluorescence curves were obtained via the protocols described in Figs. 1 and 2. To obtain recovery data, cells were held at a potential of â120 mV for 50 ms and depolarized to â20 mV for either 10 or 200 ms. The potential was then returned to â120 mV for varying recovery durations of 2â500 ms before being depolarized to â20 mV again for 20 ms. The fraction of current recovered was measured as the peak current during this â20-mV hold divided by the peak current of the first â20-mV hold. The potential was finally returned to the original â120-mV holding potential for 50 ms. (A, left) Ionic currents from DIII-N1325S channels were recorded during 50-ms-long depolarizing pulses ranging from â160 to 20 mV in 20-mV steps. Current traces corresponding to only â160, â100, â40, and 20 mV are shown for clarity. (right) Voltage dependence curves of steady-state activation (GV, black circles), SSI (black squares), and the corresponding fluorescence signals (colored circles and squares, respectively) for DIII-N1325S channels were created. See Table 1 for Boltzmann fit parameters. (B, left) DIII-N1325S fluorescence signals measured after the step back to â120 mV from depolarizing steps to 50 mV for 1 (light blue) or 200 ms (dark blue). (right) 10â90% deactivation time of the fluorescence signal from exponential fits after the step back to â120 mV from depolarizing steps to 50 mV for durations ranging from 1 to 200 ms. DIII-LFS WT times are in light blue, whereas DIII-N1325S times are in dark blue. (C, left) Ionic currents from DIII-N1325S channels were recorded with the protocol used for the IQM mutations. The initial â20-mV depolarizing pulse was held for either 10 (top) or 200 ms (bottom). (right) Time dependence of fraction of current recovered for DIII-N1325S after a 10-ms depolarizing pulse (gray) or 200-ms depolarizing pulse (black). The smaller subplot only shows the fitted curves for time dependence of recovery, with solid lines representing DIII-N1325S recovery. See Table 2 for exponential parameters. (A and C) Curves were constructed as described in the Materials and methods section. Dashed lines represent the corresponding curves for the DIII-LFS channel for comparison. |
|
|
Figure 5. Steady-state and kinetic properties of ionic currents and fluorescent signals from the DIII-A1330P long QT syndrome type 3 mutant. Na+ currents and fluorescence signals were recorded from human NaV1.5 channels carrying DIII-A1330P mutations. The mean ± SEM for groups of three to six cells is reported. Activation, inactivation, and fluorescence curves were obtained via the protocols described in Figs. 1 and 2. Recovery curves were obtained via the protocols described in Fig. 4. (A, left) Ionic currents from DIII-A1330P channels were recorded during 50-ms-long depolarizing pulses ranging from â160 to 20 mV in 20-mV steps. Current traces corresponding to only â160, â100, â40, and 20 mV are shown for clarity. (right) Voltage dependence curves of steady-state activation (GV, black circles), SSI (black squares), and the corresponding fluorescence signals (colored circles and squares, respectively) for DIII-A1330P channels were created. See Table 1 for Boltzmann fit parameters. (B, left) DIII-A1330P fluorescence signals measured after the step back to â120 mV from depolarizing steps to 50 mV for 1 (light blue) or 200 ms (dark blue). The exponential fits to the fluorescence traces are shown in red. Deactivation time constants for this cell after 1-ms and 200-ms, â120-mV depolarizations were respectively 3.37 ms and 6.82 ms. (right) 10â90% deactivation time of the fluorescence signal from exponential fits after the step back to â120 mV from depolarizing steps to 50 mV for durations ranging from 1 to 200 ms. DIII-LFS WT times are in light blue, whereas DIII-A1330P times are in dark blue. (C, left) Ionic currents from DIII-A1330P channels were recorded with the protocol described in Fig. 4. The initial â20-mV depolarizing pulse was held for either 10 (top) or 200 ms (bottom). (right) Time dependence of fraction of current recovered for DIII-A1330P after a 10-ms depolarizing pulse (gray) or 200-ms depolarizing pulse (black). The smaller subplot only shows the fitted curves for time dependence of recovery, with solid lines representing DIII-A1330P recovery. See Table 2 for exponential parameters. (A and C) Curves were constructed as described in the Materials and methods section. Dashed lines represent the corresponding curves for the DIII-LFS channel for comparison. |
|
|
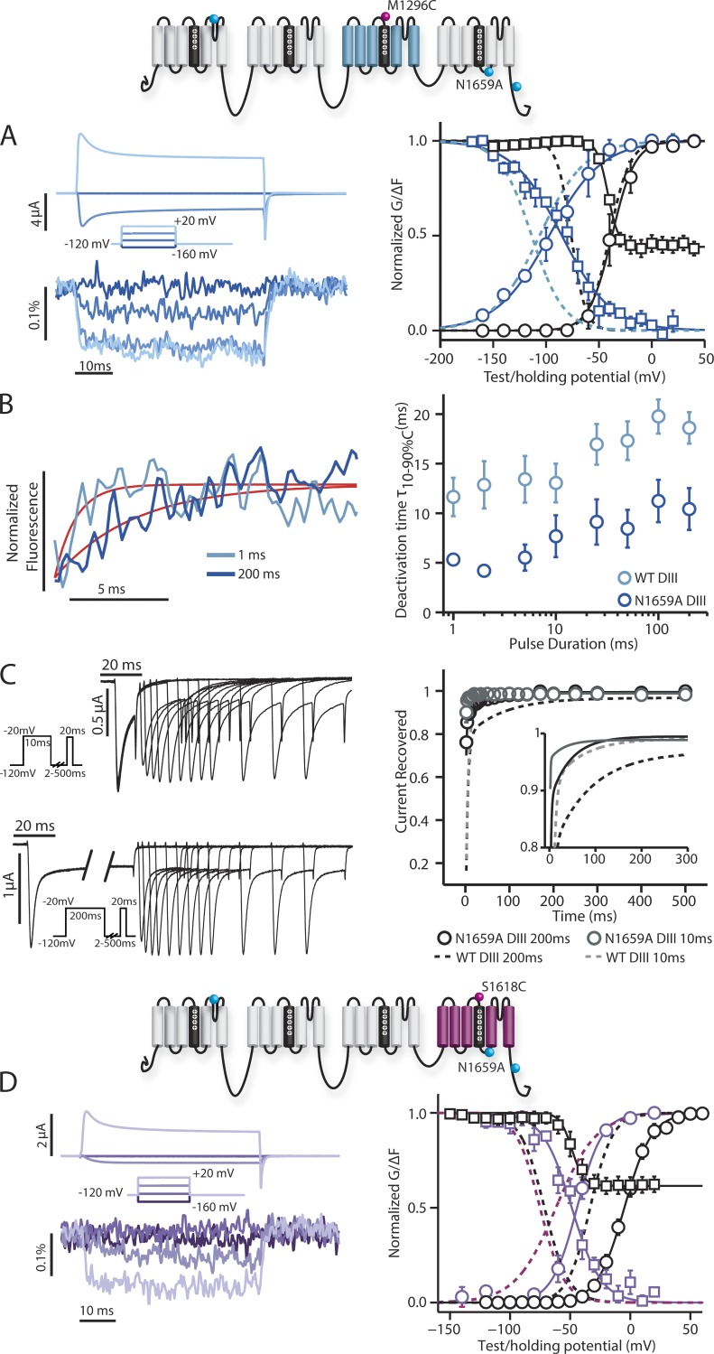
Figure 6. Steady-state and kinetic properties of ionic currents and fluorescent signals from the DIII-N1659A and DIV-N1659A mutant. Na+ currents and fluorescence signals were recorded from human NaV1.5 channels carrying DIII-N1659A or DIV-N1659A mutations. The mean ± SEM for groups of three to six cells is reported. Activation, inactivation, and fluorescence curves were obtained via the protocols described in Figs. 1 and 2. Recovery curves were obtained via the protocols described in Fig. 4. (A, left) Ionic currents from DIII-N1659A channels were recorded during 50-ms-long depolarizing pulses ranging from â160 to 20 mV in 20-mV steps. Current traces corresponding to only â160, â100, â40, and 20 mV are shown for clarity. (right) Voltage dependence curves of steady-state activation (GV, black circles), SSI (black squares), and the corresponding fluorescence signals (colored circles and squares, respectively) for DIII-N1659A channels were created. (B, left) DIII-N1659A fluorescence signals measured after the step back to â120 mV from depolarizing steps to 50 mV for 1 (light blue) or 200 ms (dark blue). The exponential fits to the fluorescence traces are shown in red. Deactivation time constants for this cell after 1-ms and 200-ms, â120-mV depolarizations were respectively 1.04 ms and 3.97 ms. (right) 10â90% deactivation time of the fluorescence signal from exponential fits after the step back to â120 mV from depolarizing steps to 50 mV for durations ranging from 1 to 200 ms. DIII-LFS WT times are in light blue, whereas DIII-N1659A times are in dark blue. (C, left) Ionic currents from DIII-N1659A channels were recorded with the protocol described in Fig. 4. The initial â20-mV depolarizing pulse was held for either 10 (top) or 200 ms (bottom). (right) Time dependence of fraction of current recovered for DIII-N1659A after a 10-ms depolarizing pulse (gray) or 200-ms depolarizing pulse (black). The smaller subplot only shows the fitted curves for time dependence of recovery, with solid lines representing DIII-N1659A recovery. See Table 2 for exponential parameters. (A and C) Curves were constructed as described in the Materials and methods section. Dashed lines represent the corresponding curves for the DIII-LFS channel for comparison. (D, left) Ionic currents from DIV-N1659A channels were recorded during 50-ms-long depolarizing pulses ranging from â160 to 20 mV in 20-mV steps. Current traces corresponding to only â160, â100, â40, and 20 mV are shown for clarity. (right) Voltage dependence curves of steady-state activation (GV, black circles), SSI (black squares), and the corresponding fluorescence signals (colored circles and squares, respectively) for DIV-N1659A channels were created. Curves were constructed as described in the Materials and methods section. Dashed lines represent the corresponding curves for the DIV-LFS channel for comparison. (A and D) See Table 1 for Boltzmann fit parameters. |
|
|
Figure 7. Comparison of DIII-VSD deactivation kinetics with recovery kinetics. As described in the Materials and methods section, time dependence of recovery saw fit using a sum of exponentials with the following equation: fraction recovered y = C − Af*exp(−t/τf) − As*exp(−t/τs). (A) Representative recovery from WT, displaying each component. Af and τf more heavily contribute to recovery after shorter recovery durations, whereas As and τs more heavily contribute to recovery after longer recovery durations. (B) All four of the above parameters for each mutant were plotted against DIII-VSD deactivation time after 10-ms (open circles) and 200-ms (closed circles) pulses. The legend describes the color that each mutant’s deactivation or recovery parameters correspond to on each graph. |
|
|
Figure 8. A working model for DIII-VSD and DIV-VSD regulation of inactivation. (A) At rest, the DIII- and DIV-VSDs are in the resting conformation, the DIII–DIV linker is unbound, and the channel is not inactivated. (B) Upon depolarization, the DIII- and DIV-VSDs activate within 10 ms (Fig. 2), facilitating interaction between the DIII–DIV linker and the DIV-VSD. (C) After ∼100 ms, the DIII–DIV linker undergoes a second, IFM-dependent interaction with the DIII-VSD that stabilizes its activated conformation. (D) Once the cell returns to its resting potential, the DIII–DIV linker first dissociates from the DIV-VSD. (E) Later, the DIII–DIV linker dissociates from the DIII-VSD, allowing recovery from inactivation to occur. |
References [+] :
Ahern,
The hitchhiker's guide to the voltage-gated sodium channel galaxy.
2016, Pubmed
Ahern, The hitchhiker's guide to the voltage-gated sodium channel galaxy. 2016, Pubmed
Arcisio-Miranda, Molecular mechanism of allosteric modification of voltage-dependent sodium channels by local anesthetics. 2010, Pubmed , Xenbase
Armstrong, Inactivation of the sodium channel. II. Gating current experiments. 1977, Pubmed
Capes, Domain IV voltage-sensor movement is both sufficient and rate limiting for fast inactivation in sodium channels. 2013, Pubmed , Xenbase
Catterall, International Union of Pharmacology. XLVII. Nomenclature and structure-function relationships of voltage-gated sodium channels. 2005, Pubmed
Cha, Voltage sensors in domains III and IV, but not I and II, are immobilized by Na+ channel fast inactivation. 1999, Pubmed , Xenbase
Chanda, Tracking voltage-dependent conformational changes in skeletal muscle sodium channel during activation. 2002, Pubmed , Xenbase
Chanda, Coupling interactions between voltage sensors of the sodium channel as revealed by site-specific measurements. 2004, Pubmed
Deschênes, Implication of the C-terminal region of the alpha-subunit of voltage-gated sodium channels in fast inactivation. 2001, Pubmed
Dumaine, Multiple mechanisms of Na+ channel--linked long-QT syndrome. 1996, Pubmed , Xenbase
Hartmann, Effects of III-IV linker mutations on human heart Na+ channel inactivation gating. 1994, Pubmed , Xenbase
Havakuk, A Tale of 2 Diseases: The History of Long-QT Syndrome and Brugada Syndrome. 2016, Pubmed
Mannuzzu, Direct physical measure of conformational rearrangement underlying potassium channel gating. 1996, Pubmed , Xenbase
Marom, Emergence and maintenance of excitability: kinetics over structure. 2016, Pubmed
McPhee, A critical role for transmembrane segment IVS6 of the sodium channel alpha subunit in fast inactivation. 1995, Pubmed
McPhee, A mutation in segment IVS6 disrupts fast inactivation of sodium channels. 1994, Pubmed , Xenbase
McPhee, A critical role for the S4-S5 intracellular loop in domain IV of the sodium channel alpha-subunit in fast inactivation. 1998, Pubmed , Xenbase
Mines, On dynamic equilibrium in the heart. 1913, Pubmed
Muroi, Local anesthetics disrupt energetic coupling between the voltage-sensing segments of a sodium channel. 2009, Pubmed , Xenbase
Muroi, Molecular determinants of coupling between the domain III voltage sensor and pore of a sodium channel. 2010, Pubmed
Rudokas, The Xenopus oocyte cut-open vaseline gap voltage-clamp technique with fluorometry. 2014, Pubmed , Xenbase
Sheets, Molecular action of lidocaine on the voltage sensors of sodium channels. 2003, Pubmed
Silva, Voltage-sensor movements describe slow inactivation of voltage-gated sodium channels I: wild-type skeletal muscle Na(V)1.4. 2013, Pubmed , Xenbase
Silva, Updates on the inherited cardiac ion channelopathies: from cell to clinical. 2012, Pubmed
Silva, Slow inactivation of Na(+) channels. 2014, Pubmed
Silva, Voltage-sensor movements describe slow inactivation of voltage-gated sodium channels II: a periodic paralysis mutation in Na(V)1.4 (L689I). 2013, Pubmed , Xenbase
Smith, Interaction between the sodium channel inactivation linker and domain III S4-S5. 1997, Pubmed , Xenbase
Stühmer, Structural parts involved in activation and inactivation of the sodium channel. 1989, Pubmed , Xenbase
Tian, Mechanisms by which SCN5A mutation N1325S causes cardiac arrhythmias and sudden death in vivo. 2004, Pubmed
UniProt Consortium, UniProt: a hub for protein information. 2015, Pubmed
Varga, Direct Measurement of Cardiac Na+ Channel Conformations Reveals Molecular Pathologies of Inherited Mutations. 2015, Pubmed
Vassilev, Identification of an intracellular peptide segment involved in sodium channel inactivation. 1988, Pubmed
Wang, Tryptophan scanning of D1S6 and D4S6 C-termini in voltage-gated sodium channels. 2003, Pubmed
Wedekind, De novo mutation in the SCN5A gene associated with early onset of sudden infant death. 2001, Pubmed
West, A cluster of hydrophobic amino acid residues required for fast Na(+)-channel inactivation. 1992, Pubmed , Xenbase
Zhu, Molecular motions that shape the cardiac action potential: Insights from voltage clamp fluorometry. 2016, Pubmed
