Click here to close
Hello! We notice that you are using Internet Explorer, which is not supported by Xenbase and may cause the site to display incorrectly.
We suggest using a current version of Chrome,
FireFox, or Safari.
BMC Genomics
2018 Jan 18;191:59. doi: 10.1186/s12864-018-4436-0.
Show Gene links
Show Anatomy links
microRNAs associated with early neural crest development in Xenopus laevis.
Ward NJ, Green D, Higgins J, Dalmay T, Münsterberg A, Moxon S, Wheeler GN.
???displayArticle.abstract???
BACKGROUND: The neural crest (NC) is a class of transitory stem cell-like cells unique to vertebrate embryos. NC cells arise within the dorsal neural tube where they undergo an epithelial to mesenchymal transition in order to migrate and differentiate throughout the developing embryo. The derivative cell types give rise to multiple tissues, including the craniofacial skeleton, peripheral nervous system and skin pigment cells. Several well-studied gene regulatory networks underpin NC development, which when disrupted can lead to various neurocristopathies such as craniofrontonasal dysplasia, DiGeorge syndrome and some forms of cancer. Small RNAs, such as microRNAs (miRNAs) are non-coding RNA molecules important in post-transcriptional gene silencing and critical for cellular regulation of gene expression.
RESULTS: To uncover novel small RNAs in NC development we used high definition adapters and next generation sequencing of libraries derived from ectodermal explants of Xenopus laevis embryos induced to form neural and NC tissue. Ectodermal and blastula animal pole (blastula) stage tissues were also sequenced. We show that miR-427 is highly abundant in all four tissue types though in an isoform specific manner and we define a set of 11 miRNAs that are enriched in the NC. In addition, we show miR-301a and miR-338 are highly expressed in both the NC and blastula suggesting a role for these miRNAs in maintaining the stem cell-like phenotype of NC cells.
CONCLUSION: We have characterised the miRNAs expressed in Xenopus embryonic explants treated to form ectoderm, neural or NC tissue. This has identified novel tissue specific miRNAs and highlighted differential expression of miR-427 isoforms.
Fig. 1. Size class distribution of small RNAs shows a bimodal distribution with peaks at 23 nt (miRNAs) and 29 nt (piRNAs and other sRNAs). In neural tissue 16.1% of reads are miRNA. In NC 15% of reads are miRNA. In ectoderm 18% of reads are miRNA. In blastula 5.6% of reads are miRNA
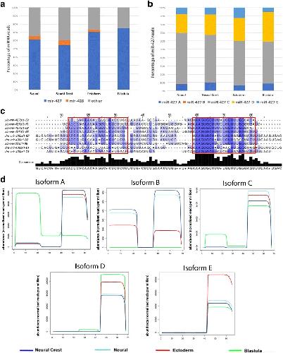
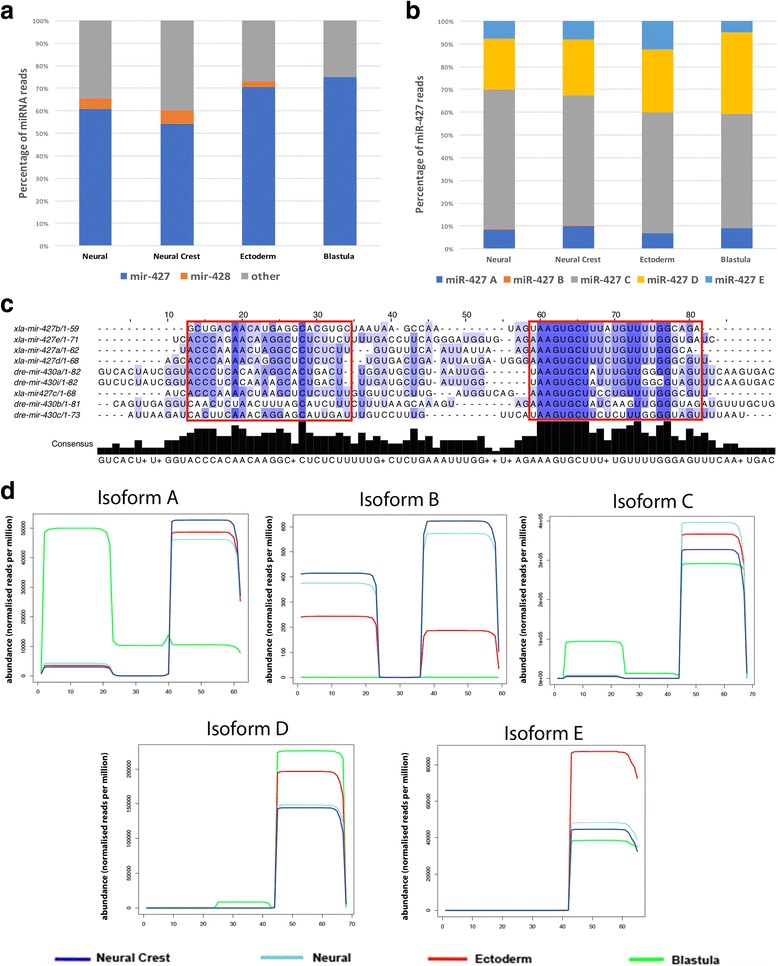
Fig. 2. Analysis of miR-427 compared to other miRNAs across all tissue types shows miR-427 is the primary miRNA expressed. a miR-427 constitutes 60–75% of all miRNA reads in all four tissue types with miR-428 the second most prevalent miRNA in NC, neural and ectoderm only b Five isoforms of miR-427 were expressed all of which showed a similar hairpin distribution over the four tissue types with isoform C the most abundant c Alignments of the five isoforms of Xenopus miR-427 and Zebrafish miR-430 hairpins. The mature 5′ and 3′ sequences are indicated with red boxes. The 3′ strand has strong conservation whilst the 5′ strand does not d Abundance plots show the isoforms of miR-427 are largely derived from changes in the 5′ end of the miRNA except in the blastula where a miR-427 isoform is generated due to changes in the 3′ end of the miRNA
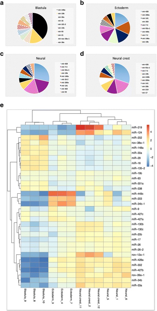
Fig. 3. miRNA expression profiling shows a number of miRNAs are unique to each tissue type. Pie chart analysis shows the distribution of the top 10 most abundant miRNAs in each tissue type a Top 10 blastula miRNA b Top 10 ectoderm miRNAs c Top 10 neural miRNAs d Top 10 NC miRNAs e Heatmap of a selection of miRNAs
Fig. 4. A number of miRNAs are upregulated in NC when compared to neural tissue. a Annotation shows 11 miRNAs (in green) are upregulated in NC when compared to neural tissue. Conversely 2 miRNAs are upregulated in neural tissue when compared to NC (in blue) b Scatter plot using DeSEQ2 shows a total number of miRNAs differentially expressed between NC and neural tissue (upregulated in NC in red, upregulated in neural in green) c Expression of miR-219 is highly expressed in NC with a low expression in neural tissue d Expression of a novel miRNA, miR-nov-12a-a, is highly expressed in NC with a low expression in neural and ectoderm tissue e Expression of 130c is highly expressed in NC with a lower expression in neural, ectoderm and blastula tissue. c-e were performed in triplicate for each tissue type
Fig. 5. miR-301a and miR-338 are expressed in NC and blastula tissue suggesting a role for these miRNAs in maintaining multipotency of NC cells. a Mean read counts of miR-301a and miR-338 in NC and blastula b Enrichment of miR-338 across the four tissue types shows a high expression in NC and blastula c Enrichment of miR-301a across the four tissue types shows a high expression in NC and blastula
Fig. 6. Schematic of the structure of the four mammalian HOX gene clusters, exons numbered in yellow circles, with the location of miR-10a, miR-10b, miR-196a-1, miR-196a-2 and miR-196b located in the introns (grey lines) (Data taken from [54])
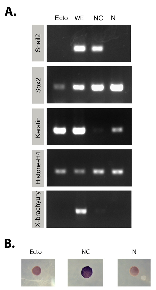
Additional file 1: Figure S1. Validation of tissue induction (A) PCR on RNA extracted from stage 15 animal cap tissue induced to become either neural or NC showed that tissue was induced efficiently. The NC marker Snail2 was only expressed in the NC animal cap tissue whilst the neural marker Sox2 was enriched in the neural tissue and epidermal keratin was enriched in the ectoderm (Ecto) sample. Histone H4 was used as a positive control and Bracyury for a control of mesoderm contamination Whole embryos (WE) were used a positive controls for all genes. (B) WISH for the NC marker Sox10 on stage 15 induced animal caps. This is further confirmation of induction of NC tissue as expression is only evident in NC animal caps.
Ahmed,
A Database of microRNA Expression Patterns in Xenopus laevis.
2015, Pubmed,
Xenbase
Ahmed,
A Database of microRNA Expression Patterns in Xenopus laevis.
2015,
Pubmed
,
Xenbase An,
miRDeep*: an integrated application tool for miRNA identification from RNA sequencing data.
2013,
Pubmed Aravin,
A novel class of small RNAs bind to MILI protein in mouse testes.
2006,
Pubmed Armisen,
Abundant and dynamically expressed miRNAs, piRNAs, and other small RNAs in the vertebrate Xenopus tropicalis.
2009,
Pubmed
,
Xenbase Barik,
An intronic microRNA silences genes that are functionally antagonistic to its host gene.
2008,
Pubmed Beckers,
Comprehensive processing of high-throughput small RNA sequencing data including quality checking, normalization, and differential expression analysis using the UEA sRNA Workbench.
2017,
Pubmed Bellmeyer,
The protooncogene c-myc is an essential regulator of neural crest formation in xenopus.
2003,
Pubmed
,
Xenbase Betancur,
Assembling neural crest regulatory circuits into a gene regulatory network.
2010,
Pubmed Betsholtz,
Developmental roles of platelet-derived growth factors.
2001,
Pubmed Buitrago-Delgado,
NEURODEVELOPMENT. Shared regulatory programs suggest retention of blastula-stage potential in neural crest cells.
2015,
Pubmed
,
Xenbase Cartwright,
LIF/STAT3 controls ES cell self-renewal and pluripotency by a Myc-dependent mechanism.
2005,
Pubmed Chai,
TGF-beta signaling and its functional significance in regulating the fate of cranial neural crest cells.
2003,
Pubmed Chen,
Real-time quantification of microRNAs by stem-loop RT-PCR.
2005,
Pubmed DeLaurier,
Histone deacetylase-4 is required during early cranial neural crest development for generation of the zebrafish palatal skeleton.
2012,
Pubmed Dugas,
Dicer1 and miR-219 Are required for normal oligodendrocyte differentiation and myelination.
2010,
Pubmed Faunes,
Characterization of small RNAs in X. tropicalis gastrulae.
2012,
Pubmed
,
Xenbase Filipowicz,
Mechanisms of post-transcriptional regulation by microRNAs: are the answers in sight?
2008,
Pubmed Fortunato,
Evolution of the Pax-Six-Eya-Dach network: the calcisponge case study.
2014,
Pubmed Friedländer,
Discovering microRNAs from deep sequencing data using miRDeep.
2008,
Pubmed Giraldez,
MicroRNAs regulate brain morphogenesis in zebrafish.
2005,
Pubmed Gokey,
Developmental regulation of microRNA expression in Schwann cells.
2012,
Pubmed Green,
Role of miR-140 in embryonic bone development and cancer.
2015,
Pubmed Green,
Microguards and micromessengers of the genome.
2016,
Pubmed Gruber,
The ViennaRNA web services.
2015,
Pubmed Hall,
The neural crest as a fourth germ layer and vertebrates as quadroblastic not triploblastic.
2000,
Pubmed Han,
Critical role of miR-10b in transforming growth factor-β1-induced epithelial-mesenchymal transition in breast cancer.
2014,
Pubmed Harding,
Small RNA profiling of Xenopus embryos reveals novel miRNAs and a new class of small RNAs derived from intronic transposable elements.
2014,
Pubmed
,
Xenbase Hatch,
The positive transcriptional elongation factor (P-TEFb) is required for neural crest specification.
2016,
Pubmed
,
Xenbase Hoppler,
DEVELOPMENTAL BIOLOGY. It's about time for neural crest.
2015,
Pubmed
,
Xenbase Huang,
Wnt1-cre-mediated conditional loss of Dicer results in malformation of the midbrain and cerebellum and failure of neural crest and dopaminergic differentiation in mice.
2010,
Pubmed Jeong,
Temporal and Spatial Expression Patterns of miR-302 and miR-367 During Early Embryonic Chick Development.
2014,
Pubmed Kozomara,
miRBase: annotating high confidence microRNAs using deep sequencing data.
2014,
Pubmed Kumar,
The c-Myc-regulated microRNA-17~92 (miR-17~92) and miR-106a~363 clusters target hCYP19A1 and hGCM1 to inhibit human trophoblast differentiation.
2013,
Pubmed Le Douarin,
Development of the peripheral nervous system from the neural crest.
1988,
Pubmed Li,
Neural fate decisions mediated by combinatorial regulation of Hes1 and miR-9.
2016,
Pubmed Li,
Tracking gene expression during zebrafish osteoblast differentiation.
2009,
Pubmed Li,
Ground rules of the pluripotency gene regulatory network.
2017,
Pubmed Lin,
Myc-regulated microRNAs attenuate embryonic stem cell differentiation.
2009,
Pubmed Liu,
MicroRNA-338-3p regulates osteogenic differentiation of mouse bone marrow stromal stem cells by targeting Runx2 and Fgfr2.
2014,
Pubmed Lu,
miRSystem: an integrated system for characterizing enriched functions and pathways of microRNA targets.
2012,
Pubmed Lu,
Alternative splicing of MBD2 supports self-renewal in human pluripotent stem cells.
2014,
Pubmed Lund,
Deadenylation of maternal mRNAs mediated by miR-427 in Xenopus laevis embryos.
2009,
Pubmed
,
Xenbase Martello,
MicroRNA control of Nodal signalling.
2007,
Pubmed
,
Xenbase Mathavan,
Transcriptome analysis of zebrafish embryogenesis using microarrays.
2005,
Pubmed Mayor,
The neural crest.
2013,
Pubmed
,
Xenbase Mills,
p63 is a p53 homologue required for limb and epidermal morphogenesis.
1999,
Pubmed Mishima,
Differential regulation of germline mRNAs in soma and germ cells by zebrafish miR-430.
2006,
Pubmed Mohorianu,
Profiling of short RNAs during fleshy fruit development reveals stage-specific sRNAome expression patterns.
2011,
Pubmed Newport,
A major developmental transition in early Xenopus embryos: II. Control of the onset of transcription.
1982,
Pubmed
,
Xenbase Nie,
Dicer activity in neural crest cells is essential for craniofacial organogenesis and pharyngeal arch artery morphogenesis.
2011,
Pubmed Nissan,
miR-203 modulates epithelial differentiation of human embryonic stem cells towards epidermal stratification.
2011,
Pubmed Paicu,
miRCat2: accurate prediction of plant and animal microRNAs from next-generation sequencing datasets.
2017,
Pubmed Parchem,
miR-302 Is Required for Timing of Neural Differentiation, Neural Tube Closure, and Embryonic Viability.
2015,
Pubmed Pegoraro,
Signaling and transcriptional regulation in neural crest specification and migration: lessons from xenopus embryos.
2013,
Pubmed
,
Xenbase Prüfer,
PatMaN: rapid alignment of short sequences to large databases.
2008,
Pubmed Rinne,
p63-associated disorders.
2007,
Pubmed Robbins,
Diminished matrix metalloproteinase 2 (MMP-2) in ectomesenchyme-derived tissues of the Patch mutant mouse: regulation of MMP-2 by PDGF and effects on mesenchymal cell migration.
1999,
Pubmed Roessler,
Mutations in the human Sonic Hedgehog gene cause holoprosencephaly.
1996,
Pubmed Rosa,
The miR-430/427/302 family controls mesendodermal fate specification via species-specific target selection.
2009,
Pubmed
,
Xenbase Rosenkranz,
proTRAC--a software for probabilistic piRNA cluster detection, visualization and analysis.
2012,
Pubmed Sauka-Spengler,
A gene regulatory network orchestrates neural crest formation.
2008,
Pubmed Schlosser,
How old genes make a new head: redeployment of Six and Eya genes during the evolution of vertebrate cranial placodes.
2007,
Pubmed
,
Xenbase Shah,
MicroRNAs and ectodermal specification I. Identification of miRs and miR-targeted mRNAs in early anterior neural and epidermal ectoderm.
2017,
Pubmed
,
Xenbase Simões-Costa,
Establishing neural crest identity: a gene regulatory recipe.
2015,
Pubmed Smith,
PDGF function in diverse neural crest cell populations.
2010,
Pubmed Song,
miR-34/449 miRNAs are required for motile ciliogenesis by repressing cp110.
2014,
Pubmed
,
Xenbase Sorefan,
Reducing ligation bias of small RNAs in libraries for next generation sequencing.
2012,
Pubmed Soriano,
The PDGF alpha receptor is required for neural crest cell development and for normal patterning of the somites.
1997,
Pubmed Stocks,
The UEA sRNA workbench: a suite of tools for analysing and visualizing next generation sequencing microRNA and small RNA datasets.
2012,
Pubmed Stuhlmiller,
Current perspectives of the signaling pathways directing neural crest induction.
2012,
Pubmed
,
Xenbase Tallquist,
Cell autonomous requirement for PDGFRalpha in populations of cranial and cardiac neural crest cells.
2003,
Pubmed WADDINGTON,
Canalization of development and genetic assimilation of acquired characters.
1959,
Pubmed Watanabe,
Stage-specific expression of microRNAs during Xenopus development.
2005,
Pubmed
,
Xenbase Woltering,
MiR-10 represses HoxB1a and HoxB3a in zebrafish.
2008,
Pubmed Yang,
MiR-302/367 regulate neural progenitor proliferation, differentiation timing, and survival in neurulation.
2015,
Pubmed Yekta,
MicroRNA-directed cleavage of HOXB8 mRNA.
2004,
Pubmed Zehir,
Dicer is required for survival of differentiating neural crest cells.
2010,
Pubmed