XB-ART-54471
Sci Rep
2018 Jan 19;81:1204. doi: 10.1038/s41598-018-19579-5.
Show Gene links
Show Anatomy links
Control of neural crest induction by MarvelD3-mediated attenuation of JNK signalling.
???displayArticle.abstract???
Tight junctions are required for the formation of tissue barriers and function as suppressors of signalling mechanisms that control gene expression and cell behaviour; however, little is known about the physiological and developmental importance of such signalling functions. Here, we demonstrate that depletion of MarvelD3, a transmembrane protein of tight junctions, disrupts neural crest formation and, consequently, development of neural crest-derived tissues during Xenopus embryogenesis. Using embryos and explant cultures combined with a small molecule inhibitor or mutant mRNAs, we show that MarvelD3 is required to attenuate JNK signalling during neural crest induction and that inhibition of JNK pathway activation is sufficient to rescue the phenotype induced by MarvelD3 depletion. Direct JNK stimulation disrupts neural crest development, supporting the importance of negative regulation of JNK. Our data identify the junctional protein MarvelD3 as an essential regulator of early vertebrate development and neural crest induction and, thereby, link tight junctions to the control and timing of JNK signalling during early development.
???displayArticle.pubmedLink??? 29352236
???displayArticle.pmcLink??? PMC5775312
???displayArticle.link??? Sci Rep
???displayArticle.grants??? [+]
BB/J015032/1 Biotechnology and Biological Sciences Research Council , BB/N014855/1 Biotechnology and Biological Sciences Research Council , 099173/Z/12/Z Welcome Trust
Species referenced: Xenopus
Genes referenced: cdh1 chrd foxd3 gsc jun krt12.4 mapk8 marveld3 odc1 pax3 six1 snai1 snai2 sox2 tbxt twist1
GO keywords: neural crest formation [+]
???displayArticle.antibodies??? Cdh1 Ab3 Jun Ab3
???displayArticle.morpholinos??? marveld3 MO1 marveld3 MO2
???attribute.lit??? ???displayArticles.show???
|
|
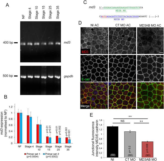
Figure 1. Marveld3 expression during Xenopus embryogenesis and morpholinos efficiency. (A) Analysis of marveld3 transcript expression by semi-quantitative RT-PCR in non-fertilized eggs (NF) and whole embryos from stage (St) 4 to 35; gapdh expression was used as a positive control; bp: base pairs. (B) Quantification of marvelD3 expression levels. Quantitative PCR was performed with two different sets of primers for marvelD3 and a pair of primers amplifying odc as a normaliser. Shown are meansâ±â1âSD of measurements with three independent mRNA isolations per developmental stage. ANOVA values are provided in the graph legend. The indicated p-values in the graph were calculated with t-tests comparing to the corresponding NF values. (C) MD3A (green) and MD3B (blue) morpholino sequences are indicated in the 5â²-end of the Xenopus marveld3 sequence; the start codon is indicated in red. (D) Analysis of MarvelD3 depletion by immunofluorescence was performed in animal caps derived from stage 8 embryos that had been injected with control or MD3AB morpholinos into both blastomeres at the 2-cell stage. MarvelD3 (red) and E-cadherin (adherens junction marker; green) expression was analyzed by immunofluorescence in animal caps explants. Scale bar, 100 μm; NI, non-injected embryos. (E) Ratio of fluorescence intensity at junctions for MarvelD3 and E-cadherin. Mann Whitney test p values are on the graph; the number of cells counted is indicated in brackets on the graph bars; black bar, NI animal caps; grey bar, control morpholino- and red bar, MD3AB morpholino-injected animal caps; red bar, MD3AB morpholino-injected animal caps. |
|
|
Figure 2. MarvelD3 depletion disrupts neural crest derivatives development. (A) Craniofacial cartilage morphology was analysed and its size measured in control, MD3AB morpholino-injected embryos and embryos co-injected with 7mut-marveld3 mRNA. Note, ceratohyal (red arrowhead) and ceratobranchial (white arrow) cartilage was reduced in MarvelD3 morphants. (B) The lateral line pigmentation (stage 42) pattern was analysed and quantified in control morpholino, MD3AB morpholino-injected embryos and embryos co-injected with 7mut-marveld3 mRNA. Scale bars, 500 μm; Student t-test p values and the number of embryos analysed are indicated on the graph; blue bar, normal pigments; red bar, reduced pigments; the number craniofacial cartilage samples analysed is indicated on the graph; black bar, wt; red bar, MD3AB morpholinos; light red bar, MD3AB morpholinosâ+â7mut-marveld3 RNA. (C) 7mut-marveld3 was subcloned in pCS2+âvector (BamH1/ EcoR1). Restriction sites: underlined; mutated bases of marveld3: underlined lower cases. |
|
|
Figure 3. marveld3 transcript expression domain at neurula stage. Dorsal view of stage 15 (A) and 18 (C) whole embryos analysed for marveld3 and snai2/slug expression by Whole-mount in situ hybridization (WISH). (B) WISH analysis of marveld3 and snai2/slug expression on transversal sections of bisected embryos at stage 15. (D) Scheme representing the expression domains of marveld3 (green) and neural crest (red). |
|
|
Figure 4. MarvelD3 is required for neural crest formation. Neural crest induction was analysed at stage 15 by WISH using probes against the neural crest markers twist, snai1, foxd3 and snai2/slug, respectively, in control morpholino (AâD), MD3AB morpholinos (EâH) and embryos co-injected with MD3AB morpholinoâ+â7mut-marveld3 RNA (IâL). The number of embryos analysed is indicated at the bottom right of each panel; red asterisk, injected side of the embryo with the light blue β-galactosidase staining; purple corresponds to the WISH staining; scale bar, 500âµm. (M) Quantification of neural crest induction was performed for twist, snai1, foxd3 and snai2/slug. ANOVA values are provided in parenthesis in the title of each graph. Student t-test p values and the number of embryos analysed are indicated under the graph. See Supplemental Fig. S1 for images of embryos injected with individual MD3A or MD3B morpholinos and corresponding rescue experiments. |
|
|
Figure 5. MarvelD3 is required for neural plate border positioning. (A) Neural plate border positioning was analysed at stage 15 by WISH with probes against the neural/non-neural ectoderm markers (sox2; epk/xk81a1) and neural plate border marker pax3, while placode formation was analysed with (B) a pan-placodal marker, six1, in control morpholino- (A, i; B, i), MD3AB morpholino-injected embryos (A, ii; B, ii) and embryos co-injected with MD3AB morpholinoâ+â7mut-MarvelD3 mRNA (A, iii; B, iii). (A) Red and green lines demarcate medio-lateral expansion of sox2; (A,B) black doted lines identify the midline; (B) white brackets indicate the distance from the midline; the number of embryos analysed is indicated at the bottom right of each panel; red asterisk, injected side of the embryo with the light blue β-galactosidase staining; scale bars, 500âµm. (C) Quantification of neural crest induction was performed for twist, snai1, foxd3 and snai2/slug. ANOVA values are provided in parenthesis in the title of each graph. Student t-test p values and the number of embryos analysed are indicated; blue bar, normal neural plate (NP; sox2) or epidermis (epk/xk81a1) or neural plate border (pax3, six1); red bar, enlarged neural plate (sox2) or reduced epidermis (epk/xk81a1) or reduced neural plate border (pax3, six1). See Fig. S2 for images of embryos injected with individual MD3A or MD3B morpholinos and corresponding rescue experiments. |
|
|
Figure 6. MarvelD3 depletion targeting a neural crest progenitor inhibits twist expression. (A) Scheme of the lateral view of a 32-cell stage embryo (adapted from Xenbase). The blastomeres are identified with from dorsal (D) to ventral (V) as A1 (mainly neural plate), A3 (mainly neural crest and epidermis) and A4 (mainly epidermis); An, animal; Vg, vegetal. (B) Neural crest induction (stage 15) was quantified by analysing twist expression by WISH in embryos injected at 32-cell stage either in the A1, A3 or A4 blastomere; Student t-test p values and the number of embryos analysed is indicated on the graph; blue bar, normal neural crest; red bar, reduced neural crest. Expression of the neural crest marker, twist by WISH in embryos injected in A1 (C), A3 (D) or A4 (E) blastomere, respectively at 32-cell stage. β-galactosidase (light blue staining) is expressed in the cells derived from the targeted blastomere. Note the reduction of twist expression only in A3 injected embryos. Scale bar, 500 μm. |
|
|
Figure 7. MarvelD3 is required for neural crest induction. Expression of the neural crest markers twist and snai2/slug during neural crest induction (stage 15) was detected by WISH in animal caps explants injected with chd mRNAâ+âwnt8 mRNA alone (A,B) and co-injected with control (C,D) or MD3AB morpholinos (E,F); scale bar, 500 μm. Neural crest induction phenotype was quantified in animal caps and classified as positive (dark green), weak (light green) and negative (red) for twist (G) and snai2/slug (H) expression. Student t-test p values and the number of animal caps analysed are indicated. |
|
|
Figure 8. MarvelD3 depletion activates JNK signalling. Analysis of JNK signalling by immunofluorescence using an antibody against phosphorylated form of c-Jun (p-c-Jun) in animal caps injected with chd mRNAâ+âwnt8 mRNAâ+âcontrol morpholino (A,C) or chd mRNAâ+âwnt8 mRNAâ+âMD3AB morpholinos (B,D). Nuclei were stained with Hoechst; red arrowheads: examples of nuclear co-localization between Hoechst and p-c-Jun staining; scale bar, 50 μm. (E) Quantification of the number of cells with a positive nuclear p-c-Jun staining / total number of cells. Mann-Whitney test p values and the total of cells counted (number in brackets) are indicated on the graph; the values are normalized to control morpholinoâ+âchd mRNAâ+âwnt8 mRNA; black bar, chd mRNAâ+âwnt8 mRNAâ+âcontrol morpholino; red bar, chd mRNAâ+âwnt8 mRNAâ+âMD3AB morpholinos. |
|
|
Figure 9. Rescue of neural crest formation by small molecule inhibitor for JNK in MarvelD3 depleted embryos. Neural crest induction (stage 15) was analysed by WISH against twist in control and MD3AB morpholino-injected embryos (AâD; red asterisk, injected side of the embryo with β-galactosidase staining) and against snai2/slug in animal caps explants co-injected with chd mRNAâ+âwnt8 mRNAâ+âcontrol morpholino or chd mRNAâ+âwnt8 mRNAâ+âMD3AB morpholinos. Both embryos and animal caps were treated from stage 11 to 15 with DMSO or 0,5âμg.mlâ1 SP600125, a JNK inhibitor (EâH). Neural crest induction was quantified according to twist or snai2/slug expression in embryos (I) and animal caps (J), respectively. Mann-Whitney test p values and the number of embryos or animal caps analysed are indicated; red asterisk, injected side of the embryo with light blue β-galactosidase staining. (I) blue bar, normal neural crest; red bar, reduced neural crest; (J) dark green bar, positive; light green bar, weak; red bar, negative snai2/slug staining.â+â, embryos or animal caps positive or weak for twist or snai2/slug expression; -, embryos or animal caps negative for twist or snai2/slug expression. Scale bars, 500 μm. |
|
|
Figure 10. JNK pathway inhibition is required for neural crest formation in MarvelD3 knockdown embryos. Neural crest induction (stage 15) was analysed and quantified by WISH against twist in control and MD3AB morpholino embryos co-injected with constitutively active-jnk (ca-jnk) or dominant negative-jnk mRNA (dn-jnk) (AâD and I) and against snai2/slug in animal caps co-injected with chd mRNAâ+âwnt8 mRNAâ+âcontrol morpholino or chd mRNAâ+âwnt8 mRNAâ+âMD3AB morpholinos and with constitutively active-jnk or dominant negative-jnk mRNA (EâH and J). Mann-Whitney test p values and the number of embryos or animal caps analysed are indicated; red asterisk, injected side of the embryo with light blue β-galactosidase staining. (I) blue bar, normal neural crest; red bar, reduced neural crest; (J) dark green bar, positive; light green bar, weak; red bar, negative snai2/slug staining.â+â, embryos or animal caps positive or weak for twist or snai2/slug expression; -, embryos or animal caps negative for twist or snai2/slug expression. Scale bars, 500âμm. |
|
|
Supplemental Figure S1. Depletion of MarvelD3 and neural crest development. (A) gfp-fl marveld3 was inserted in pCS2+ vector (BamH1/EcoR1). 7mut-marveld3 was subcloned in pCS2+ vector (BamH1/ EcoR1). Restriction sites: underlined; mutated bases of marveld3: underlined lower cases. (B) neural crest induction (stage 15) was determined by WISH for twist, snai1, foxd3 and snai2/slug in control morpholino- (i), MD3A morpholino- (ii), MD3B morpholino-injected embryos (iv) and embryos co-injected with FL marveld3 (iii) or 7mut-marveld3 mRNA (v), respectively; the number of embryos analysed is indicated at the bottom right of each panel; red asterisk, injected side of the embryo with light blue β- galactosidase staining; purple corresponds to the WISH staining; scale bar, 500 μm. |
|
|
Supplemental Figure S2. Effect of MarvelD3 depletion on neural plate border specification. (A, B) Neural plate border specification was established by WISH against sox2, epk/xk81a1, pax3 and six1 in control morpholino- (A, i; B, i), MD3A morpholino- (A, ii; B, ii), MD3B morpholino-injected embryos (A, iv; B, iv) and embryos co-injected with fl marveld3 (A, iii; B, iii) or 7mut-marveld3 mRNA (A, v; B, v) at stage 15. Scale bars, 500 μm; (A) red and green bars demarcate the medio-lateral expansion of sox2; (A, B) black dotted line identify the midline; (B) white bracket indicate the distance from the midline; the number of embryos analysed is indicated at the bottom right of each panel; red asterisk, injected side of the embryo with light blue β-galactosidase staining. Scale bars, 500 μm; red and green bars demarcate the medio-lateral expansion of sox2; black dotted line identify the midline; the number of embryos analysed is indicated at the bottom right of each panel; red asterisk, injected side of the embryo with light blue β- galactosidase staining; purple staining corresponds to WISH. |
|
|
Supplemental Figure S3. MarvelD3 depletion and mesoderm formation. Effect of MD3AB morpholinos on the mesoderm was analysed by WISH against xbrachyury (xbra; A, B) and goosecoid (gsc; C, D) at stage 11; ventral view. Scale bar, 500 μm; the number of embryos analysed is indicated at the bottom left of each panel; light blue indicates the β-galactosidase staining on the injected side of the embryo while purple corresponds to WISH staining. |
|
|
Supplemental Figure S4. JNK inhibitor efficiency in Xenopus. Analysis of SP600125 activity by immunofluorescence for p-c-Jun in non-injected (A, B) or with constitutively active-jnk mRNA-injected animal caps (C, D) treated from stage 11 to 15 with DMSO (A, C) or 0,5μg.ml-1 SP600125 (B, D). Nuclei were stained with Hoechst; red arrowheads: examples of nuclear co-localization between Hoechst and p-c-Jun staining; scale bar, 20 μm. (E) Quantification of the number of cells with a positive nuclear p-c- Jun staining / total number of cells. Mann-Whitney test p values and the total of cells counted (numbers in brackets) are indicated; the values are normalized to NI + DMSO; black bars, DMSO treated animal caps; grey bars, SP600125 treated animal caps. |
|
|
Supplemental Figure S5. Morpholino control experiments for JNK pathway experiments in figure 10. WISH against twist (A, B) and snai2/slug (C, D) in control or MD3AB morpholino-injected embryos, corresponding controls for Fig. 10A-D and Fig. 10E-H, respectively. Scale bar, 500 μm. (E) Quantification of the neural crest phenotype through snai2/slug expression for (C, D). The number of embryos analysed is indicated at the bottom right of each panel or under the graph; red asterisk, injected side of the embryo with light blue β-galactosidase staining. Mann-Whitney test p values are indicated; blue bar, normal neural crest; red bar, reduced neural crest. |
References [+] :
Balda,
Tight junctions as regulators of tissue remodelling.
2016, Pubmed
Balda, Tight junctions as regulators of tissue remodelling. 2016, Pubmed
Basch, Specification of the neural crest occurs during gastrulation and requires Pax7. 2006, Pubmed
Cardellini, Tight junction formation in early Xenopus laevis embryos: identification and ultrastructural characterization of junctional crests and junctional vesicles. 2007, Pubmed , Xenbase
Cardellini, Tight junctions in early amphibian development: detection of junctional cingulin from the 2-cell stage and its localization at the boundary of distinct membrane domains in dividing blastomeres in low calcium. 1996, Pubmed , Xenbase
Dorsky, Control of neural crest cell fate by the Wnt signalling pathway. 1998, Pubmed
Eckert, Tight junction biogenesis during early development. 2008, Pubmed , Xenbase
Furuse, Knockout animals and natural mutations as experimental and diagnostic tool for studying tight junction functions in vivo. 2009, Pubmed
Garriock, Wnt11-R, a protein closely related to mammalian Wnt11, is required for heart morphogenesis in Xenopus. 2005, Pubmed , Xenbase
González-Mariscal, Crosstalk of tight junction components with signaling pathways. 2008, Pubmed
Han, Differential gene regulation by specific gain-of-function JNK1 proteins expressed in Swiss 3T3 fibroblasts. 2002, Pubmed
Kalt, The relationship between cleavage and blastocoel formation in Xenopus laevis. I. Light microscopic observations. 1971, Pubmed , Xenbase
Kim, Wnt/planar cell polarity signaling in the regulation of convergent extension movements during Xenopus gastrulation. 2012, Pubmed , Xenbase
Knöchel, c-Jun (AP-1) activates BMP-4 transcription in Xenopus embryos. 2000, Pubmed , Xenbase
Kojima, Regulation of tight junctions in human normal pancreatic duct epithelial cells and cancer cells. 2012, Pubmed
Kojima, Downregulation of tight junction-associated MARVEL protein marvelD3 during epithelial-mesenchymal transition in human pancreatic cancer cells. 2011, Pubmed
Li, The posteriorizing gene Gbx2 is a direct target of Wnt signalling and the earliest factor in neural crest induction. 2009, Pubmed , Xenbase
Luehders, The small leucine-rich repeat secreted protein Asporin induces eyes in Xenopus embryos through the IGF signalling pathway. 2015, Pubmed , Xenbase
Matter, SnapShot: Epithelial tight junctions. 2014, Pubmed
Matter, Signalling to and from tight junctions. 2003, Pubmed
Mayor, The neural crest. 2013, Pubmed , Xenbase
Milet, Neural crest induction at the neural plate border in vertebrates. 2012, Pubmed , Xenbase
Monsoro-Burq, Msx1 and Pax3 cooperate to mediate FGF8 and WNT signals during Xenopus neural crest induction. 2005, Pubmed , Xenbase
Moody, Fates of the blastomeres of the 32-cell-stage Xenopus embryo. 1987, Pubmed , Xenbase
Nayak, Tricellulin deficiency affects tight junction architecture and cochlear hair cells. 2013, Pubmed
Newport, A major developmental transition in early Xenopus embryos: I. characterization and timing of cellular changes at the midblastula stage. 1982, Pubmed , Xenbase
Ossipova, Neural crest specification by noncanonical Wnt signaling and PAR-1. 2011, Pubmed , Xenbase
Raleigh, Tight junction-associated MARVEL proteins marveld3, tricellulin, and occludin have distinct but overlapping functions. 2010, Pubmed
Saint-Jeannet, Regulation of dorsal fate in the neuraxis by Wnt-1 and Wnt-3a. 1997, Pubmed , Xenbase
Sasai, Requirement of FoxD3-class signaling for neural crest determination in Xenopus. 2001, Pubmed , Xenbase
Schille, Ror2 signaling is required for local upregulation of GDF6 and activation of BMP signaling at the neural plate border. 2016, Pubmed , Xenbase
Steed, MarvelD3 couples tight junctions to the MEKK1-JNK pathway to regulate cell behavior and survival. 2014, Pubmed
Steed, Dynamics and functions of tight junctions. 2010, Pubmed
Steed, Identification of MarvelD3 as a tight junction-associated transmembrane protein of the occludin family. 2009, Pubmed
Steventon, Differential requirements of BMP and Wnt signalling during gastrulation and neurulation define two steps in neural crest induction. 2009, Pubmed , Xenbase
Steventon, Genetic network during neural crest induction: from cell specification to cell survival. 2005, Pubmed
Stuhlmiller, Current perspectives of the signaling pathways directing neural crest induction. 2012, Pubmed , Xenbase
Vacca, MarvelD3 regulates the c-Jun N-terminal kinase pathway during eye development in Xenopus. 2016, Pubmed , Xenbase
Woda, Dlx proteins position the neural plate border and determine adjacent cell fates. 2003, Pubmed , Xenbase
Yamanaka, JNK functions in the non-canonical Wnt pathway to regulate convergent extension movements in vertebrates. 2002, Pubmed , Xenbase
Zihni, Tight junctions: from simple barriers to multifunctional molecular gates. 2016, Pubmed
