XB-ART-54461
Proc Natl Acad Sci U S A
2018 Jan 30;1155:E876-E885. doi: 10.1073/pnas.1717509115.
Show Gene links
Show Anatomy links
HELLS and CDCA7 comprise a bipartite nucleosome remodeling complex defective in ICF syndrome.
Jenness C, Giunta S, Müller MM, Kimura H, Muir TW, Funabiki H.
???displayArticle.abstract???
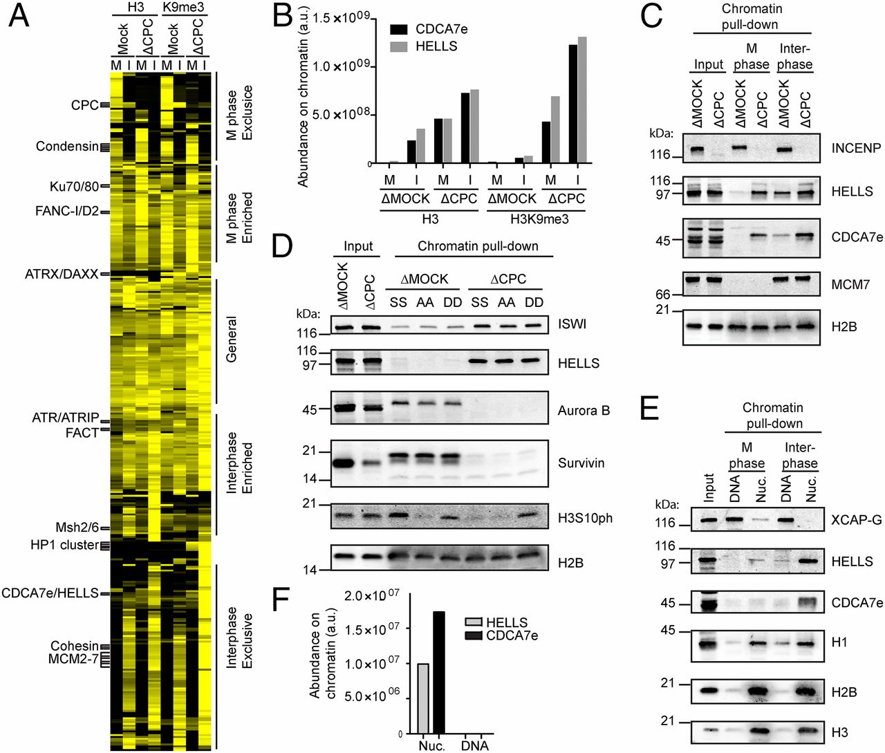
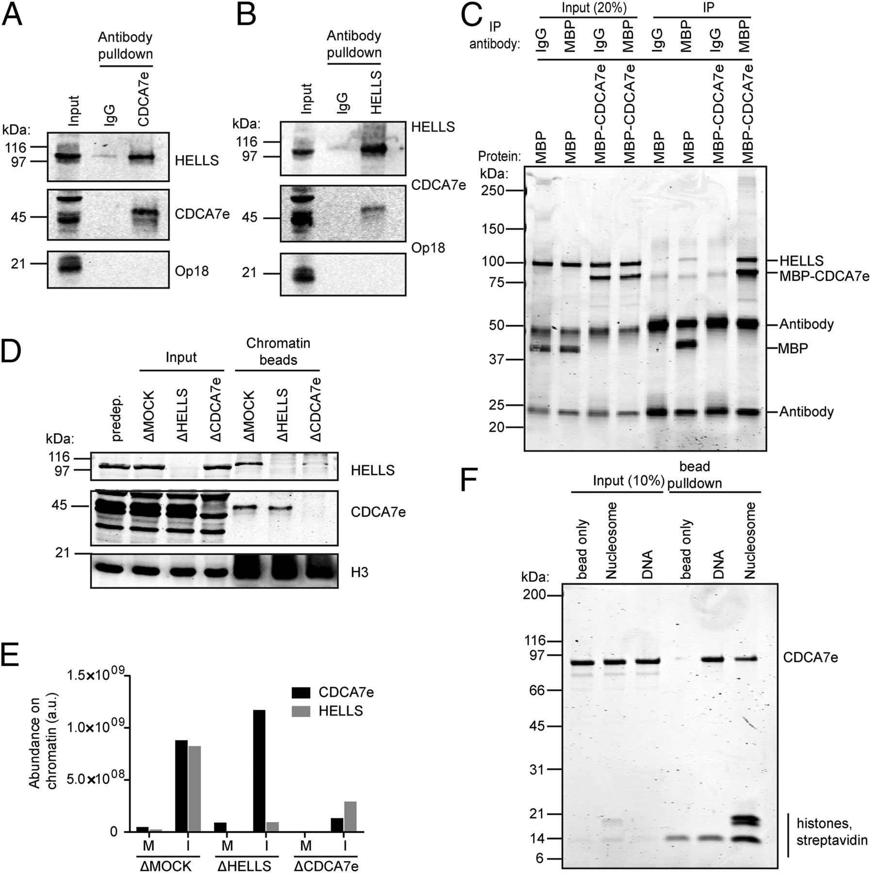
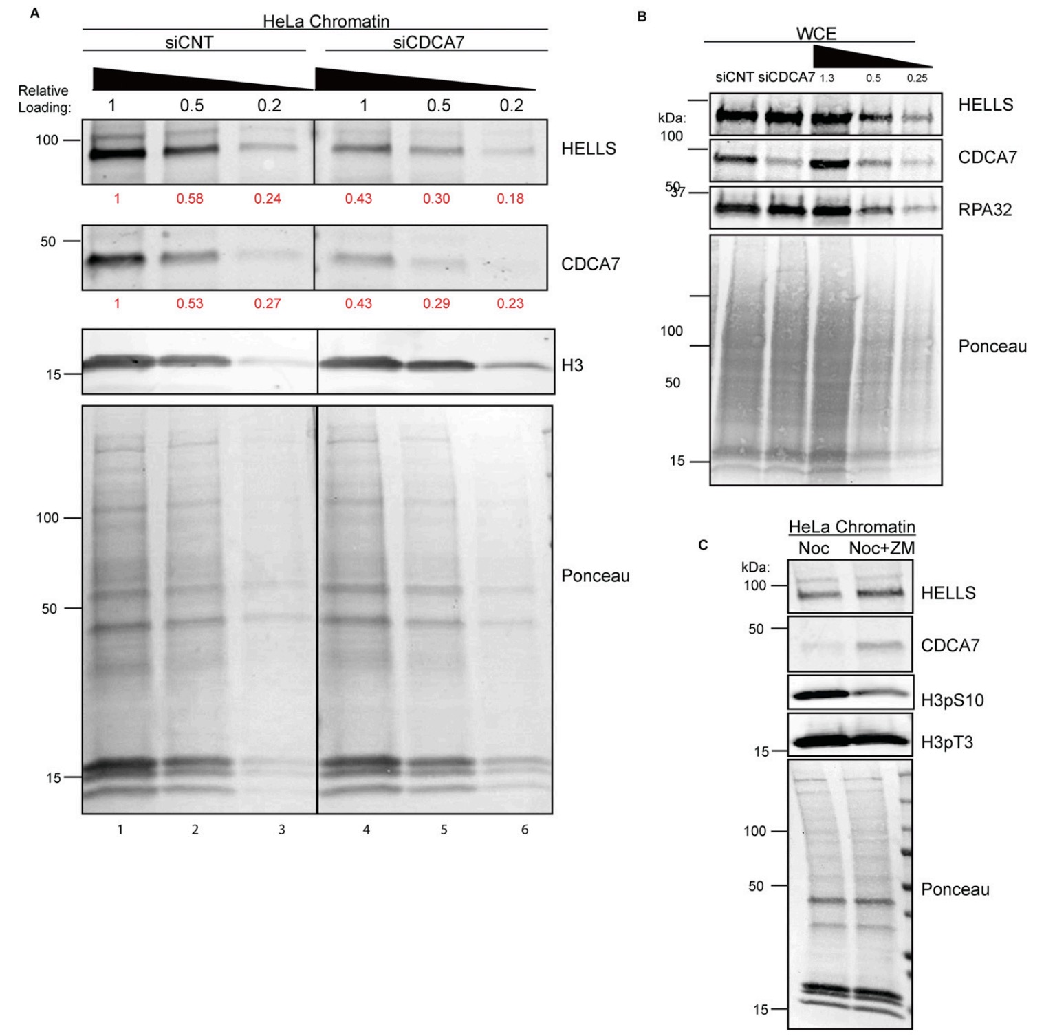
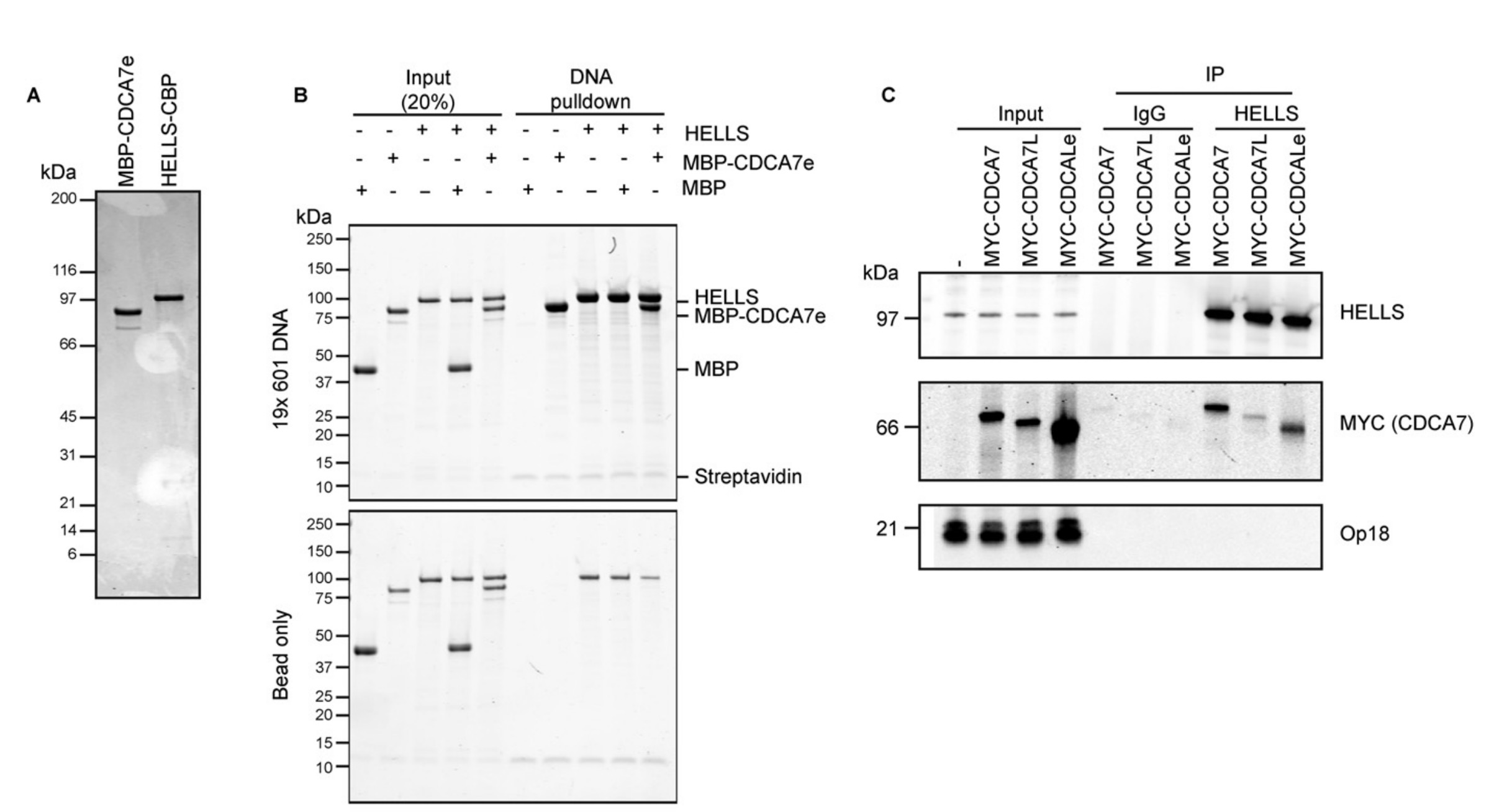
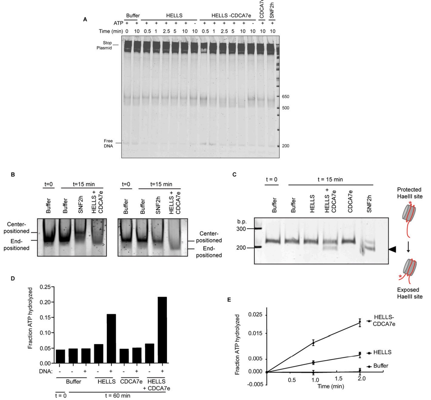
Mutations in CDCA7, the SNF2 family protein HELLS (LSH), or the DNA methyltransferase DNMT3b cause immunodeficiency-centromeric instability-facial anomalies (ICF) syndrome. While it has been speculated that DNA methylation defects cause this disease, little is known about the molecular function of CDCA7 and its functional relationship to HELLS and DNMT3b. Systematic analysis of how the cell cycle, H3K9 methylation, and the mitotic kinase Aurora B affect proteomic profiles of chromatin in Xenopus egg extracts revealed that HELLS and CDCA7 form a stoichiometric complex on chromatin, in a manner sensitive to Aurora B. Although HELLS alone fails to remodel nucleosomes, we demonstrate that the HELLS-CDCA7 complex possesses nucleosome remodeling activity. Furthermore, CDCA7 is essential for loading HELLS onto chromatin, and CDCA7 harboring patient ICF mutations fails to recruit the complex to chromatin. Together, our study identifies a unique bipartite nucleosome remodeling complex where the functional remodeling activity is split between two proteins and thus delineates the defective pathway in ICF syndrome.
???displayArticle.pubmedLink??? 29339483
???displayArticle.pmcLink??? PMC5798369
???displayArticle.link??? Proc Natl Acad Sci U S A
???displayArticle.grants??? [+]
Species referenced: Xenopus laevis
Genes referenced: atr atrip cdca7 chd1 chd2 chd3 chd4 chd5 chd6 chd7 chd8 chd9 dna2 dnmt3a etaa1 fbxl12 helb hells mbp rad17 smarca1 smarca2 smarca4 smarca5 smarcal1 suv39h1 topbp1 zbtb24
GO keywords: chromatin binding [+]
???displayArticle.disOnts??? immunodeficiency-centromeric instability-facial anomalies syndrome
???displayArticle.omims??? IMMUNODEFICIENCY-CENTROMERIC INSTABILITY-FACIAL ANOMALIES SYNDROME 3; ICF3 [+]
???attribute.lit??? ???displayArticles.show???
References [+] :
Ahel,
Poly(ADP-ribose)-dependent regulation of DNA repair by the chromatin remodeling enzyme ALC1.
2009, Pubmed
Ahel, Poly(ADP-ribose)-dependent regulation of DNA repair by the chromatin remodeling enzyme ALC1. 2009, Pubmed
Bansbach, The annealing helicase SMARCAL1 maintains genome integrity at stalled replication forks. 2009, Pubmed
Brzeski, Deficient in DNA methylation 1 (DDM1) defines a novel family of chromatin-remodeling factors. 2003, Pubmed
Budde, Regulation of Op18 during spindle assembly in Xenopus egg extracts. 2001, Pubmed , Xenbase
Burrage, The SNF2 family ATPase LSH promotes phosphorylation of H2AX and efficient repair of DNA double-strand breaks in mammalian cells. 2012, Pubmed
Carmena, The chromosomal passenger complex (CPC): from easy rider to the godfather of mitosis. 2012, Pubmed
Ciccia, The SIOD disorder protein SMARCAL1 is an RPA-interacting protein involved in replication fork restart. 2009, Pubmed
de Greef, Mutations in ZBTB24 are associated with immunodeficiency, centromeric instability, and facial anomalies syndrome type 2. 2011, Pubmed
Devbhandari, Chromatin Constrains the Initiation and Elongation of DNA Replication. 2017, Pubmed
Ehrlich, Immunodeficiency, centromeric region instability, facial anomalies syndrome (ICF). 2006, Pubmed
Eustermann, Combinatorial readout of histone H3 modifications specifies localization of ATRX to heterochromatin. 2011, Pubmed
Felle, Nucleosomes protect DNA from DNA methylation in vivo and in vitro. 2011, Pubmed
Fischle, Regulation of HP1-chromatin binding by histone H3 methylation and phosphorylation. 2005, Pubmed , Xenbase
Flaus, Identification of multiple distinct Snf2 subfamilies with conserved structural motifs. 2006, Pubmed
Gill, The MYC-associated protein CDCA7 is phosphorylated by AKT to regulate MYC-dependent apoptosis and transformation. 2013, Pubmed
Giunta, Integrity of the human centromere DNA repeats is protected by CENP-A, CENP-C, and CENP-T. 2017, Pubmed
Gong, BACH1/FANCJ acts with TopBP1 and participates early in DNA replication checkpoint control. 2010, Pubmed
Goto, JPO1/CDCA7, a novel transcription factor E2F1-induced protein, possesses intrinsic transcriptional regulator activity. 2006, Pubmed
Guler, Human DNA helicase B (HDHB) binds to replication protein A and facilitates cellular recovery from replication stress. 2012, Pubmed
Haahr, Activation of the ATR kinase by the RPA-binding protein ETAA1. 2016, Pubmed
Hagleitner, Clinical spectrum of immunodeficiency, centromeric instability and facial dysmorphism (ICF syndrome). 2008, Pubmed
Hayashi-Takanaka, Distribution of histone H4 modifications as revealed by a panel of specific monoclonal antibodies. 2015, Pubmed
Hayashi-Takanaka, Visualizing histone modifications in living cells: spatiotemporal dynamics of H3 phosphorylation during interphase. 2009, Pubmed
Hirota, Histone H3 serine 10 phosphorylation by Aurora B causes HP1 dissociation from heterochromatin. 2005, Pubmed
Hoffmeister, CHD3 and CHD4 form distinct NuRD complexes with different yet overlapping functionality. 2017, Pubmed
Kelly, Chromosomal enrichment and activation of the aurora B pathway are coupled to spatially regulate spindle assembly. 2007, Pubmed , Xenbase
Kimura, The organization of histone H3 modifications as revealed by a panel of specific monoclonal antibodies. 2008, Pubmed
Kumagai, TopBP1 activates the ATR-ATRIP complex. 2006, Pubmed , Xenbase
Kumar, Lagging strand maturation factor Dna2 is a component of the replication checkpoint initiation machinery. 2013, Pubmed
Laemmli, Cleavage of structural proteins during the assembly of the head of bacteriophage T4. 1970, Pubmed
Lee, Rad17 plays a central role in establishment of the interaction between TopBP1 and the Rad9-Hus1-Rad1 complex at stalled replication forks. 2010, Pubmed , Xenbase
Lowary, New DNA sequence rules for high affinity binding to histone octamer and sequence-directed nucleosome positioning. 1998, Pubmed
Lusser, Distinct activities of CHD1 and ACF in ATP-dependent chromatin assembly. 2005, Pubmed
MacCallum, ISWI remodeling complexes in Xenopus egg extracts: identification as major chromosomal components that are regulated by INCENP-aurora B. 2002, Pubmed , Xenbase
Muegge, Lsh, a guardian of heterochromatin at repeat elements. 2005, Pubmed
Müller, A two-state activation mechanism controls the histone methyltransferase Suv39h1. 2016, Pubmed
Murray, Cell cycle extracts. 1991, Pubmed
Myant, LSH cooperates with DNA methyltransferases to repress transcription. 2008, Pubmed
Niedzialkowska, Molecular basis for phosphospecific recognition of histone H3 tails by Survivin paralogues at inner centromeres. 2012, Pubmed , Xenbase
Nightingale, A single high affinity binding site for histone H1 in a nucleosome containing the Xenopus borealis 5 S ribosomal RNA gene. 1996, Pubmed , Xenbase
Noh, ATRX tolerates activity-dependent histone H3 methyl/phos switching to maintain repetitive element silencing in neurons. 2015, Pubmed
Ohtsubo, The RCC1 protein, a regulator for the onset of chromosome condensation locates in the nucleus and binds to DNA. 1989, Pubmed
Oppikofer, Expansion of the ISWI chromatin remodeler family with new active complexes. 2017, Pubmed
Osthus, The Myc target gene JPO1/CDCA7 is frequently overexpressed in human tumors and has limited transforming activity in vivo. 2005, Pubmed
Pedersen, TopBP1 is required at mitosis to reduce transmission of DNA damage to G1 daughter cells. 2015, Pubmed
Peshkin, On the Relationship of Protein and mRNA Dynamics in Vertebrate Embryonic Development. 2015, Pubmed , Xenbase
Phelan, Reconstitution of a core chromatin remodeling complex from SWI/SNF subunits. 1999, Pubmed
Postow, Identification of SMARCAL1 as a component of the DNA damage response. 2009, Pubmed , Xenbase
Postow, An SCF complex containing Fbxl12 mediates DNA damage-induced Ku80 ubiquitylation. 2013, Pubmed , Xenbase
Prescott, A novel c-Myc-responsive gene, JPO1, participates in neoplastic transformation. 2001, Pubmed
Ren, The ATP binding site of the chromatin remodeling homolog Lsh is required for nucleosome density and de novo DNA methylation at repeat sequences. 2015, Pubmed
Sampath, The chromosomal passenger complex is required for chromatin-induced microtubule stabilization and spindle assembly. 2004, Pubmed , Xenbase
Smith, Expression of a histone H1-like protein is restricted to early Xenopus development. 1988, Pubmed , Xenbase
Stockdale, Analysis of nucleosome repositioning by yeast ISWI and Chd1 chromatin remodeling complexes. 2006, Pubmed , Xenbase
Termanis, The SNF2 family ATPase LSH promotes cell-autonomous de novo DNA methylation in somatic cells. 2016, Pubmed
Thijssen, Mutations in CDCA7 and HELLS cause immunodeficiency-centromeric instability-facial anomalies syndrome. 2015, Pubmed
Tseng, Dual detection of chromosomes and microtubules by the chromosomal passenger complex drives spindle assembly. 2010, Pubmed , Xenbase
Walter, Initiation of eukaryotic DNA replication: origin unwinding and sequential chromatin association of Cdc45, RPA, and DNA polymerase alpha. 2000, Pubmed , Xenbase
Wan, Panorama of ancient metazoan macromolecular complexes. 2015, Pubmed
Wang, Mi2, an auto-antigen for dermatomyositis, is an ATP-dependent nucleosome remodeling factor. 2001, Pubmed
Winkler, Histone chaperone FACT coordinates nucleosome interaction through multiple synergistic binding events. 2011, Pubmed , Xenbase
Wu, Converging disease genes in ICF syndrome: ZBTB24 controls expression of CDCA7 in mammals. 2016, Pubmed
Wühr, Deep proteomics of the Xenopus laevis egg using an mRNA-derived reference database. 2014, Pubmed , Xenbase
Xu, Chromosome instability and immunodeficiency syndrome caused by mutations in a DNA methyltransferase gene. 1999, Pubmed
Yan, TopBP1 and DNA polymerase-alpha directly recruit the 9-1-1 complex to stalled DNA replication forks. 2009, Pubmed , Xenbase
Yuan, The annealing helicase HARP protects stalled replication forks. 2009, Pubmed
Yusufzai, The annealing helicase HARP is recruited to DNA repair sites via an interaction with RPA. 2009, Pubmed
Zemach, The Arabidopsis nucleosome remodeler DDM1 allows DNA methyltransferases to access H1-containing heterochromatin. 2013, Pubmed
Zhu, Lsh is involved in de novo methylation of DNA. 2006, Pubmed
Zierhut, Nucleosomal regulation of chromatin composition and nuclear assembly revealed by histone depletion. 2014, Pubmed , Xenbase
