|
Figure 1. Constitutive activity of channels split within S4. (A) Lateral view of a KV10.1 subunit (PDB code 5K7L). The S4 helix is indicated in light blue, the S4âS5 linker in pink, the PD helices in gray, and the C linker in salmon. (Top right) KV10.1 sequence in the S4 helix and in the S4âS5 linker. We generated a series of split channels by disconnecting the VSD from the PD after every residue between the positions shown by red arrows. (Inset) The C-terminal S4 helix and the S4âS5 linker colored in a way corresponding with data points in C. (B) Representative, macroscopic currents of the wild-type channel and L341 split recorded without leak subtraction. (C) Normalized, mean current-voltage curves of the wild-type and several split channels (n = 6â14). Error bars denote SEM. (Inset) Normalized current at â100 mV plotted against the split position (mean ± SEM); dashed line shows the current level in the wild type. |
|
Figure 2. Alterations of channel kinetics in Y347 split and G348 split. (A) Tail current, normalized to the steady-state current at the end of the depolarizing segment of the voltage pulse, plotted against time at negative potential (mean ± SEM; n = 6). (Top right) Super slow deactivation component indicated by the red arrow. (B) Representative currents of the wild type, Y347 split, and G348 split recorded with the reactivation protocol with various intervals at â120 mV between the depolarizing pulses. (C) Time needed for current to reach 90% of its maximal value plotted against the length of the interval at â120 mV (mean ± SEM; n = 6â8). (D) Representative voltage-dependent changes of fluorescence reported by I319C-TMRM, elicited by a depolarization to 60 mV from a holding potential of â100 mV. (E) Activation and deactivation time constants obtained by exponential fits to fluorescence traces (n = 5â8; mean ± SD). Asterisks indicate statistical significance (P < 0.001). (Inset) Superimposed VCF traces from D with an expanded time base. |
|
Figure 3. Restoration of wild typeâlike closure with point mutations of D342. (A) The position of D342 in the activated VSD. For clarity, only two subunits are shown, and one of them is color coded: the N-terminal PAS domain is shown in cyan, the VSD in yellow, the S4âS5 linker in magenta, the PD helices in gray, the C linker in dark red, and the CNBHD in orange. The crucial residues are color coded in both subunits: D342 in red, Q476 (S6 bundle crossing) in blue, and Q477 in green. (B) Representative currents of L341 split and selected D342 mutants in L341 split. The voltage protocol is shown at the top. (C) Normalized, mean current values plotted against voltage (n = 7â18). Error bars denote SEM. Insets contain normalized current at â100 and â160 mV plotted against the residue at 342 position (mean ± SEM). The order from left to right reflects residue size, and dashed lines indicate the current level of the wild type. Asterisks indicate statistical significance (P < 0.05 in t test with Bonferroni correction) with respect to the continuous channel. |
|
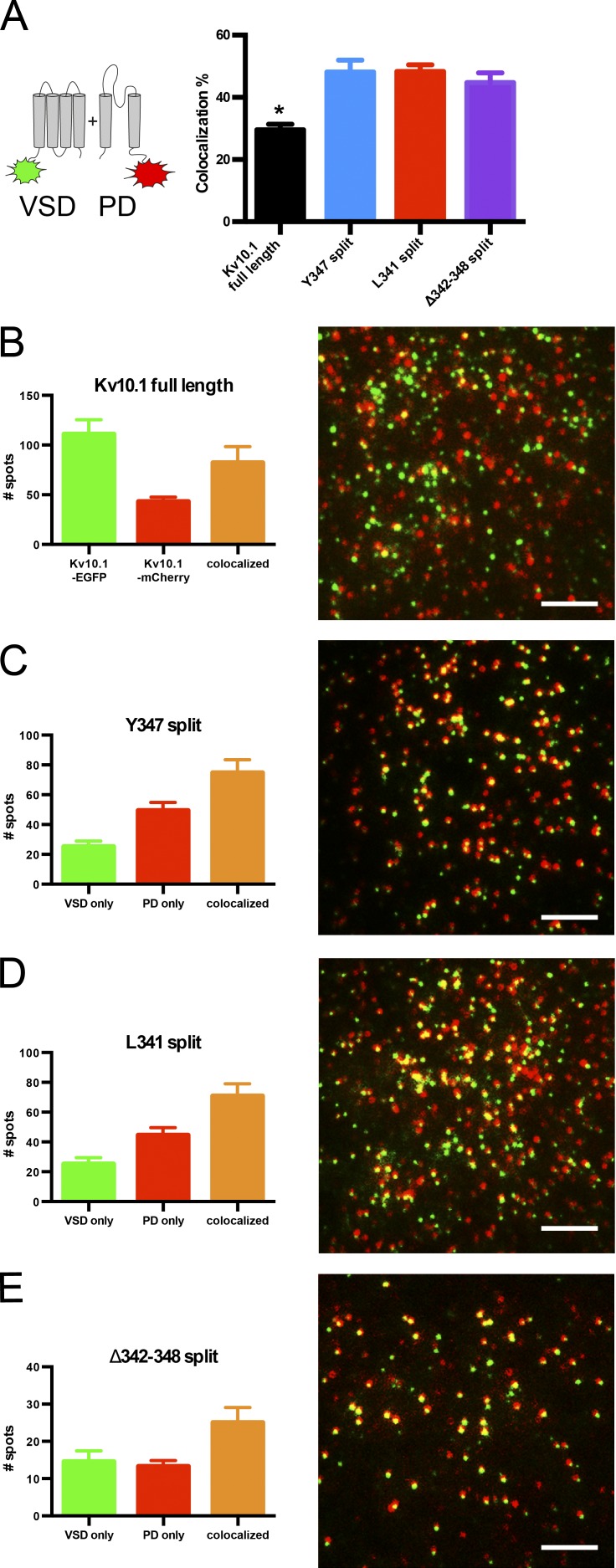
Figure 4. Single-molecule colocalization between fluorescently tagged VSD and PD. (A) Mean colocalization coefficients ± SEM, after subtraction of random colocalization (n = 8–14); asterisk indicates statistical significance (P < 0.05 in t test with Bonferroni correction) with respect to the wild-type channel. Tagged full-length subunits were used as positive control. (B–E) Representative 13 × 13–µm images for each condition and mean numbers of fluorescent spots per image ± SEM. Bars, 2.5 µm. |
|
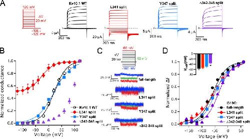
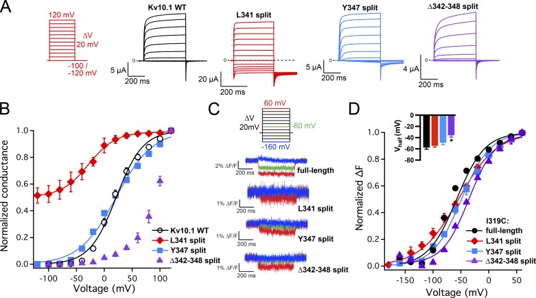
Figure 5. Voltage dependency of conductance and VSD activation in specific split channels. (A) Representative currents of the wild-type, L341 split, Y347 split, and Δ342–348 split recorded with the indicated voltage protocol, with the exception of L341 split where the holding potential was −20 mV. (B) Normalized conductance plotted against voltage (mean ± SEM; n = 7–10). The curves are Boltzmann fits with the following V1/2 values (mean ± SD): −28.0 ± 1.8 mV (L341 split), 21.4 ± 1.7 mV (WT), and 21.7 ± 2.1 mV (Y347 split). Fitting was not done for the Δ342–348 split because the conductance did not saturate in the voltage range tested. (C) Representative voltage-dependent fluorescence changes reported by I319C-TMRM. Only traces elicited by the voltage steps of −160 (blue), −60 (green), and 60 (red) mV are shown. (D) Normalized fluorescence changes plotted against voltage (mean ± SEM; n = 5–10); asterisk indicates statistical significance (P < 0.05 in t test with Bonferroni correction) with respect to the continuous channel. The curves are Boltzmann fits. Inset contains V1/2 values of the Boltzmann fits (mean ± SD): −54.3 ± 2.8 mV (L341 split), −57.7 ± 3.0 mV (WT), −49.0 ± 3.6 mV (Y347 split), and 35.6 ± 3.4 mV (Δ342–348 split). |
|
Figure 6. Effects of prepulse voltage Mg2+ on activation kinetics of specific split channels. (A) Representative currents of the wild type, L341 split, Y347 split, and Δ342–348 split elicited with the indicated voltage protocol, with (left) and without (right) 5 mM Mg2+ in the extracellular medium. In the voltage protocol, the duration of the conditioning prepulse was 5 s. (B) Time needed for current to reach 90% of the maximal value plotted against the prepulse voltage (mean ± SEM; n = 7–10). (C) The ratio of peak currents with and without Mg2+ in the extracellular medium (mean ± SEM; n = 7–10; asterisks indicate P < 0.05 in t test with Bonferroni correction with respect to the continuous channel). |
|
Figure 7. Voltage dependence of accessibility to MTSET overlaps between the full-length channel and L341 split. (A and B) Representative currents and mean current ratios (±SEM) from I319C (A) and L322C (B) mutants before and after application of 200 µM MTSET at 0 or −100 mV. (C and D) Representative graphs showing the time course of current changes upon MTSET application at hyperpolarized and depolarized potentials for the weakly voltage-dependent I319C site (C) and the strongly voltage-dependent L322C site (D). Curves represent single-exponential fits to data points from individual cells. Insets contain histograms with mean modification rate constants ± SEM (n = 5–8). |
|
Figure 8. The presence of VSD is required for a functional permeation pathway even if access to the pore is granted by proline substitutions in S6. (A) KV10.1 pore viewed from the intracellular side. The first helix of the C linker is indicated in dark red, Q476 in blue, Q477 in green, the S4–S5 linker in magenta, and the C-terminal S4 in yellow (the part of the helix above the innermost voltage-sensing arginine is not depicted). (B) Representative current traces of Q476P and Q477P mutants in the full-length channel recorded with the indicated voltage protocol. (C) The corresponding normalized, mean current values ± SEM plotted against voltage (n = 5–11). (D) Representative currents from oocytes expressing the isolated PD (G348-C stands for the PD sequence starting from Gly348 and ending at the C terminus), Q477P mutant in the isolated PD, Y347 split and Y347 split carrying Q477P mutation alone, or in combination with additional VSD mutations. (E) Mean current values ± SEM plotted against voltage (n = 7–10; without normalization). (F) Normalized conductance values plotted against voltage. The data represent mean ± SEM (n = 6–10), and the curves are parabola fits for Q477P mutants and a Boltzmann fit for the wild type. |