Click here to close
Hello! We notice that you are using Internet Explorer, which is not supported by Xenbase and may cause the site to display incorrectly.
We suggest using a current version of Chrome,
FireFox, or Safari.
???displayArticle.abstract???
Mucosal surfaces represent critical routes for entry and exit of pathogens. As such, animals have evolved strategies to combat infection at these sites, in particular the production of mucus to prevent attachment and to promote subsequent movement of the mucus/microbe away from the underlying epithelial surface. Using biochemical, biophysical, and infection studies, we have investigated the host protective properties of the skin mucus barrier of the Xenopus tropicalis tadpole. Specifically, we have characterized the major structural component of the barrier and shown that it is a mucin glycoprotein (Otogelin-like or Otogl) with similar sequence, domain organization, and structural properties to human gel-forming mucins. This mucin forms the structural basis of a surface barrier (∼6 μm thick), which is depleted through knockdown of Otogl. Crucially, Otogl knockdown leads to susceptibility to infection by the opportunistic pathogen Aeromonas hydrophila To more accurately reflect its structure, tissue localization, and function, we have renamed Otogl as Xenopus Skin Mucin, or MucXS. Our findings characterize an accessible and tractable model system to define mucus barrier function and host-microbe interactions.
Fig. 1. Otogl is a large protein with mucin-like domains. (A) Model of Otogl transcript showing sites corresponding to EST clones TNeu027a13 and THdA045k18, as well as 5â² and 3â² UTRs, start (ATG) and stop (TAA) codons, and primer sites (F1 and R1). (B) RNA in situ hybridization expression patterns of TNeu027a13 and THdA045k18. (Scale bar: 100 μm.) (C) PCR using F1-R1 primers on X. tropicalis cDNA. âMâ is marker DNA ladder. (D) Predicted domains of Otogl. VWD is von Willebrand factor type D domain. The mucin domain shows the 39 Cys-rich and 34 PTS-rich subdomains. CK, cysteine knot domain. The size of the domains in numbers of amino acids (AA) is shown.
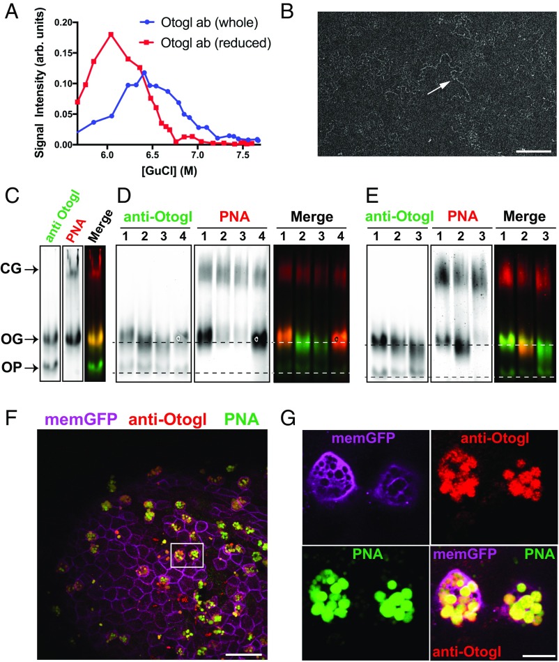
Fig. 2. Otogl is a multimeric O-glycosylated glycoprotein. (A) Rate zonal centrifugation of nonreduced and reduced tadpoleskin secretions probed with anti-Otogl antibody. (B) TEM of CsCl density gradient purified Otogl shows long-chainâlike networks (arrow). (Scale bar: 200 nm.) (C) Coprobing of a Western blot of tadpole lysate with anti-Otogl antibody and PNA; a merged image is also shown. CG, cement gland mucin; OG, glycosylated form of Otogl; OP, precursor form of Otogl. (D) Treatment of tadpole lysate with O-glycosidase (2 h, lane 2, and 4 h, lane 3) and PNGase F (lane 4) compared with control (lane 1), probed with anti-Otogl and PNA; a merged image is also shown. Dashed lines represent the position of bands for control OG and OP. (E) Treatment of tadpole lysate with sialidase alone (lane 2) and sialidase + O-glycosidase (lane 3) compared with control (lane 1); a merged image is also shown. Dashed lines represent the position of bands for control OG and OP. In D and E, the signal for PNA from the cement gland mucin shows the approximately equivalent loading between lanes. (F) Image of section from fixed whole-mount tadpoleskin with immunofluorescence for anti-Otogl and anti-GFP [labeling membrane-GFP (memGFP) to identify membranes] together with lectin histochemistry (PNA) shows colocalization of Otogl and PNA staining. The boxed area highlights two adjacent SSCs. (Scale bar: 50 μm.) (G) Zoomed-in image of boxed area from F shows Otogl and PNA colocalize within the vesicles of SSCs. ab, antibody. (Scale bar: 10 μm.)
Fig. 3. Otogl forms a host-protective barrier on the epidermal surface. (A) Western blot of lysate from MOC- and Otogl MO-injected tadpoles, coprobing with the anti-Otogl antibody (green) and PNA (red), shows loss of Otogl protein upon knockdown. Glycosylated (OG) and precursor (OP) forms of Otogl are highlighted, while the similar intensity of signal for the cement gland mucin (CG) in the two lanes indicates equivalent loading of lysate. (B) Representative examples of sections from snap-frozen MOC- and Otogl MO-injected tadpoles stained with anti-Otogl antibody and DAPI. (Scale bar: 25 μm.) (C) Representative examples of sections from snap-frozen control MOC- and Otogl MO-injected tadpoles stained with PNA and DAPI. (Scale bar: 40 μm.) (D) Representative Cryo-TEM images of sections of snap-frozen MOC- and Otogl MO-injected tadpoles. Double-headed arrows show size of surface barrier. (Scale bar: 2 μm.) (E) Representative images of sections of MOC- and Otogl MO-injected tadpoles following exposure to GFP-expressing DH5α E. coli bacteria. White lines on images to the Left represent the apical surface membrane from brightfield images (Right). (Scale bar: 25 μm.)
Fig. 4. Otogl morphants are sensitive to infection with A. hydrophila. (A) Survival time course of MOC-injected and Otogl MO-injected tadpoles in 0.01à Marcâs Modified Ringerâs (MMR). (B) Survival time course of MOC-injected and Otogl MO-injected tadpoles in 0.01à MMR containing 1.5 à 108 cfu/mL of A. hydrophila (at time point 0 h). Individual points represent mean survival levels from three independent experiments, and error bars represent the SEM. (C) Bar chart comparing the frequency of GFP-expressing A. hydrophila bacteria located within the tadpole in MOC- and Otogl MO-injected tadpoles fixed and sectioned at the 34-h time point. Bars represent mean number of bacteria found within MOC (n = 3 tadpoles)- and Otogl MO (n = 5 tadpoles)-injected tadpoles. Error bars represent SEM and P = 0.0179 (one-tailed MannâWhitney U test). (D) Representative images of sections of MOC- and Otogl MO-injected tadpoles following exposure to GFP-expressing A. hydrophila bacteria at the 34-h time point. The white line on the Left image represents the apical surface membrane from brightfield images (Right). (Scale bar: 10 μm.)
Fig. S1. Full Otogl amino acid sequence translated from SMRT with the different domains highlighted in the colors shown in the key. Highlighted in yellow
are the peptides identified by mass spectrometry of purified secreted Otogl. Underlined is the peptide (repeated four times) used to generate an antibody
to Otogl.
Fig. S2. Alignment of Otogl with human gel-forming mucins (MUC2, MUC5AC, MUC5B, and MUC6) shows conservation of protein sequence in D2, D′, D3, and
CK domains. Clustal Omega analysis indicates 30.57% identity of Otogl with human MUC5B in the region from D2 to the end of D3 [44% similarity (positives)].
There is 30% identity of human MUC5B and Otogl in the CK domain (45% similarity), with complete conservation of the position of cysteine residues. D2, D′,
D3, and CK domains are annotated. Conserved cysteine residues are highlighted in yellow, black boxes are identical amino acids, and gray boxes represent
similar amino acids.
Fig. S3. Alignment of repeats in the mucin domain. Alignment of sequence repeats in the Otogl mucin domain. Proline, threonine, and serine (PTS) residues
are highlighted in blue. Cysteine residues are highlighted in red. The consensus sequence (see right-aligned sequences) CCxxxxC forms the basis for the
alignment, while three other cysteine residues are also well conserved. These are named Cys-rich regions and are highlighted with double asterisks (**).
Through this alignment, PTS-rich regions are also evident and highlighted with a single asterisk (*). Overall, there are 39 Cys-rich regions and 34 PTS-rich
regions in the mucin domain. Peptides identified in the mucin domain by mass spectrometry are underlined, with the vast majority identified in the Cys-rich
regions.
Fig. S4. Otogl morphants have a depleted mucus surface layer. Representative environmental scanning electron micrographs of the skin surfaces of live MOCand
Otogl MO-injected tadpoles. The boxes highlight globular features that are more abundant in MOC- than in Otogl MO-injected tadpoles. (Scale bar: 50 μm.)
Fig. S5. Infection studies with heat-treated A. hydrophila and live A. hydrophila-GFP. (A) Survival time course of MOC- and Otogl MO-injected tadpoles in
0.01à MMR containing 1.5 à 108 cfu/mL of A. hydrophila, heat-killed at 65 °C for 30 min before infection (at time point 0 h). (B) Survival time course of MOCand
Otogl MO-injected tadpoles in 0.01Ã MMR containing 1.5 Ã 108 cfu/mL of GFP-expressing A. hydrophila (at time point 0 h). (C) Chart showing frequency of
bacteria located inside MOC- and Otogl MO-injected tadpoles at time point 18 h 30 min. Bars represent mean number of bacteria found within MOC (n =
3 tadpoles)- and Otogl MO (n = 3 tadpoles)-injected tadpoles. Error bars represent SEM. (D) Representative image of an Otogl morphant tadpole section at 34-h
time point showing internally localized GFP-expressing A. hydrophila bacteria. White line on Left image represents the apical surface membrane from
brightfield images (Right). Note the presence of a highly pigmented region (white arrow). (Scale bar: 10 μm.)
Ambort,
Function of the CysD domain of the gel-forming MUC2 mucin.
2011, Pubmed
Ambort,
Function of the CysD domain of the gel-forming MUC2 mucin.
2011,
Pubmed Bergstrom,
Muc2 protects against lethal infectious colitis by disassociating pathogenic and commensal bacteria from the colonic mucosa.
2010,
Pubmed Cao,
Mapping the protein domain structures of the respiratory mucins: a mucin proteome coverage study.
2012,
Pubmed Cohen,
Nonchromosomal antibiotic resistance in bacteria: genetic transformation of Escherichia coli by R-factor DNA.
1972,
Pubmed Cohen,
Using unfixed, frozen tissues to study natural mucin distribution.
2012,
Pubmed Cohen-Salmon,
Otogelin: a glycoprotein specific to the acellular membranes of the inner ear.
1997,
Pubmed Corcoran,
H-NS silences gfp, the green fluorescent protein gene: gfpTCD is a genetically Remastered gfp gene with reduced susceptibility to H-NS-mediated transcription silencing and with enhanced translation.
2010,
Pubmed Dubaissi,
Embryonic frog epidermis: a model for the study of cell-cell interactions in the development of mucociliary disease.
2011,
Pubmed
,
Xenbase Dubaissi,
Antibody development and use in chromogenic and fluorescent immunostaining.
2012,
Pubmed
,
Xenbase Dubaissi,
A secretory cell type develops alongside multiciliated cells, ionocytes and goblet cells, and provides a protective, anti-infective function in the frog embryonic mucociliary epidermis.
2014,
Pubmed
,
Xenbase Fortinea,
Optimization of green fluorescent protein expression vectors for in vitro and in vivo detection of Listeria monocytogenes.
2000,
Pubmed Hasnain,
Mucin gene deficiency in mice impairs host resistance to an enteric parasitic infection.
2010,
Pubmed Hayes,
Identification of novel ciliogenesis factors using a new in vivo model for mucociliary epithelial development.
2007,
Pubmed
,
Xenbase Henderson,
Cystic fibrosis airway secretions exhibit mucin hyperconcentration and increased osmotic pressure.
2014,
Pubmed Johansson,
Bacteria penetrate the normally impenetrable inner colon mucus layer in both murine colitis models and patients with ulcerative colitis.
2014,
Pubmed Johansson,
The two mucus layers of colon are organized by the MUC2 mucin, whereas the outer layer is a legislator of host-microbial interactions.
2011,
Pubmed Kesimer,
Unpacking a gel-forming mucin: a view of MUC5B organization after granular release.
2010,
Pubmed Lang,
Searching the Evolutionary Origin of Epithelial Mucus Protein Components-Mucins and FCGBP.
2016,
Pubmed
,
Xenbase Lang,
Gel-forming mucins appeared early in metazoan evolution.
2007,
Pubmed
,
Xenbase Lang,
An inventory of mucin genes in the chicken genome shows that the mucin domain of Muc13 is encoded by multiple exons and that ovomucin is part of a locus of related gel-forming mucins.
2006,
Pubmed Lea,
Multicolor fluorescent in situ mRNA hybridization (FISH) on whole mounts and sections.
2012,
Pubmed
,
Xenbase Li,
Evasion of mucosal defenses during Aeromonas hydrophila infection of channel catfish (Ictalurus punctatus) skin.
2013,
Pubmed Mauel,
Bacterial pathogens isolated from cultured bullfrogs (Rana castesbeiana).
2002,
Pubmed Miles,
The estimation of the bactericidal power of the blood.
1938,
Pubmed Nagata,
Developmental expression of XEEL, a novel molecule of the Xenopus oocyte cortical granule lectin family.
2003,
Pubmed
,
Xenbase Paré,
Bioelectric regulation of innate immune system function in regenerating and intact Xenopus laevis.
2017,
Pubmed
,
Xenbase Perez-Vilar,
The structure and assembly of secreted mucins.
1999,
Pubmed Radicioni,
The innate immune properties of airway mucosal surfaces are regulated by dynamic interactions between mucins and interacting proteins: the mucin interactome.
2016,
Pubmed Ridley,
Assembly of the respiratory mucin MUC5B: a new model for a gel-forming mucin.
2014,
Pubmed Ridley,
Biosynthesis of the polymeric gel-forming mucin MUC5B.
2016,
Pubmed Roy,
Muc5b is required for airway defence.
2014,
Pubmed Thornton,
Structure and function of the polymeric mucins in airways mucus.
2008,
Pubmed Thornton,
Mucus glycoproteins from 'normal' human tracheobronchial secretion.
1990,
Pubmed Walentek,
A novel serotonin-secreting cell type regulates ciliary motility in the mucociliary epidermis of Xenopus tadpoles.
2014,
Pubmed
,
Xenbase Walentek,
What we can learn from a tadpole about ciliopathies and airway diseases: Using systems biology in Xenopus to study cilia and mucociliary epithelia.
2017,
Pubmed
,
Xenbase Zarepour,
The mucin Muc2 limits pathogen burdens and epithelial barrier dysfunction during Salmonella enterica serovar Typhimurium colitis.
2013,
Pubmed