Click here to close
Hello! We notice that you are using Internet Explorer, which is not supported by Xenbase and may cause the site to display incorrectly.
We suggest using a current version of Chrome,
FireFox, or Safari.
???displayArticle.abstract???
Reference genes are essential for gene expression analysis when using real-time quantitative PCR (RT-qPCR). Xenopus laevis is a popular amphibian model for studying vertebrate embryogenesis and development. Further, X. laevis is ideal for studying thyroid signaling due to its thyroid dependent metamorphosis, a stage comparable to birth in humans. When using PCR based studies, a primary concern is the choice of reference genes. Commonly used references are eef1a1, odc1, rpl8, and actnB, although there is a lack of ad hoc reference genes for X. laevis. Here, we used previously published RNA-seq data on different X. laevis stages and identified the top 14 candidate genes with respect to their expression levels as a function of developmental stage and degree of variation. We further evaluated the stability of these and other candidate genes using RT-qPCR on various stages including the unfertilised eggs, whole embryos during early development and brains during late development. We used four different statistical software packages: deltaCT, geNorm, NormFinder and BestKeeper. We report optimized reference gene pair combinations for studying development (early whole embryos), brains at later stages (metamorphosis and adult), and thyroid signalling. These reference gene pairs are suitable for studying different aspects of X. laevis development and organogenesis.
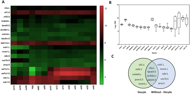
Figure 1. RNA-seq expression of 14 candidate reference genes and four previously used reference genes. (A) Heatmap of 18 candidate genesâ total RNA expression (TPM, transcript per million) during the 14 developmental stages of Xenopus laevis development. (B) Variation of 18 candidate genesâ total RNA expression (TPM) at the different stages as a box plot. (C) Venn diagram outlining the two different classes of top ranking genes, with oocyte and without oocyte.
Figure 2. Ct values of 16 reference genes during different developmental stages. Variation of 16 candidate genes’ RNA expression (Ct) assessed using RT-qPCR in (A) whole embryos during early developmental stages and brain during metamorphic stages, (B) whole embryos during early developmental stages and in (C) brain during metamorphic stages.
Figure 3. Stability of genes during different developmental periods. Gene expression and stability calculated using geNorm (qBase+). Different developmental series in (A) whole embryos during early developmental stages and (B) brain during metamorphic stages. The significance of the different developmental series are, A; whole embryo developmental stages including unfertilised egg (NF0–NF50), B; whole embryo developmental stages (NF1–NF50), C; whole embryo developmental stages prior to thyroid gland formation including unfertilised egg (NF0–NF41), D; whole embryo developmental stages prior to thyroid gland formation (NF1–NF41), E; whole embryo developmental stages from 1 cell to mid blastula (NF1–NF10), F; whole embryo developmental stages after gastrulation and prior to thyroid gland formation (NF21–NF37), G; whole embryo developmental stages after gastrulation and thyroid gland formation (NF21–NF41), H; whole embryo developmental stages during thyroid gland formation (NF37–NF50), AA, Brain tissue from early developmental period, metamorphosis and Juvenile (NF41–NF66), and AB; Brain tissue from metamorphosis and Juvenile stages (NF50–NF66). (C) Different series and their corresponding genes ranked using geNorm M. Highlighted genes are minimum combination of high ranking reference genes required in the series using geNorm V.
Figure 4. Comparison of four different statistical algorithms used to calculate reference gene stability. Four different statistical algorithms, geNorm, delta-CT, NormFinder and BestKeeper, were used to compare the gene expression and stability of the 16 candidate reference genes. Different developmental series (A) All samples including whole embryos and brain during metamorphosis, (B) whole embryos including unfertilised oocyte, (C) whole embryos without the unfertilised oocyte, and (D) brains during metamorphosis.
Figure 5. Ct values of 16 reference genes in NF48 brain exposed to thyroid (T3). Variation of 16 reference genes mRNA expression (Ct) assessed using RT-qPCR (A) Control vs T3 (B) Control vs T3 vs NH3 (T3 antagonist) vs Triclosan. Analysis using four different statistical algorithms, geNorm, delta-CT, NormFinder and BestKeeper. Series of different comparison of experimental conditions (C) Control vs T3 (D) Control vs T3 vs NH3 (T3 antagonist) vs Triclosan.
Figure 6. Relative fold changes of thyroid signalling genes using reference genes in NF48 X. laevis brains. Results are presented as fold changes. The previously identified two candidate reference genes, ube2m.S and ralb.S, were used to normalise the expression of the thyroid signalling genes (A) dio1, (B) dio2, (C) dio3, (C) tr
α, and (E) tr
β. Statistics used one way ANOVA. Values represent means ± SD (n = 3); *P < 0.01, and **P < 0.001.
Andersen,
Normalization of real-time quantitative reverse transcription-PCR data: a model-based variance estimation approach to identify genes suited for normalization, applied to bladder and colon cancer data sets.
2004, Pubmed
Andersen,
Normalization of real-time quantitative reverse transcription-PCR data: a model-based variance estimation approach to identify genes suited for normalization, applied to bladder and colon cancer data sets.
2004,
Pubmed Burmeister,
Thyroid hormones inhibit type 2 iodothyronine deiodinase in the rat cerebral cortex by both pre- and posttranslational mechanisms.
1997,
Pubmed Casadei,
Identification of housekeeping genes suitable for gene expression analysis in the zebrafish.
2011,
Pubmed Chambers,
Levels of histone H4 diacetylation decrease dramatically during sea urchin embryonic development and correlate with cell doubling rate.
1984,
Pubmed Chervoneva,
Selection of optimal reference genes for normalization in quantitative RT-PCR.
2010,
Pubmed Cheung,
Selection and evaluation of reference genes for analysis of mouse (Mus musculus) sex-dimorphic brain development.
2017,
Pubmed Coulson,
Identification of valid reference genes for the normalization of RT qPCR gene expression data in human brain tissue.
2008,
Pubmed Crofton,
Short-term in vivo exposure to the water contaminant triclosan: Evidence for disruption of thyroxine.
2007,
Pubmed Dhorne-Pollet,
Validation of novel reference genes for RT-qPCR studies of gene expression in Xenopus tropicalis during embryonic and post-embryonic development.
2013,
Pubmed
,
Xenbase Fini,
Human amniotic fluid contaminants alter thyroid hormone signalling and early brain development in Xenopus embryos.
2017,
Pubmed
,
Xenbase Fini,
Thyroid hormone signaling in the Xenopus laevis embryo is functional and susceptible to endocrine disruption.
2012,
Pubmed
,
Xenbase Gereben,
The mRNA structure has potent regulatory effects on type 2 iodothyronine deiodinase expression.
2002,
Pubmed Gurdon,
The introduction of Xenopus laevis into developmental biology: of empire, pregnancy testing and ribosomal genes.
2000,
Pubmed
,
Xenbase Hellsten,
The genome of the Western clawed frog Xenopus tropicalis.
2010,
Pubmed
,
Xenbase Hu,
Identification of Novel Reference Genes Suitable for qRT-PCR Normalization with Respect to the Zebrafish Developmental Stage.
2016,
Pubmed Karpinka,
Xenbase, the Xenopus model organism database; new virtualized system, data types and genomes.
2015,
Pubmed
,
Xenbase Koeppe,
Relationship between urinary triclosan and paraben concentrations and serum thyroid measures in NHANES 2007-2008.
2013,
Pubmed Kudo,
Identification of reference genes for quantitative expression analysis using large-scale RNA-seq data of Arabidopsis thaliana and model crop plants.
2016,
Pubmed Lim,
A thyroid hormone antagonist that inhibits thyroid hormone action in vivo.
2002,
Pubmed
,
Xenbase Livak,
Analysis of relative gene expression data using real-time quantitative PCR and the 2(-Delta Delta C(T)) Method.
2001,
Pubmed Moe,
Differential expression of glyceraldehyde-3-phosphate dehydrogenase (GAPDH), beta actin and hypoxanthine phosphoribosyltransferase (HPRT) in postnatal rabbit sclera.
2001,
Pubmed Morvan Dubois,
Deiodinase activity is present in Xenopus laevis during early embryogenesis.
2006,
Pubmed
,
Xenbase Pfaffl,
Determination of stable housekeeping genes, differentially regulated target genes and sample integrity: BestKeeper--Excel-based tool using pair-wise correlations.
2004,
Pubmed Sarropoulou,
Functional divergences of GAPDH isoforms during early development in two perciform fish species.
2011,
Pubmed Session,
Genome evolution in the allotetraploid frog Xenopus laevis.
2016,
Pubmed
,
Xenbase Silver,
Selection of housekeeping genes for gene expression studies in human reticulocytes using real-time PCR.
2006,
Pubmed Sindelka,
Developmental expression profiles of Xenopus laevis reference genes.
2006,
Pubmed
,
Xenbase Untergasser,
Primer3Plus, an enhanced web interface to Primer3.
2007,
Pubmed Vandesompele,
Accurate normalization of real-time quantitative RT-PCR data by geometric averaging of multiple internal control genes.
2002,
Pubmed Veldhoen,
The bactericidal agent triclosan modulates thyroid hormone-associated gene expression and disrupts postembryonic anuran development.
2006,
Pubmed
,
Xenbase Yim,
Using RNA-Seq Data to Evaluate Reference Genes Suitable for Gene Expression Studies in Soybean.
2015,
Pubmed