XB-ART-54435
Elife
2018 Jan 11;7. doi: 10.7554/eLife.31149.
Show Gene links
Show Anatomy links
Autocatalytic microtubule nucleation determines the size and mass of Xenopus laevis egg extract spindles.
Decker F, Oriola D, Dalton B, Brugués J.
???displayArticle.abstract???
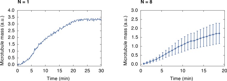
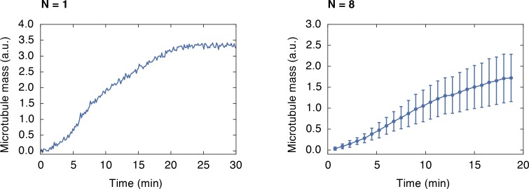
Regulation of size and growth is a fundamental problem in biology. A prominent example is the formation of the mitotic spindle, where protein concentration gradients around chromosomes are thought to regulate spindle growth by controlling microtubule nucleation. Previous evidence suggests that microtubules nucleate throughout the spindle structure. However, the mechanisms underlying microtubule nucleation and its spatial regulation are still unclear. Here, we developed an assay based on laser ablation to directly probe microtubule nucleation events in Xenopus laevis egg extracts. Combining this method with theory and quantitative microscopy, we show that the size of a spindle is controlled by autocatalytic growth of microtubules, driven by microtubule-stimulated microtubule nucleation. The autocatalytic activity of this nucleation system is spatially regulated by the limiting amounts of active microtubule nucleators, which decrease with distance from the chromosomes. This mechanism provides an upper limit to spindle size even when resources are not limiting.
???displayArticle.pubmedLink??? 29323637
???displayArticle.pmcLink??? PMC5814149
???displayArticle.link??? Elife
???displayArticle.grants??? [+]
CDA00074/2014 Human Frontier Science Program, ALTF 483-2016 European Molecular Biology Organization, Open-access funding Max-Planck-Gesellschaft, K05 DA000074 NIDA NIH HHS
Species referenced: Xenopus laevis
Genes referenced: cox7a2l kif2c mapre1
GO keywords: microtubule nucleation [+]
???attribute.lit??? ???displayArticles.show???
References [+] :
Ball,
Forging patterns and making waves from biology to geology: a commentary on Turing (1952) 'The chemical basis of morphogenesis'.
2015, Pubmed
Ball, Forging patterns and making waves from biology to geology: a commentary on Turing (1952) 'The chemical basis of morphogenesis'. 2015, Pubmed
Brugués, Nucleation and transport organize microtubules in metaphase spindles. 2012, Pubmed , Xenbase
Carazo-Salas, Ran-GTP coordinates regulation of microtubule nucleation and dynamics during mitotic-spindle assembly. 2001, Pubmed , Xenbase
Castoldi, Purification of brain tubulin through two cycles of polymerization-depolymerization in a high-molarity buffer. 2003, Pubmed
Caudron, Spatial coordination of spindle assembly by chromosome-mediated signaling gradients. 2005, Pubmed , Xenbase
Chang, Mitotic trigger waves and the spatial coordination of the Xenopus cell cycle. 2013, Pubmed , Xenbase
Clausen, Self-organization of anastral spindles by synergy of dynamic instability, autocatalytic microtubule production, and a spatial signaling gradient. 2007, Pubmed , Xenbase
Crowder, A comparative analysis of spindle morphometrics across metazoans. 2015, Pubmed , Xenbase
Dasso, The Ran GTPase: theme and variations. 2002, Pubmed
Dinarina, Chromatin shapes the mitotic spindle. 2009, Pubmed , Xenbase
Dogterom, Physical aspects of the growth and regulation of microtubule structures. 1993, Pubmed
Edelstein, Advanced methods of microscope control using μManager software. 2014, Pubmed
Field, Xenopus extract approaches to studying microtubule organization and signaling in cytokinesis. 2017, Pubmed , Xenbase
Good, Cytoplasmic volume modulates spindle size during embryogenesis. 2013, Pubmed , Xenbase
Goshima, Augmin: a protein complex required for centrosome-independent microtubule generation within the spindle. 2008, Pubmed
Groen, Purification and Fluorescent Labeling of Tubulin from Xenopus laevis Egg Extracts. 2016, Pubmed , Xenbase
Hannak, Investigating mitotic spindle assembly and function in vitro using Xenopus laevis egg extracts. 2006, Pubmed , Xenbase
Hazel, Changes in cytoplasmic volume are sufficient to drive spindle scaling. 2013, Pubmed , Xenbase
Howard, Turing's next steps: the mechanochemical basis of morphogenesis. 2011, Pubmed
Hsia, Reconstitution of the augmin complex provides insights into its architecture and function. 2014, Pubmed , Xenbase
Ishihara, Microtubule nucleation remote from centrosomes may explain how asters span large cells. 2014, Pubmed , Xenbase
Ishihara, Physical basis of large microtubule aster growth. 2016, Pubmed , Xenbase
Ishihara, Organization of early frog embryos by chemical waves emanating from centrosomes. 2014, Pubmed
Kaláb, Analysis of a RanGTP-regulated gradient in mitotic somatic cells. 2006, Pubmed , Xenbase
Loughlin, A computational model predicts Xenopus meiotic spindle organization. 2010, Pubmed , Xenbase
Lucio, Generation of biocompatible droplets for in vivo and in vitro measurement of cell-generated mechanical stresses. 2015, Pubmed
Mitchison, Polewards microtubule flux in the mitotic spindle: evidence from photoactivation of fluorescence. 1989, Pubmed
Miyamoto, The kinesin Eg5 drives poleward microtubule flux in Xenopus laevis egg extract spindles. 2004, Pubmed , Xenbase
Murray, Cell cycle extracts. 1991, Pubmed
Needleman, Fast microtubule dynamics in meiotic spindles measured by single molecule imaging: evidence that the spindle environment does not stabilize microtubules. 2010, Pubmed , Xenbase
Oh, Spatial organization of the Ran pathway by microtubules in mitosis. 2016, Pubmed
Petry, Mechanisms of Mitotic Spindle Assembly. 2016, Pubmed , Xenbase
Petry, Branching microtubule nucleation in Xenopus egg extracts mediated by augmin and TPX2. 2013, Pubmed , Xenbase
Prosser, Mitotic spindle assembly in animal cells: a fine balancing act. 2017, Pubmed
Reber, XMAP215 activity sets spindle length by controlling the total mass of spindle microtubules. 2013, Pubmed , Xenbase
Redemann, C. elegans chromosomes connect to centrosomes by anchoring into the spindle network. 2017, Pubmed
Sánchez-Huertas, The augmin connection in the geometry of microtubule networks. 2015, Pubmed
Sbalzarini, Feature point tracking and trajectory analysis for video imaging in cell biology. 2005, Pubmed
Skoufias, S-trityl-L-cysteine is a reversible, tight binding inhibitor of the human kinesin Eg5 that specifically blocks mitotic progression. 2006, Pubmed
Tournebize, Control of microtubule dynamics by the antagonistic activities of XMAP215 and XKCM1 in Xenopus egg extracts. 2000, Pubmed , Xenbase
Walczak, XKCM1: a Xenopus kinesin-related protein that regulates microtubule dynamics during mitotic spindle assembly. 1996, Pubmed , Xenbase
Wühr, A model for cleavage plane determination in early amphibian and fish embryos. 2010, Pubmed , Xenbase
