XB-ART-54423
NPJ Regen Med
2017 Jan 01;2:15. doi: 10.1038/s41536-017-0019-y.
Show Gene links
Show Anatomy links
Bioelectric regulation of innate immune system function in regenerating and intact Xenopus laevis.
Paré JF, Martyniuk CJ, Levin M.
???displayArticle.abstract???
Two key inputs that regulate regeneration are the function of the immune system, and spatial gradients of transmembrane potential (Vmem). Endogenous bioelectric signaling in somatic tissues during regenerative patterning is beginning to be understood, but its role in the context of immune response has never been investigated. Here, we show that Vmem levels modulate innate immunity activity in Xenopus laevis embryos. We developed an assay in which X. laevis embryos are infected with a uropathogenic microorganism, in the presence or absence of reagents that modify Vmem, prior to the ontogenesis of the adaptive immune system. General depolarization of the organism's Vmem by pharmacological or molecular genetic (ion channel misexpression) methods increased resistance to infection, while hyperpolarization made the embryos more susceptible to death by infection. Hyperpolarized specimens harbored a higher load of infectious microorganisms when compared to controls. We identified two mechanisms by which Vmem mediates immune function: serotonergic signaling involving melanocytes and an increase in the number of primitive myeloid cells. Bioinformatics analysis of genes whose transcription is altered by depolarization revealed a number of immune system targets consistent with mammalian data. Remarkably, amputation of the tail bud potentiates systemic resistance to infection by increasing the number of peripheral myeloid cells, revealing an interplay of regenerative response, innate immunity, and bioelectric regulation. Our study identifies bioelectricity as a new mechanism by which innate immune response can be regulated in the context of infection or regeneration. Vmem modulation using drugs already approved for human use could be exploited to improve resistance to infections in clinical settings.
???displayArticle.pubmedLink??? 29302351
???displayArticle.pmcLink??? PMC5677984
???displayArticle.link??? NPJ Regen Med
Genes referenced: mmp7 spib
???attribute.lit??? ???displayArticles.show???
|
|
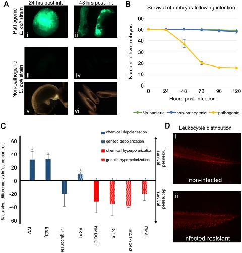
Fig. 1. Uropathogenic E. coli can produce systemic infection of gastrula-stage X. laevis embryos, whose V mem modulates immune response to infection. a Widely distributed uropathogenic E. coli-derived-GFP fluorescence is detected under fluorescence microscopy in embryos infected 24âh (panel i) or 48âh (panel ii) before the image was captured. In contrast, the non-pathogenic K12 E. coli lab strain harboring the same GFP reporter fails to colonize the embryos after injection (fluorescent imaging in panels iâiv, bright field imaging in panels vâvi). b Comparative survival curves of embryos injected with vehicle solution (no bacteria, green line), non-pathogenic E. coli (blue line), or uropathogenic E. coli (yellow line). Error bars represent the standard deviation from three biological replicates. Embryos showing no motion after poking or being in a state of lysis were counted as dead. c Embryoâs V mem modulates immune response to infection. General embryo depolarization increases the rate of survival following infection while general embryo hyperpolarization decreases post-infection survival. For chemical polarizations, embryos were kept in normal conditions until after infection (late gastrula stage), at which point the specified compounds were added to their media. For genetic modifications of polarity, one-cell embryos were injected with mRNAs coding for the specified transmembrane channels, incubated until they reach the gastrula stage, and infected with uropathogenic E. coli. Surviving embryos were counted 4 days after infection (chemical depolarization conditions in solid blue columns, chemical hyperpolarization condition in solid red column; genetic depolarization condition in dotted blue column, genetic hyperpolarization conditions in dotted red columns). Error bars represent the standard deviation from at least three biological replicates. *denotes pâ<â0.05. IVM ivermectin, NMDG N-methyl-d-glucamine. d Resistant embryos show peripheral mobilization of leukocytes. Fluorescence detection of leukocytes with the specific XL2 antibody in embryos surviving 4 days after infection. Panel i shows a non-infected embryo while panel ii shows an infected one |
|
|
Fig. 2. Increased resistance to infection following chemical depolarization is mediated through a serotonergic signaling pathway. a Following infection, embryos were immediately incubated with the specified compounds. b For genetic inhibition of serotonergic signaling, a dominant-negative rat serotonin transporter mRNA encoding a mutant (rSert-D98G) was injected into one-cell embryos, which were grown to the gastrula stage, and infected with uropathogenic E. coli. Surviving embryos were counted 4 days after infection. Error bars represent the standard deviation from two biological replicates. *denotes pâ<â0.05. IVM ivermectin, fluox fluoxetine |
|
|
Fig. 3. Melanocyte-derived factors increase resistance to infection. a Melanocytes migrate and fragment to injury sites. b Albino embryosâ resistance to infection keeps being increased by exposure to ivermectin. Infected embryos were exposed to ivermectin for 24âh following infection and the survival ratios were calculated 4 days post-infection. c Percentage increase in survival to infection following bacterial exposure to cell supernatants from proliferating or quiescent human neonatal melanocytes (HEMn). Error bars represent the standard deviation from three biological replicates. d Percentage increase in survival to infection following bacterial exposure to non-denaturing cell lysates from proliferating or quiescent human neonatal melanocytes (HEMn). Each column represents the compilation of three independent experiments within which each experiment used embryos from a single fertilization. *denotes pâ<â0.05 |
|
|
Fig. 4. Human homologs of immune genes differentially expressed at stage 45 after depolarization with ivermectin (a) or glycine receptor overexpression (b). Proteins are red shapes, diseases are purple boxes, stimulatory regulatory events are indicated by an arrow and a plus sign on the relationship line, inhibitory regulatory events are indicated by a blunt line, and arrows without any sign indicate direct binding of proteins |
|
|
Fig. 5. Barium chloride-induced depolarization affects primitive myeloid cells distribution. a Visualization of spib-a and mmp7 expression by in situ hybridization at stage 26 in control (i, iii) and barium chloride-treated (ii, iv) conditions. b Quantification of spib-a and mmp7-positive cells in control and barium chloride-treated conditions reveals that depolarization by barium chloride significantly increases the number of mmp7-expressing cells at stage 26. Error bars represent the standard deviation from five biological replicates. *denotes pâ<â0.05. c Visualization of spib-a and mmp7 expression by in situ hybridization at stage 33 in control (i, iv), infected (ii, v), and resistant (iii, vi) embryos |
|
|
Fig. 6. Tail amputation increases resistance to infection. a Embryos at NF stage 12 (gastrula) were infected with uropathogenic E. coli and, after reaching NF stage 27 (post-hatching), were amputated from the posterior fifth of the body. The number of survivors was quantified 3 days later (4 days post-infection) and compared with non-amputated infected embryos. b Comparison of survival to infection percentages between non-amputated (plain column) and amputated (dotted column) embryos reveals an augmentation of survival by tail amputation and subsequent regeneration. Each column represents three independent assays. c Visualization of mmp7-expressing myeloid cells by in situ hybridization following amputation (top panel) reveals increased posterior concentration of primitive myeloid cells, and detection of depolarized cells by staining with DiBAC4(3) voltage dye (lower panel) reveals a cluster of highly depolarized cells at the posterior extremity of the embryo after tail amputation. d Quantification of mmp7-expressing cells following infection and/or amputation at NF stage 28 reveals significant increases in mmp7-expressing cells consequent to tail amputation. *denotes pâ<â0.05 |
|
|
Fig. 7. Model integrating V mem signal into innate immune response. Unperturbed tadpoles harbor polarized cells, with specific native amounts and distributions of melanocytes and primitive myeloid cells. Following chemical/genetic treatments that depolarize V mem, pathways involving serotonin signaling induce proliferation and redistribution of melanocytes and primitive myeloid cells, leading to an increase in the efficiency of the immune response when stimulated with a pathogenic agent. Tail amputation induces a strong posterior V mem depolarization (at the site of injury), where melanocytes and primitive myeloid cells are recruited, resulting in a net increase of the latter in the embryo, leading to an enhanced innate immune response |
References [+] :
Adams,
Bioelectric signalling via potassium channels: a mechanism for craniofacial dysmorphogenesis in KCNJ2-associated Andersen-Tawil Syndrome.
2016, Pubmed,
Xenbase
Adams, Bioelectric signalling via potassium channels: a mechanism for craniofacial dysmorphogenesis in KCNJ2-associated Andersen-Tawil Syndrome. 2016, Pubmed , Xenbase
Adams, A new tool for tissue engineers: ions as regulators of morphogenesis during development and regeneration. 2008, Pubmed
Adams, H+ pump-dependent changes in membrane voltage are an early mechanism necessary and sufficient to induce Xenopus tail regeneration. 2007, Pubmed , Xenbase
Adams, Endogenous voltage gradients as mediators of cell-cell communication: strategies for investigating bioelectrical signals during pattern formation. 2013, Pubmed
Adams, Early, H+-V-ATPase-dependent proton flux is necessary for consistent left-right patterning of non-mammalian vertebrates. 2006, Pubmed , Xenbase
Adams, Measuring resting membrane potential using the fluorescent voltage reporters DiBAC4(3) and CC2-DMPE. 2012, Pubmed , Xenbase
Agricola, Identification of genes expressed in the migrating primitive myeloid lineage of Xenopus laevis. 2016, Pubmed , Xenbase
Arnold, Inflammatory monocytes recruited after skeletal muscle injury switch into antiinflammatory macrophages to support myogenesis. 2007, Pubmed
Aurora, Immune modulation of stem cells and regeneration. 2014, Pubmed
Avitsur, Prenatal fluoxetine exposure affects cytokine and behavioral response to an immune challenge. 2015, Pubmed
Barragan, GABAergic signalling in the immune system. 2015, Pubmed
Bates, Ion channels in development and cancer. 2015, Pubmed
Beck, Beyond early development: Xenopus as an emerging model for the study of regenerative mechanisms. 2009, Pubmed , Xenbase
Beg, EXP-1 is an excitatory GABA-gated cation channel. 2003, Pubmed , Xenbase
Bertoli, Activation and deactivation properties of rat brain K+ channels of the Shaker-related subfamily. 1994, Pubmed , Xenbase
Blackiston, A novel method for inducing nerve growth via modulation of host resting potential: gap junction-mediated and serotonergic signaling mechanisms. 2015, Pubmed , Xenbase
Blackiston, Transmembrane potential of GlyCl-expressing instructor cells induces a neoplastic-like conversion of melanocytes via a serotonergic pathway. 2011, Pubmed , Xenbase
Blackiston, Bioelectric controls of cell proliferation: ion channels, membrane voltage and the cell cycle. 2009, Pubmed
Borgens, What is the role of naturally produced electric current in vertebrate regeneration and healing. 1982, Pubmed
Burkhart, The mole theory: primary function of melanocytes and melanin may be antimicrobial defense and immunomodulation (not solar protection). 2005, Pubmed
Chernet, Transmembrane voltage potential of somatic cells controls oncogene-mediated tumorigenesis at long-range. 2014, Pubmed , Xenbase
Chernet, Transmembrane voltage potential is an essential cellular parameter for the detection and control of tumor development in a Xenopus model. 2013, Pubmed , Xenbase
Conners, Growth and development of tadpoles (Xenopus laevis) exposed to selective serotonin reuptake inhibitors, fluoxetine and sertraline, throughout metamorphosis. 2009, Pubmed , Xenbase
Delves, The immune system. First of two parts. 2000, Pubmed
Delves, The immune system. Second of two parts. 2000, Pubmed
Dmochowski, Quantitative imaging of cis-regulatory reporters in living embryos. 2002, Pubmed
Dörmann, Cell-autonomous defense, re-organization and trafficking of membranes in plant-microbe interactions. 2014, Pubmed
Fukazawa, Suppression of the immune response potentiates tadpole tail regeneration during the refractory period. 2009, Pubmed , Xenbase
Fukumoto, Serotonin signaling is a very early step in patterning of the left-right axis in chick and frog embryos. 2005, Pubmed , Xenbase
Fukumoto, Serotonin transporter function is an early step in left-right patterning in chick and frog embryos. 2005, Pubmed , Xenbase
Getting, Redundancy of a functional melanocortin 1 receptor in the anti-inflammatory actions of melanocortin peptides: studies in the recessive yellow (e/e) mouse suggest an important role for melanocortin 3 receptor. 2003, Pubmed
Gobin, Selective serotonin reuptake inhibitors as a novel class of immunosuppressants. 2014, Pubmed
Godwin, Scar-free wound healing and regeneration in amphibians: immunological influences on regenerative success. 2014, Pubmed , Xenbase
Godwin, Macrophages are required for adult salamander limb regeneration. 2013, Pubmed
Godwin, Chasing the recipe for a pro-regenerative immune system. 2017, Pubmed
Harrison, Matrix metalloproteinase genes in Xenopus development. 2004, Pubmed , Xenbase
Hinard, Initiation of human myoblast differentiation via dephosphorylation of Kir2.1 K+ channels at tyrosine 242. 2008, Pubmed
Hong, Melanocytes and Skin Immunity. 2015, Pubmed
Humphries, Species-Independent Attraction to Biofilms through Electrical Signaling. 2017, Pubmed
Jackson, Specific uptake of serotonin by murine macrophages. 1988, Pubmed
Kanner, Modulation of neurotransmitter transport by the activity of the action potential sodium ion channel in membrane vesicles from rat brain. 1980, Pubmed
King, The developing Xenopus limb as a model for studies on the balance between inflammation and regeneration. 2012, Pubmed , Xenbase
Kralj, Electrical spiking in Escherichia coli probed with a fluorescent voltage-indicating protein. 2011, Pubmed
Krasowska, Patterning of endocytic vesicles and its control by voltage-gated Na+ channel activity in rat prostate cancer cells: fractal analyses. 2004, Pubmed
Lemberger, Fluoxetine, a selective serotonin uptake inhibitor. 1978, Pubmed
Lévesque, Inflammation drives wound hyperpigmentation in zebrafish by recruiting pigment cells to sites of tissue damage. 2013, Pubmed
Levin, Bioelectric mechanisms in regeneration: Unique aspects and future perspectives. 2009, Pubmed
Levin, Large-scale biophysics: ion flows and regeneration. 2007, Pubmed
Levin, Regulation of cell behavior and tissue patterning by bioelectrical signals: challenges and opportunities for biomedical engineering. 2012, Pubmed
Levin, Endogenous bioelectrical networks store non-genetic patterning information during development and regeneration. 2014, Pubmed
Levin, Reprogramming cells and tissue patterning via bioelectrical pathways: molecular mechanisms and biomedical opportunities. 2013, Pubmed
Levin, Asymmetries in H+/K+-ATPase and cell membrane potentials comprise a very early step in left-right patterning. 2002, Pubmed , Xenbase
Li, Bioelectric modulation of macrophage polarization. 2016, Pubmed
Li, Live imaging reveals differing roles of macrophages and neutrophils during zebrafish tail fin regeneration. 2012, Pubmed
Lim, Anthelmintic avermectins kill Mycobacterium tuberculosis, including multidrug-resistant clinical strains. 2013, Pubmed
Liu, Role of an inward rectifier K+ current and of hyperpolarization in human myoblast fusion. 1998, Pubmed
Lobikin, Resting potential, oncogene-induced tumorigenesis, and metastasis: the bioelectric basis of cancer in vivo. 2012, Pubmed , Xenbase
Lobikin, Selective depolarization of transmembrane potential alters muscle patterning and muscle cell localization in Xenopus laevis embryos. 2015, Pubmed , Xenbase
Lobikin, Serotonergic regulation of melanocyte conversion: A bioelectrically regulated network for stochastic all-or-none hyperpigmentation. 2015, Pubmed , Xenbase
Mescher, Inflammation and immunity in organ regeneration. 2017, Pubmed , Xenbase
Mescher, Regenerative capacity and the developing immune system. 2005, Pubmed
Miao, A TRP Channel Senses Lysosome Neutralization by Pathogens to Trigger Their Expulsion. 2015, Pubmed
Miyanaga, Induction of blood cells in Xenopus embryo explants. 1998, Pubmed , Xenbase
Nuccitelli, Endogenous electric fields in embryos during development, regeneration and wound healing. 2003, Pubmed
Pai, Transmembrane voltage potential controls embryonic eye patterning in Xenopus laevis. 2012, Pubmed , Xenbase
Pai, Genome-wide analysis reveals conserved transcriptional responses downstream of resting potential change in Xenopus embryos, axolotl regeneration, and human mesenchymal cell differentiation. 2016, Pubmed , Xenbase
Pai, Endogenous gradients of resting potential instructively pattern embryonic neural tissue via Notch signaling and regulation of proliferation. 2015, Pubmed , Xenbase
Pashine, Targeting the innate immune response with improved vaccine adjuvants. 2005, Pubmed
Patel, Melanocortin receptors as novel effectors of macrophage responses in inflammation. 2011, Pubmed
Petrie, Macrophages modulate adult zebrafish tail fin regeneration. 2014, Pubmed
Pettengill, Ivermectin inhibits growth of Chlamydia trachomatis in epithelial cells. 2012, Pubmed
Ramsey, Serotonin transporter function and pharmacology are sensitive to expression level: evidence for an endogenous regulatory factor. 2002, Pubmed , Xenbase
Randow, Cellular self-defense: how cell-autonomous immunity protects against pathogens. 2013, Pubmed
Robert, Comparative and developmental study of the immune system in Xenopus. 2009, Pubmed , Xenbase
Robert, The genus Xenopus as a multispecies model for evolutionary and comparative immunobiology of the 21st century. 2011, Pubmed , Xenbase
Schmitt, Engineering Xenopus embryos for phenotypic drug discovery screening. 2014, Pubmed , Xenbase
Spencer Adams, Optogenetics in Developmental Biology: using light to control ion flux-dependent signals in Xenopus embryos. 2014, Pubmed , Xenbase
Stewart, Bioelectricity and epimorphic regeneration. 2007, Pubmed
Strutz-Seebohm, Comparison of potent Kv1.5 potassium channel inhibitors reveals the molecular basis for blocking kinetics and binding mode. 2007, Pubmed
Sundelacruz, Comparison of the depolarization response of human mesenchymal stem cells from different donors. 2015, Pubmed
Sundelacruz, Bioelectric modulation of wound healing in a 3D in vitro model of tissue-engineered bone. 2013, Pubmed
Sundelacruz, Role of membrane potential in the regulation of cell proliferation and differentiation. 2009, Pubmed
Tseng, Cracking the bioelectric code: Probing endogenous ionic controls of pattern formation. 2013, Pubmed
Tseng, Tail regeneration in Xenopus laevis as a model for understanding tissue repair. 2008, Pubmed , Xenbase
Tseng, Transducing bioelectric signals into epigenetic pathways during tadpole tail regeneration. 2012, Pubmed , Xenbase
Tseng, Induction of vertebrate regeneration by a transient sodium current. 2010, Pubmed , Xenbase
Vogel, Stem cells. Immune reactions help reprogram cells. 2012, Pubmed
Wiles, Use of zebrafish to probe the divergent virulence potentials and toxin requirements of extraintestinal pathogenic Escherichia coli. 2009, Pubmed
Yamada, Usefulness and limitation of DiBAC4(3), a voltage-sensitive fluorescent dye, for the measurement of membrane potentials regulated by recombinant large conductance Ca2+-activated K+ channels in HEK293 cells. 2001, Pubmed
Zhang, Ivermectin inhibits LPS-induced production of inflammatory cytokines and improves LPS-induced survival in mice. 2008, Pubmed
