XB-ART-54420
Cell Rep
2018 Jan 02;221:218-231. doi: 10.1016/j.celrep.2017.12.042.
Show Gene links
Show Anatomy links
Ca2+-Induced Mitochondrial ROS Regulate the Early Embryonic Cell Cycle.
???displayArticle.abstract???
While it is appreciated that reactive oxygen species (ROS) can act as second messengers in both homeostastic and stress response signaling pathways, potential roles for ROS during early vertebrate development have remained largely unexplored. Here, we show that fertilization in Xenopus embryos triggers a rapid increase in ROS levels, which oscillate with each cell division. Furthermore, we show that the fertilization-induced Ca2+ wave is necessary and sufficient to induce ROS production in activated or fertilized eggs. Using chemical inhibitors, we identified mitochondria as the major source of fertilization-induced ROS production. Inhibition of mitochondrial ROS production in early embryos results in cell-cycle arrest, in part, via ROS-dependent regulation of Cdc25C activity. This study reveals a role for oscillating ROS levels in early cell cycle regulation in Xenopus embryos.
???displayArticle.pubmedLink??? 29298423
???displayArticle.pmcLink??? PMC5770342
???displayArticle.link??? Cell Rep
???displayArticle.grants??? [+]
Wellcome Trust , MR/L007525/1 Medical Research Council , Biotechnology and Biological Sciences Research Council
Species referenced: Xenopus laevis
Genes referenced: ccnb2 cdc20 cdc25c cdk1 inpp5a mcub psmd6 tuba4a
GO keywords: cell cycle [+]
fertilization
mitochondrial DNA metabolic process
cell division
positive regulation of reactive oxygen species biosynthetic process
???displayArticle.antibodies??? Cdc25c Ab2
Lines/Strains:
???attribute.lit??? ???displayArticles.show???
|
|
Graphical Abstract: |
|
|
Figure 1. Fertilization and Injury Trigger a Substantial Increase in ROS Levels(A) HyPer ratio images (500/430 nm) showing a ROS production in transgenic embryos expressing HyPer. See also Movie S1.(B) Quantification of HyPer ratio in (A). n = 11; p = 0.001, 1 cell compared to egg, Wilcoxon matched-pairs signed-rank test.(C) Schematic diagram of oocytes experiments. Immature ovarian oocytes were injected with HyPer RNA, matured with 2 μM progesterone, and then pricked by a needle or laser wound activated.(D) HyPer images of immature oocytes expressing HyPer were captured every 20 min after pricking. There is no increase in the HyPer ratio.(E) Quantification of HyPer ratio in (D). n = 33; p = 0.2, 20 min compared to 0 min, paired t test.(F) HyPer images of mature oocytes expressing HyPer were captured every 20 min after pricking. There is an increase in the HyPer ratio.(G) Quantification of HyPer ratio in (F). n = 28; p < 0.0001, 20 min compared to 0 min, paired t test.(H) SypHer images of mature oocytes expressing Sypher were captured every 20 min after pricking.(I) Quantification of SypHer ratio in (H). n = 27; p < 0.0001, 20 min compared to 0 min, Wilcoxon matched-pairs signed-rank test.Scale bars, 200 μm (A, D, F, and H). Data are from two independent experiments. Error bars represent mean ± SEM. âââp ⤠0.001 and ââââp < 0.0001; ns, not significant. See also Figure S1 and Movie S2. |
|
|
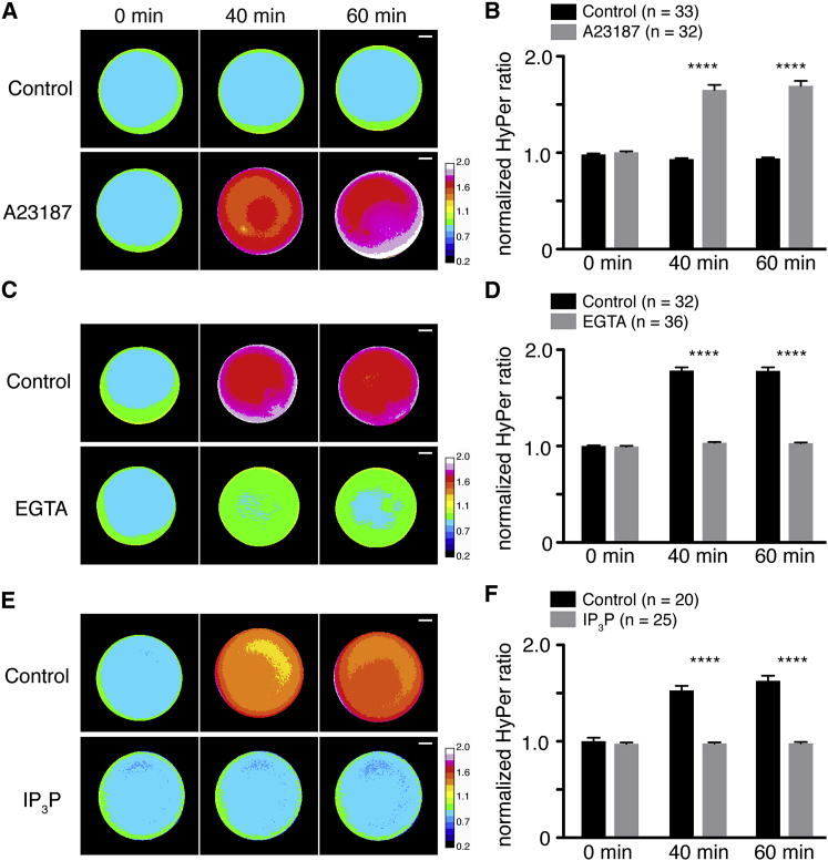
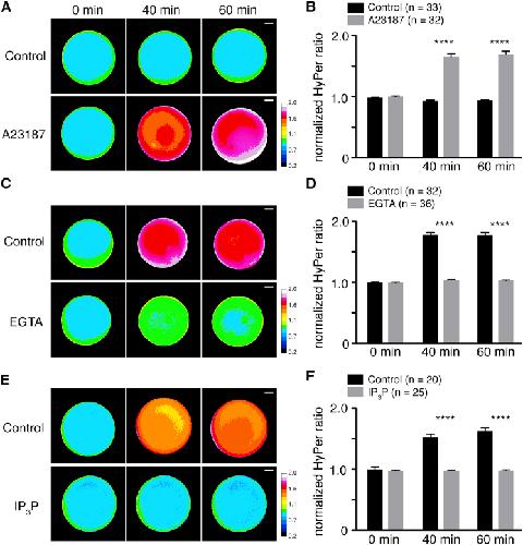
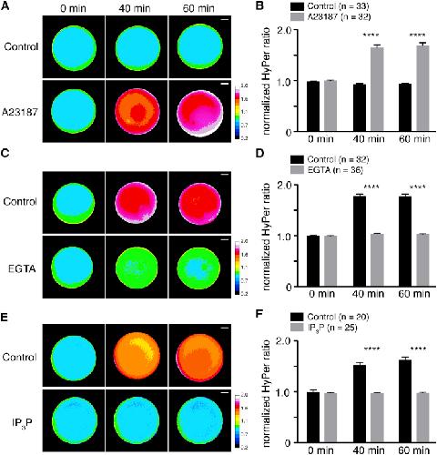
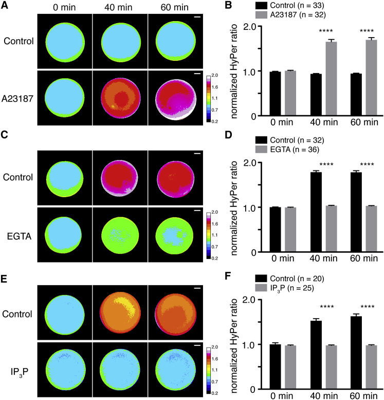
Figure 2. ROS Production Is Generated Downstream of Ca2+ Signaling(A) HyPer images of control-treated or Ca2+ ionophore A23187 (10 μM) -treated mature oocytes injected with HyPer RNA.(B) Quantification of HyPer ratio in (A). n = 32–33; p < 0.0001, compared to control at 40 and 60 min, two-way ANOVA and Sidak post hoc tests.(C) Oocytes injected with HyPer RNA were matured and cultured in calcium-free OR2 medium with or without EGTA (100 μM), and then HyPer images were taken after prick activation.(D) Quantification of HyPer ratio in (C). n = 32–36; p < 0.0001, compared to control at 40 and 60 min, two-way ANOVA and Sidak post hoc tests.(E) Oocytes were injected with 20 ng of R-GECO as a control or inpp5a and HyPer RNAs, matured, and then imaged after prick activation.(F) Quantification of HyPer ratio in (E). n = 20–25; p < 0.0001, compared to control at 40 and 60 min, two-way ANOVA and Sidak post hoc tests.Scale bars, 200 μm (A, C, and E). Data are from three independent experiments. Error bars represent mean ± SEM. ∗∗∗∗p < 0.001. See also Movies S3, S4, S5, and S6. |
|
|
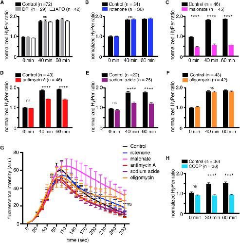
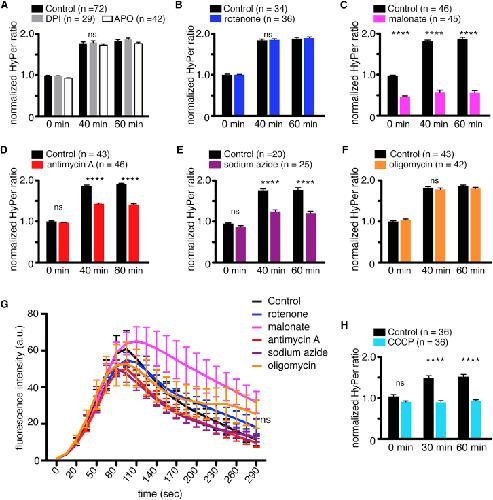
Figure 3. Mitochondrial Inhibitors Malonate, Antimycin A, and Sodium Azide Impair ROS Production after Activation(A) NOX inhibitors 10 μM DPI or 1 mM apocynin had no effect on HyPer ratio in mature oocytes from HyPer transgenic females after pricking. n = 29–42, two-way ANOVA and Tukey’s post hoc tests.(B–F) HyPer ratio on oocytes treated with 1 μM rotenone (n = 36; B), 5 mM malonate (n = 45; p < 0.0001, compared to control at each time point, two-way ANOVA and Sidak post hoc tests; C), 10 μM antimycin A (n = 46; p < 0.0001, compared to control at 40 and 60 min, two-way ANOVA and Sidak post hoc tests; D), 1 mM sodium azide (n = 25; p < 0.0001, compared to control at 40 and 60 min, two-way ANOVA and Sidak post hoc tests; E), and 6 μM oligomycin (n = 42; F).(G) Ca2+ wave was measured by fluorescent intensity of R-GECO in laser-activated mature oocytes. Ca2+ wave was not affected by any of the mitochondrial inhibitors. Each treatment, n = 6; two independent experiments; two-way ANOVA and Tukey’s post hoc tests. See also Movie S7.(H) HyPer ratio on oocytes treated with 2 μM FCCP. n = 36; p < 0.0001, compared to control at 40 and 60 min, two-way ANOVA and Sidak post hoc tests.Data for (A)–(F) and (H) are from three or four independent experiments. Error bars represent mean ± SEM; ns, not significant; ∗∗∗∗p < 0.0001. |
|
|
Figure 4. Ca2+ Mediates ROS Production by Mitochondria via MCU(A) HyPer images of oocytes injected with 0.4 pmol RuR (0.4 μM final concentration), MCU inhibitor, and 20 ng HyPer RNA.(B) Quantification of HyPer ratio in (A). ROS production was reduced by MCU inhibition. Two independent experiments; ∗∗∗∗p < 0.0001, compared to control at each time point, Mann-Whitney test. Error bars represent mean ± SEM.(C) HyPer images of oocytes injected with 20 ng of RNA for dominant-negative MCU, mcub, and 20 ng HyPer RNA compared to 20 ng HyPer RNA-injected control.(D) Quantification of HyPer ratio in (C). Inhibition of MCU by overexpression of mcub impairs ROS production. Error bars represent mean ± SEM.Two independent experiments; ∗∗p < 0.01 and ∗∗∗p < 0.001, compared to control at t30 and t60, two-way ANOVA and Sidak post hoc tests. See also Movie S8. Scale bars, 200 μm (A and D). |
|
|
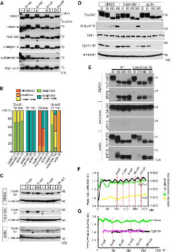
Figure 5. Inhibition of mtROS Induces Cell Division Arrest in Xenopus Early Development(A) Embryos were treated at the one-cell stage with 0.1% DMSO (n = 36), 1 μM rotenone (n = 92), 10 mM malonate (n = 40), 3 mM sodium azide (n = 58), 10 μM antimycin A (n = 83), and 6 μM oligomycin (n = 88). Embryos treated with rotenone, malonate, and sodium azide were arrested at the 2- to 8-cell stage. By the blastula stage embryos treated with antimycin A were arrested.(B) 1-cell stage embryos obtained from females expressing HyPer were treated with mitochondrial inhibitors, and HyPer ratio was measured at the 4-cell and 32-cell stages. n = 12â13; ââââp < 0.0001, two-way ANOVA and Tukeyâs multiple comparisons tests. Error bars represent mean ± SEM.(C) Embryos were treated with 0.1% DMSO or 2 μM CCCP (n = 66).(D) Embryos were injected with water as a control and 50 pmol RuR into one cell at the 2-cell stage. Injection of RuR induced cell-cycle arrest (n = 56).Pictures in (A), (C), and (D) are representative of at least three independent experiments. |
|
|
Figure 6. Removal of Inhibitors Restores Cell Division and ROS Production(A) Embryos were treated with inhibitors, 10 mM malonate, 3 mM sodium azide, and 1 μM rotenone, for 40 min until cells stopped dividing (left column), and then they were transferred to a dish containing fresh medium without inhibitors. Embryos transferred after treatment with malonate and azide retrieved cell division and divided to 8- to 16-cell stages (middle), but not in medium with inhibitors (right). Pictures are representative of three independent experiments.(B) Fertilized transgenic embryos expressing HyPer were treated with inhibitors for 40 min and imaged shown as 0 min. Then embryos were transferred to fresh medium without inhibitors, and imaged at 40 and 70 min (n = 34–36; three independent experiments).Error bars represent mean ± SD. See also Movie S9. |
|
|
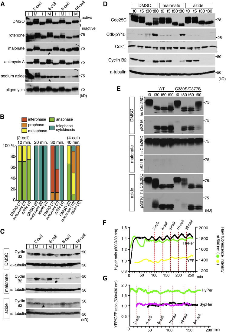
Figure 7. Inhibition of mtROS Causes Misregulation of Cdc25C Activity Resulting in Mitotic Arrest(A) Immunoblots of Xenopus Cdc25C in embryos treated with mitochondrial inhibitors. 10 mM malonate and 3 mM sodium azide, which reduced ROS generation, caused misregulation of Cdc25C (asterisks in the blots).(B) Embryos were treated with inhibitors at the 1-cell stage (90 min after fertilization) and fixed every 10 min for immunohistochemistry. The staining for α-tubulin, Lamin B1, and DNA was used to identify the phase of cell cycle. The numbers in parentheses indicate numbers of embryos examined. A defect in mitotic entry was observed in embryos treated with malonate and sodium azide. Data are from two to three independent experiments.(C) Immunoblots of Xenopus cyclin B2 in embryos treated with 10 mM malonate or 3 mM sodium azide. Cyclin B2 degraded before cell-cycle arrest (asterisks in the blots), but its accumulation seemed to be impaired afterward.(D) Immunoblots of Xenopus Cdc25C, Cdk-Y15, pan-Cdk, cyclin B2, and α-tubulin in activated eggs treated with 0.1% DMSO, 10 mM malonate, or 3 mM sodium azide at 0, 5, 30, and 80 min after prick activation.(E) Immunoblots detecting human Cdc25C and human Cdc25C-pS216 in activated mature oocytes.Oocytes injected with human Cdc25C WT or C330S/C377S RNA were treated with DMSO or mtROS inhibitors, prick-activated, and extracted at 0, 30, 60, and 90 min.All blots are representative of at least three independent experiments.(F) Plots of measurement of HyPer ratio shown in black (left y axis) and the raw fluorescence intensities at 500 nm of HyPer and YFP embryos shown in the plot as green and yellow lines, respectively (right y axis). Embryos were imaged every 30 s from the beginning of fertilization (0 min) throughout the cleavage stage in Movie S10. Data are representative of at least two independent experiments. See Movie S11.(G) YFP (500 nm)/CFP (430 nm) ratio of embryos expressing HyPer (green) or SypHer (black and pink) obtained by nuclear transplantation of in vitro-matured oocytes. Embryos were imaged every 30 s when it started dividing (0 min) throughout the cleavage stage. Data are representative of at least two independent experiments (n = 2–4). |
|
|
|
|
|
Figure 1. Fertilization and Injury Trigger a Substantial Increase in ROS Levels(A) HyPer ratio images (500/430 nm) showing a ROS production in transgenic embryos expressing HyPer. See also Movie S1.(B) Quantification of HyPer ratio in (A). n = 11; p = 0.001, 1 cell compared to egg, Wilcoxon matched-pairs signed-rank test.(C) Schematic diagram of oocytes experiments. Immature ovarian oocytes were injected with HyPer RNA, matured with 2 μM progesterone, and then pricked by a needle or laser wound activated.(D) HyPer images of immature oocytes expressing HyPer were captured every 20 min after pricking. There is no increase in the HyPer ratio.(E) Quantification of HyPer ratio in (D). n = 33; p = 0.2, 20 min compared to 0 min, paired t test.(F) HyPer images of mature oocytes expressing HyPer were captured every 20 min after pricking. There is an increase in the HyPer ratio.(G) Quantification of HyPer ratio in (F). n = 28; p < 0.0001, 20 min compared to 0 min, paired t test.(H) SypHer images of mature oocytes expressing Sypher were captured every 20 min after pricking.(I) Quantification of SypHer ratio in (H). n = 27; p < 0.0001, 20 min compared to 0 min, Wilcoxon matched-pairs signed-rank test.Scale bars, 200 μm (A, D, F, and H). Data are from two independent experiments. Error bars represent mean ± SEM. âââp ⤠0.001 and ââââp < 0.0001; ns, not significant. See also Figure S1 and Movie S2. |
|
|
Figure 2. ROS Production Is Generated Downstream of Ca2+ Signaling(A) HyPer images of control-treated or Ca2+ ionophore A23187 (10 μM) -treated mature oocytes injected with HyPer RNA.(B) Quantification of HyPer ratio in (A). n = 32–33; p < 0.0001, compared to control at 40 and 60 min, two-way ANOVA and Sidak post hoc tests.(C) Oocytes injected with HyPer RNA were matured and cultured in calcium-free OR2 medium with or without EGTA (100 μM), and then HyPer images were taken after prick activation.(D) Quantification of HyPer ratio in (C). n = 32–36; p < 0.0001, compared to control at 40 and 60 min, two-way ANOVA and Sidak post hoc tests.(E) Oocytes were injected with 20 ng of R-GECO as a control or inpp5a and HyPer RNAs, matured, and then imaged after prick activation.(F) Quantification of HyPer ratio in (E). n = 20–25; p < 0.0001, compared to control at 40 and 60 min, two-way ANOVA and Sidak post hoc tests.Scale bars, 200 μm (A, C, and E). Data are from three independent experiments. Error bars represent mean ± SEM. ∗∗∗∗p < 0.001. See also Movies S3, S4, S5, and S6. |
|
|
Figure 3. Mitochondrial Inhibitors Malonate, Antimycin A, and Sodium Azide Impair ROS Production after Activation(A) NOX inhibitors 10 μM DPI or 1 mM apocynin had no effect on HyPer ratio in mature oocytes from HyPer transgenic females after pricking. n = 29–42, two-way ANOVA and Tukey’s post hoc tests.(B–F) HyPer ratio on oocytes treated with 1 μM rotenone (n = 36; B), 5 mM malonate (n = 45; p < 0.0001, compared to control at each time point, two-way ANOVA and Sidak post hoc tests; C), 10 μM antimycin A (n = 46; p < 0.0001, compared to control at 40 and 60 min, two-way ANOVA and Sidak post hoc tests; D), 1 mM sodium azide (n = 25; p < 0.0001, compared to control at 40 and 60 min, two-way ANOVA and Sidak post hoc tests; E), and 6 μM oligomycin (n = 42; F).(G) Ca2+ wave was measured by fluorescent intensity of R-GECO in laser-activated mature oocytes. Ca2+ wave was not affected by any of the mitochondrial inhibitors. Each treatment, n = 6; two independent experiments; two-way ANOVA and Tukey’s post hoc tests. See also Movie S7.(H) HyPer ratio on oocytes treated with 2 μM FCCP. n = 36; p < 0.0001, compared to control at 40 and 60 min, two-way ANOVA and Sidak post hoc tests.Data for (A)–(F) and (H) are from three or four independent experiments. Error bars represent mean ± SEM; ns, not significant; ∗∗∗∗p < 0.0001. |
|
|
Figure 4. Ca2+ Mediates ROS Production by Mitochondria via MCU(A) HyPer images of oocytes injected with 0.4 pmol RuR (0.4 μM final concentration), MCU inhibitor, and 20 ng HyPer RNA.(B) Quantification of HyPer ratio in (A). ROS production was reduced by MCU inhibition. Two independent experiments; ∗∗∗∗p < 0.0001, compared to control at each time point, Mann-Whitney test. Error bars represent mean ± SEM.(C) HyPer images of oocytes injected with 20 ng of RNA for dominant-negative MCU, mcub, and 20 ng HyPer RNA compared to 20 ng HyPer RNA-injected control.(D) Quantification of HyPer ratio in (C). Inhibition of MCU by overexpression of mcub impairs ROS production. Error bars represent mean ± SEM.Two independent experiments; ∗∗p < 0.01 and ∗∗∗p < 0.001, compared to control at t30 and t60, two-way ANOVA and Sidak post hoc tests. See also Movie S8. Scale bars, 200 μm (A and D). |
|
|
Figure 5. Inhibition of mtROS Induces Cell Division Arrest in Xenopus Early Development(A) Embryos were treated at the one-cell stage with 0.1% DMSO (n = 36), 1 μM rotenone (n = 92), 10 mM malonate (n = 40), 3 mM sodium azide (n = 58), 10 μM antimycin A (n = 83), and 6 μM oligomycin (n = 88). Embryos treated with rotenone, malonate, and sodium azide were arrested at the 2- to 8-cell stage. By the blastula stage embryos treated with antimycin A were arrested.(B) 1-cell stage embryos obtained from females expressing HyPer were treated with mitochondrial inhibitors, and HyPer ratio was measured at the 4-cell and 32-cell stages. n = 12â13; ââââp < 0.0001, two-way ANOVA and Tukeyâs multiple comparisons tests. Error bars represent mean ± SEM.(C) Embryos were treated with 0.1% DMSO or 2 μM CCCP (n = 66).(D) Embryos were injected with water as a control and 50 pmol RuR into one cell at the 2-cell stage. Injection of RuR induced cell-cycle arrest (n = 56).Pictures in (A), (C), and (D) are representative of at least three independent experiments. |
|
|
Figure 6. Removal of Inhibitors Restores Cell Division and ROS Production(A) Embryos were treated with inhibitors, 10 mM malonate, 3 mM sodium azide, and 1 μM rotenone, for 40 min until cells stopped dividing (left column), and then they were transferred to a dish containing fresh medium without inhibitors. Embryos transferred after treatment with malonate and azide retrieved cell division and divided to 8- to 16-cell stages (middle), but not in medium with inhibitors (right). Pictures are representative of three independent experiments.(B) Fertilized transgenic embryos expressing HyPer were treated with inhibitors for 40 min and imaged shown as 0 min. Then embryos were transferred to fresh medium without inhibitors, and imaged at 40 and 70 min (n = 34–36; three independent experiments).Error bars represent mean ± SD. See also Movie S9. |
References [+] :
Andreyev,
Mitochondrial metabolism of reactive oxygen species.
2005, Pubmed
Andreyev, Mitochondrial metabolism of reactive oxygen species. 2005, Pubmed
Barja, Localization at complex I and mechanism of the higher free radical production of brain nonsynaptic mitochondria in the short-lived rat than in the longevous pigeon. 1998, Pubmed
Bedard, The NOX family of ROS-generating NADPH oxidases: physiology and pathophysiology. 2007, Pubmed
Brand, Mitochondrial generation of superoxide and hydrogen peroxide as the source of mitochondrial redox signaling. 2016, Pubmed
Burgoyne, Hydrogen peroxide sensing and signaling by protein kinases in the cardiovascular system. 2013, Pubmed
Cantu-Medellin, Xanthine oxidoreductase-catalyzed reactive species generation: A process in critical need of reevaluation. 2013, Pubmed
Drechsel, A requirement for Rho and Cdc42 during cytokinesis in Xenopus embryos. 1997, Pubmed , Xenbase
El-Jouni, Calcium signaling differentiation during Xenopus oocyte maturation. 2005, Pubmed , Xenbase
Ferrell, Feedback loops and reciprocal regulation: recurring motifs in the systems biology of the cell cycle. 2013, Pubmed
Foerder, Hydrogen peroxide production, chemiluminescence, and the respiratory burst of fertilization: interrelated events in early sea urchin development. 1978, Pubmed
Gautier, cdc25 is a specific tyrosine phosphatase that directly activates p34cdc2. 1991, Pubmed , Xenbase
Gerhart, Cell cycle dynamics of an M-phase-specific cytoplasmic factor in Xenopus laevis oocytes and eggs. 1984, Pubmed , Xenbase
Hara, A cytoplasmic clock with the same period as the division cycle in Xenopus eggs. 1980, Pubmed , Xenbase
Kalyanaraman, Measuring reactive oxygen and nitrogen species with fluorescent probes: challenges and limitations. 2012, Pubmed
Kumagai, Regulation of the cdc25 protein during the cell cycle in Xenopus extracts. 1992, Pubmed , Xenbase
Lambert, Diphenyleneiodonium acutely inhibits reactive oxygen species production by mitochondrial complex I during reverse, but not forward electron transport. 2008, Pubmed
Larabell, Inositol lipid hydrolysis contributes to the Ca2+ wave in the activating egg of Xenopus laevis. 1992, Pubmed , Xenbase
Lee, Reversible inactivation of the tumor suppressor PTEN by H2O2. 2002, Pubmed
Love, pTransgenesis: a cross-species, modular transgenesis resource. 2011, Pubmed , Xenbase
Love, Amputation-induced reactive oxygen species are required for successful Xenopus tadpole tail regeneration. 2013, Pubmed , Xenbase
Machaca, Increased sensitivity and clustering of elementary Ca2+ release events during oocyte maturation. 2004, Pubmed , Xenbase
Mailloux, Teaching the fundamentals of electron transfer reactions in mitochondria and the production and detection of reactive oxygen species. 2015, Pubmed
Majander, Diphenyleneiodonium inhibits reduction of iron-sulfur clusters in the mitochondrial NADH-ubiquinone oxidoreductase (Complex I). 1994, Pubmed
Malinouski, Hydrogen peroxide probes directed to different cellular compartments. 2011, Pubmed
Matsuoka, Linkage of ATM to cell cycle regulation by the Chk2 protein kinase. 1998, Pubmed
Murphy, How mitochondria produce reactive oxygen species. 2009, Pubmed
Murray, Cyclin synthesis drives the early embryonic cell cycle. 1989, Pubmed , Xenbase
Nader, How to make a good egg!: The need for remodeling of oocyte Ca(2+) signaling to mediate the egg-to-embryo transition. 2013, Pubmed , Xenbase
Newport, A major developmental transition in early Xenopus embryos: II. Control of the onset of transcription. 1982, Pubmed , Xenbase
Nuccitelli, The sperm-induced Ca2+ wave following fertilization of the Xenopus egg requires the production of Ins(1, 4, 5)P3. 1993, Pubmed , Xenbase
Ostman, Regulation of protein tyrosine phosphatases by reversible oxidation. 2011, Pubmed
Peng, Mitotic and G2 checkpoint control: regulation of 14-3-3 protein binding by phosphorylation of Cdc25C on serine-216. 1997, Pubmed
Perdiguero, Regulation of Cdc25C activity during the meiotic G2/M transition. 2004, Pubmed , Xenbase
Poburko, Dynamic regulation of the mitochondrial proton gradient during cytosolic calcium elevations. 2011, Pubmed
Quinlan, Mitochondrial complex II can generate reactive oxygen species at high rates in both the forward and reverse reactions. 2012, Pubmed
Raffaello, The mitochondrial calcium uniporter is a multimer that can include a dominant-negative pore-forming subunit. 2013, Pubmed
Rudolph, Redox regulation of the Cdc25 phosphatases. 2005, Pubmed
Salmeen, Redox regulation of protein tyrosine phosphatase 1B involves a sulphenyl-amide intermediate. 2003, Pubmed
Sanchez, Conservation of the Chk1 checkpoint pathway in mammals: linkage of DNA damage to Cdk regulation through Cdc25. 1997, Pubmed
Sanchez, Rotenone-induced toxicity is mediated by Rho-GTPases in hippocampal neurons. 2008, Pubmed
Savitsky, Redox regulation of Cdc25C. 2002, Pubmed
Sena, Physiological roles of mitochondrial reactive oxygen species. 2012, Pubmed
Seth, Redox control of cell cycle progression via Cdc25 phosphatase (Mih1p) in S. cerevisiae. 2006, Pubmed
Sohn, Catalytic and chemical competence of regulation of cdc25 phosphatase by oxidation/reduction. 2003, Pubmed
Soto, Inositol kinase and its product accelerate wound healing by modulating calcium levels, Rho GTPases, and F-actin assembly. 2013, Pubmed , Xenbase
Szabadkai, Mitochondria: the hub of cellular Ca2+ signaling. 2008, Pubmed
Takizawa, Control of mitosis by changes in the subcellular location of cyclin-B1-Cdk1 and Cdc25C. 2000, Pubmed , Xenbase
Thron, A model for a bistable biochemical trigger of mitosis. 1996, Pubmed
Trunnell, Ultrasensitivity in the Regulation of Cdc25C by Cdk1. 2011, Pubmed , Xenbase
Tsai, Changes in oscillatory dynamics in the cell cycle of early Xenopus laevis embryos. 2014, Pubmed , Xenbase
Turrens, The effect of hyperoxia on superoxide production by lung submitochondrial particles. 1982, Pubmed
Turrens, Generation of superoxide anion by the NADH dehydrogenase of bovine heart mitochondria. 1980, Pubmed
Webb, Direct measurement of intracellular pH changes in Xenopus eggs at fertilization and cleavage. 1981, Pubmed , Xenbase
Wong, The oxidative burst at fertilization is dependent upon activation of the dual oxidase Udx1. 2004, Pubmed
Wong, Reactive oxygen species and Udx1 during early sea urchin development. 2005, Pubmed
Wozniak, Extracellular Ca2+ Is Required for Fertilization in the African Clawed Frog, Xenopus laevis. 2017, Pubmed , Xenbase
Xu, C. elegans epidermal wounding induces a mitochondrial ROS burst that promotes wound repair. 2014, Pubmed
Zhang, A functional genome-wide in vivo screen identifies new regulators of signalling pathways during early Xenopus embryogenesis. 2013, Pubmed , Xenbase
Zhao, An expanded palette of genetically encoded Ca²⁺ indicators. 2011, Pubmed
