XB-ART-54411
Dev Cell
2018 Jan 22;442:248-260.e4. doi: 10.1016/j.devcel.2017.12.001.
Show Gene links
Show Anatomy links
RAPGEF5 Regulates Nuclear Translocation of β-Catenin.
???displayArticle.abstract???
Canonical Wnt signaling coordinates many critical aspects of embryonic development, while dysregulated Wnt signaling contributes to common diseases, including congenital malformations and cancer. The nuclear localization of β-catenin is the defining step in pathway activation. However, despite intensive investigation, the mechanisms regulating β-catenin nuclear transport remain undefined. In a patient with congenital heart disease and heterotaxy, a disorder of left-right patterning, we previously identified the guanine nucleotide exchange factor, RAPGEF5. Here, we demonstrate that RAPGEF5 regulates left-right patterning via Wnt signaling. In particular, RAPGEF5 regulates the nuclear translocation of β-catenin independently of both β-catenin cytoplasmic stabilization and the importin β1/Ran-mediated transport system. We propose a model whereby RAPGEF5 activates the nuclear GTPases, Rap1a/b, to facilitate the nuclear transport of β-catenin, defining a parallel nuclear transport pathway to Ran. Our results suggest new targets for modulating Wnt signaling in disease states.
???displayArticle.pubmedLink??? 29290587
???displayArticle.pmcLink??? PMC5818985
???displayArticle.link??? Dev Cell
???displayArticle.grants??? [+]
R01 HD081379 NICHD NIH HHS , R01 HL124402 NHLBI NIH HHS , S10 OD020142 NIH HHS , UL1 TR001863 NCATS NIH HHS , BB/1021922/1 Biotechnology and Biological Sciences Research Council , BB/E013872/1 Biotechnology and Biological Sciences Research Council , S10 OD023598 NIH HHS , T32 GM007223 NIGMS NIH HHS , T32 GM007205 NIGMS NIH HHS , PG/17/79/33313 British Heart Foundation , MR/R014302/1 Medical Research Council , R01 HD102186 NICHD NIH HHS , BB/E013872/1 Biotechnology and Biological Sciences Research Council
Species referenced: Xenopus
Genes referenced: cep43 chrd ctnnb1 dand5 fgf8 foxj1 foxj1.2 gdf3 gsc gsk3b lrp1 nodal nodal1 nodal3 nog not otx2 pitx2 ralgds ran rap1a rap1b rap2a rap2b rapgef5 ventx1
???displayArticle.antibodies??? Ctnnb1 Ab1 Ctnnb1 Ab2 H3f3a Ab33 Rap1a Ab1 Rap2a Ab1 Rapgef5 Ab1
???displayArticle.morpholinos??? rapgef5 MO1 rapgef5 MO2
???attribute.lit??? ???displayArticles.show???
|
|
Graphical Abstract |
|
|
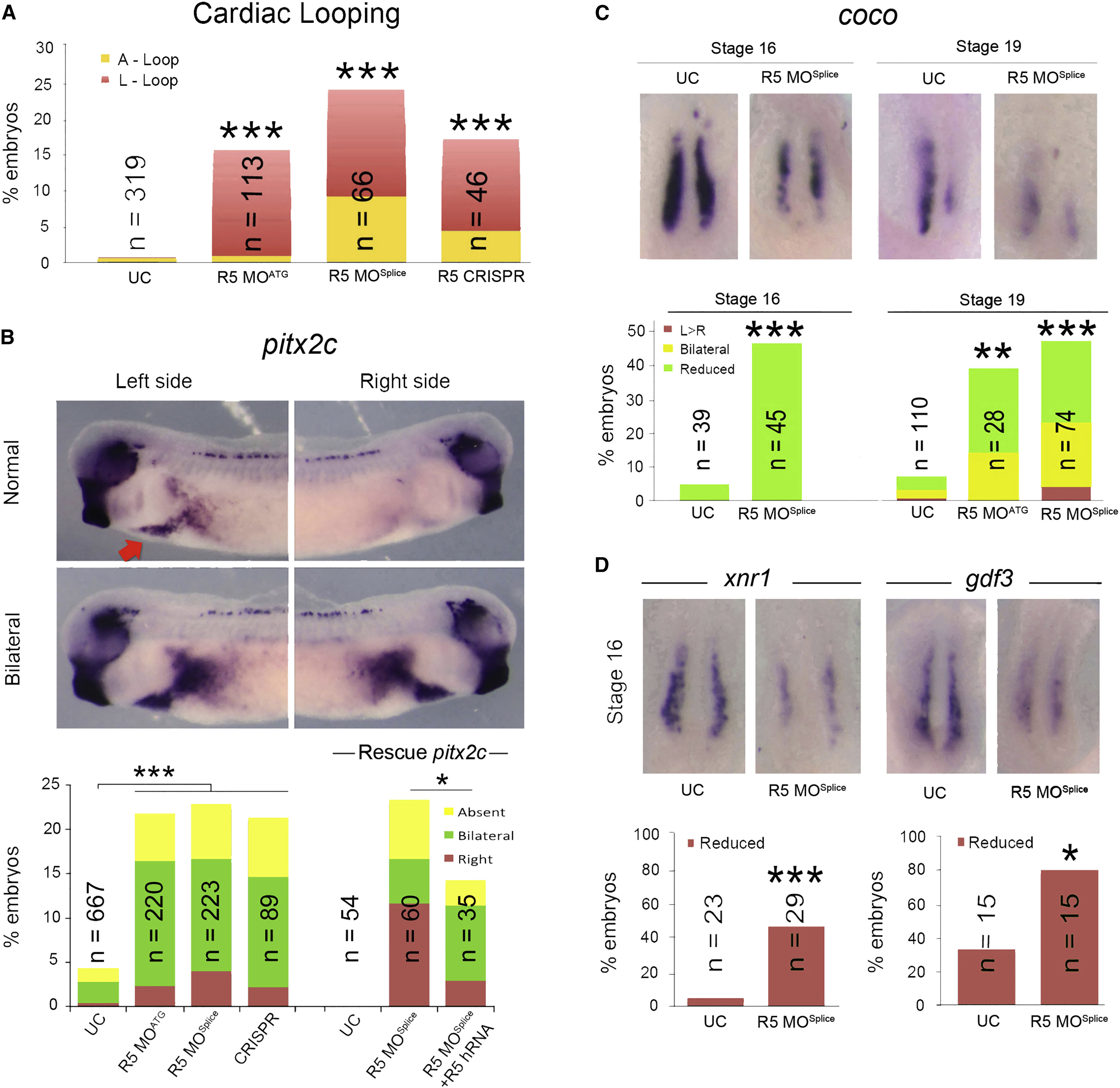
Figure 1. Rapgef5 Depletion Disrupts LR Development (A) Percentage of Rapgef5 depleted embryos with abnormal cardiac looping (A or L loops). (B) Pitx2c is expressed in the left lateral mesoderm of stage 28 control Xenopus embryos (red arrow, lateral view anterior to the left), but is abnormally, typically bilaterally, expressed following MO- or CRISPR-mediated depletion of Rapgef5. Co-injection of human RAPGEF5 mRNA can rescue pitx2c in Rapgef5 morphants. (C) coco expression in the LRO of control and Rapgef5-depleted embryos at stages 16 and 19. Ventral view with anterior to the top. Graphs depict the percentage of embryos displaying abnormal coco expression. Note the reduced expression in rapgef5 morphants at both stages. (D) xnr1 and gdf3 expression is reduced in the LRO of rapgef5 morphants at stage 16, prior to the onset of cilia-driven flow. Ventral views with anterior to the top. âp < 0.05, ââp < 0.01, and âââp < 0.005. See also Figures S1 and S2. |
|
|
Figure 2. Depletion of Rapgef5 Impairs Canonical Wnt Signaling (A) Depletion of Rapgef5 using MOs or CRISPR impairs foxj1 and xnr3 expression in the dorsal blastopore lip of stage 10 embryos. (B) Simplified schematic of the canonical Wnt signaling pathway. Left side: in the absence of Wnt ligand, a destruction complex containing Axin and Gsk3 phosphorylates β-catenin, which marks it for cytoplasmic destruction. Right side: once the pathway is activated by Wnt ligand binding to Frizzled and Lrp receptors, phosphorylation of β-catenin by GSK3 is inhibited allowing β-catenin to accumulate in the cytoplasm and translocate into the nucleus to initiate transcription of Wnt target genes. (C and D) Levels of total and active β-catenin protein are essentially unchanged in Rapgef5-depleted embryos at stage 9 as assayed by western blot. However, both forms of β-catenin are reduced at stages 10 and 12. Note that levels of active β-catenin are much more severely affected. Conversely, overexpression of human RAPGEF5 mRNA results in a mild increase in total β-catenin levels and a more pronounced increase in active β-catenin levels. âp < 0.05, âââp < 0.005. See also Figure S3. |
|
|
Figure 3. Rapgef5 Acts Downstream of β-Catenin Cytoplasmic Stabilization (A) The ability to induce secondary axes in development can be used as a readout of Wnt signaling activity. Uninjected embryos have a single axis (dotted green line), while embryos injected with β-catenin mRNA can have a second embryonic axis (two dotted red lines), which are readily detected in stages 16â19 embryos. Injection of WT, ST, or NLS-tagged β-catenin can induce secondary axes. Rapgef5 depletion significantly decreases the percentage of secondary axes induced by WT and ST β-catenin. Injection of GSK3 mRNA reduces secondary axes induced by WT β-catenin but has no effect on ST β-catenin. The ability of NLS-β-catenin to induce secondary axes is unaffected by reduction of Rapgef5 levels. (B) Rapgef5 knockdown reduces luciferase activity in embryos injected with WT or ST β-catenin mRNA in a TOPFlash assay. Data are represented as mean ± SD. (C) Wnt signaling activity is reduced in ST β-catenin murine embryonic fibroblasts (δexon3) following siRNA depletion of Rapgef5. The schematic depicts the Catnblox(ex3) mouse allele. Exon 3 (E3), containing the GSK3 phosphorylation sites that target β-catenin for cytoplasmic degradation, is flanked by loxP sites allowing for its conditional removal and production of a ST β-catenin allele. WT, WT cells; Fop, ST β-catenin cells transfected with FOPFlash-negative control; Top, ST β-catenin cells transfected with TOPFlash reporter plasmid; Top + R5 siRNA, ST β-catenin cells transfected with Rapgef5 siRNA and TOPFlash reporter plasmid; Top + C siRNA, ST β-catenin cells transfected with control siRNA and TOPFlash reporter plasmid. A Renilla luciferase transfection control was included in each treatment to allow normalization. Data are represented as mean ± SEM. (D) Pharmacological inhibition of GSK3 by the addition of BIO between stages 9 and 11 results in increased β-catenin signaling and loss of anterior development in Xenopus embryos. Depletion of Rapgef5 can counteract this effect and rescue development of the head, demonstrating that Rapgef5 regulates Wnt signaling downstream of GSK3. âp < 0.05, âââp < 0.005. |
|
|
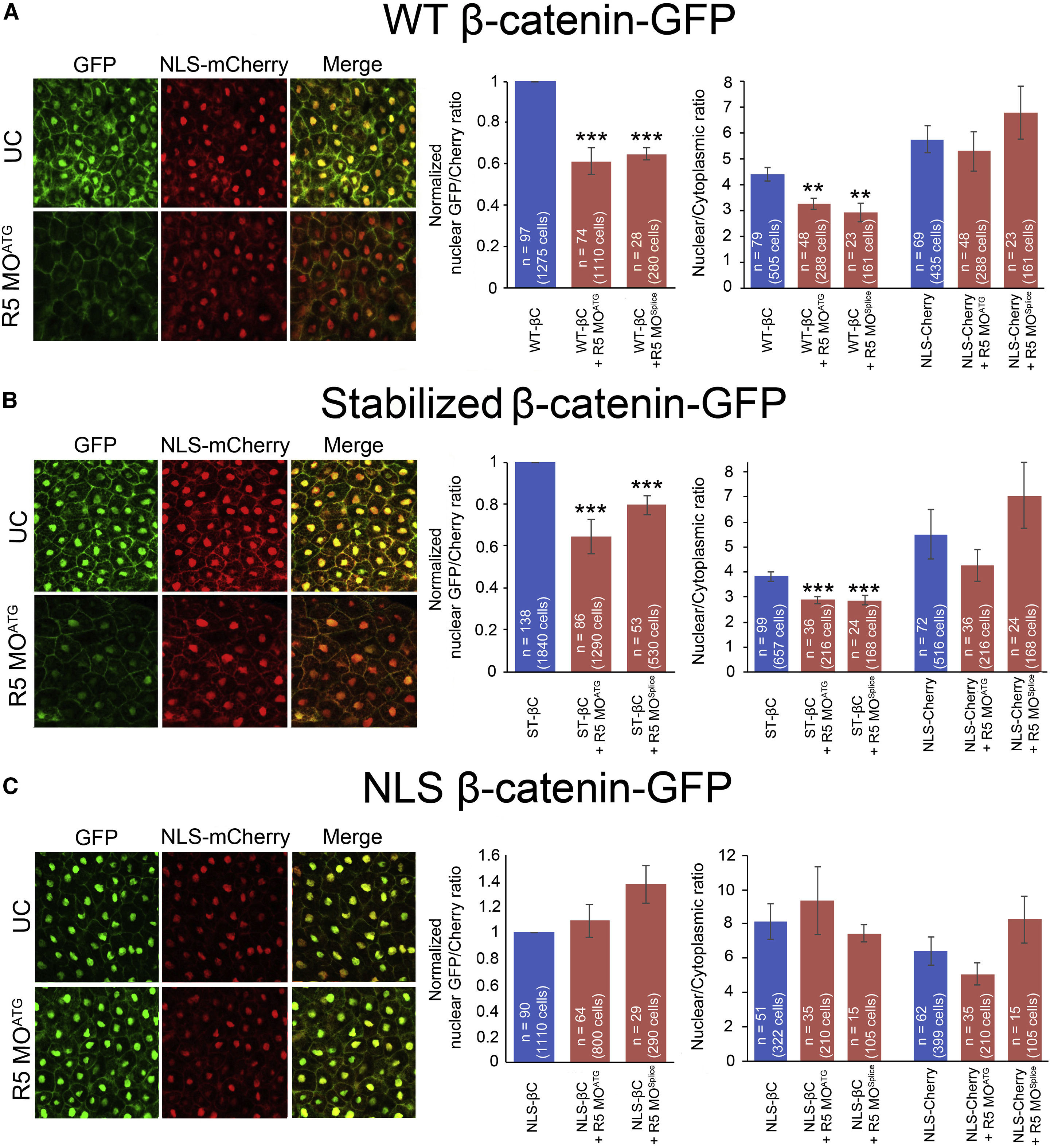
Figure 4. Rapgef5 Is Required for the Nuclear Localization of β-Catenin (A and B) GFP-tagged WT and ST β-catenin localize to the plasma membrane and nucleus in the dorsal blastopore lip of stage 10 control embryos but this nuclear localization is lost in rapgef5 morphants (note loss of nuclear GFP signal in merged images). (C) NLS β-catenin-GFP localizes normally into nuclei even in the absence of Rapgef5. Graphs in the center panel represent the ratio of nuclear-localized GFP relative to nuclear-localized NLS-cherry control. Controls were normalized to ease comparison. The graphs on the right display ratiometric analysis of nuclear versus cytoplasmic GFP (β-catenin) and NLS-mCherry levels. Nuclear-localized β-catenin is reduced in Rapgef5 morphants relative to controls for WT and ST β-catenin, but not NLS-β-catenin. Localization of NLS-mCherry is unaltered. All data represented as mean ± SE. ââp < 0.01, âââp < 0.005. |
|
|
Figure 5. NLS β-Catenin Rescues foxj1 Transcription and LR Patterning Defects in Rapgef5 Morphants Depletion of Rapgef5 reduces the expression of the Wnt responsive gene foxj1 and alters LR patterning (pitx2c). Red arrow indicates an example of normal pitx2c expression on the left side of the embryo. Co-injection of 50 pg of NLS-β-catenin mRNA significantly rescues (A) expression of foxj1 at stage 10 and (B) pitx2c expression in Rapgef5 depleted embryos. âp < 0.05, ââp < 0.01. |
|
|
Figure 6. Depletion of Rapgef5 Impairs Nuclear Translocation of Endogenous β-Catenin (A) Nuclear/cytoplasmic fractionation reveals that levels of endogenous β-catenin are reduced in the nuclei of Rapgef5 morphants, while cytoplasmic levels are essentially normal. (B) BIO treatment does not rescue the nuclear localization of endogenous β-catenin. (C) Quantification of average β-catenin levels in nuclear and cytoplasmic fractions of control and morphant embryos with or without BIO treatment (error bars represent SEM). All nuclear treatments (black bars) are relativized to the BIO-untreated nuclear control, and all cytoplasmic treatments (gray bars) are relativized to the BIO-untreated cytoplasmic control. Note the reduction of nuclear-localized β-catenin in Rapgef5-depleted embryos with or without BIO treatment. The BIO-treated rapgef5 morphants have less nuclear-localized β-catenin than BIO-untreated controls (UCs), despite having higher levels of cytoplasmic β-catenin. The cellular compartment markers (H3 for nuclear fraction and β-actin for cytoplasmic fraction) displayed in (A and B) are overexposed to demonstrate the degree of purification. For quantitation of β-catenin (C), shorter exposures of the gel (unsaturated) were used in which these markers serve to normalize the amount of protein loaded for each compartment. ∗p < 0.05, ∗∗p < 0.01. |
|
|
Figure 7. Active Raps and β-Catenin Interact (A) The GFP-RBDRalGDS active Rap sensor reveals the presence of active Raps in the nucleus and plasma membrane of dorsal blastopore lip cells at stage 10. (B) Rap1 protein co-immunoprecipitates with β-catenin. IP, immunoprecipitate. (C) Pull-down of active Rap proteins from stage 10 Xenopus embryos using the RalGDS sensor. β-Catenin co-immunoprecipitates with active Raps demonstrating an interaction. (D) Injection of CA Rap1b mRNA can partially rescue loss of foxj1 expression in rapgef5 morphants, while DN Rap1b mRNA does not. âââp < 0.0001. See also Figure S7. |
|
|
Figure S1. Related to Fig. 1; Depletion of Rapgef5. (A) Knockdown of Rapgef5 disrupts cardiac looping. Ventral views of Xenopus tadpoles with anterior to the top. Representative examples of a normal (D-loop outlined in blue lower panel), and abnormal (A-Loop outlined in green, L-Loop outlined in red) looped heart. Injection of a control MO or a control CRISPR (targeting tyrosinase) does not affect cardiac looping. (B) Injection of a control MO or control CRISPR (targeting tyrosinase) does not cause abnormalities in pitx2c expression. (C) The control (tyrosinase) CRISPR reduces pigment levels in stage 45 Xenopus embryos, demonstrating that the CRISPR/CAS9 system functions as expected. (D) Rationale of R5 MOSplice design. The splice MO targets the splice donor site at the start of intron 2. Failure to excise intron 2 results in a premature stop codon early in the Rapgef5 protein. RT-PCR confirms that R5 MOSplice causes retention of intron 2. In genomic DNA, intron 2 spanning primers amplify a band of 547bp. In WT cDNA, these primers amplify a band of 157bp. PCR primers amplifying cDNA from R5 MOSplice morphants generate a band at 547bp indicating retention of intron 2 in mRNA. A âno templateâ negative control is also included. A single asterisk indicates P<0.05 and a triple asterisk P<0.005. |
|
|
Figure S2. Related to Fig. 1; Depletion of Rapgef5 protein. (A) Western blot demonstrating the efficacy of the R5 MOATG, R5 MOSplice, and CRISPR mediated Rapgef5 depletion in stage 10 Xenopus embryos. Overexpression of human RAPGEF5 mRNA increases protein levels. (B) Timeline of Rapgef5 depletion. Rapgef5 protein levels were unaltered in morphants at late blastula stages (st 8 and 9) but reduced at stage 10 and 12. The graph represents fold changes in Rapgef5 protein levels in control and depleted embryos relative to the stage 8 uninjected controls. |
|
|
Figure S3. Related to Fig. 2; Expression of gastrulation genes in rapgef5 morphants. (A) At stage 10, expression of numerous gastrulation markers (gsc, chordin, fgf8, otx2, vent, t, not and noggin) are less affected by depletion of Rapgef5 compared to foxj1 or xnr3 (See Fig. 2A). Vegetal views with dorsal to the top. (B) Injection of a control MO or a control CRISPR (targeting tyrosinase) does not affect foxj1 expression (C) Co-injection of human RAPGEF5 mRNA can rescue the loss of foxj1 expression in Rapgef5 morphants, demonstrating the specificity of the MO. Triple asterisks indicate P<0.005. |
|
|
Figure S4. Related to Fig. 4 Translation of injected GFP tagged β-catenin mRNAs. Depletion of Rapgef5 by (A) ATG or (B) Splice MOs did not significantly affect translation of GFP tagged WT, ST, or NLS β-catenin mRNAs compared to controls. |
|
|
Figure S5. Related to Fig. 6; Developmental expression of Rapgef5 and Rap genes. In situ hybridization reveals rapgef5 mRNA is present from the earliest stages of development. It is detected in the animal pole at the 2 cell and 8 cell stages. In the stage 10 embryos expression appears diffuse around the blastopore. At stage 14 transcripts are detected in the anterior neural folds and forming GRP. rapgef5 expression is restricted to the anterior neural tube, brain, pharyngeal arches and cranial placodes at stage 28. rap1A, rap2A and rap2B are all expressed in the 4 cell embryo, in the gastrulating stage 10 embryo and in the GRP at stage 16. Expression of all three genes is also strong in the neural folds at stage 16, while rap2B also displays a speckled pattern on the lateral ectoderm. All three are expressed in the neural tube, brain, eye and pharyngeal arches at stage 28. |
|
|
Figure S6. Related to Fig. 6; The subcellular localization of Rapgef5 and Rap proteins. (A1) Rapgef5 is localized to the nuclei in a section of a stage 10 Xenopus embryo. (A2 - 7) Rapgef5 is detected specifically in the nuclei of sectioned paraffin embedded stage 28 Xenopus embryos but is reduced in morphants (Compare A2 and A3, magenta Rapgef5, blue DAPI). The lines on the schematic in A4 represent the plane of section shown in A4 and A5. A6 and A7 are higher magnification of the white boxes in A4 and A5, respectively. (B, C) Rapgef5 localizes specifically to the nuclei of mouse MEFs and human RPE cells. (D) With the exception of Rap1A all rap proteins localize both to the plasma membrane and nucleus as assayed by injection of GFP/RFP tagged constructs or by immunofluorescence. |
|
|
Figure S7. Related to Fig. 7; A Rap1 mediated transport system. (A) Validation of the CA (constitutively active) and DN (dominant negative) Rap1 constructs. RBDRalGDS selectively pulls down endogenous active RAPs, as well as the GFP tagged CA, but not the DN Rap1b mutant. (B) While the GFP tagged CA and DN Rap1 constructs can be equally detected in the total lysate, the level of the CA form is greatly reduced in the first flow through from the pull down columns, reflecting the binding of CA Rap1 to RBDRalGDS and its retention in the column. (C) Injection of CA Rap1a or Rap1b leads to an increase in total β-catenin protein levels relative to controls, while injection of the DN forms causes a decrease in total β-catenin levels. Injection of Rap2a CA or DN did not reveal a differential effect on β-catenin. (D) Proposed model for Rapgef5s role in nuclear localization of β-catenin. Rapgef5 maintains nuclear Raps in their active GTP bound confirmation, which is required for 1) â the nuclear import of β- catenin or 2) â retention of β-catenin within the nuclear compartment. |
|
|
rap1a (RAP1A, member of RAS oncogene family) gene expression in Xenopus tropicalis embryo, assayed via in situ hybridization, NF stage 3, horizontal view, animal up. |
|
|
rap1a (RAP1A, member of RAS oncogene family) gene expression in Xenopus tropicalis embryo, assayed via in situ hybridization, NF stage 16, lateral view, anterior left, dorsal up. |
|
|
rap1a (RAP1A, member of RAS oncogene family) gene expression in Xenopus tropicalis embryo, assayed via in situ hybridization, NF stage 28, lateral view, anterior left, dorsal up. |
|
|
rap2a (RAP2A, member of RAS oncogene family) gene expression in Xenopus tropicalis embryo, assayed via in situ hybridization, NF stage 28, lateral view, anterior left, dorsal up. |
|
|
rap2b (RAP2B, member of RAS oncogene family) gene expression in Xenopus tropicalis embryo, assayed via in situ hybridization, NF stage 16, lateral view, anterior left, dorsal up. |
|
|
rap2b (RAP2B, member of RAS oncogene family) gene expression in Xenopus tropicalis embryo, assayed via in situ hybridization, NF stage 28, lateral view, anterior left, dorsal up. |
|
|
rapgef5 (Rap guanine nucleotide exchange factor 5) gene expression in Xenopus tropicalis embryo, assayed via in situ hybridization, NF stage 2, horizontal view, animal up. |
|
|
rapgef5 (Rap guanine nucleotide exchange factor 5) gene expression in Xenopus tropicalis embryo, assayed via in situ hybridization, NF stage 14, lateral view, anterior left, dorsal up. |
|
|
rapgef5 (Rap guanine nucleotide exchange factor 5) gene expression in Xenopus tropicalis embryo, assayed via in situ hybridization, NF stage 28, lateral view, anterior left, dorsal up. |
References [+] :
Bhanot,
A new member of the frizzled family from Drosophila functions as a Wingless receptor.
1996, Pubmed
Bhanot, A new member of the frizzled family from Drosophila functions as a Wingless receptor. 1996, Pubmed
Bhattacharya, CRISPR/Cas9: An inexpensive, efficient loss of function tool to screen human disease genes in Xenopus. 2015, Pubmed , Xenbase
Bivona, Analysis of Ras and Rap activation in living cells using fluorescent Ras binding domains. 2005, Pubmed
Blum, Xenopus, an ideal model system to study vertebrate left-right asymmetry. 2009, Pubmed , Xenbase
Boskovski, The heterotaxy gene GALNT11 glycosylates Notch to orchestrate cilia type and laterality. 2013, Pubmed , Xenbase
Brembeck, Balancing cell adhesion and Wnt signaling, the key role of beta-catenin. 2006, Pubmed
Brueckner, Heterotaxia, congenital heart disease, and primary ciliary dyskinesia. 2007, Pubmed
Caron, Wnt/β-catenin signaling directly regulates Foxj1 expression and ciliogenesis in zebrafish Kupffer's vesicle. 2012, Pubmed
Caron, Cellular functions of the Rap1 GTP-binding protein: a pattern emerges. 2003, Pubmed
Chen, Identification of chromosomal copy number variations and novel candidate loci in hereditary nonpolyposis colorectal cancer with mismatch repair proficiency. 2013, Pubmed
Choi, Rap2 is required for Wnt/beta-catenin signaling pathway in Xenopus early development. 2005, Pubmed , Xenbase
Clevers, Wnt/β-catenin signaling and disease. 2012, Pubmed
Davidson, Casein kinase 1 gamma couples Wnt receptor activation to cytoplasmic signal transduction. 2005, Pubmed , Xenbase
del Viso, Generating diploid embryos from Xenopus tropicalis. 2012, Pubmed , Xenbase
De Robertis, The establishment of Spemann's organizer and patterning of the vertebrate embryo. 2000, Pubmed , Xenbase
de Rooij, Mechanism of regulation of the Epac family of cAMP-dependent RapGEFs. 2000, Pubmed
Fagotto, Induction of the primary dorsalizing center in Xenopus by the Wnt/GSK/beta-catenin signaling pathway, but not by Vg1, Activin or Noggin. 1997, Pubmed , Xenbase
Fagotto, Nuclear localization signal-independent and importin/karyopherin-independent nuclear import of beta-catenin. 1998, Pubmed , Xenbase
Fagotto, Looking beyond the Wnt pathway for the deep nature of β-catenin. 2013, Pubmed
Fakhro, Rare copy number variations in congenital heart disease patients identify unique genes in left-right patterning. 2011, Pubmed , Xenbase
Funayama, Embryonic axis induction by the armadillo repeat domain of beta-catenin: evidence for intracellular signaling. 1995, Pubmed , Xenbase
Glinka, Dickkopf-1 is a member of a new family of secreted proteins and functions in head induction. 1998, Pubmed , Xenbase
Goto, Rap1 stabilizes beta-catenin and enhances beta-catenin-dependent transcription and invasion in squamous cell carcinoma of the head and neck. 2010, Pubmed
Guger, beta-Catenin has Wnt-like activity and mimics the Nieuwkoop signaling center in Xenopus dorsal-ventral patterning. 1995, Pubmed , Xenbase
Hanafusa, The TGF-beta family member derrière is involved in regulation of the establishment of left-right asymmetry. 2000, Pubmed , Xenbase
Harada, Intestinal polyposis in mice with a dominant stable mutation of the beta-catenin gene. 1999, Pubmed
Harland, Formation and function of Spemann's organizer. 1997, Pubmed
Hayashi, Efficient recombination in diverse tissues by a tamoxifen-inducible form of Cre: a tool for temporally regulated gene activation/inactivation in the mouse. 2002, Pubmed
He, A member of the Frizzled protein family mediating axis induction by Wnt-5A. 1997, Pubmed , Xenbase
Heasman, Beta-catenin signaling activity dissected in the early Xenopus embryo: a novel antisense approach. 2000, Pubmed , Xenbase
Heasman, Overexpression of cadherins and underexpression of beta-catenin inhibit dorsal mesoderm induction in early Xenopus embryos. 1994, Pubmed , Xenbase
Imamoto, Regulating β-Catenin Nuclear Import with the Small GTPase Rap. 2018, Pubmed
Jamieson, Targeting the β-catenin nuclear transport pathway in cancer. 2014, Pubmed
Kawasumi, Left-right asymmetry in the level of active Nodal protein produced in the node is translated into left-right asymmetry in the lateral plate of mouse embryos. 2011, Pubmed
Kennedy, Congenital heart disease and other heterotaxic defects in a large cohort of patients with primary ciliary dyskinesia. 2007, Pubmed
Khokha, Techniques and probes for the study of Xenopus tropicalis development. 2002, Pubmed , Xenbase
Khokha, Depletion of three BMP antagonists from Spemann's organizer leads to a catastrophic loss of dorsal structures. 2005, Pubmed , Xenbase
Kirchmaier, Golden GATEway cloning--a combinatorial approach to generate fusion and recombination constructs. 2013, Pubmed
Kofron, Wnt11/beta-catenin signaling in both oocytes and early embryos acts through LRP6-mediated regulation of axin. 2007, Pubmed , Xenbase
Kutay, Dominant-negative mutants of importin-beta block multiple pathways of import and export through the nuclear pore complex. 1997, Pubmed , Xenbase
Lafuente, Active Rap1, a small GTPase that induces malignant transformation of hematopoietic progenitors, localizes in the nucleus and regulates protein expression. 2007, Pubmed
Lange, Classical nuclear localization signals: definition, function, and interaction with importin alpha. 2007, Pubmed
Liu, The interaction of Epac1 and Ran promotes Rap1 activation at the nuclear envelope. 2010, Pubmed
Liu, Control of beta-catenin phosphorylation/degradation by a dual-kinase mechanism. 2002, Pubmed , Xenbase
Logan, The transcription factor Pitx2 mediates situs-specific morphogenesis in response to left-right asymmetric signals. 1998, Pubmed
Lowe, Importin-β modulates the permeability of the nuclear pore complex in a Ran-dependent manner. 2015, Pubmed
Lustig, A Xenopus nodal-related gene that acts in synergy with noggin to induce complete secondary axis and notochord formation. 1996, Pubmed , Xenbase
MacDonald, Wnt/beta-catenin signaling: components, mechanisms, and diseases. 2009, Pubmed , Xenbase
Mao, Low-density lipoprotein receptor-related protein-5 binds to Axin and regulates the canonical Wnt signaling pathway. 2001, Pubmed
Mao, LDL-receptor-related protein 6 is a receptor for Dickkopf proteins. 2001, Pubmed , Xenbase
McCrea, Induction of a secondary body axis in Xenopus by antibodies to beta-catenin. 1993, Pubmed , Xenbase
McGrath, Two populations of node monocilia initiate left-right asymmetry in the mouse. 2003, Pubmed
McKendry, LEF-1/TCF proteins mediate wnt-inducible transcription from the Xenopus nodal-related 3 promoter. 1997, Pubmed , Xenbase
Miller, Analysis of the signaling activities of localization mutants of beta-catenin during axis specification in Xenopus. 1997, Pubmed , Xenbase
Molenaar, XTcf-3 transcription factor mediates beta-catenin-induced axis formation in Xenopus embryos. 1996, Pubmed , Xenbase
Moon, WNT and beta-catenin signalling: diseases and therapies. 2004, Pubmed
Niehrs, The complex world of WNT receptor signalling. 2012, Pubmed
Niehrs, Regionally specific induction by the Spemann-Mangold organizer. 2004, Pubmed
Park, Role of the Rap2/TNIK kinase pathway in regulation of LRP6 stability for Wnt signaling. 2013, Pubmed , Xenbase
Pinson, An LDL-receptor-related protein mediates Wnt signalling in mice. 2000, Pubmed
Quilliam, A growing family of guanine nucleotide exchange factors is responsible for activation of Ras-family GTPases. 2002, Pubmed
Rebhun, Identification of guanine nucleotide exchange factors (GEFs) for the Rap1 GTPase. Regulation of MR-GEF by M-Ras-GTP interaction. 2000, Pubmed
Sampath, Functional differences among Xenopus nodal-related genes in left-right axis determination. 1997, Pubmed , Xenbase
Sato, Maintenance of pluripotency in human and mouse embryonic stem cells through activation of Wnt signaling by a pharmacological GSK-3-specific inhibitor. 2004, Pubmed
Schweickert, The nodal inhibitor Coco is a critical target of leftward flow in Xenopus. 2010, Pubmed , Xenbase
Smith, A nodal-related gene defines a physical and functional domain within the Spemann organizer. 1995, Pubmed , Xenbase
Stubbs, The forkhead protein Foxj1 specifies node-like cilia in Xenopus and zebrafish embryos. 2008, Pubmed , Xenbase
Sutherland, Disorders of left-right asymmetry: heterotaxy and situs inversus. 2009, Pubmed
Tabin, A two-cilia model for vertebrate left-right axis specification. 2003, Pubmed
Taelman, Wnt signaling requires sequestration of glycogen synthase kinase 3 inside multivesicular endosomes. 2010, Pubmed , Xenbase
Tamai, LDL-receptor-related proteins in Wnt signal transduction. 2000, Pubmed , Xenbase
van de Wetering, Armadillo coactivates transcription driven by the product of the Drosophila segment polarity gene dTCF. 1997, Pubmed
van de Wetering, Identification and cloning of TCF-1, a T lymphocyte-specific transcription factor containing a sequence-specific HMG box. 1991, Pubmed
Veeman, Zebrafish prickle, a modulator of noncanonical Wnt/Fz signaling, regulates gastrulation movements. 2003, Pubmed
Vonica, The left-right axis is regulated by the interplay of Coco, Xnr1 and derrière in Xenopus embryos. 2007, Pubmed , Xenbase
Walentek, ATP4a is required for Wnt-dependent Foxj1 expression and leftward flow in Xenopus left-right development. 2012, Pubmed , Xenbase
Wiechens, CRM1- and Ran-independent nuclear export of beta-catenin. 2001, Pubmed , Xenbase
Xu, Nucleocytoplasmic shuttling of signal transducers. 2004, Pubmed
Yamaguchi, Heads or tails: Wnts and anterior-posterior patterning. 2001, Pubmed
Yang-Snyder, A frizzled homolog functions in a vertebrate Wnt signaling pathway. 1996, Pubmed , Xenbase
Yokoya, beta-catenin can be transported into the nucleus in a Ran-unassisted manner. 1999, Pubmed
Yoshiba, Roles of cilia, fluid flow, and Ca2+ signaling in breaking of left-right symmetry. 2014, Pubmed
Yost, The axis-inducing activity, stability, and subcellular distribution of beta-catenin is regulated in Xenopus embryos by glycogen synthase kinase 3. 1996, Pubmed , Xenbase
