XB-ART-54399
Elife
2017 Mar 15;6. doi: 10.7554/eLife.23955.
Show Gene links
Show Anatomy links
Identification of a pre-active conformation of a pentameric channel receptor.
Menny A, Lefebvre SN, Schmidpeter PA, Drège E, Fourati Z, Delarue M, Edelstein SJ, Nimigean CM, Joseph D, Corringer PJ.
???displayArticle.abstract???
Pentameric ligand-gated ion channels (pLGICs) mediate fast chemical signaling through global allosteric transitions. Despite the existence of several high-resolution structures of pLGICs, their dynamical properties remain elusive. Using the proton-gated channel GLIC, we engineered multiple fluorescent reporters, each incorporating a bimane and a tryptophan/tyrosine, whose close distance causes fluorescence quenching. We show that proton application causes a global compaction of the extracellular subunit interface, coupled to an outward motion of the M2-M3 loop near the channel gate. These movements are highly similar in lipid vesicles and detergent micelles. These reorganizations are essentially completed within 2 ms and occur without channel opening at low proton concentration, indicating that they report a pre-active intermediate state in the transition pathway toward activation. This provides a template to investigate the gating of eukaryotic neurotransmitter receptors, for which intermediate states also participate in activation.
???displayArticle.pubmedLink??? 28294942
???displayArticle.pmcLink??? PMC5398890
???displayArticle.link??? Elife
???displayArticle.grants??? [+]
Genes referenced: ecd
???attribute.lit??? ???displayArticles.show???
|
|
Figure 1. Structure of GLIC.(A) Positions for fluorophore and quencher insertion. Top panel: side view of GLIC crystalized at pH 7. Lower panel: Top-down view of GLIC. Insets show particular regions targeted for mBBr labeling. Positions where cysteines are engineered are represented in color and positions for tryptophan/tyrosine mutations are in black. All amino acids are represented by a sphere for the Cß carbon, to show the orientation of the side chain. Endogenous tryptophans and tyrosines are in stick representation. (B) X-ray structure of the V135C-Bimane. A top and side view are presented showing the localization of the two Bimane molecules resolved in the structure. Insets show a zoom for both the top and side view of the V135C-Bimane and the putative quencher W72. In the top zoom, the experimental 2Fo-Fc density map contoured at one sigma is shown in mesh for the Bimane.DOI: http://dx.doi.org/10.7554/eLife.23955.003 |
|
|
Figure 2. Bimanes characteristics and labeling of GLIC-expressing cells.(A) Left: Structures of the Monobromo bimane (mBBr) and the bimane Bunte salt (BBs) before and after reaction with cysteines. Right: Excitation and emission spectra of both fluorophores and emission spectra of the mBBr (10 µM) after reaction with cysteines (1 mM), acidification of the medium (pH 4) or addition of tryptophan (25 mM). All spectra are normalized to the peak intensity of the mBBr emission spectrum. (B, C) Representative electrophysiological recordings of oocytes expressing GLIC Q193C mutant. Unless otherwise indicated, oocytes were perfused with a pH 7.3 solution. (B) Traces showing no functional inhibition of GLIC Q193C after mBBr exposure with acute (left) or prolonged application (right), whereas the same oocytes are inhibited by reaction with MMTS, which can be reversed by application of DTT. (C) Left: Trace showing the inhibition of GLIC Q193C after reaction with the MMTS but not the BBs after acute application. Right: Effective inhibition of GLIC Q193C after reaction with the BBs after the oocyte was incubated for 1 hr in presence of the fluorophore, followed by reduction of the Cys-BBs bond by DTT.DOI: http://dx.doi.org/10.7554/eLife.23955.004Figure 2âfigure supplement 1. Bimane labeling of CHO cells.The pictures were taken on a confocal microscope with a 405 nm excitation laser and show GLIC D136C transfected cells, positive for the transfection marker mCherry (not shown). On the left panel, cells were labeled for 1 hr, on ice, with the qBBr, a commercially available ânon-permeantâ bimane derivative. On the right panel, cells were labeled for 1 hr, on ice, with the BBs. The scale bar represents 20 µm.DOI: http://dx.doi.org/10.7554/eLife.23955.005 |
|
|
Figure 2—figure supplement 2. 1HNMR (300 MHz, D2O) and 13C NMR (75 MHz, D2O/MeOD) spectra of the BBs.DOI: http://dx.doi.org/10.7554/eLife.23955.006 |
|
|
Figure 2—figure supplement 3. Characterisation of the synthetized BBs. (A) RP-HPLC chromatogram and MS spectrum of bimane thiosulfonic acid. (B): HRMS (ESI) spectrum of bimane thiosulfonic acid.DOI: http://dx.doi.org/10.7554/eLife.23955.007 |
|
|
Figure 2âfigure supplement 4. Typical electrophysiological traces for each major quenching-pairs mutants of GLIC.On the left are recordings made before BBs labeling and on the right are recordings made for the same oocyte after a 1 hr BBs incubation, with the exception of the P250C mutant which showed an important run down (either with or without labeling) and for which two different representative oocytes are shown.DOI: http://dx.doi.org/10.7554/eLife.23955.008 |
|
|
Figure 2âfigure supplement 5. Immunolabeling of oocytes expressing GLIC WT and loss-of-function mutants.Oocytes were co-injected with GLIC-HA WT or loss-of-function mutants and GFP. Control oocytes were injected with GFP only. Immunolabeling was directed against the HA-tag. Labeling of receptors expressed at the membrane is shown in red and GFP expressed in the cytoplasm in shown in green. The scale bar represents 30 µm.DOI: http://dx.doi.org/10.7554/eLife.23955.009 |
|
|
Figure 3. Steady-state variations of fluorescence of Bimane-GLIC mutants in detergent.Top: Cartoon view of two subunits of GLIC, all the sites of bimane labeling are represented by a colored sphere. (A, B, C, D, E, F): The data show the fluorescence peak values as a function of the proton concentration, normalized to the peak intensity after SDS treatment. The same color code as the top cartoon was used to indicate the site of bimane labeling for each graph. Within one graph, the major quenching pairs with or without quencher are shown in bold black caption and secondary tryptophan quenchers are captioned in grey. The symbol ø was used for recordings made on receptors baring no other mutation than the one for bimane labeling and for which no endogenous quenchers were identified; otherwise the later are indicated in bold black caption. For all the points, mean values are presented and error bars represent the standard deviations.DOI: http://dx.doi.org/10.7554/eLife.23955.012Figure 3—figure supplement 1. Spectral characteristics of mBBr and Bimane-GLIC mutants.(A) Excitation spectra of the mBBr (10 µM) ± Cys (100 µM), ± Trp (12.5 mM) and at different pHs. All spectra were normalized on the peak value of the mBBr pH 8 excitation spectrum. (B) Variations of peak intensity of Bimane-Cys (10 µM) (purple) and Bimane-Cys (10 µM) + Trp (12.5 mM) (orange) in solutions ranging from pH 9 to pH 2. All intensities are normalized on the Bimane-Cys pH 7.3 peak intensity. All the data presented are mean values and error bars were calculated as standard deviations (n = 3). (C) Background fluorescence when recording Bimane-GLIC. The figure represents superimposed emission spectra of the Cys-less GLIC (C27S) and the Bimane-136-W101 mutant at pH 7.3, either in detergent or after reconstitution in asolectin liposomes. For both mutants, proteins were treated with mBBr and subsequently purified by gel filtration to remove unreacted fluorophore.DOI: http://dx.doi.org/10.7554/eLife.23955.013 |
|
|
Figure 3âfigure supplement 2. Emission spectra of Bimane-GLIC mutants in detergent.For each mutant, the graph on the left represents representative emission spectra recorded at different pHs and in presence of 1% SDS used as a denaturing agent; the graph on the right represents the same samples after they were individually brought back to pH 7.3 (the 1% SDS spectrum is left for comparison). All axis labels are identical between graphs and were shown only on one graph for clarity.DOI: http://dx.doi.org/10.7554/eLife.23955.014 |
|
|
Figure 4. Effects of amino acid protonation and propofol on the fluorescence variations.(A) Top: Fluorescence intensities of the mutants Bimane-135-W72 and Bimane-135-W72-E67Q-E75Q-D91N normalized on each mutantâs intensity at pH 7.3. Bottom, from left to right: Top view of the extracellular domain of GLIC Bimane-C135 showing one subunit in light blue, and the Bimane-C135 (green), E67, E75 and D91 (red) in stick representation; zoom on the subunits interface of the ECD, top view; zoom on the subunits interface viewed from the inside of the ECD. (B) For each pH, fluorescence recordings of Bimane-labeled mutants were first made without propofol, followed by addition of propofol at 100 µM final concentration and re-recording of the same samples. All the data were normalized on the value of fluorescence at pH 7.3 without propofol. For all the data, mean values are presented and error bars are calculated as standard deviations (n = 3 to 6).DOI: http://dx.doi.org/10.7554/eLife.23955.015 |
|
|
Figure 5. Steady-state fluorescence of Bimane-GLIC in liposomes.(A,B,C,D,E,F) The data show the fluorescence peak value for a given pH, normalized to the peak intensity of each mutant at the highest pH recorded (pH 8 or 7.3). Black lines represent the fluorescence values in liposomes and grey lines in detergent, for comparison. Plain lines represent the major fluorescent sensor and dashed lines the corresponding mutant in absence of quencher. The symbol ø was used for recordings made on receptors baring no other mutation than the one for bimane labeling and for which no endogenous quenchers were identified; otherwise the later are indicated in black caption. For all the data, mean values are presented and error bars are calculated as standard deviations.DOI: http://dx.doi.org/10.7554/eLife.23955.016 |
|
|
Figure 6. Stopped-flow fluorescence measurements.(A) Each panel shows representative traces of the major quenching mutants with a zoom on the first 500 ms (left) and the entire recording (right). All traces are fitted to a multi-exponential (see Methods) represented in red. The color code is identical in each panel with a blue gradient starting from pH 6 (dark) to pH 4 (light). The red dash line represents the starting fluorescence at pH 8 after normalization, for the raw pH 8 trace see Figure 6—figure supplement 1. (B) Binning of τ values extracted from the stopped-flow multi-exponential fit (all pHs and all constructs were used for the plot). The log time binning interval is of 0.4 and the resulting bins are shown by red dashed lines on the plot. The distribution shows three major clusters for which the according τ value is indicated on the plot. (C) Fluorescence variations (calculated as a % of the overall variation at 30 s) for each time interval extracted from the binning plot. In this graph, mean values are presented and error bars are calculated as standard deviations.DOI: http://dx.doi.org/10.7554/eLife.23955.019Figure 6—figure supplement 1. Residuals of the stopped-flow data fits and pH 8 recordings.Residuals plots: The figure shows an example for each mutant and pH recorded, chosen at random. The time axis (x) is represented in log scale for better visualization of the first milliseconds. pH 8 recordings: The figure shows non-treated, raw stopped-flow recordings of GLIC mutants at pH 8, chosen at random. The axis labels are the same for all the residuals plots and pH 8 raw data, respectively, and were represented only once for clarity. A.U. stands for arbitrary unit.DOI: http://dx.doi.org/10.7554/eLife.23955.020 |
|
|
Figure 7. Comparison of GLIC motions and function.(A) Fits to the Hill equation of fluorescence values in asolectin liposomes (black) and rate values extracted from the thallium flux assay (pink), both normalized to their respective maximum, for the Bimane-136-W101 mutant (n = 3). For comparison the ΔIf (thallium flux assay) curve of GLIC Cys-less is shown in grey (n = 3). (B) Stopped-flow recordings of the thallium fluxes quenching assay for the Bimane-136-W101 mutant. The pre-mix time was 15 ms for the empty and pH 5.2 liposomes and of 15.5 ms for the pH 4.5 and 4.2 recordings. (C) Fits to the Hill equation for electrophysiological currents (red) and fluorescence values in asolectin liposomes (black) for all major quenching pair mutants. The current and fluorescence are normalized to their respective maximum; pH 3.7 current values were excluded from the fits for mutants Bimane-250-Y197 and Bimane-33-W160 as they were systematically smaller than the maximal current. For all the data except panel B, mean values are presented and error bars are calculated as standard deviations.DOI: http://dx.doi.org/10.7554/eLife.23955.022Figure 7—figure supplement 1. Thallium flux assay.(A) The figure shows raw, non-treated, recordings of ANTS encapsulated in proteoliposomes carrying either the GLIC Cys-less (left) or the GLIC mutant Bimane-136-W101 (right), at different pHs. The pre-mix times (times for which the liposomes are in presence of proton before addition of thallium) after which the fluorescence was recorded is indicated on the side of each trace. The black traces show the recordings of ANTS-containing liposomes without any receptors. (B) The figure shows plots of ANTS quenching by thallium rates as a function of the pre-mix times, for GLIC Cys-less (left) and GLIC Bimane-136-W101 (right). The purple trace shows the rates measured at pH 4.2 in presence of the pore blocker picrotoxinin (PTX) at 400 µM. In these graphs, mean values are presented, the error bars represent the standard deviation and measurement were done with n = 4 to 6.DOI: http://dx.doi.org/10.7554/eLife.23955.023 |
|
|
Figure 8. Conformational motions summary.(A) Global and zoomed in view of the GLICpH 7 structure, representing only two subunits, with the left structures viewed from the outside of the pentamer and the right structures from the inside. All major quenching pairs are represented by a sphere, colored for the mutation to cysteine and bimane labeling, and black for the corresponding quencher. All pairs are captioned in the same color and joined by a red line. (B) Hypothetic kinetic scheme for the GLIC structural reorganizations. The large arrows represent the major recorded fluorescence variations and the small arrows represent minor variations.DOI: http://dx.doi.org/10.7554/eLife.23955.024 |
|
|
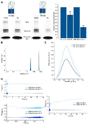
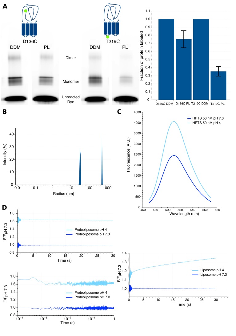
Author response image 1. Characteristics of proteoliposomes used for Bimane quenching studies.(A) SDS-PAGE gel fluorescence scan (left) and labeling quantification (right) of GLIC mutants D136C and T219C reconstituted in liposomes (PL) or in detergent (DDM) and labeled with Alexa Fluor 546. (B) Dynamic light scattering profile of GLIC proteoliposomes. The peaks are represented with the standard radius-weighted intensity and the radius on a log scale. The first peak represents GLIC proteoliposomes (which are the major species of objects) and the second peak represents aggregates (very minor species). (C) Emission spectra of the HPTS fluorophore in proteoliposome buffer, excited at 372 nm at pH 7.3 and pH 4. (D) Stopped-flow recordings of HTPS loaded GLIC proteoliposomes (left) or empty liposomes (right). The lower left panel shows a zoom of the first second of the GLIC proteoliposomes recordings, represented using a log scale for better visualization of the first milliseconds. For all recordings, the excitation was set at 372 nm and the fluorescence recorded through a 505 nm high-pass filter after a 2.1 ms mixing dead-time to reach either pH 7.3 or pH 4.DOI: http://dx.doi.org/10.7554/eLife.23955.026 |
|
|
Figure 2—figure supplement 1. Bimane labeling of CHO cells.The pictures were taken on a confocal microscope with a 405 nm excitation laser and show GLIC D136C transfected cells, positive for the transfection marker mCherry (not shown). On the left panel, cells were labeled for 1 hr, on ice, with the qBBr, a commercially available ‘non-permeant’ bimane derivative. On the right panel, cells were labeled for 1 hr, on ice, with the BBs. The scale bar represents 20 µm.DOI: http://dx.doi.org/10.7554/eLife.23955.005 |
|
|
Figure 3—figure supplement 1. Spectral characteristics of mBBr and Bimane-GLIC mutants.(A) Excitation spectra of the mBBr (10 µM) ± Cys (100 µM), ± Trp (12.5 mM) and at different pHs. All spectra were normalized on the peak value of the mBBr pH 8 excitation spectrum. (B) Variations of peak intensity of Bimane-Cys (10 µM) (purple) and Bimane-Cys (10 µM) + Trp (12.5 mM) (orange) in solutions ranging from pH 9 to pH 2. All intensities are normalized on the Bimane-Cys pH 7.3 peak intensity. All the data presented are mean values and error bars were calculated as standard deviations (n = 3). (C) Background fluorescence when recording Bimane-GLIC. The figure represents superimposed emission spectra of the Cys-less GLIC (C27S) and the Bimane-136-W101 mutant at pH 7.3, either in detergent or after reconstitution in asolectin liposomes. For both mutants, proteins were treated with mBBr and subsequently purified by gel filtration to remove unreacted fluorophore.DOI: http://dx.doi.org/10.7554/eLife.23955.013 |
|
|
Figure 6—figure supplement 1. Residuals of the stopped-flow data fits and pH 8 recordings.Residuals plots: The figure shows an example for each mutant and pH recorded, chosen at random. The time axis (x) is represented in log scale for better visualization of the first milliseconds. pH 8 recordings: The figure shows non-treated, raw stopped-flow recordings of GLIC mutants at pH 8, chosen at random. The axis labels are the same for all the residuals plots and pH 8 raw data, respectively, and were represented only once for clarity. A.U. stands for arbitrary unit.DOI: http://dx.doi.org/10.7554/eLife.23955.020 |
|
|
Figure 7—figure supplement 1. Thallium flux assay.(A) The figure shows raw, non-treated, recordings of ANTS encapsulated in proteoliposomes carrying either the GLIC Cys-less (left) or the GLIC mutant Bimane-136-W101 (right), at different pHs. The pre-mix times (times for which the liposomes are in presence of proton before addition of thallium) after which the fluorescence was recorded is indicated on the side of each trace. The black traces show the recordings of ANTS-containing liposomes without any receptors. (B) The figure shows plots of ANTS quenching by thallium rates as a function of the pre-mix times, for GLIC Cys-less (left) and GLIC Bimane-136-W101 (right). The purple trace shows the rates measured at pH 4.2 in presence of the pore blocker picrotoxinin (PTX) at 400 µM. In these graphs, mean values are presented, the error bars represent the standard deviation and measurement were done with n = 4 to 6.DOI: http://dx.doi.org/10.7554/eLife.23955.023 |
References [+] :
Althoff,
X-ray structures of GluCl in apo states reveal a gating mechanism of Cys-loop receptors.
2014, Pubmed
Althoff, X-ray structures of GluCl in apo states reveal a gating mechanism of Cys-loop receptors. 2014, Pubmed
Blanc, Refinement of severely incomplete structures with maximum likelihood in BUSTER-TNT. 2004, Pubmed
Bocquet, A prokaryotic proton-gated ion channel from the nicotinic acetylcholine receptor family. 2007, Pubmed , Xenbase
Bocquet, X-ray structure of a pentameric ligand-gated ion channel in an apparently open conformation. 2009, Pubmed
Burzomato, Single-channel behavior of heteromeric alpha1beta glycine receptors: an attempt to detect a conformational change before the channel opens. 2004, Pubmed
Calimet, A gating mechanism of pentameric ligand-gated ion channels. 2013, Pubmed
Carswell, Role of the Fourth Transmembrane α Helix in the Allosteric Modulation of Pentameric Ligand-Gated Ion Channels. 2015, Pubmed
Changeux, Allosteric mechanisms of signal transduction. 2005, Pubmed
Chen, MolProbity: all-atom structure validation for macromolecular crystallography. 2010, Pubmed
Corringer, Structure and pharmacology of pentameric receptor channels: from bacteria to brain. 2012, Pubmed
daCosta, A distinct mechanism for activating uncoupled nicotinic acetylcholine receptors. 2013, Pubmed
Dellisanti, Site-directed spin labeling reveals pentameric ligand-gated ion channel gating motions. 2013, Pubmed , Xenbase
Du, Glycine receptor mechanism elucidated by electron cryo-microscopy. 2015, Pubmed
Duret, Functional prokaryotic-eukaryotic chimera from the pentameric ligand-gated ion channel family. 2011, Pubmed , Xenbase
Gielen, The desensitization gate of inhibitory Cys-loop receptors. 2015, Pubmed , Xenbase
Gonzalez-Gutierrez, Mutations that stabilize the open state of the Erwinia chrisanthemi ligand-gated ion channel fail to change the conformation of the pore domain in crystals. 2012, Pubmed , Xenbase
Gonzalez-Gutierrez, Gating of the proton-gated ion channel from Gloeobacter violaceus at pH 4 as revealed by X-ray crystallography. 2013, Pubmed
Hassaine, X-ray structure of the mouse serotonin 5-HT3 receptor. 2014, Pubmed
Hénault, The M4 Transmembrane α-Helix Contributes Differently to Both the Maturation and Function of Two Prokaryotic Pentameric Ligand-gated Ion Channels. 2015, Pubmed
Hibbs, Principles of activation and permeation in an anion-selective Cys-loop receptor. 2011, Pubmed
Hilf, Structure of a potentially open state of a proton-activated pentameric ligand-gated ion channel. 2009, Pubmed
Hilf, X-ray structure of a prokaryotic pentameric ligand-gated ion channel. 2008, Pubmed
Huang, Crystal structure of human glycine receptor-α3 bound to antagonist strychnine. 2015, Pubmed
Ingólfsson, Screening for small molecules' bilayer-modifying potential using a gramicidin-based fluorescence assay. 2010, Pubmed
Islas, Short-range molecular rearrangements in ion channels detected by tryptophan quenching of bimane fluorescence. 2006, Pubmed , Xenbase
Jones Brunette, Distance mapping in proteins using fluorescence spectroscopy: tyrosine, like tryptophan, quenches bimane fluorescence in a distance-dependent manner. 2014, Pubmed
Kabsch, XDS. 2010, Pubmed
Kinde, Conformational Changes Underlying Desensitization of the Pentameric Ligand-Gated Ion Channel ELIC. 2015, Pubmed
Labriola, Structural sensitivity of a prokaryotic pentameric ligand-gated ion channel to its membrane environment. 2013, Pubmed
Laha, Macroscopic kinetics of pentameric ligand gated ion channels: comparisons between two prokaryotic channels and one eukaryotic channel. 2013, Pubmed , Xenbase
Lape, On the nature of partial agonism in the nicotinic receptor superfamily. 2008, Pubmed
Mansoor, High-throughput protein structural analysis using site-directed fluorescence labeling and the bimane derivative (2-pyridyl)dithiobimane. 2004, Pubmed
Mansoor, Distance mapping in proteins using fluorescence spectroscopy: the tryptophan-induced quenching (TrIQ) method. 2010, Pubmed
Mansoor, Mapping proximity within proteins using fluorescence spectroscopy. A study of T4 lysozyme showing that tryptophan residues quench bimane fluorescence. 2002, Pubmed
Martinez, Allosteric transitions of Torpedo acetylcholine receptor in lipids, detergent and amphipols: molecular interactions vs. physical constraints. 2002, Pubmed
McCoy, A KcsA/MloK1 chimeric ion channel has lipid-dependent ligand-binding energetics. 2014, Pubmed
Miller, Crystal structure of a human GABAA receptor. 2014, Pubmed
Miyazawa, Structure and gating mechanism of the acetylcholine receptor pore. 2003, Pubmed
Morales-Perez, X-ray structure of the human α4β2 nicotinic receptor. 2016, Pubmed
Mukhtasimova, Detection and trapping of intermediate states priming nicotinic receptor channel opening. 2009, Pubmed
Murshudov, REFMAC5 for the refinement of macromolecular crystal structures. 2011, Pubmed
Nury, X-ray structures of general anaesthetics bound to a pentameric ligand-gated ion channel. 2011, Pubmed
Posson, Calcium ions open a selectivity filter gate during activation of the MthK potassium channel. 2015, Pubmed
Prevost, A locally closed conformation of a bacterial pentameric proton-gated ion channel. 2012, Pubmed
Purohit, Functional anatomy of an allosteric protein. 2013, Pubmed
Reeves, The reaction of Grignard reagents with Bunte salts: a thiol-free synthesis of sulfides. 2014, Pubmed
Rusinova, Regulation of ion channel function by the host lipid bilayer examined by a stopped-flow spectrofluorometric assay. 2014, Pubmed
Sakmann, Single acetylcholine-activated channels show burst-kinetics in presence of desensitizing concentrations of agonist. 1980, Pubmed
Sauguet, Structural basis for ion permeation mechanism in pentameric ligand-gated ion channels. 2013, Pubmed , Xenbase
Sauguet, Crystal structures of a pentameric ligand-gated ion channel provide a mechanism for activation. 2014, Pubmed , Xenbase
Semenova, Bimane fluorescence scanning suggests secondary structure near the S3-S4 linker of BK channels. 2009, Pubmed
Skjold-Jørgensen, The Enzymatic Activity of Lipases Correlates with Polarity-Induced Conformational Changes: A Trp-Induced Quenching Fluorescence Study. 2015, Pubmed
Smirnova, Real-time conformational changes in LacY. 2014, Pubmed
Steinlein, Ion channel mutations in neuronal diseases: a genetics perspective. 2012, Pubmed
Talwar, Investigating ion channel conformational changes using voltage clamp fluorometry. 2015, Pubmed
Velisetty, Structural basis for allosteric coupling at the membrane-protein interface in Gloeobacter violaceus ligand-gated ion channel (GLIC). 2014, Pubmed
Velisetty, Desensitization mechanism in prokaryotic ligand-gated ion channel. 2012, Pubmed
Winn, Overview of the CCP4 suite and current developments. 2011, Pubmed
Yao, Coupling ligand structure to specific conformational switches in the beta2-adrenoceptor. 2006, Pubmed
