Click here to close
Hello! We notice that you are using Internet Explorer, which is not supported by Xenbase and may cause the site to display incorrectly.
We suggest using a current version of Chrome,
FireFox, or Safari.
???displayArticle.abstract???
During embryogenesis vertebrates develop a complex craniofacial skeleton associated with sensory organs. These structures are primarily derived from two embryonic cell populations the neural crest and cranial placodes, respectively. Neural crest cells and cranial placodes are specified through the integrated action of several families of signaling molecules, and the subsequent activation of a complex network of transcription factors. Here we describe the expression and function of Anosmin-1 (Anos1), an extracellular matrix protein, during neural crest and cranial placodes development in Xenopus laevis. Anos1 was identified as a target of Pax3 and Zic1, two transcription factors necessary and sufficient to generate neural crest and cranial placodes. Anos1 is expressed in cranial neural crest progenitors at early neurula stage and in cranial placode derivatives later in development. We show that Anos1 function is required for neural crest and sensory organs development in Xenopus, consistent with the defects observed in Kallmann syndrome patients carrying a mutation in ANOS1. These findings indicate that anos1 has a conserved function in the development of craniofacial structures, and indicate that anos1-depleted Xenopus embryos represent a useful model to analyze the pathogenesis of Kallmann syndrome.
Fig. 1. Developmental expression of anos1 by whole-mount ISH. (AâC) At the neurula stage (NF stage 14â17), anos1 is detected in the prospective neural crest territory (white arrowheads). (DâF) At stage 23, anos1 is now more broadly expressed, to include the somites (green arrowheads), otic vesicle (red arrowhead), the anteriorpituitary (yellow arrowhead) in addition to the branchial arches (white arrowheads). (GâH) Later in development (NF stage 27) anos1 persists in all these tissues. (AâC) dorsal views, anterior to top. (D, G) lateral views, dorsal to top, anterior to left. (E, F, H) frontal views, dorsal to top. The embryonic stages (NF) are indicated in the lower right corner of each panel. (I) Relative expression levels of anos1 and snail2 analyzed by qRT-PCR at the indicated stages. The values were normalized to odc1. (For interpretation of the references to colour in this figure legend, the reader is referred to the Web version of this article.)
Fig. 2. anos1 is a target of Pax3 and Zic1. (A) Injection of pax3MO (40â¯ng) or zic1MO (40â¯ng) reduces anos1 expression at the neurula stage. Dorsal views, anterior to top. The injected side is to the right as indicated by the presence of the lineage tracer (Red-Gal). The graph indicates the percentage of embryos with normal (white) or reduced/lost (red) anos1 expression. The number of embryos analyzed is indicated on top of each bar. (B) mRNA encoding pax3GR and zic1GR (100 pg each), alone or in combination were injected into both blastomeres in the animal pole at the 2-cell stage. At the blastula stage (stage 9), animal cap (AC) explants were dissected and cultured for 8 h in the presence of dexamethasone (+dex). (C) anos1 and snai2 expression in pax3GR and zic1GR injected AC explants analyzed by qRT-PCR.
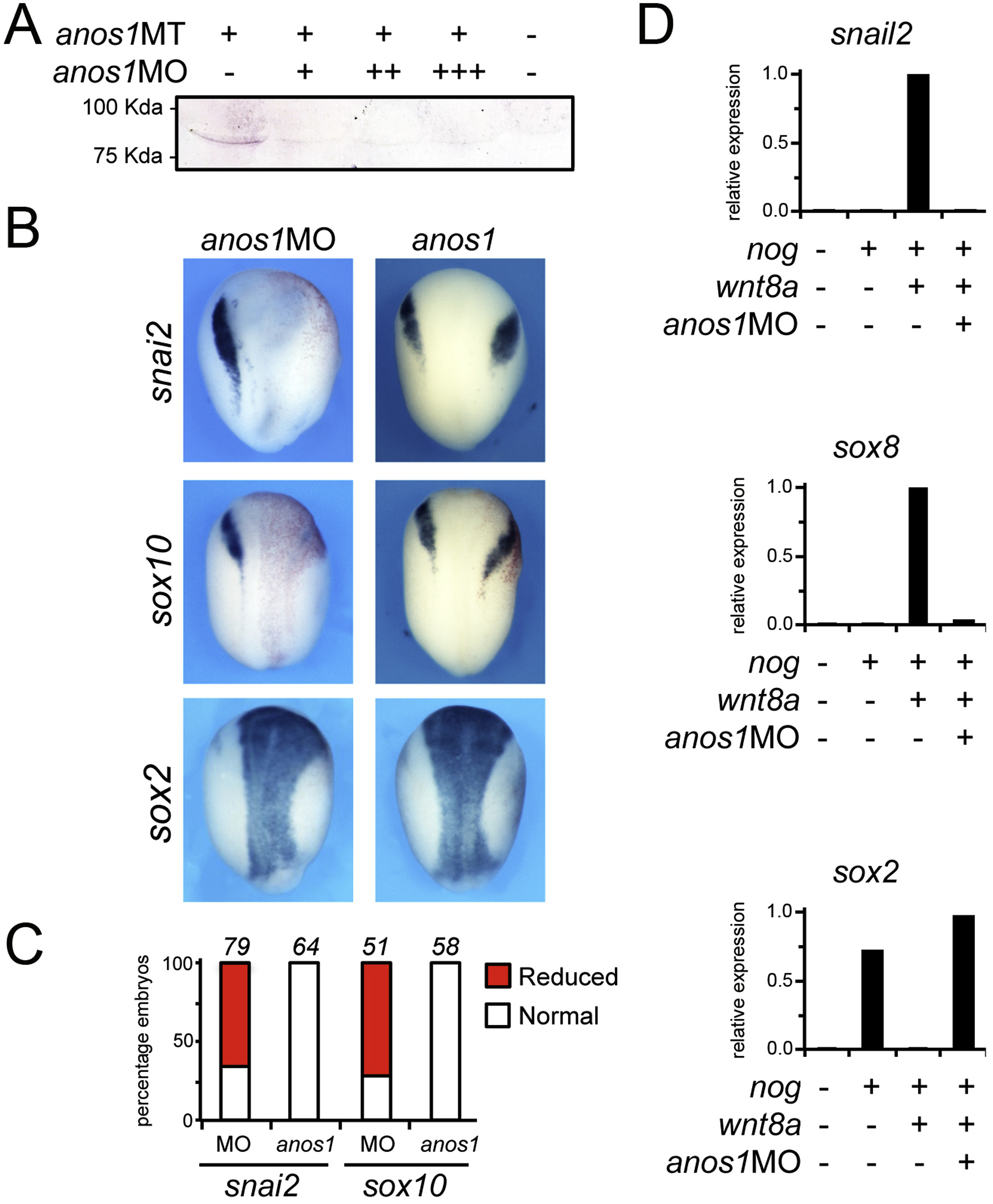
Fig. 3. Anos1 is required for neural crest formation. (A) Western blot of embryos injected with mRNA encoding a myc-tagged version of Xenopus anos1, alone or in combination with increasing doses of anos1MO, 10 ng (+), 20 ng (++), and 40 ng (+++), showed that anos1MO blocks Anos1 protein accumulation. (B) Unilateral injection of anos1MO (40â¯ng) at the 2-cell stage causes a reduction/loss of expression of snail2 and sox10, and a lateral expansion of sox2 expression domain. Injection of Xenopus anos1 mRNAs (3â¯ng) did not significantly affect snail2 and sox10 expression levels, although their expression domain was shifted laterally. The expression of sox2 was only marginally expanded in these embryos. Dorsal views, anterior to top. The injected side is to the right (Red-Gal). (C) The graphs indicate the percentage of embryos with normal (white), reduced/lost (red) expression. The number of embryos analyzed is indicated on top of each bar. (D) In explants, the induction of snail2 and sox8 by co-injection of noggin (200â¯pg) and wnt8a (10â¯pg) mRNA is dramatically reduced in the context of embryos injected with anos1MO (40â¯ng). This reduction in neural crest genes expression is associated by an increase in sox2 expression. The values were normalized to ef1α. A representative experiments is shown from three independent experiments. (For interpretation of the references to colour in this figure legend, the reader is referred to the Web version of this article.)
Fig. 4. Anos1 is essential for the formation of cranial placodes and their derivatives. (AâD) Unilateral injection of anos1MO (40â¯ng) at the 2-cell stage causes a reduction/loss of expression of two pan-placodal genes, six1 (A) and foxi4.1 (B), as well as genes restricted to individual placodal domains such as dmrta1 (C) and pax8 (D). (EâG) Later in development, the injected embryos exhibited reduce dmrta1 (E), emx2 (F) and ebf2 (G) expression in the olfactory epithelium. (HâI) The expression of foxe1 in the developing pituitary was also reduced (I) as compared to sibling control (H). (AâI) Anterior views, dorsal to top. The injected side (arrowheads) is to the right. The percentage of affected embryos is indicated in the upper right corner of each panel.
Aoki,
Sox10 regulates the development of neural crest-derived melanocytes in Xenopus.
2003, Pubmed,
Xenbase
Aoki,
Sox10 regulates the development of neural crest-derived melanocytes in Xenopus.
2003,
Pubmed
,
Xenbase Ayari,
FGFR1 and anosmin-1 underlying genetically distinct forms of Kallmann syndrome are co-expressed and interact in olfactory bulbs.
2007,
Pubmed Bae,
Identification of Pax3 and Zic1 targets in the developing neural crest.
2014,
Pubmed
,
Xenbase Bribián,
Anosmin-1 modulates the FGF-2-dependent migration of oligodendrocyte precursors in the developing optic nerve.
2006,
Pubmed Cornish,
A microarray screen for direct targets of Zic1 identifies an aquaporin gene, aqp-3b, expressed in the neural folds.
2009,
Pubmed
,
Xenbase de Castro,
ANOS1: a unified nomenclature for Kallmann syndrome 1 gene (KAL1) and anosmin-1.
2017,
Pubmed del Castillo,
Structure of the X-linked Kallmann syndrome gene and its homologous pseudogene on the Y chromosome.
1992,
Pubmed Dodé,
Kallmann syndrome.
2009,
Pubmed Dubois,
XCoe2, a transcription factor of the Col/Olf-1/EBF family involved in the specification of primary neurons in Xenopus.
1998,
Pubmed
,
Xenbase El-Hodiri,
Xenopus laevis FoxE1 is primarily expressed in the developing pituitary and thyroid.
2005,
Pubmed
,
Xenbase Endo,
Extracellular matrix protein anosmin promotes neural crest formation and regulates FGF, BMP, and WNT activities.
2012,
Pubmed Franco,
A gene deleted in Kallmann's syndrome shares homology with neural cell adhesion and axonal path-finding molecules.
1991,
Pubmed Garnett,
BMP, Wnt and FGF signals are integrated through evolutionarily conserved enhancers to achieve robust expression of Pax3 and Zic genes at the zebrafish neural plate border.
2012,
Pubmed González-Martínez,
Anosmin-1 modulates fibroblast growth factor receptor 1 signaling in human gonadotropin-releasing hormone olfactory neuroblasts through a heparan sulfate-dependent mechanism.
2004,
Pubmed Grocott,
The peripheral sensory nervous system in the vertebrate head: a gene regulatory perspective.
2012,
Pubmed Heller,
Xenopus Pax-2/5/8 orthologues: novel insights into Pax gene evolution and identification of Pax-8 as the earliest marker for otic and pronephric cell lineages.
1999,
Pubmed
,
Xenbase Hong,
Fgf8a induces neural crest indirectly through the activation of Wnt8 in the paraxial mesoderm.
2008,
Pubmed
,
Xenbase Hong,
The activity of Pax3 and Zic1 regulates three distinct cell fates at the neural plate border.
2007,
Pubmed
,
Xenbase Hu,
Kallmann's syndrome: molecular pathogenesis.
2003,
Pubmed Hu,
Novel mechanisms of fibroblast growth factor receptor 1 regulation by extracellular matrix protein anosmin-1.
2009,
Pubmed Huang,
The doublesex-related gene, XDmrt4, is required for neurogenesis in the olfactory system.
2005,
Pubmed
,
Xenbase Jaurena,
Zic1 controls placode progenitor formation non-cell autonomously by regulating retinoic acid production and transport.
2015,
Pubmed
,
Xenbase Legouis,
The candidate gene for the X-linked Kallmann syndrome encodes a protein related to adhesion molecules.
1991,
Pubmed Lutz,
X-linked Kallmann syndrome. A neuronal targeting defect in the olfactory system?
1993,
Pubmed Mayor,
Induction of the prospective neural crest of Xenopus.
1995,
Pubmed
,
Xenbase Mizuseki,
Xenopus Zic-related-1 and Sox-2, two factors induced by chordin, have distinct activities in the initiation of neural induction.
1998,
Pubmed
,
Xenbase Monsoro-Burq,
Msx1 and Pax3 cooperate to mediate FGF8 and WNT signals during Xenopus neural crest induction.
2005,
Pubmed
,
Xenbase Pandur,
Xenopus Six1 gene is expressed in neurogenic cranial placodes and maintained in the differentiating lateral lines.
2000,
Pubmed
,
Xenbase Pannese,
The Xenopus Emx genes identify presumptive dorsal telencephalon and are induced by head organizer signals.
1998,
Pubmed
,
Xenbase Plouhinec,
Pax3 and Zic1 trigger the early neural crest gene regulatory network by the direct activation of multiple key neural crest specifiers.
2014,
Pubmed
,
Xenbase Pohl,
Sequence and expression of FoxB2 (XFD-5) and FoxI1c (XFD-10) in Xenopus embryogenesis.
2002,
Pubmed
,
Xenbase Rugarli,
The Kallmann syndrome gene product expressed in COS cells is cleaved on the cell surface to yield a diffusible component.
1996,
Pubmed Saint-Jeannet,
Establishing the pre-placodal region and breaking it into placodes with distinct identities.
2014,
Pubmed
,
Xenbase Saint-Jeannet,
Regulation of dorsal fate in the neuraxis by Wnt-1 and Wnt-3a.
1997,
Pubmed
,
Xenbase Saint-Jeannet,
Whole-Mount In Situ Hybridization of Xenopus Embryos.
2017,
Pubmed
,
Xenbase Sato,
Neural crest determination by co-activation of Pax3 and Zic1 genes in Xenopus ectoderm.
2005,
Pubmed
,
Xenbase Sauka-Spengler,
A gene regulatory network orchestrates neural crest formation.
2008,
Pubmed Schlosser,
Making senses development of vertebrate cranial placodes.
2010,
Pubmed
,
Xenbase Slack,
An interaction between dorsal and ventral regions of the marginal zone in early amphibian embryos.
1980,
Pubmed
,
Xenbase Soussi-Yanicostas,
Initial characterization of anosmin-1, a putative extracellular matrix protein synthesized by definite neuronal cell populations in the central nervous system.
1996,
Pubmed Stuhlmiller,
Current perspectives of the signaling pathways directing neural crest induction.
2012,
Pubmed
,
Xenbase