XB-ART-54387
Nat Commun
2017 Dec 14;81:2130. doi: 10.1038/s41467-017-02180-1.
Show Gene links
Show Anatomy links
RNAs coordinate nuclear envelope assembly and DNA replication through ELYS recruitment to chromatin.
Aze A, Fragkos M, Bocquet S, Cau J, Méchali M.
???displayArticle.abstract???
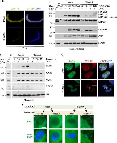
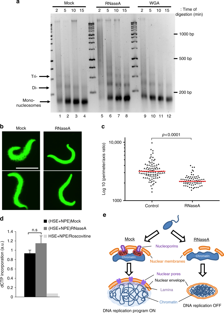
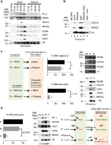
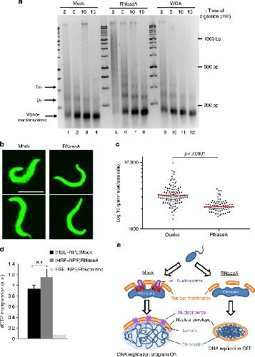
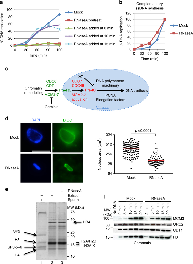
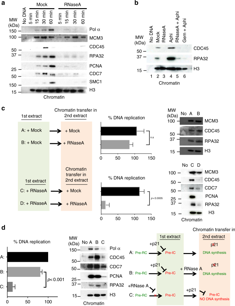
Upon fertilisation, the sperm pronucleus acquires the competence to replicate the genome through a cascade of events that link chromatin remodelling to nuclear envelope formation. The factors involved have been partially identified and are poorly characterised. Here, using Xenopus laevis egg extracts we show that RNAs are required for proper nuclear envelope assembly following sperm DNA decondensation. Although chromatin remodelling and pre-replication complex formation occur normally, RNA-depleted extracts show a defect in pre-RC activation. The nuclear processes affected by RNA-depletion included ELYS recruitment, which accounts for the deficiency in nuclear pore complex assembly. This results in failure in chromatin relaxation as well as in the import and proper nuclear concentration of the S-phase kinases necessary for DNA replication activation. Our results highlight a translation-independent RNA function necessary for the parental genome progression towards the early embryonic cell cycle programme.
???displayArticle.pubmedLink??? 29242643
???displayArticle.pmcLink??? PMC5730577
???displayArticle.link??? Nat Commun
Species referenced: Xenopus laevis
Genes referenced: ahctf1 cdkn1a gmnn h2bc21 mcm2 mcm3l pcna rpa1
???attribute.lit??? ???displayArticles.show???
References [+] :
Adachi,
Study of the cell cycle-dependent assembly of the DNA pre-replication centres in Xenopus egg extracts.
1994, Pubmed,
Xenbase
Adachi, Study of the cell cycle-dependent assembly of the DNA pre-replication centres in Xenopus egg extracts. 1994, Pubmed , Xenbase
Aze, Author Correction: RNAs coordinate nuclear envelope assembly and DNA replication through ELYS recruitment to chromatin. 2018, Pubmed
Barkley, MicroRNA-29a regulates the benzo[a]pyrene dihydrodiol epoxide-induced DNA damage response through Cdc7 kinase in lung cancer cells. 2013, Pubmed
Blow, Initiation of DNA replication in nuclei and purified DNA by a cell-free extract of Xenopus eggs. 1986, Pubmed , Xenbase
Blow, A role for the nuclear envelope in controlling DNA replication within the cell cycle. 1988, Pubmed , Xenbase
Byun, Functional uncoupling of MCM helicase and DNA polymerase activities activates the ATR-dependent checkpoint. 2005, Pubmed , Xenbase
Caudron-Herger, Coding RNAs with a non-coding function: maintenance of open chromatin structure. 2011, Pubmed
Coué, Chromatin binding, nuclear localization and phosphorylation of Xenopus cdc21 are cell-cycle dependent and associated with the control of initiation of DNA replication. 1996, Pubmed , Xenbase
Dileep, Topologically associating domains and their long-range contacts are established during early G1 coincident with the establishment of the replication-timing program. 2015, Pubmed
Dimitrova, The spatial position and replication timing of chromosomal domains are both established in early G1 phase. 1999, Pubmed , Xenbase
Fragkos, DNA replication origin activation in space and time. 2015, Pubmed
Françon, A hypophosphorylated form of RPA34 is a specific component of pre-replication centers. 2004, Pubmed , Xenbase
Franz, MEL-28/ELYS is required for the recruitment of nucleoporins to chromatin and postmitotic nuclear pore complex assembly. 2007, Pubmed , Xenbase
Galy, MEL-28, a novel nuclear-envelope and kinetochore protein essential for zygotic nuclear-envelope assembly in C. elegans. 2006, Pubmed
Gilbert, Space and time in the nucleus: developmental control of replication timing and chromosome architecture. 2010, Pubmed
Gillespie, ELYS/MEL-28 chromatin association coordinates nuclear pore complex assembly and replication licensing. 2007, Pubmed , Xenbase
Gillespie, Scc2 couples replication licensing to sister chromatid cohesion in Xenopus egg extracts. 2004, Pubmed , Xenbase
Gillespie, Nucleoplasmin-mediated chromatin remodelling is required for Xenopus sperm nuclei to become licensed for DNA replication. 2000, Pubmed , Xenbase
Goldberg, Xenopus lamin B3 has a direct role in the assembly of a replication competent nucleus: evidence from cell-free egg extracts. 1995, Pubmed , Xenbase
Harper, The p21 Cdk-interacting protein Cip1 is a potent inhibitor of G1 cyclin-dependent kinases. 1993, Pubmed
Heller, Eukaryotic origin-dependent DNA replication in vitro reveals sequential action of DDK and S-CDK kinases. 2011, Pubmed
Hutchison, The control of DNA replication in a cell-free extract that recapitulates a basic cell cycle in vitro. 1988, Pubmed , Xenbase
Ilves, Activation of the MCM2-7 helicase by association with Cdc45 and GINS proteins. 2010, Pubmed
Inoue, Nucleosome assembly is required for nuclear pore complex assembly in mouse zygotes. 2014, Pubmed
Jares, Xenopus cdc7 function is dependent on licensing but not on XORC, XCdc6, or CDK activity and is required for XCdc45 loading. 2000, Pubmed , Xenbase
Katagiri, Remodeling of sperm chromatin induced in egg extracts of amphibians. 1994, Pubmed , Xenbase
Lebofsky, DNA replication in nucleus-free Xenopus egg extracts. 2009, Pubmed , Xenbase
Lutzmann, MCM9 binds Cdt1 and is required for the assembly of prereplication complexes. 2008, Pubmed , Xenbase
Maiorano, MCM8 is an MCM2-7-related protein that functions as a DNA helicase during replication elongation and not initiation. 2005, Pubmed , Xenbase
Masumoto, S-Cdk-dependent phosphorylation of Sld2 essential for chromosomal DNA replication in budding yeast. 2002, Pubmed
Méchali, DNA synthesis in a cell-free system from Xenopus eggs: priming and elongation on single-stranded DNA in vitro. 1982, Pubmed , Xenbase
Meier, The role of lamin LIII in nuclear assembly and DNA replication, in cell-free extracts of Xenopus eggs. 1991, Pubmed , Xenbase
Moore, The two steps of nuclear import, targeting to the nuclear envelope and translocation through the nuclear pore, require different cytosolic factors. 1992, Pubmed , Xenbase
Moussaoui, A phosphate-binding subsite in bovine pancreatic ribonuclease A can be converted into a very efficient catalytic site. 2007, Pubmed
Naumova, Organization of the mitotic chromosome. 2013, Pubmed
Newport, A major developmental transition in early Xenopus embryos: II. Control of the onset of transcription. 1982, Pubmed , Xenbase
Newport, Nuclear reconstitution in vitro: stages of assembly around protein-free DNA. 1987, Pubmed , Xenbase
Philpott, Sperm decondensation in Xenopus egg cytoplasm is mediated by nucleoplasmin. 1991, Pubmed , Xenbase
Rasala, Capture of AT-rich chromatin by ELYS recruits POM121 and NDC1 to initiate nuclear pore assembly. 2008, Pubmed , Xenbase
Rasala, ELYS is a dual nucleoporin/kinetochore protein required for nuclear pore assembly and proper cell division. 2006, Pubmed , Xenbase
Rodríguez-Campos, RNA is an integral component of chromatin that contributes to its structural organization. 2007, Pubmed
Schooley, The lysine demethylase LSD1 is required for nuclear envelope formation at the end of mitosis. 2015, Pubmed , Xenbase
Schooley, Building a nuclear envelope at the end of mitosis: coordinating membrane reorganization, nuclear pore complex assembly, and chromatin de-condensation. 2012, Pubmed
Schubert, Df31 protein and snoRNAs maintain accessible higher-order structures of chromatin. 2012, Pubmed
Schubert, Changes in higher order structures of chromatin by RNP complexes. 2013, Pubmed
Sheehan, Steps in the assembly of replication-competent nuclei in a cell-free system from Xenopus eggs. 1988, Pubmed , Xenbase
Sonneville, Both Chromosome Decondensation and Condensation Are Dependent on DNA Replication in C. elegans Embryos. 2015, Pubmed
Suntharalingam, Peering through the pore: nuclear pore complex structure, assembly, and function. 2003, Pubmed
Takahashi, Cdc7-Drf1 is a developmentally regulated protein kinase required for the initiation of vertebrate DNA replication. 2005, Pubmed , Xenbase
Tanaka, CDK-dependent phosphorylation of Sld2 and Sld3 initiates DNA replication in budding yeast. 2007, Pubmed
Thomson, The radial positioning of chromatin is not inherited through mitosis but is established de novo in early G1. 2004, Pubmed
van Wolfswinkel, The role of small non-coding RNAs in genome stability and chromatin organization. 2010, Pubmed
von Holt, Isolation and characterization of histones. 1989, Pubmed
Waga, The p21 inhibitor of cyclin-dependent kinases controls DNA replication by interaction with PCNA. 1994, Pubmed
Walter, Initiation of eukaryotic DNA replication: origin unwinding and sequential chromatin association of Cdc45, RPA, and DNA polymerase alpha. 2000, Pubmed , Xenbase
Walter, Chromosome order in HeLa cells changes during mitosis and early G1, but is stably maintained during subsequent interphase stages. 2003, Pubmed
Walter, Regulated chromosomal DNA replication in the absence of a nucleus. 1998, Pubmed , Xenbase
Yan, An analysis of the regulation of DNA synthesis by cdk2, Cip1, and licensing factor. 1995, Pubmed , Xenbase
Zegerman, Phosphorylation of Sld2 and Sld3 by cyclin-dependent kinases promotes DNA replication in budding yeast. 2007, Pubmed
Zhang, Dynamic interaction of Y RNAs with chromatin and initiation proteins during human DNA replication. 2011, Pubmed
Zierhut, Nucleosomal regulation of chromatin composition and nuclear assembly revealed by histone depletion. 2014, Pubmed , Xenbase
