XB-ART-54371
J Cell Biol
2017 Nov 06;21611:3745-3765. doi: 10.1083/jcb.201704061.
Show Gene links
Show Anatomy links
Control of actin polymerization via the coincidence of phosphoinositides and high membrane curvature.
Daste F, Walrant A, Holst MR, Gadsby JR, Mason J, Lee JE, Brook D, Mettlen M, Larsson E, Lee SF, Lundmark R, Gallop JL.
???displayArticle.abstract???
The conditional use of actin during clathrin-mediated endocytosis in mammalian cells suggests that the cell controls whether and how actin is used. Using a combination of biochemical reconstitution and mammalian cell culture, we elucidate a mechanism by which the coincidence of PI(4,5)P2 and PI(3)P in a curved vesicle triggers actin polymerization. At clathrin-coated pits, PI(3)P is produced by the INPP4A hydrolysis of PI(3,4)P2, and this is necessary for actin-driven endocytosis. Both Cdc42⋅guanosine triphosphate and SNX9 activate N-WASP-WIP- and Arp2/3-mediated actin nucleation. Membrane curvature, PI(4,5)P2, and PI(3)P signals are needed for SNX9 assembly via its PX-BAR domain, whereas signaling through Cdc42 is activated by PI(4,5)P2 alone. INPP4A activity is stimulated by high membrane curvature and synergizes with SNX9 BAR domain binding in a process we call curvature cascade amplification. We show that the SNX9-driven actin comets that arise on human disease-associated oculocerebrorenal syndrome of Lowe (OCRL) deficiencies are reduced by inhibiting PI(3)P production, suggesting PI(3)P kinase inhibitors as a therapeutic strategy in Lowe syndrome.
???displayArticle.pubmedLink??? 28923975
???displayArticle.pmcLink??? PMC5674896
???displayArticle.link??? J Cell Biol
???displayArticle.grants??? [+]
Species referenced: Xenopus laevis
Genes referenced: actb anxa7 cdc42 clta cltc crygdl2.2 inpp4a ocrl snx9 tf was wipf2
GO keywords: actin filament polymerization [+]
???displayArticle.disOnts??? oculocerebrorenal syndrome
???displayArticle.omims??? LOWE OCULOCEREBRORENAL SYNDROME; OCRL
???attribute.lit??? ???displayArticles.show???
|
|
Figure 1. PI(4,5)P2 and PI(3)P signal actin polymerization via SNX9. (A) Cascade of phosphoinositide lipid conversion steps during endocytosis: dephosphorylation of PI(4,5)P2 to PI(4)P by synaptojanin, phosphorylation by PI 3-kinase to produce PI(3,4)P2, and dephosphorylation by INPP4A to form the PI(3)P signal characteristic of the early endosome. (B) Schematic diagram of our cell-free assay for phosphoinositide environment in actin polymerization. Competitive assay that examines phosphoinositide preferences (PI(4,5)P2 + PI(3)P or PI(4,5)P2 + PI(3,4)P2) in the range of curvatures at a budding CCP. (C) Direct observation of liposome samples with a continuous size distribution from 50 nm to 5 µm. Rhodamine fluorescence was used for 4% PI(4,5)P2, 1% PI(3)P, 65% PC, and 30% PS liposomes (all percentages by molecular fraction, purple) and NBD for 4% PI(4,5)P2, 1% PI(3,4)P2, 65% PC, and 30% PS (cyan) using spinning-disk confocal microscopy. (D) Maximal activation of actin polymerization by liposomes containing 4% PI(4,5)P2, 1% PI(3)P, 48% PC, and 47% PS assayed by pyrene actin assay with HSS compared with 4% PI(4,5)P2 alone or 4% PI(4,5)P2 + 1% PI(3,4)P2. Data show mean of four traces from two independent experiments. AU, arbitrary units. (E) As in C, except 10% PI(3,4)P2 (cyan). (F) 10% PI(3,4)P2 liposomes (cyan), extracts + SNX9. In all experiments, we exclusively observed the formation of comet tail at the surface of PI(4,5)P2/PI(3)P liposomes. (G) 10% PI(3,4)P2 liposomes (cyan) preincubated with INPP4A. Actin polymerization occurred from the cyan liposomes. Bars, 3 µm. |
|
|
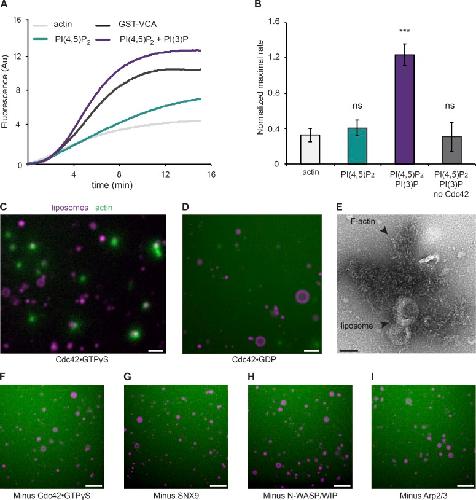
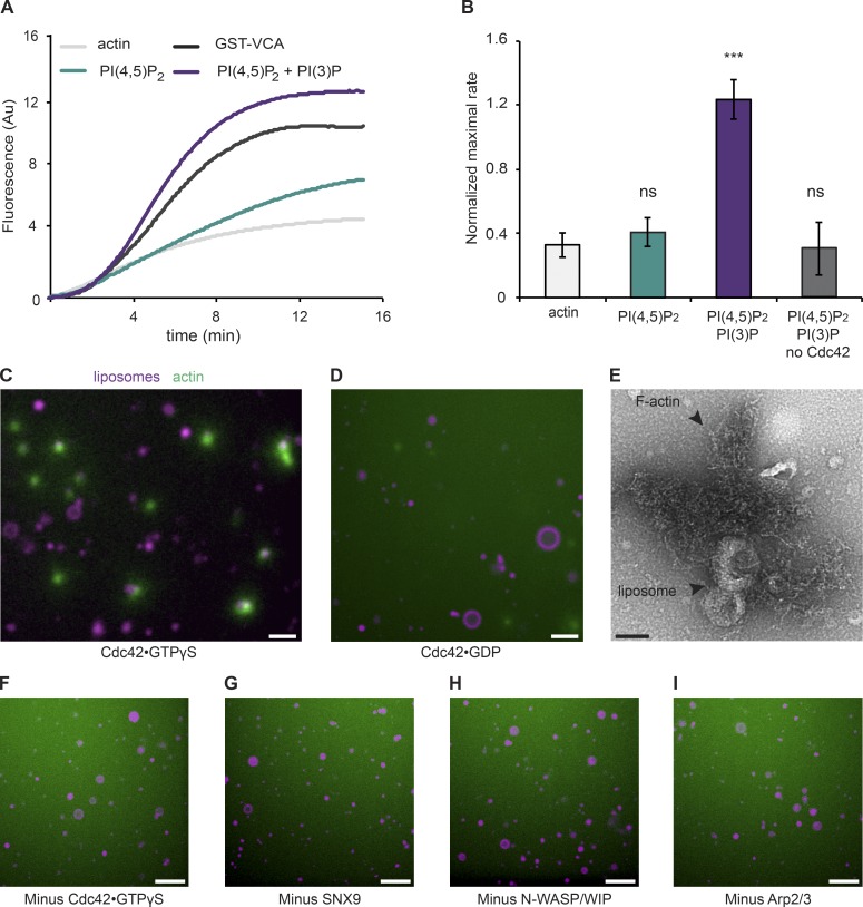
Figure 2. Identifying the minimal machinery required for SNX9-regulated actin assembly. (A) Maximal activation of actin polymerization by liposomes containing 4% PI(4,5)P2 + 1% PI(3)P (with 48% PC and 47% PS) assayed by pyrene actin assay in the minimal reconstituted system (20 nM Arp2/3 complex, 500 nM Cdc42â GTP-γS, 100 nM N-WASP/WIP complex, 100 nM SNX9, and 1 µM actin, 65:35 pyrene actin) compared with 4% PI(4,5)P2 alone, actin alone, and activation by GST-VCA fragment from N-WASP as a positive control. Data show the mean of eight traces. AU, arbitrary units. (B) Maximal rates from two technical repeats each of four independent experiments showing the mean and SEM. The maximal rates were normalized against 100% activation by GST-VCA. Significance was tested using an ANOVA test with a Tukey's multiple comparison post-hoc test; actin versus PI(4,5)P2: P = 0.900; actin versus PI(4,5)P2/PI(3)P: ***, P = 0.001; actin versus âCdc42: P = 0.9000. ns, not significant. (C) Direct observation of liposomes (4% PI(4,5)P2, 1% PI(3)P, 65% PC, 30% PS; purple) in the presence of the minimal purified system containing 50 nM Arp2/3 complex, 50 nM Cdc42â GTP-γS, 100 nM N-WASPâWIP complex, 100 nM SNX9, 8 µM unlabeled actin, and 0.3 µM Alexa Fluor 647âlabeled actin. Actin asters form at the surface of highly curved liposomes only when all components are present. (D) Activation of Cdc42 is needed. Direct observation of liposome samples with a continuous size distribution from 50 nm to 5 µm (4% PI(4,5)P2, 1% PI(3)P, 65% PC, 30% PS; purple) in the presence of the minimal purified system containing Cdc42â GDP. (C and D) Bars, 3 µm. (E) Electron micrograph of actin asters after incubation of PI(4,5)P2/PI(3)P liposomes with the minimal purified system shows disordered and branched actin filaments. Bar, 100 nm. (FâI) All components of the purified system are required for efficient actin polymerization. No actin polymerization is seen with the minimal purified system minus each individual component: Cdc42â GTP-γS (F), SNX9 (G), N-WASPâWIP (H), or Arp2/3 complex (I). Bars, 6 µm. |
|
|
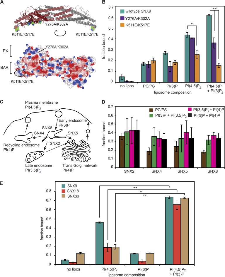
Figure 3. A unique property of SNX9 subfamily in binding two phosphoinositides using two adjacent lipid-binding domains. (A) Mutations in the various proposed lipid-binding sites within the PX and BAR domains of Xenopus SNX9. K511E/K517E, which are residues that make up a positively charged patch within the SNX9 BAR domain, and Y276A/K302A, which is the phosphoinositide lipidâbinding pocket within the PX domain. The structure shown is 2RAI, downloaded from the Protein Data Bank and visualized in the CCP4mg molecular graphics package with the Xenopus numbering inferred from a sequence alignment performed in Lasergene software. (B) The liposome compositions used were 5% PI(4,5)P2, 5% PI(3)P, or 4% PI(4,5)P2/1% PI(3)P with 65% PC and 30% PS. Mutagenesis shows that binding of SNX9 to 100-nm PI(4,5)P2 liposomes is driven by positively charged patches on the BAR domain binding to PI(4,5)P2. The pocket on the PX domain is important for binding PI(4,5)P2 and PI(3)P. Data are the mean of three independent liposome batches and sedimentation assays. One-way ANOVA between mutants is not significant for PI(3)P: P = 0.0594. One-way ANOVA between mutants is significant for PI(4,5)P2: P = 0.0133; and PI(4,5)P2/PI(3)P: P = 9.25 Ã 10â5. By post-hoc Tukey's honest significant difference (HSD) test, the difference between WT and Y276A/K302A for PI(4,5)P2/PI(3)P: **, P = 0.00223; for PI(4,5)P2: P = 0.864; and for PI(3)P: P = 0.0730. For the WT compared with K511E/K517E mutant with PI(4,5)P2/PI(3)P: **, P = 0.00101; for PI(4,5)P2: *, P = 0.0161; and for PI(3)P: P = 0.098. (C) Phosphoinositides and SNX-BAR proteins in the endosomal network. Schematic diagram showing putative double phosphoinositide compositions for trafficking between compartments where SNX PXâBAR domains are implicated. (D) Sedimentation assay of SNX2, 4, 5, or 8 on liposomes that contain various double phosphoinositide lipid compositions. The liposome compositions were 5% of each phosphoinositide with 65% PC and 30% or 25% PS. Data are the mean of three independent liposome batches and sedimentation assays. No binding is above background suggesting that double phosphoinositide binding is a property specific to the SNX9 subfamily. (E) Sedimentation assay of extracts with liposomes that contain 4% PI(4,5)P2; 1% PI(3)P; or 4% PI(4,5)P2/1% PI(3)P and 65% PC; and 30, 34, or 31% PS with SNX9, 18, and 33 detected by Western blotting. Quantification from three independent liposome batches and Western blots. Error bars are the SEM. One-way ANOVA for SNX9 gives P = 3.113 Ã 10â8 with Tukey's post-hoc HSD test between PI(4,5)P2 and PI(4,5)P2/PI(3)P: **, P = 0.00100. One-way ANOVA for SNX18 gives P = 0.0013 with Tukey's post-hoc HSD test between PI(4,5)P2 and PI(4,5)P2/PI(3)P: *, P = 0.0112. One-way ANOVA for SNX33 gives P = 10â6 with Tukey's post-hoc HSD test between PI(4,5)P2 and PI(4,5)P2/PI(3)P: **, P = 0.00101. |
|
|
Figure 4. Membrane curvature-dependent SNX9 binding and INPP4A activity combine to regulate actin polymerization. (A and B) PI(4,5)P2/PI(3)P liposomes (rhodamine-PE labeled) were incubated with Alexa Fluor 647âSNAP-SNX9 from 15 to 250 nM. Concentrations and the fraction of liposomes with SNX9 foci were counted by two-color confocal imaging. Example confocal micrographs of SNX9 (green) bound to 100-nm liposomes (purple, A) and 250-nm liposomes (purple, B). Bars, 3 µm. (C) The number of SNX9 foci per surface area of membrane calculated using the means determined in Fig. S3 C. Data are from three independent experiments. (D) Kinetics of PI(3,4)P2 hydrolysis from 100- or 250-nm vesicles by INPP4A. Initial linear rates over the first 10 min were 0.0028 ± 0.00008 (100-nm vesicles) and 0.0013 ± 0.00021 (250-nm vesicles); P = 0.0037, n = 3 using Studentâs t test. Data are from three independent experiments showing the mean and SEM. (E) Cdc42 is not regulated by membrane curvature or PI(3)P. Sedimentation assay of mKate-GBD for Cdc42â GTP activation on 100-nm or 250-nm vesicles (various phosphoinositide compositions, control with PC and 30% PS only) shows that Cdc42 activation is curvature independent. Quantification from three independent vesicle batches and Western blots. All error bars show SEM. |
|
|
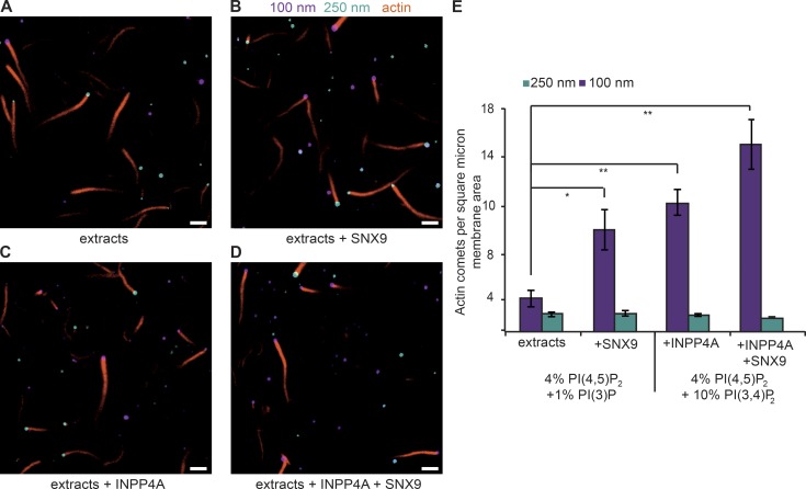
Figure 5. Membrane curvature preferences in INPP4A and SNX9 propagate to actin polymerization. Direct observation of vesicle samples containing 100-nm (rhodamine fluorescence, purple) and 250-nm (NBD, cyan) vesicles in a 1:1 ratio. (A) The lipid composition was 4% PI(4,5)P2, 1% PI(3)P, 65% PC, and 30% PS, and actin polymerization was triggered by the addition of HSS. (B) The lipid composition was 4% PI(4,5)P2, 1% PI(3)P, 65% PC, and 30% PS, and actin polymerization was triggered by the addition of HSS supplemented with 100 nM SNX9. (C) The lipid composition was 4% PI(4,5)P2, 10% PI(3,4)P2, 65% PC, and 30% PS preincubated with INPP4A. Polymerization was triggered by addition of HSS plus actin. (D) The lipid composition was 4% PI(4,5)P2, 10% PI(3,4)P2, 65% PC, and 30% PS preincubated with INPP4A. Polymerization was triggered by addition of HSS plus 100 nM SNX9 and actin. (E) Quantification of three independent experiments, 10 fields of view per condition (â¼700 vesicles). One-way ANOVA between all conditions tested is significant: P = 0.0002. By post-hoc Tukey's HSD test, difference between extracts only and extracts plus SNX9: *, P = 0.040; for extracts only and extracts plus INPP4A: **, P = 0.005; and for extracts only and extracts plus INPP4A + SNX9: **, P = 0.001. |
|
|
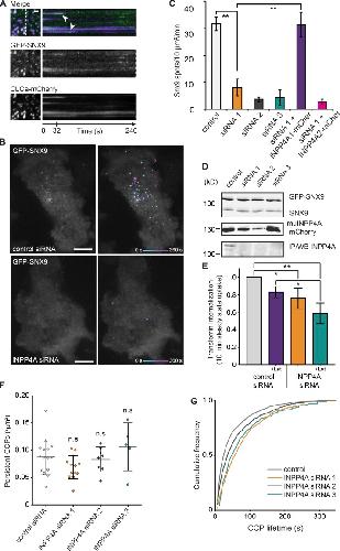
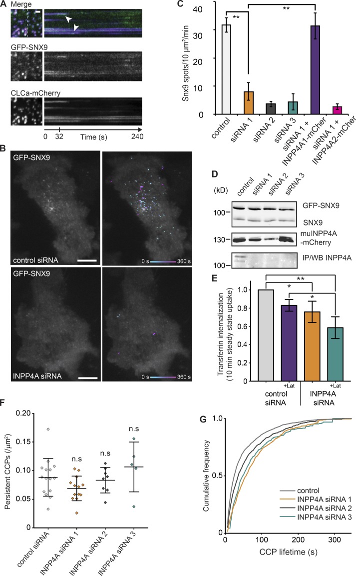
Figure 6. PI(4,5)P2/PI(3)P stimulated actin polymerization functions during CME. (A) TIRFM imaging (4 min) of a cell stably expressing GFP-SNX9 and transiently transfected with clathrin-Lca-mCherry. A region of interest indicated by the white dashed line is presented as a kymograph. SNX9 frequently peaks at the end of the clathrin track, indicated by white arrowheads. Bar, 1 µm. (B) HeLa cells stably expressing GFP-SNX9 are presented from single frames of TIRFM videos. Recordings of the accumulated GFP-SNX9 spots during a 4-min TIFRM time lapse are overlaid in the representative micrographs on the right. Bars, 10 µm. siRNA-mediated INPP4A knockdown decreases the number of SNX9 spots forming at the cell surface. (C) Quantification of SNX9 spot dynamics from three to eight cells per sample from three independent experiments. Student's t test between control and siRNA1: **, P = 0.0043. Between siRNA1 and siRNA1 + muINPP4A1-mCherry: **, P = 0.004. (D) Western blots (WB) showing that levels of GFP-SNX9 and endogenous SNX9 remain the same in INPP4A knockdown cells. Levels of INPP4A are reduced with all three siRNAs against INPP4A. INPP4A was concentrated by immunoprecipitation (IP) and then detected by Western blotting. Expression of murine INPP4A and variant1-mCherry is resistant to INPP4A siRNA1 and 3. (E) Transferrin uptake was reduced on INPP4A reduction and latrunculin A treatment. Transferrin internalization was measured without fetal bovine serum starvation (steady state) to avoid perturbation of CME. Quantification was from three independent experiments; ordinary one-way ANOVA gives P = 0.0033; Tukey's HSD test control to INPP4A siRNA: *, P = 0.0431; control to INPP4A siRNA + Lat: **, P = 0.0021; and control + Lat compared with INPP4A + Lat: *, P = 0.0408. (F) Persistent CCPs (of long duration and large size) are unaffected by INPP4A siRNA. n = 15 control, 13 INPP4A siRNA1-, 8 siRNA2-, and 5 siRNA3-treated cells. ns, not significant. (G) Lifetime of remaining CCPs was increased with INPP4A knockdown. Numbers of CCPs analyzed were control, 4,122; INPP4A siRNA1, 1,340; INPP4A siRNA2, 1,573; and INPP4A siRNA3, 629. KolmogorovâSmirnov test control versus INPP4A siRNA1 is P < 0.0001, control versus INPP4A siRNA2 is P = 0.0268, and control versus INPP4A siRNA3 is P < 0.0001. Error bars show SEM. |
|
|
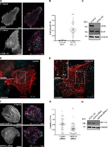
Figure 7. Actin comets in OCRL-deficient RPE cells and their reduction on INPP4A siRNA. (A) Live imaging over a 4-min period of F-tractin expressing control RPE and OCRL KO cells as shown in Video 3, showing motile actin comets in the KO not observed in control cells. The single channel image indicates a single time point, and the colored image shows a projection of the entire time course, temporally colored as indicated. (B) Quantification of actin comets from n = 24 cell regions for each condition. Each data point is plotted individually, along with the mean ± SEM for each condition. Difference assessed by Studentâs t test. ***, P < 0.0001. (C) Western blot confirming OCRL KO in the OCRL KO CRISPR/Cas9 edited clone. Levels of SNX9 remain unchanged. α-Tubulin acts as a loading control. (D and E) Control and OCRL KO cells expressing GFPâF-tractin and immunolabeled for SNX9 with enlarged regions as insets. SNX9 puncta are always located at the head of actin comets (arrowheads in E). (F) Live imaging over a 4-min period of F-tractin OCRL KO cells treated with nontargeting control siRNA or INPP4A siRNA1, as shown in Video 5, showing reduction in comets on INPP4A knockdown. Bars: (main images) 10 µm; (insets) 5 µm. (G) Quantification of actin comets from n = 30 cell regions for each treatment. Bars indicate the mean ± SEM for each condition. Difference assessed by Studentâs t test. **, P = 0.002. (H) Western blot verifies INPP4A knockdown in the OCRL KO clone. |
|
|
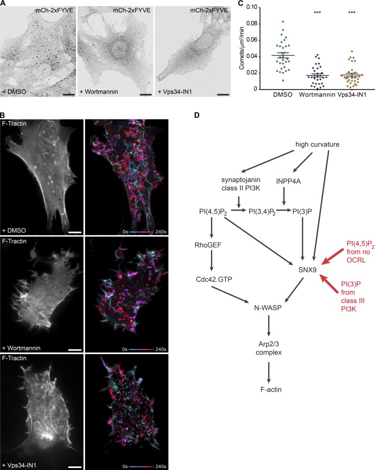
Figure 8. PI 3-kinase inhibitors decrease the number of actin comet tails in OCRL-deficient cells and overall model. (A) Purified mCherry-2ÃFYVE domain used to stain for PI(3)P in cells fixed after treatment with DMSO control, 2 µM wortmannin, or 10 µM Vps34-IN1 in serum-free media for 1 h before imaging. (B) Representative images from time-lapse videos of OCRL-deficient cells expressing F-tractin and treatment with DMSO or the inhibitors, as shown in Video 6. Actin comets were reduced on PI 3-kinase inhibitor treatment. Bars, 10 µm. (C) Quantification of actin comets from n = 30 cell regions for each treatment. Bars indicate the mean ± SEM for each condition. Difference assessed by ordinary one-way ANOVA with Dunnettâs multiple comparisons test, overall ANOVA, and comparing each inhibitor treatment to DMSO control cells. ***, P ⤠0.0001. (D) Pathway of curvature signaling to actin polymerization via PI(4,5)P2/PI(3)P/SNX9 during CME. High curvature activates a cascade of phosphoinositol metabolism to change membrane identity and trigger actin polymerization at PI(4,5)P2/PI(3)P-enriched and highly curved sites via the oligomerization of SNX9 during endocytosis. In Lowe syndrome, OCRL deficiency increases PI(4,5)P2 levels on PI(3)P intermediates, triggering SNX9 assembly. PI(4,5)P2 also activates Cdc42 (independently of the curvature) for the relief of N-WASP inhibition. N-WASP oligomerization (via SNX9 binding) finally drives superactivation of the Arp2/3 complex and, thus, actin polymerization. |
References [+] :
Aghamohammadzadeh,
Differential requirements for actin during yeast and mammalian endocytosis.
2009, Pubmed
Aghamohammadzadeh, Differential requirements for actin during yeast and mammalian endocytosis. 2009, Pubmed
Aguet, Advances in analysis of low signal-to-noise images link dynamin and AP2 to the functions of an endocytic checkpoint. 2013, Pubmed
Bago, Characterization of VPS34-IN1, a selective inhibitor of Vps34, reveals that the phosphatidylinositol 3-phosphate-binding SGK3 protein kinase is a downstream target of class III phosphoinositide 3-kinase. 2014, Pubmed
Bendris, Sorting nexin 9 negatively regulates invadopodia formation and function in cancer cells. 2016, Pubmed
Billcliff, OCRL1 engages with the F-BAR protein pacsin 2 to promote biogenesis of membrane-trafficking intermediates. 2016, Pubmed
Bökenkamp, The oculocerebrorenal syndrome of Lowe: an update. 2016, Pubmed
Boulant, Actin dynamics counteract membrane tension during clathrin-mediated endocytosis. 2011, Pubmed
Carlton, Sorting nexins--unifying trends and new perspectives. 2005, Pubmed
Cauvin, Rab35 GTPase Triggers Switch-like Recruitment of the Lowe Syndrome Lipid Phosphatase OCRL on Newborn Endosomes. 2016, Pubmed
Chang-Ileto, Synaptojanin 1-mediated PI(4,5)P2 hydrolysis is modulated by membrane curvature and facilitates membrane fission. 2011, Pubmed
Chiang, CRISPR-Cas9(D10A) nickase-based genotypic and phenotypic screening to enhance genome editing. 2016, Pubmed
Ferguson, Coordinated actions of actin and BAR proteins upstream of dynamin at endocytic clathrin-coated pits. 2009, Pubmed
Fujimoto, Actin assembly plays a variable, but not obligatory role in receptor-mediated endocytosis in mammalian cells. 2000, Pubmed
Gallop, Phosphoinositides and membrane curvature switch the mode of actin polymerization via selective recruitment of toca-1 and Snx9. 2013, Pubmed , Xenbase
Grassart, Actin and dynamin2 dynamics and interplay during clathrin-mediated endocytosis. 2014, Pubmed
Hammond, Immunocytochemical techniques reveal multiple, distinct cellular pools of PtdIns4P and PtdIns(4,5)P(2). 2009, Pubmed
Ho, Toca-1 mediates Cdc42-dependent actin nucleation by activating the N-WASP-WIP complex. 2004, Pubmed , Xenbase
Ho, In vitro reconstitution of cdc42-mediated actin assembly using purified components. 2006, Pubmed , Xenbase
Hsu, DNA targeting specificity of RNA-guided Cas9 nucleases. 2013, Pubmed
Hübner, Enhancement of phosphoinositide 3-kinase (PI 3-kinase) activity by membrane curvature and inositol-phospholipid-binding peptides. 1998, Pubmed
Itoh, Dynamin and the actin cytoskeleton cooperatively regulate plasma membrane invagination by BAR and F-BAR proteins. 2005, Pubmed
Ivetac, The type Ialpha inositol polyphosphate 4-phosphatase generates and terminates phosphoinositide 3-kinase signals on endosomes and the plasma membrane. 2005, Pubmed
Lebensohn, Cdc42 and PI(4,5)P2-induced actin assembly in Xenopus egg extracts. 2006, Pubmed , Xenbase
Lewellyn, An Engineered Minimal WASP-Myosin Fusion Protein Reveals Essential Functions for Endocytosis. 2015, Pubmed
Li, ADVANCED IMAGING. Extended-resolution structured illumination imaging of endocytic and cytoskeletal dynamics. 2015, Pubmed
Lundmark, Sorting nexin 9 participates in clathrin-mediated endocytosis through interactions with the core components. 2003, Pubmed
Lundmark, SNX9 - a prelude to vesicle release. 2009, Pubmed
Martens, How synaptotagmin promotes membrane fusion. 2007, Pubmed
Michelot, Building distinct actin filament networks in a common cytoplasm. 2011, Pubmed
Mooren, Roles for actin assembly in endocytosis. 2012, Pubmed
Nández, A role of OCRL in clathrin-coated pit dynamics and uncoating revealed by studies of Lowe syndrome cells. 2014, Pubmed
Pardee, Purification of muscle actin. 1982, Pubmed
Pasquier, Discovery of (2S)-8-[(3R)-3-methylmorpholin-4-yl]-1-(3-methyl-2-oxobutyl)-2-(trifluoromethyl)-3,4-dihydro-2H-pyrimido[1,2-a]pyrimidin-6-one: a novel potent and selective inhibitor of Vps34 for the treatment of solid tumors. 2015, Pubmed
Picco, Visualizing the functional architecture of the endocytic machinery. 2015, Pubmed
Posor, Spatiotemporal control of endocytosis by phosphatidylinositol-3,4-bisphosphate. 2013, Pubmed
Pylypenko, The PX-BAR membrane-remodeling unit of sorting nexin 9. 2007, Pubmed
Rodon, Development of PI3K inhibitors: lessons learned from early clinical trials. 2013, Pubmed
Saarikangas, Regulation of the actin cytoskeleton-plasma membrane interplay by phosphoinositides. 2010, Pubmed
Schöneberg, Lipid-mediated PX-BAR domain recruitment couples local membrane constriction to endocytic vesicle fission. 2017, Pubmed
Sharonov, Wide-field subdiffraction imaging by accumulated binding of diffusing probes. 2006, Pubmed
Shin, An enzymatic cascade of Rab5 effectors regulates phosphoinositide turnover in the endocytic pathway. 2005, Pubmed
Skau, Specification of Architecture and Function of Actin Structures by Actin Nucleation Factors. 2015, Pubmed
Sochacki, Endocytic proteins are partitioned at the edge of the clathrin lattice in mammalian cells. 2017, Pubmed
Soulet, SNX9 regulates dynamin assembly and is required for efficient clathrin-mediated endocytosis. 2005, Pubmed
Suchy, The deficiency of PIP2 5-phosphatase in Lowe syndrome affects actin polymerization. 2002, Pubmed
Takano, EFC/F-BAR proteins and the N-WASP-WIP complex induce membrane curvature-dependent actin polymerization. 2008, Pubmed
Taylor, A high precision survey of the molecular dynamics of mammalian clathrin-mediated endocytosis. 2011, Pubmed
Traïkia, Formation of unilamellar vesicles by repetitive freeze-thaw cycles: characterization by electron microscopy and 31P-nuclear magnetic resonance. 2000, Pubmed
Tsujita, Coordination between the actin cytoskeleton and membrane deformation by a novel membrane tubulation domain of PCH proteins is involved in endocytosis. 2006, Pubmed
Ungewickell, The inositol polyphosphate 5-phosphatase Ocrl associates with endosomes that are partially coated with clathrin. 2004, Pubmed
Vicinanza, OCRL controls trafficking through early endosomes via PtdIns4,5P₂-dependent regulation of endosomal actin. 2011, Pubmed
Walrant, Triggering actin polymerization in Xenopus egg extracts from phosphoinositide-containing lipid bilayers. 2015, Pubmed , Xenbase
Worby, Sorting out the cellular functions of sorting nexins. 2002, Pubmed
Yarar, A dynamic actin cytoskeleton functions at multiple stages of clathrin-mediated endocytosis. 2005, Pubmed
Yarar, SNX9 couples actin assembly to phosphoinositide signals and is required for membrane remodeling during endocytosis. 2007, Pubmed
Yarar, SNX9 activities are regulated by multiple phosphoinositides through both PX and BAR domains. 2008, Pubmed
