XB-ART-54357
Front Cell Neurosci
2017 Jul 21;11:380. doi: 10.3389/fncel.2017.00380.
Show Gene links
Show Anatomy links
Functional Reintegration of Sensory Neurons and Transitional Dendritic Reduction of Mitral/Tufted Cells during Injury-Induced Recovery of the Larval Xenopus Olfactory Circuit.
Hawkins SJ, Weiss L, Offner T, Dittrich K, Hassenklöver T, Manzini I.
???displayArticle.abstract???
Understanding the mechanisms involved in maintaining lifelong neurogenesis has a clear biological and clinical interest. In the present study, we performed olfactory nerve transection on larval Xenopus to induce severe damage to the olfactory circuitry. We surveyed the timing of the degeneration, subsequent rewiring and functional regeneration of the olfactory system following injury. A range of structural labeling techniques and functional calcium imaging were performed on both tissue slices and whole brain preparations. Cell death of olfactory receptor neurons and proliferation of stem cells in the olfactory epithelium were immediately increased following lesion. New olfactory receptor neurons repopulated the olfactory epithelium and once again showed functional responses to natural odorants within 1 week after transection. Reinnervation of the olfactory bulb (OB) by newly formed olfactory receptor neuron axons also began at this time. Additionally, we observed a temporary increase in cell death in the OB and a subsequent loss in OB volume. Mitral/tufted cells, the second order neurons of the olfactory system, largely survived, but transiently lost dendritic tuft complexity. The first odorant-induced responses in the OB were observed 3 weeks after nerve transection and the olfactory network showed signs of major recovery, both structurally and functionally, after 7 weeks.
???displayArticle.pubmedLink??? 29234276
???displayArticle.pmcLink??? PMC5712363
???displayArticle.link??? Front Cell Neurosci
Species referenced: Xenopus laevis
Genes referenced: casp3 casp3.2 krt12.4
GO keywords: olfactory nerve development [+]
???displayArticle.antibodies??? Casp3 Ab5 Krt5.2 Ab1
???displayArticle.disOnts??? olfactory nerve disease
???attribute.lit??? ???displayArticles.show???
|
|
Figure 1. Olfactory nerve transection as a model injury to induce neuronal damage in the olfactory system of larval Xenopus laevis. Schematic depiction of a tadpole with a close up of its olfactory system. Bipolar olfactory receptor neurons (magenta) of the MOE extend their axons via the ON into the OB. Fine scissors can be used to transect the ON, leading to axon degeneration and olfactory receptor neuron cell death. MOE, main olfactory epithelium; OB, olfactory bulb; ON, olfactory nerve. |
|
|
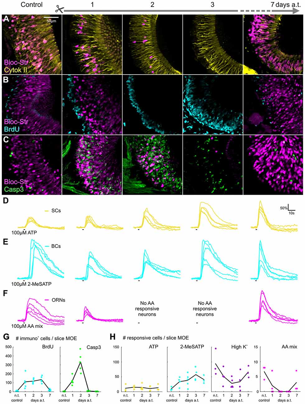
Figure 2. Timeline of structural and functional changes in the MOE after olfactory nerve transection. (AâC) Maximum projections of image stacks from representative slices of the MOE before and after ON transection (1, 2, 3 and 7 days). ORNs (Bioc-Str, magenta), Supporting cells (SCs; A, yellow), dividing cells (B, cyan), apoptotic cells (C, green) were labeled and investigated for structural changes post-transection. (DâF) Representative calcium transients of five individual cells of one acute slice preparation after stimulation with adenosine-5â²-triphosphate (ATP) (D, yellow), 2-MeSATP (E, cyan) and an amino acid mixture (F, magenta). Depicted are a non-transected control and specimens 1, 2, 3 and 7 days post-transection. (G) Graphs depicting changes in the number of BrdU positive cells (filled cyan circles), and active caspase-3 positive cells (filled green circles), per slice of the MOE for each time-point analyzed (black lines connect the mean values for each time-point). (H) Graphs depicting changes in the number of responsive cells per acute slice of the MOE for each time-point analyzed (black lines connect the mean values for each time-point): ATP-responsive cells located in the SC layer (yellow filled circles), 2-MeSATP-responsive cells (cyan filled circles) and cells activated by high K+ bath solution (purple filled circles) and amino acids (magenta filled circles). AA, amino acid; a.t., after transection; BC, basal cell; Bioc-Str, Biocytin-Strepavidin; BrdU, 5-bromo-2â²-deoxyuridine; Casp3, active-Caspase3; Cytok II, Cytokeratin type II; MOE, main olfactory epithelium; n.t., non-transected; ON, olfactory nerve; ORN, olfactory receptor neuron; SC, supporting cell. |
|
|
Figure 3. Olfactory nerve transection induces transitional OB volume reduction due to axonal degradation of olfactory receptor neurons and subsequent reinnervation by new neurons. (A) Graph shows relative changes in OB volume recovering after ON transection (filled black circles, black line connects mean values for each time-point analyzed) and of animals subjected to weekly ON transection to hinder reconnection of ORN axons to the OB (empty circles, dotted line connects mean values for each time-point analyzed). Animals were transected unilaterally, and changes in OB volume are shown as the percentage of decrease in volume of the transected side in relation to the non-transected side. (B) Non-transected OB with ORN axons (white) stained by nasal electroporation of fluorescent dextrans. Typical ventral glomerular clusters are outlined with a dotted white line: lateral (LC), intermediate (IC), small cluster (SC) and medial cluster (MC). The ORN axons of the accessory olfactory bulb (AOB) are also visible on the lateral side of the OB. (C) ON transection induces gradual axonal degradation in the OB. Axons (cyan) were labeled by microRuby via the ON, which is anterogradely transported along the axons. Two days post-transection degeneration of axonal fibers became apparent and fluorescent dye began to accumulate in aggregates that gradually dispersed through the OB over time (posterior agglomerates highlighted by open arrowheads, glomerular clusters are outlined with a dotted white line). (D) Representative images of the OB showing reconnecting ORN axons (magenta) stained by nasal electroporation at different time-points after ON transection (1, 2, 3 and 7 weeks). Examples of individual axons are highlighted by filled arrowheads and glomerular clusters are outlined with a dotted white line. A, anterior; AOB, accessory olfactory bulb; a.t., after transection; IC, intermediate cluster; L, lateral; LC, lateral cluster; M, medial; MC, medial cluster; MOB, main olfactory bulb; n.t., non-transected; OB, olfactory bulb; ON, olfactory nerve; ORN, olfactory receptor neuron; P, posterior; SC, small cluster. Statistical significance was tested using Kruskal-Wallis test followed by Dunnâs multiple comparison post hoc test with Holm-Bonferroni correction (*p < 0.05, ***p < 0.001). |
|
|
Figure 4. Increased levels of apoptotic cells in anterior layers of the OB after olfactory nerve transection. (A) Graph depicts changes in the number of apoptotic cells in slices of the OB at different time-points over the course of 3 weeks after ON transection. Maximum projection images of representative slices of the OB of a non-transected control animal (B), an animal killed 3 days post-transection (C) and 3 weeks post-transection (D), with biocytin-streptavidin stained ORNs (magenta), active caspase-3 staining of apoptotic cells (green), and propidium-iodide staining of all cell nuclei (blue). Distinct glomerular clusters and lateral ventricle are outlined with dotted white lines. Open arrow heads highlight cell bodies undergoing apoptosis. A, anterior; AOB, accessory olfactory bulb; a.t., after transection; Casp3, active-Caspase3; IC, intermediate cluster; L, lateral; LC, lateral cluster; LV, lateral ventricle; M, medial; MC, medial cluster; MOB, main olfactory bulb; n.t., non-transected; OB, olfactory bulb; ON, olfactory nerve; ORN, olfactory receptor neuron; P, posterior; SC, small cluster. Statistical significance was tested using Kruskal-Wallis test followed by Dunnâs multiple comparison post hoc test with Holm-Bonferroni correction (***p < 0.001). |
|
|
Figure 5. Dynamic changes of mitral/tufted cell dendritic tuft complexity in the OB after olfactory nerve transection. (A) Top row shows individual MTCs stained via sparse cell electroporation. Maximum intensity projections of image stacks of representative MTCs are shown for each time-point after ON transection. Animals were transected unilaterally and MTCs were stained and analyzed on both the non-transected side of the OB, used as control, and on the transected side, 1, 3 and 7 weeks a.t. Bottom row shows a magnification of the tufted regions (boxed outline). (B) Top row illustrates quantification of complexity of the tufts shown in (A) using Sholl analysis. The number of intersections on the three-dimensional tuft is represented as a color gradient on the tuft morphologyâblue areas indicate very few intersections and magenta indicates many intersections. Bottom row shows linear Sholl plots for each of the presented tufts with number of intersections indicated as dots and best fit polynomial function as line. (C) The average linear tuft-complexity curves (of all curves as shown in B) for tufts of each respective group are shown. A distance of ±10 μm around the maximum is shown. The shaded areas around the curves indicate the SEM within each group. (D) Scatter plot showing the maximum number of intersections for each tuft analyzed in the control group and at each respective time point a.t. Lines show the mean of all analyzed tufts for each time-point. a.t., after transection; MTC, mitral/tufted cell; n.t., non-transected; OB, olfactory bulb; ON, olfactory nerve. Statistical significance was tested using Kruskal-Wallis test followed by Dunnâs multiple comparison post hoc test with Holm-Bonferroni correction (*p < 0.05). |
|
|
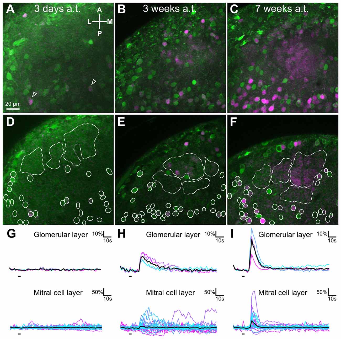
Figure 6. Functional changes in mitral/tufted cell and glomerular layer of the lateral glomerular cluster of the OB after olfactory nerve transection. Maximum projections of representative examples of imaged volumes in the ventro-lateral OB of different whole olfactory system explants measured 3 days (A), 3 weeks (B) or 7 weeks (C) post-transection. MTC somata and their tufts were labeled by calcium indicator injection (green) and responses to odorant stimulation of the olfactory organ were recorded. Regions that showed a time-correlated response to stimulation of the MOE with an amino acid mixture are shown in magenta (Difference image of peak response minus pre-stimulus activity). Single planes of the imaged volumes measured 3 days (D), 3 weeks (E) or 7 weeks (F) after ON transection. Dashed white lines surround regions of interest in the glomerular layer, while white ellipses indicate MTC somata. (GâI) Calcium transients of neuropil and individual cells (different shades of blue and magenta, shown as âF/F values) are derived from the regions of interests highlighted in the respective images above. The mean response of all regions of interest in the glomerular neuropil and mitral cell layer are depicted as black traces. Some cells with occasional, spontaneous, time-correlated activity were visible (also highlighted with open arrowheads). A, anterior; a.t., after transection; L, lateral; M, medial; MOE, main olfactory epithelium; MTC, mitral/tufted cell; OB, olfactory bulb; ON, olfactory nerve; P, posterior. |
References [+] :
Blanco-Hernández,
Odor memory stability after reinnervation of the olfactory bulb.
2012, Pubmed
Blanco-Hernández, Odor memory stability after reinnervation of the olfactory bulb. 2012, Pubmed
Brann, A lifetime of neurogenesis in the olfactory system. 2014, Pubmed
Byrd, Development of the olfactory bulb in the clawed frog, Xenopus laevis: a morphological and quantitative analysis. 1991, Pubmed , Xenbase
Byrd, The quantitative relationship between olfactory axons and mitral/tufted cells in developing Xenopus with partially deafferented olfactory bulbs. 1993, Pubmed , Xenbase
Byrd, Deafferentation-induced changes in the olfactory bulb of adult zebrafish. 2000, Pubmed
Caviness, Numbers, time and neocortical neuronogenesis: a general developmental and evolutionary model. 1995, Pubmed
Cervino, Neuronal degeneration and regeneration induced by axotomy in the olfactory epithelium of Xenopus laevis. 2017, Pubmed , Xenbase
Cheung, Functional recovery of odor representations in regenerated sensory inputs to the olfactory bulb. 2013, Pubmed
Christie, Regulation of endogenous neural stem/progenitor cells for neural repair-factors that promote neurogenesis and gliogenesis in the normal and damaged brain. 2012, Pubmed
Coelho, Posttraumatic olfactory dysfunction. 2016, Pubmed
Couper Leo, Neonatal focal denervation of the rat olfactory bulb alters cell structure and survival: a Golgi, Nissl and confocal study. 2003, Pubmed
Cowan, Apoptosis in the mature and developing olfactory neuroepithelium. 2002, Pubmed
Cummings, Adult neurogenesis is necessary to refine and maintain circuit specificity. 2014, Pubmed
Dittrich, Metamorphic remodeling of the olfactory organ of the African clawed frog, Xenopus laevis. 2016, Pubmed , Xenbase
Doty, Olfactory dysfunction in patients with head trauma. 1997, Pubmed
Farbman, Olfactory neurogenesis: genetic or environmental controls? 1990, Pubmed
Ferreira, Neuronal morphometry directly from bitmap images. 2014, Pubmed
Ferretti, Is there a relationship between adult neurogenesis and neuron generation following injury across evolution? 2011, Pubmed
Frontera, Neural regeneration dynamics of Xenopus laevis olfactory epithelium after zinc sulfate-induced damage. 2016, Pubmed , Xenbase
Frontera, Brain-derived neurotrophic factor (BDNF) expression in normal and regenerating olfactory epithelium of Xenopus laevis. 2015, Pubmed , Xenbase
Gliem, Bimodal processing of olfactory information in an amphibian nose: odor responses segregate into a medial and a lateral stream. 2013, Pubmed , Xenbase
Graziadei, Autoradiographic and ultrastructural observations on the frog's olfactory mucosa. 1971, Pubmed
Graziadei, Neuronal regeneration in frog olfactory system. 1973, Pubmed
Graziadei, Cell dynamics in the olfactory mucosa. 1973, Pubmed
Graziadei, Neurogenesis and neuron regeneration in the olfactory system of mammals. I. Morphological aspects of differentiation and structural organization of the olfactory sensory neurons. 1979, Pubmed
Gudziol, The impact and prospect of traumatic brain injury on olfactory function: a cross-sectional and prospective study. 2014, Pubmed
Haas, Targeted electroporation in Xenopus tadpoles in vivo--from single cells to the entire brain. 2002, Pubmed , Xenbase
Hassenklöver, Nucleotide-induced Ca2+ signaling in sustentacular supporting cells of the olfactory epithelium. 2008, Pubmed , Xenbase
Hassenklöver, The olfactory system as a model to study axonal growth patterns and morphology in vivo. 2014, Pubmed , Xenbase
Hassenklöver, Purinergic signaling regulates cell proliferation of olfactory epithelium progenitors. 2009, Pubmed , Xenbase
Huard, Adult olfactory epithelium contains multipotent progenitors that give rise to neurons and non-neural cells. 1998, Pubmed
Imai, Axon-axon interactions in neuronal circuit assembly: lessons from olfactory map formation. 2011, Pubmed
Imamura, Dendritic branching of olfactory bulb mitral and tufted cells: regulation by TrkB. 2009, Pubmed
Jia, NPY mediates ATP-induced neuroproliferation in adult mouse olfactory epithelium. 2010, Pubmed
Jia, Activation of purinergic receptors induces proliferation and neuronal differentiation in Swiss Webster mouse olfactory epithelium. 2009, Pubmed
Jia, An IP3R3- and NPY-expressing microvillous cell mediates tissue homeostasis and regeneration in the mouse olfactory epithelium. 2013, Pubmed
Junek, Activity correlation imaging: visualizing function and structure of neuronal populations. 2009, Pubmed , Xenbase
Kaplan, Neurogenesis in the adult rat: electron microscopic analysis of light radioautographs. 1977, Pubmed
Kauffman, Lengthening of the generation cycle during embryonic differentiation of the mouse neural tube. 1968, Pubmed
Kobayashi, Olfactory nerve recovery following mild and severe injury and the efficacy of dexamethasone treatment. 2009, Pubmed
Kosaka, Neuronal organization of the main olfactory bulb revisited. 2016, Pubmed
Leung, Contribution of olfactory neural stem cells to tissue maintenance and regeneration. 2007, Pubmed
Lim, The Adult Ventricular-Subventricular Zone (V-SVZ) and Olfactory Bulb (OB) Neurogenesis. 2016, Pubmed
Malun, Development of olfactory glomeruli: temporal and spatial interactions between olfactory receptor axons and mitral cells in opossums and rats. 1996, Pubmed
Manzini, From neurogenesis to neuronal regeneration: the amphibian olfactory system as a model to visualize neuronal development in vivo. 2015, Pubmed
MATTHEWS, Some observations on transneuronal cell degeneration in the olfactory bulb of the rabbit. 1962, Pubmed
Meisami, A quantitative study of the effects of early unilateral olfactory deprivation on the number and distribution of mitral and tufted cells and of glomeruli in the rat olfactory bulb. 1981, Pubmed
Miragall, Experimental studies on the olfactory marker protein. II. Appearance of the olfactory marker protein during differentiation of the olfactory sensory neurons of mouse: an immunohistochemical and autoradiographic study. 1982, Pubmed
Mizrahi, Dendritic stability in the adult olfactory bulb. 2003, Pubmed
Mouret, Turnover of newborn olfactory bulb neurons optimizes olfaction. 2009, Pubmed
Murai, Distorted Coarse Axon Targeting and Reduced Dendrite Connectivity Underlie Dysosmia after Olfactory Axon Injury. 2016, Pubmed
Nagayama, Neuronal organization of olfactory bulb circuits. 2014, Pubmed
Nezlin, Structure of the olfactory bulb in tadpoles of Xenopus laevis. 2000, Pubmed , Xenbase
Nezlin, Organization of glomeruli in the main olfactory bulb of Xenopus laevis tadpoles. 2003, Pubmed , Xenbase
Nishizumi, Developmental regulation of neural map formation in the mouse olfactory system. 2015, Pubmed
Preibisch, Globally optimal stitching of tiled 3D microscopic image acquisitions. 2009, Pubmed
Roskams, Sequential expression of Trks A, B, and C in the regenerating olfactory neuroepithelium. 1996, Pubmed
Schindelin, Fiji: an open-source platform for biological-image analysis. 2012, Pubmed
Schwob, Neural regeneration and the peripheral olfactory system. 2002, Pubmed
SHOLL, Dendritic organization in the neurons of the visual and motor cortices of the cat. 1953, Pubmed
Syed, Coordinated shift of olfactory amino acid responses and V2R expression to an amphibian water nose during metamorphosis. 2017, Pubmed , Xenbase
Tavosanis, Dendritic structural plasticity. 2012, Pubmed
Terni, Tight temporal coupling between synaptic rewiring of olfactory glomeruli and the emergence of odor-guided behavior in Xenopus tadpoles. 2017, Pubmed , Xenbase
Thompson, Neuroprotective effects of testosterone in a naturally occurring model of neurodegeneration in the adult avian song control system. 2010, Pubmed
Yoshino, Functional regeneration of the olfactory bulb requires reconnection to the olfactory nerve in Xenopus larvae. 2006, Pubmed , Xenbase
Yu, Regeneration and rewiring of rodent olfactory sensory neurons. 2017, Pubmed
