Click here to close
Hello! We notice that you are using Internet Explorer, which is not supported by Xenbase and may cause the site to display incorrectly.
We suggest using a current version of Chrome,
FireFox, or Safari.
???displayArticle.abstract???
Eph/ephrin molecules are widely expressed during embryonic development, and function in a variety of developmental processes. Here we studied the roles of the Eph receptor EphA7 and its soluble form in Xenopus pronephros development. EphA7 is specifically expressed in pronephric tubules at tadpole stages and knockdown of EphA7 by a translation blocking morpholino led to defects in tubule cell differentiation and morphogenesis. A soluble form of EphA7 (sEphA7) was also identified. Interestingly, the membrane level of claudin6 (CLDN6), a tetraspan transmembrane tight junction protein, was dramatically reduced in the translation blocking morpholino injected embryos, but not when a splicing morpholino was used, which blocks only the full length EphA7. In cultured cells, EphA7 binds and phosphorylates CLDN6, and reduces its distribution at the cell surface. Our work suggests a role of EphA7 in the regulation of cell adhesion during pronephros development, whereas sEphA7 works as an antagonist.
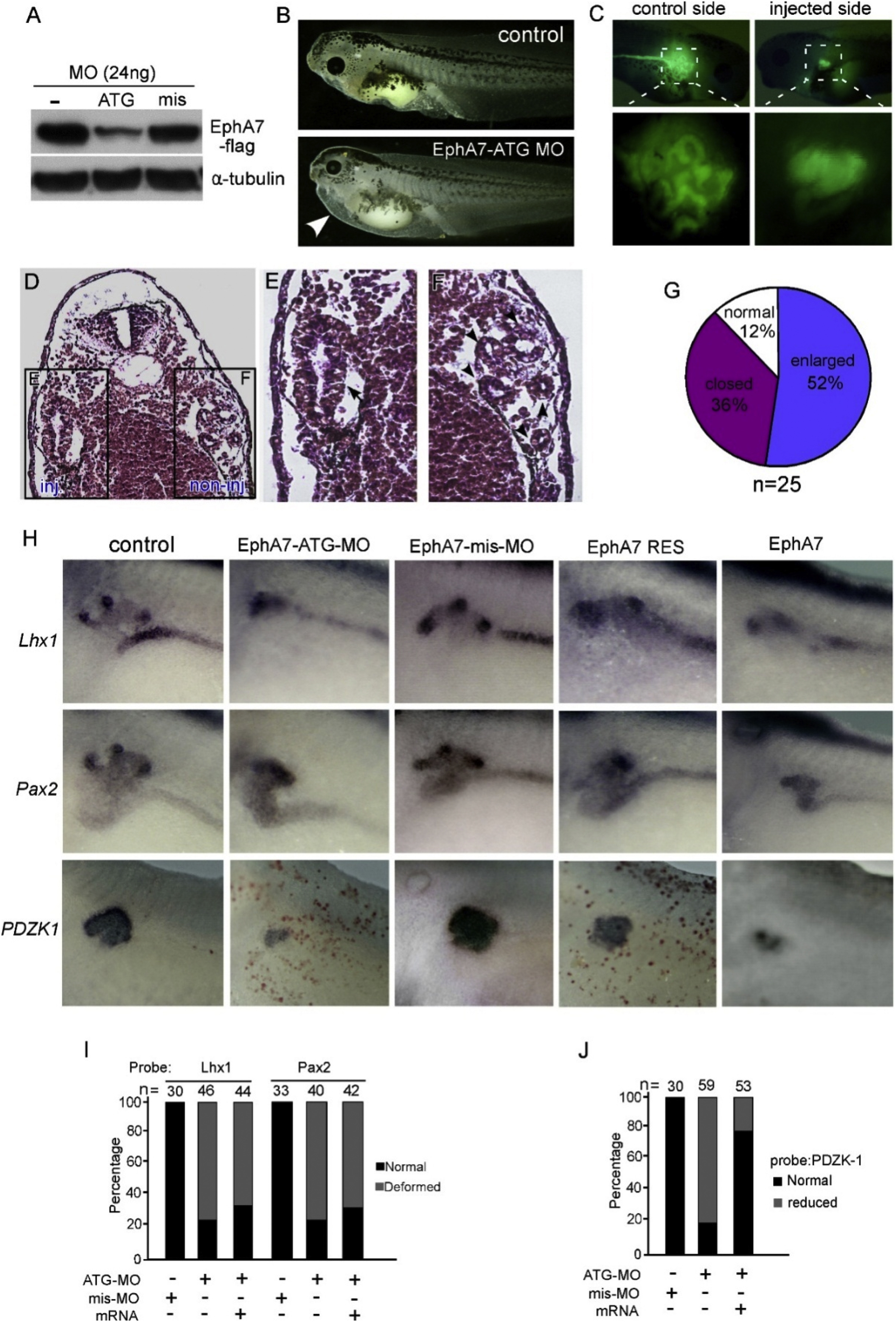
Fig. 1. EphA7 is required for pronephros development. (A) Injection of the EphA7-ATG-MO reduced exogenous EphA7 level from stage11 embryos as revealed by western blot. α-tubulin, loading control. (B) Embryos injected bilaterally with the EphA7-ATG-MO developed pericardial edema (arrowhead) at stage 43. (C) Fluorescent dextran excretion assay showing the tubule defects in EphA7-ATG-MO injected embryos. The dashed regions are shown in enlarged views highlighting the reduction in tubular coiling on the injected side. (DâF) A transverse section of a stage 36 embryo showing a single enlarged pronephric tubule on the EphA7-ATG-MO injected side (the arrow in E) in contrast to the 5 normal pronephric tubules cross-sections on the control side (arrowheads in F). (G) Quantification of the effect of the EphA7-ATG-MO on pronephric tubule lumen. (H) Whole-mount in situ hybridization using probes against Lhx1, Pax2 and PDZK1 in stage 36 embryos injected with EphA7-mis-MO, EphA7-ATG-MO, EphA7-ATG-MO plus EphA7 mRNA (175 pg EphA7 rescue) or EphA7 mRNA alone. Control indicates the un-injected side. (I) Statistics of embryos showing deformed nephrostomes. (J) Statistics of embryos showing reduced expression level of PDZK1.
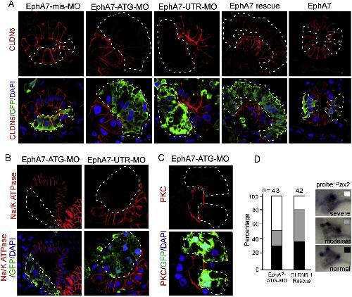
Fig. 2. EphA7 regulates tight junction related proteins. (A) Immunostaining of CLDN6 (red) on sections of pronephric tubules of stage 35 embryos injected with EphA7-mis-MO, EphA7-UTR-MO, EphA7-ATG-MO, EphA7-ATG-MO plus EphA7 mRNA (175 pg EphA7 rescue) or EphA7 mRNA alone. The targeted areas labeled by tracing GFP (green) are outlined. (B) Immunostaining of Na/K-ATPase (red) on sections of pronephric tubules of stage 35 embryos injected with EphA7-ATG-MO or EphA7-UTR-MO. The targeted areas labeled by tracing GFP (green) are outlined. (C) Immunostaining of PKCζ (red) on sections of pronephric tubules of stage 35 embryos injected with EphA7-ATG-MO. The targeted areas labeled by tracing GFP (green) are outlined. (D) Co-expression of CLDN6.1 (170 pg) partially rescued the fusion-nephrostome phenotype in EphA7-ATG-MO injected embryos, as indicated by in situ hybridization using a Pax2 probe. (For interpretation of the references to colour in this figure legend, the reader is referred to the Web version of this article.)
Fig. 3. A soluble form of EphA7 is involved in pronephros development. (A) Schematic representation of the structures of full length EphA7 and soluble EphA7 (sEphA7). LBD, ligand binding domain; FN3, fibronectin type III repeat; TM, transmembrane domain; TyrKc, tyrosine kinase domain; SAM, SAM domain. (B) Injection of the EphA7-sp-MO blocked the expression of the full length EphA7 (EphA7-FL). -RT, negative control without reverse transcriptase. H4, internal reference. (C) A transverse section of a stage 36 embryo showing closed pronephric tubules on the EphA7-sp-MO injected side (arrows on the left side) in contrast to the normal pronephric tubules on the control side (arrowheads on the right side). (D) Quantification of the effect of the EphA7-sp-MO on pronephric tubule lumen. (E, F) Whole-mount in situ hybridization using probes against Pax2 and PDZK1 in stage 36 embryos injected with EphA7-sp-MO or EphA7-sp-MO plus EphA7 mRNA (160 pg EphA7 rescue). The statistics are shown in the right panels. (G, Gâ²) Immunostaining of CLDN6 (red) on a section of a pronephric tubule of a stage 35 embryo injected with EphA7-sp-MO. The targeted areas labeled by tracing GFP (green) are outlined. (For interpretation of the references to colour in this figure legend, the reader is referred to the Web version of this article.)
Fig. 4. EphA7 phosphorylates CLDN6 and regulates its membrane localization. (A, B) EphA7 and CLDN6 interact through their extracellular domains. The indicated EphA7 and CLDN6.1 constructs were co-transfected into HEK293 cells and processed for co-immunoprecipitation assays. The structures of the EphA7 and CLDN6.1 truncates are shown in the upper panels. TM, transmembrane domain; ECD, extracellular domain. (C) EphA7 phosphorylates CLDN6.1 which was inhibited by co-expressed sEphA7. HEK 293 cells were transfected as indicated, the cell lysates were immunoprecipitated and blotted with anti-phosphotyrosine, anti-flag or anti-EphA7 antibodies. Note that sEphA7 was pulled down efficiently by CLDN6.1. When the CLDN6.1 transfected cells were treated with sEphA7 conditioned medium (CM) for 1 h, robust phosphorylation of CLND6.1 was observed. (D) Immunoprecipitation assay showing that the mutated version of flag-CLDN6.1 (Y213F) was no longer phosphorylated by EphA7. (E, F) The ephrin ligand binding deficient EphA7 I95 N can bind but not phosphorylate CLDN6.1. (G) EphA7 reduced membrane CLDN6.1, which was reversed by sEphA7. HEK 293 cells were transfected as indicated, the cell surface proteins were labeled with biotin. The cell lysates were then immunoprecipitated with Streptavidin beads and immunoblotted with anti-flag or anti-EphA7 antibodies. (H) sEphA7 and sEphA7 I95 N bind EphA7 in co-IP assays.