XB-ART-54347
Nat Commun
2017 Dec 08;81:2024. doi: 10.1038/s41467-017-01836-2.
Show Gene links
Show Anatomy links
CRISPR-Cpf1 mediates efficient homology-directed repair and temperature-controlled genome editing.
Moreno-Mateos MA, Fernandez JP, Rouet R, Vejnar CE, Lane MA, Mis E, Khokha MK, Doudna JA, Giraldez AJ.
???displayArticle.abstract???
Cpf1 is a novel class of CRISPR-Cas DNA endonucleases, with a wide range of activity across different eukaryotic systems. Yet, the underlying determinants of this variability are poorly understood. Here, we demonstrate that LbCpf1, but not AsCpf1, ribonucleoprotein complexes allow efficient mutagenesis in zebrafish and Xenopus. We show that temperature modulates Cpf1 activity by controlling its ability to access genomic DNA. This effect is stronger on AsCpf1, explaining its lower efficiency in ectothermic organisms. We capitalize on this property to show that temporal control of the temperature allows post-translational modulation of Cpf1-mediated genome editing. Finally, we determine that LbCpf1 significantly increases homology-directed repair in zebrafish, improving current approaches for targeted DNA integration in the genome. Together, we provide a molecular understanding of Cpf1 activity in vivo and establish Cpf1 as an efficient and inducible genome engineering tool across ectothermic species.
???displayArticle.pubmedLink??? 29222508
???displayArticle.pmcLink??? PMC5722943
???displayArticle.link??? Nat Commun
???displayArticle.grants??? [+]
R21 HD073768 NICHD NIH HHS , R01 GM103789 NIGMS NIH HHS , R01 HD081379 NICHD NIH HHS , R01 GM101108 NIGMS NIH HHS , R33 HL120783 NHLBI NIH HHS , R01 GM081602 NIGMS NIH HHS , R35 GM122580 NIGMS NIH HHS , R01 GM102251 NIGMS NIH HHS , R01 HD074078 NICHD NIH HHS , UL1 TR001863 NCATS NIH HHS
Genes referenced: alb kidins220 pam slc45a2
???attribute.lit??? ???displayArticles.show???
|
|
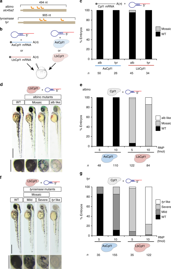
Fig. 1. LbCpf1âcrRNA RNP complexes are a robust genome editing system in zebrafish. a Diagram illustrating three crRNAs (orange) targeting slc45a2 and tyr exon 1 in zebrafish. b Schematic illustrating the experimental set-up to analyze CRISPR-Cpf1-mediated mutations in zebrafish. Three crRNAs (a) were either mixed with mRNA coding for AsCpf1 or LbCpf1 or assembled into RNP complexes with their corresponding purified proteins and injected in one-cell-stage embryos. c Phenotypic evaluation of crRNAs (30âpg/crRNA) and mRNA (100âpg) injections. Stacked barplots showing the percentage of mosaic (gray) and phenotypically wild-type (WT; black) embryos 48âh post fertilization (hpf) after injection. d Phenotypes obtained after the injection of the LbCpf1âcrRNA RNP complexes targeting slc45a2 showing different levels of mosaicism compared to the WT. Lateral views (scale bar, 0.5âmm) and insets of the eyes (scale bar, 0.25âmm) of 48âhpf embryos are shown. e Phenotypic evaluation of Cpf1âcrRNA RNP complexes injections targeting slc45a2 (albino). Stacked barplots showing the percentage of alb-like (white), mosaic (gray), and phenotypically WT (black) embryos 48âhpf after injection using different amounts (fmol) of RNP complexes. Number of embryos evaluated (n) is shown for each condition. f Phenotypes obtained after the injection of the LbCpf1âcrRNA RNP complexes targeting tyr showing different levels of mosaicism compared to the WT. Lateral views (scale bar, 0.5âmm) and insets of the eyes (scale bar, 0.25âmm) of 48âhpf embryos are shown. g Phenotypic evaluation of Cpf1âcrRNA RNP complexes targeting tyrosinase (tyr). Stacked barplots showing the percentage of tyr-like (white), severe mutant (light gray), mild mutant (dark gray), and phenotypically WT (black) embryos 48âhpf after injection using different amounts (fmol) of RNP complexes. Number of embryos evaluated (n) is shown for each condition |
|
|
Fig. 2. Temperature is a key factor modulating Cpf1 activity in vitro and in vivo. a Schema illustrating different temperature incubations after Cpf1âcrRNA RNP complex injections targeting slc45a2 (alb) and tyr. b Phenotypic evaluation of AsCpf1âcrRNA RNP complex (10âfmol) injections at different temperature incubations (T). Stacked barplots showing the percentage of tyr-like (white), severe mutant (light gray), mild mutant (dark gray), and phenotypically WT (black) embryos 48âhpf after injection. Number of embryos evaluated (n) is shown for each condition. Ï 2-test (****pâ<â0.0001). c A representative picture showing 48-hpf-old embryos obtained after AsCpf1âcrRNA RNP complex injections targeting tyr at different temperature incubations. Scale bar, 1.25âmm. d Phenotypic evaluation of LbCpf1âcrRNA RNP complex (10âfmol) injections at different temperature incubations (T). Stacked barplots showing the percentage of alb/tyr-like (white), mosaic mutants (gray), and phenotypically WT (black) embryos 48âhpf after injection. Number of embryos evaluated (n) is shown for each condition. Ï 2-test (****pâ<â0.0001). e A representative picture showing 48-hpf-old embryos obtained after LbCpf1âcrRNA RNP complex injections targeting slc45a2 at different temperature incubations. Scale bar, 1.25âmm. f Schematic illustrating different incubation conditions (0, 4, 8, or 24âh at 34â°C, then at 28â°C) after AsCpf1âcrRNA RNP complex (10âfmol) injections targeting tyr in zebrafish (top). Phenotypic evaluation of AsCpf1âcrRNA RNP complex injections targeting tyr in the conditions described above (bottom). Stacked barplots showing the percentage of tyr-like (white), severe mutant (light gray), mild mutant (dark gray), and phenotypically WT (black) embryos 48âhpf after injection. Number of embryos evaluated (n) is shown for each condition. Ï 2-test (****pâ<â0.0001). g Schematic illustrating different incubation conditions: 8âh at 28â°C, 16âh at 34â°C, and then 24âh at 28â°C (34â°C 8â24âhpf) or 24âh at 28â°C, then 24âh at 34â°C (34â°C 24â48âhpf) after AsCpf1âcrRNA RNP complex (10âfmol) injections targeting tyr in zebrafish (top). Phenotypic evaluation of AsCpf1âcrRNA RNP complex injections targeting tyr in the conditions described above (bottom). Stacked barplots showing the percentage of severe mutant (light gray), mild mutant (dark gray), and phenotypically WT (black) embryos 48âhpf after injection. Number of embryos evaluated (n) is shown for each condition. Ï 2-test (****pâ<â0.0001) |
|
|
Fig. 3. Catalytic dead SpCas9 (SpdCas9) proximal targeting increases Cpf1 activity. a Schematic diagram of proxy-CRISPR approach. Temperature may control Cpf1 activity to access and/or unwind genomic DNA, impeding AsCpf1 to access the genomic target in vivo at 28â°C. When SpdCas9 binds in the proximity of the AsCpf1 target, it facilitates the availability of AsCpf1 to cleave the inaccessible target. b Diagram illustrating crRNA 1 (orange) and a proximal sgRNA (purple) targeting tyr exon 1 (Supplementary Fig. 10c and Supplementary Data 1) in zebrafish (top). AsCpf1âcrRNA and/or SpdCas9-sgRNA RNP complexes were injected into one-cell-stage embryos and then incubated at 28â°C for 48âh (bottom). c Phenotypic evaluation of the experiment described in (b). Stacked barplots showing the percentage of severe mutant (light gray), mild mutant (dark gray), and phenotypically WT (black) embryos 48âhpf after injection. Number of embryos evaluated (n) is shown for each condition. Ï 2-test (****pâ<â0.0001). d Diagram illustrating crRNA 2 (orange) and sgRNA 2 (purple) targeting alb exon 1 (Supplementary Data 1, Supplementary Figs. 3f and 8e) in zebrafish (top). LbCpf1âcrRNA and/or SpdCas9-sgRNA RNP complexes were injected into one-cell-stage embryos and then incubated at 28â°C for 48âh (bottom). e Phenotypic evaluation of the experiment described in (d). Stacked barplots showing the percentage of alb-like (white), mosaic mutants (gray) and phenotypically WT (black) embryos 48âhpf after injection. Number of embryos evaluated (n) is shown for each condition. Ï 2-test (****pâ<â0.0001) |
|
|
Fig. 4. LbCpf1-mediated homology-directed repair. a Schematic illustrating LbCpf1âcrRNA RNP complex and SpCas9âsgRNA RNP complex interaction with their respective DNA targets. crRNA and sgRNA-DNA annealing occurs on the target strand (blue), and PAM sequences are in the non-target strand (red). b crRNA (pink line) and sgRNA (orange line) overlapping target sequences in the albino locus used for this analysis. c Schema illustrating different donor ssDNA (#1â6) complementary to either the target strand (t) or non-target strand (nt) and with symmetric or asymmetric homology arms used in combination with LbCpf1âcrRNA. PAM sequence was modified (TgaV/ActB) to prevent new editing post-HDR. An optimized ssDNA donor (#8) described for SpCas9-induced HDR19 and its complementary version (#7) were used in combination with SpCas9âsgRNA RNP complexes as references for comparison (bottom). d qPCR quantification showing % of HDR from individual embryos when using LbCpf1 and different ssDNA donors in comparison to SpCas9. % of HDR: amount of integrated DNA per total amount of genomic DNA per embryo (see Methods for details). Results are shown as the averagesâ±âS.D. of the means from 16 embryos in two independent experiments (nâ=â8 embryos per experiment). Positive embryos: number of embryos per condition showing a detectable qPCR amplification signal. The data were analyzed by KruskalâWallis test followed by Dunnâs post test for significance vs. control condition (#8), **pâ<â0.01, ***Pâ<â0.001 |
References [+] :
Bazzini,
Codon identity regulates mRNA stability and translation efficiency during the maternal-to-zygotic transition.
2016, Pubmed,
Xenbase
Bazzini, Codon identity regulates mRNA stability and translation efficiency during the maternal-to-zygotic transition. 2016, Pubmed , Xenbase
Bothmer, Characterization of the interplay between DNA repair and CRISPR/Cas9-induced DNA lesions at an endogenous locus. 2017, Pubmed
Chen, Targeted activation of diverse CRISPR-Cas systems for mammalian genome editing via proximal CRISPR targeting. 2017, Pubmed
Cho, Analysis of off-target effects of CRISPR/Cas-derived RNA-guided endonucleases and nickases. 2014, Pubmed
Cong, Multiplex genome engineering using CRISPR/Cas systems. 2013, Pubmed
del Viso, Exon capture and bulk segregant analysis: rapid discovery of causative mutations using high-throughput sequencing. 2012, Pubmed , Xenbase
Dobin, STAR: ultrafast universal RNA-seq aligner. 2013, Pubmed
Fonfara, The CRISPR-associated DNA-cleaving enzyme Cpf1 also processes precursor CRISPR RNA. 2016, Pubmed
Hruscha, Efficient CRISPR/Cas9 genome editing with low off-target effects in zebrafish. 2013, Pubmed
Hu, Targeted mutagenesis in rice using CRISPR-Cpf1 system. 2017, Pubmed
Hur, Targeted mutagenesis in mice by electroporation of Cpf1 ribonucleoproteins. 2016, Pubmed
Hwang, Heritable and precise zebrafish genome editing using a CRISPR-Cas system. 2013, Pubmed
Jao, Efficient multiplex biallelic zebrafish genome editing using a CRISPR nuclease system. 2013, Pubmed
Jinek, A programmable dual-RNA-guided DNA endonuclease in adaptive bacterial immunity. 2012, Pubmed
Khokha, Techniques and probes for the study of Xenopus tropicalis development. 2002, Pubmed , Xenbase
Kim, CRISPR/Cpf1-mediated DNA-free plant genome editing. 2017, Pubmed
Kim, Genome-wide analysis reveals specificities of Cpf1 endonucleases in human cells. 2016, Pubmed
Kim, In vivo high-throughput profiling of CRISPR-Cpf1 activity. 2017, Pubmed
Kim, Generation of knockout mice by Cpf1-mediated gene targeting. 2016, Pubmed
Kleinstiver, Genome-wide specificities of CRISPR-Cas Cpf1 nucleases in human cells. 2016, Pubmed
Lei, The CCTL (Cpf1-assisted Cutting and Taq DNA ligase-assisted Ligation) method for efficient editing of large DNA constructs in vitro. 2017, Pubmed
Meeker, Method for isolation of PCR-ready genomic DNA from zebrafish tissues. 2007, Pubmed
Moreno-Mateos, CRISPRscan: designing highly efficient sgRNAs for CRISPR-Cas9 targeting in vivo. 2015, Pubmed , Xenbase
Port, Augmenting CRISPR applications in Drosophila with tRNA-flanked sgRNAs. 2016, Pubmed
Richardson, Enhancing homology-directed genome editing by catalytically active and inactive CRISPR-Cas9 using asymmetric donor DNA. 2016, Pubmed
Stemmer, CCTop: An Intuitive, Flexible and Reliable CRISPR/Cas9 Target Prediction Tool. 2015, Pubmed
Tang, A CRISPR-Cpf1 system for efficient genome editing and transcriptional repression in plants. 2017, Pubmed
Thyme, Polq-Mediated End Joining Is Essential for Surviving DNA Double-Strand Breaks during Early Zebrafish Development. 2016, Pubmed
Vejnar, Optimized CRISPR-Cas9 System for Genome Editing in Zebrafish. 2016, Pubmed
Watkins-Chow, Highly Efficient Cpf1-Mediated Gene Targeting in Mice Following High Concentration Pronuclear Injection. 2017, Pubmed
Wu, GMAP: a genomic mapping and alignment program for mRNA and EST sequences. 2005, Pubmed
Zetsche, Cpf1 is a single RNA-guided endonuclease of a class 2 CRISPR-Cas system. 2015, Pubmed
Zhao, SSW library: an SIMD Smith-Waterman C/C++ library for use in genomic applications. 2013, Pubmed
