XB-ART-54340
Nat Commun
2017 Dec 07;81:1973. doi: 10.1038/s41467-017-02076-0.
Show Gene links
Show Anatomy links
Roles of two types of heparan sulfate clusters in Wnt distribution and signaling in Xenopus.
???displayArticle.abstract???
Wnt proteins direct embryonic patterning, but the regulatory basis of their distribution and signal reception remain unclear. Here, we show that endogenous Wnt8 protein is distributed in a graded manner in Xenopus embryo and accumulated on the cell surface in a punctate manner in association with "N-sulfo-rich heparan sulfate (HS)," not with "N-acetyl-rich HS". These two types of HS are differentially clustered by attaching to different glypicans as core proteins. N-sulfo-rich HS is frequently internalized and associated with the signaling vesicle, known as the Frizzled/Wnt/LRP6 signalosome, in the presence of Wnt8. Conversely, N-acetyl-rich HS is rarely internalized and accumulates Frzb, a secreted Wnt antagonist. Upon interaction with Frzb, Wnt8 associates with N-acetyl-rich HS, suggesting that N-acetyl-rich HS supports Frzb-mediated antagonism by sequestering Wnt8 from N-sulfo-rich HS. Thus, these two types of HS clusters may constitute a cellular platform for the distribution and signaling of Wnt8.
???displayArticle.pubmedLink??? 29215008
???displayArticle.pmcLink??? PMC5719454
???displayArticle.link??? Nat Commun
Species referenced: Xenopus laevis
Genes referenced: ctnnb1 frzb frzb2 fzd8 galnt3 gbx2.2 gpc4 gpc5 gpi gypc ighx lrp6 myc ndst1 spint1 sult2a1 wnt11 wnt3a wnt5a wnt8a
???displayArticle.morpholinos??? fzd8 MO2 fzd8 MO3 gpc4 MO1 gpc4 MO5 gpc5 MO1 gpc5 MO2 ndst1 MO1 ndst1 MO2 wnt8a MO3 wnt8a MO7
???attribute.lit??? ???displayArticles.show???
|
|
Fig. 1. Models for heparan sulfate chain structures/organizations. a NDST (N-deacetylase/N-sulfotransferase). The first modification step of the heparan sulfate (HS) precursor chain is the conversion of N-acetyl moiety (NA) to N-sulfo moiety (NS), which is catalyzed by NDST. b The NA/NS domain model of a single HS chain. A single chain of HS generally contains two types of domains, N-acetyl (NA) and N-sulfo (NS). c Our model of distinct N-acetyl-rich HS and N-sulfo-rich HS clusters. See the main text for details. |
|
|
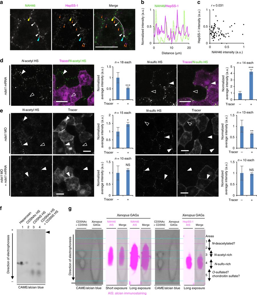
Fig 2. Endogenous Wnt8 shows not only a gradient but also HS-dependent punctate distributions. a The gradient of the endogenous Wnt8 protein from the lateral to mid-dorsal marginal zones at the mid-gastrula stage (st. 11.5). The observed region is indicated by the cyan box (reported localization of wnt8 mRNA in magenta). Embryos were flat-mounted under a coverslip and the image was acquired using automatic tiling with the maximum intensity projection of z-stacks (junctions of tiling appeared darker, arrowheads). b Quantification of the gradient of Wnt8 staining (a). The junctions of tiling are indicated by dotted lines, showing the drop in intensity. c A high-resolution image of endogenous Wnt8 staining in the VMZ. wnt8 is expressed in the underlying mesoderm, but not in the superficial layer in Xenopus embryos. An optical section at the subapical region of cells (basal to the tight junction) of the superficial layer is shown (see also Supplementary Fig. 2b, d). d Exogenous mV-Wnt8 expression and heparitinase treatment. Experimental procedures are illustrated on the left. Embryos were observed at stage 10.5. The source cells are indicated with “*”. e Immunostaining of HS chains with NAH46 (for N-acetyl HS) or HepSS-1 (for N-sulfo HS). Notably HepSS-1 staining shows puncta inside cells (orange arrowheads). f–k The colocalization of endogenous Wnt8 and a subpopulation of HS. Gastrula embryos (st. 10.5) were co-immunostained for Wnt8 and NAH46 epitope (N-acetyl HS) or HepSS-1 epitope (N-sulfo HS) at the VMZ (f, i). Signal intensities along white arrows were plotted (g, j), starting and ending points as indicated by yellow and cyan arrowheads, respectively (f, i). Scatter plots show the indicated signal intensities for every pixel along the arrow, presented with correlation coefficients (r) (h, k). Note N-sulfo-rich HS clusters inside cells, with Wnt8 (orange arrowheads) and without Wnt8 (white arrowheads). Staining of N-acetyl HS was absent from the Wnt8 puncta inside cells (open arrowheads in f). Images are a representative of at least two independent experiments. Amounts of mRNA (ng/embryo): mV-wnt8, 1.0; mRFP, 0.50. Scale bars, 100 μm (a); 10 μm (c–f, i). a.u., arbitrary units |
|
|
Fig. 3. The two types of HS clusters and CAME-AIS analysis of Xenopus GAGs. a–c The distinct distributions of the two types of HS at a cell boundary in the DMZ. Xenopus gastrula (st. 11.5) embryos were immunostained with directly fluorescent-labeled NAH46 and HepSS-1 antibodies. White arrowheads, overlap of NAH46 and HepSS-1 staining. Orange arrowheads, HepSS-1 staining inside the cell. Fluorescence intensities of N-acetyl HS (NAH46 epitope, green) and N-sulfo HS (HepSS-1 epitope, magenta) were quantified similarly to Fig. 2f–k (b, c). d, e ndst1 mRNA (d) or MO (e) was coinjected with mRFP mRNA or FITC-dextran, respectively, as a tracer into the animal pole region of a ventral blastomere at the 4- or 8-cell stage. Injected embryos were fixed at st. 11.5, and immunostained for N-acetyl-rich or N-sulfo-rich HS. The staining intensities of HS were measured as exemplified in Supplementary Fig. 4b and normalized average intensities of the HS staining are presented as graphs (mean±s.e.m.). Statistical analysis was performed with t-test (*p < 0.05, **p < 0.01, ***p < 0.001, NS, not significant). Numbers of measured cell boundaries were as indicated on the top of the graphs. d Effects of ndst1 overexpression on the HS clusters. White arrowheads indicate stronger staining compared with open arrowheads. e Effects of ndst1 knockdown with ndst1 MO on the HS clusters. Upper panels, white arrowheads indicate stronger staining compared with open arrowheads. Lower panels, white arrowheads indicate no apparent difference in the HS staining at the boundary between tracer-negative or -positive cells. f Cellulose acetate membrane electrophoresis (CAME) of GAGs. Indicated GAGs were stained with alcian blue. g CAME-alcian-immunostaining (CAME-AIS) of Xenopus GAGs. Based on the charge-densitydependent separation of CDSNAc HS and CDSNS HS, Areas 1 through 5 were determined. It is likely that HS in Area 3 corresponds to N-acetyl-rich HS, and that HS in Area 4 corresponds to N-sulfo-rich HS. Images are a representative of at least two independent experiments. Amounts of mRNA (ng/embryo): mRFP, 0.5; ndst1, 0.020 (d), or 0.013 (e). Amounts of MOs (ng/embryo): std MO and ndst1 MO, 14. Scale bars, 20 μm. a.u., arbitrary units |
|
|
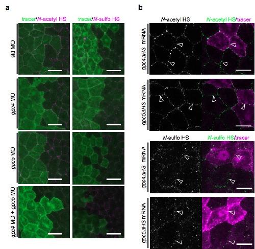
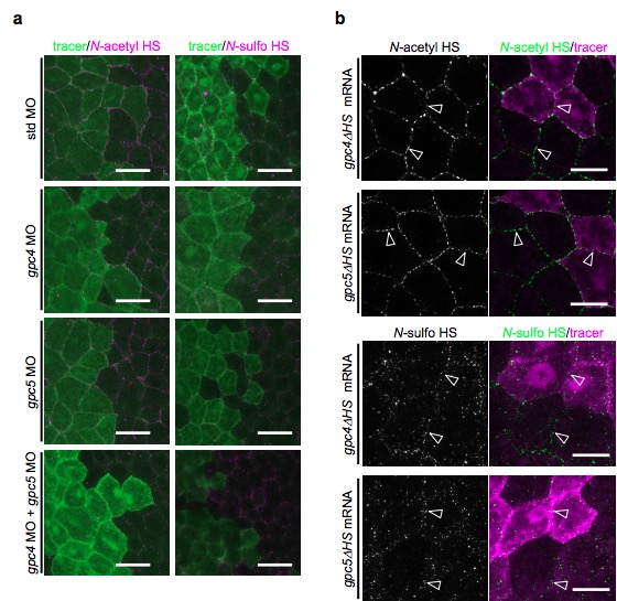
Fig. 4. Glypicans are core proteins for N-acetyl/N-sulfo-rich HS clusters. a The reduction in the numbers of both N-sulfo-rich and N-acetyl-rich HS clusters by PI-PLC treatment. Embryos were fixed and stained at st. 11.5 after blastocoel-injection of PI-PLC (800 μU) at st. 6.5. b Effects of the knockdown of gpc4, gpc5 or both on the formation of HS clusters. MOs with FITC-dextran were injected into a dorsal blastomere of 4-cell stage embryos. Boundaries of the tracer-positive regions (left side) are indicated by dotted cyan lines (see Supplementary Fig. 7a for tracer images). The reduction of N-acetyl-rich HS clusters was observed with gpc4 MO alone, whereas that of N-sulfo-rich HS clusters was apparent only with the combination of gpc4 MO and gpc5 MO. Amounts of MOs (ng/embryo), std MO, 28; gpc4 MO and gpc5 MO, 14. c Effects of the overexpression of gpc4 or gpc5 on the formation of HS clusters. mRNA for gpc4 or gpc5 was coinjected with mRFP mRNA into the animal pole region of a ventral blastomere at the 4- or 8-cell stage and fixed at the gastrula stage (st. 11.5) and stained. Upper panels, exogenous gpc4 expression increased the number of both N-sulfo-rich and N-acetyl-rich HS clusters (white arrowheads), compared with the cell boundaries of tracer-negative cells (open arrowheads). Lower panels, gpc5 expression did not increase the number of N-acetyl-rich HS clusters (open arrowheads) but did increase the number of N-sulfo-rich HS clusters (white arrowhead). Amounts of injected mRNAs (pg/embryo): gpc4 and gpc5, 50; mRFP, 400. See also Supplementary Fig. 7b for gpcΔHS mutants. Images are a representative of at least two independent experiments. Scale bars, 20 μm (a, c); 40 μm (b) |
|
|
Fig. 5. N-sulfonation-dependent internalization of the HS clusters. a Internalization assay of anti-HS antibodies. NAH46 or HepSS-1 antibody (10 ng) was injected into blastocoels at st. 6.5, and the injected embryos were fixed at st. 10.5 and stained with anti-mouse IgM secondary antibody. The animal cap region, where Wnt signaling is considered to be low10, was observed. Distribution of the injected anti-N-acetyl HS antibody showed an intercellular distribution similar to normal immunostaining of gastrula with the anti-N-acetyl HS antibody (Fig. 2e, Supplementary Fig. 3c), whereas that of the anti-N-sulfo HS antibody showed puncta inside the cells. b Facilitated internalization of the mV-Gpc4 core protein by coexpression of ndst1. Dye-labeled BSA (BSA-AF647) was injected into the blastocoel as a marker for internalized puncta. The animal cap region was observed at st. 11.5. Upper panels, in ndst1-overexpressing cells, the number of puncta of mV-Gpc4 that overlapped with BSA-AF647 (orange arrowheads) increased. Lower panels, Ndst1 did not facilitate the internalization of mV-Gpc4ΔHS, which lacks HS chains. Amounts of injected mRNA (ng/embryo): mV-gpc4, 0.067 × 2; ndst1, 0.033; mRFP, 0.33. Images are a representative of at least two independent experiments. Scale bars, 20 μm. a.u., arbitrary units |
|
|
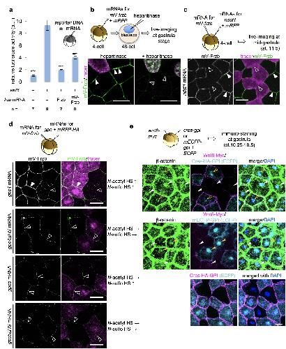
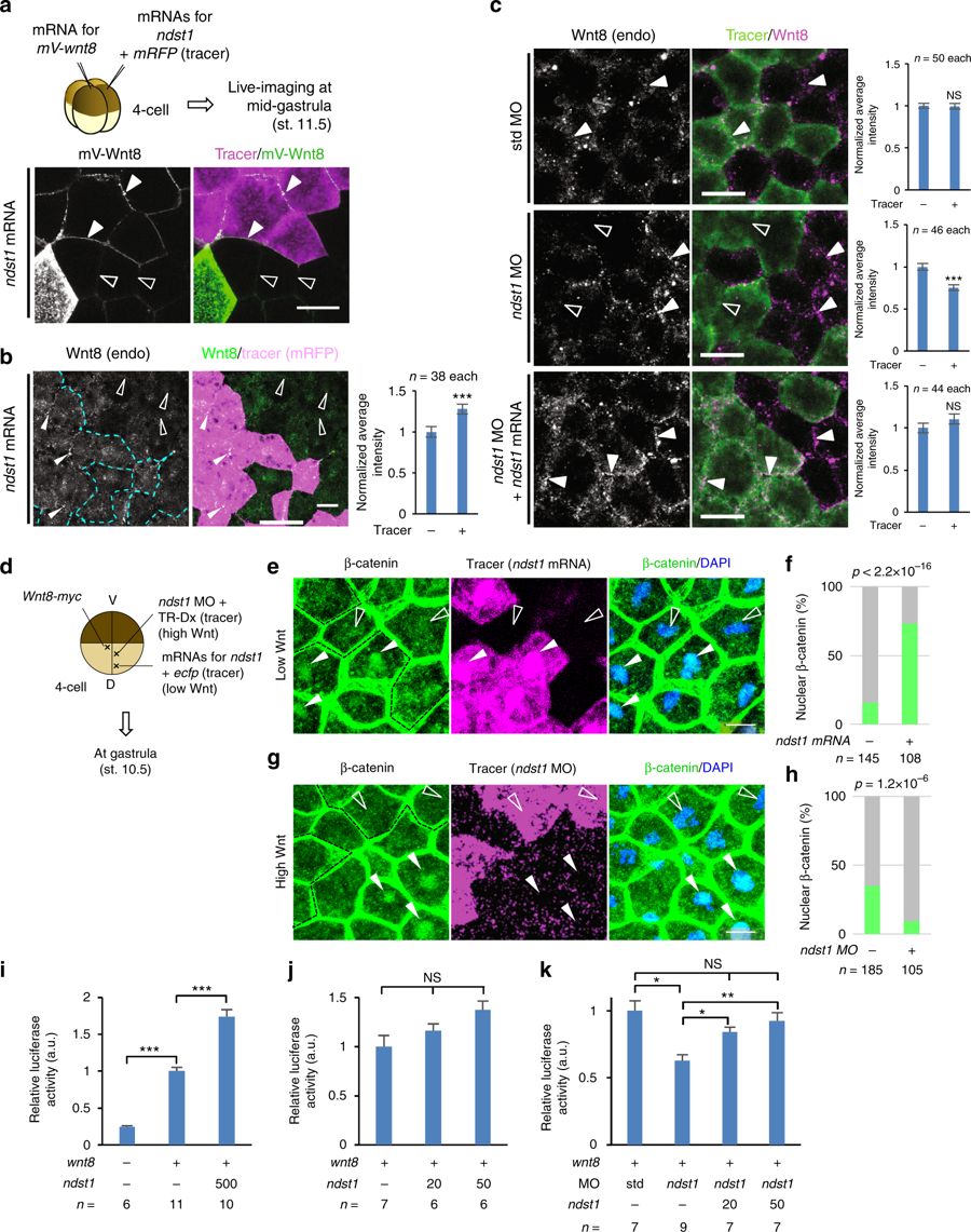
Fig. 6. Ndst1 is necessary and sufficient for distribution and signaling of Wnt8. a Effects of ndst1 overexpression on mV-Wnt8 accumulation. b Effects of ndst1 overexpression on endogenous Wnt8 in the VMZ. mRNAs of ndst1 and mRFP were coinjected into the ventral region of a blastomere at the 4-cell stage. Dashed line, boundary of the tracer-positive cells. Graph, quantification of endogenous Wnt8 at cell boundaries (mean±s.e.m.). Number of the measured cell boundaries were as indicated. c Effects of ndst1 knockdown on endogenous Wnt8 in the VMZ. MO and FITC-dextran were coinjected into the ventral region of a blastomere of 4-cell stage embryos. Graphs, quantification of endogenous Wnt8 at cell boundaries (mean±s.e.m.). The number of the measured cell boundaries (n) was as indicated. d Schema for overexpression and knockdown of ndst1. A view from the animal side. wnt8-myc mRNA was injected into the animal pole region. ndst1 mRNA or ndst1 MO was injected as indicated. TR-Dx, Texas red-conjugated dextran. eâh Overexpression or knockdown of ndst1. The number of cells with or without nuclear β-catenin staining was counted in a low Wnt activity area for overexpression (e, f) or in a high Wnt activity area for knockdown (g, h). The Nnumber of the analyzed cells was as indicated (f, h). iâk TOP-Flash reporter assay. Graphs, mean±s.e.m. The number of the measured pools (each pool contained three embryos) was as indicated. Xenopus embryos at stage 11.5 were analyzed. Images are a representative of at least two independent experiments. White arrowheads indicate increase or stronger signal compared to open arrowheads (the absence of open arrowheads indicates no difference). Statistical tests (all two-sided): t-test (b, c); Fisherâs exact test (f, h); or pairwise Wilcoxon rank sum test (iâk, multiple comparison). Significance levels: *pâ<â0.05, **pâ<â0.01, ***pâ<â0.001, NS, not significant. Amounts of mRNA (pg/embryo): mV-wnt8, 1000; mRFP, 500; ndst1, 500 (a, b, e, i), 20 (j, k), or 50 (j, k) or 3.3 (c); wnt8-myc, 250 (e, g); ecfp, 500; wnt8, 250 (iâk). Amounts of MO (ng/embryo): std MO and ndst1 MO, 14. TR-Dx, 5âng/embryo g. Amount of TOP-Flash reporter DNA, 100âpg/embryo. Scale bars, 20âμm |
|
|
Fig. 7. Involvement of the N-sulfo-rich HS clusters in Wnt8 internalization. a Time-lapse imaging of internalization of mV-Wnt8 puncta. Subapical region (basal to the tight junction) of the superficial cell of the Xenopus gastrula (st. 11.5) was observed. In the vicinity of mV-Wnt8 expressing cells (asterisk), puncta at the cell boundary (white and yellow arrowheads) and inside cells (orange arrowheads) were observed. The time point of each picture was as indicated. A budding and subsequently internalized punctum (tracked by a cyan arrowhead) was generated from a punctum (yellow arrowhead) on the cell membrane. See also Supplementary Movie 1. b Colocalization of internalized puncta of Wnt8 with N-sulfo-rich HS clusters. Wnt8-Myc expressing cells were as indicated (*), and the others were receiving cells. The puncta of Wnt8-Myc inside cells near Wnt8-Myc expressing cells are considered to be internalized, because the subapical region (basal to the tight junction) but not the apical cell surface was observed (arrowheads or open arrowheads). Upper panels, co-immunostaining of Wnt8-Myc and N-acetyl HS. Staining of N-acetyl HS was absent from internalized puncta of Wnt8-Myc (open arrowheads). Lower panels, co-immunostaining of Wnt8-Myc and N-sulfo HS. Colocalization of N-sulfo-rich HS clusters and Wnt8-Myc inside cells (arrowheads) was observed, suggesting involvement of N-sulfo-rich HS cluster in Wnt8 internalization. Images are a representative of at least two independent experiments. Amounts of injected mRNA (ng/embryo): mV-wnt8, 1.0; wnt8-myc, 0.25. Scale bars, 10 μm (a); 20 μm (b) |
|
|
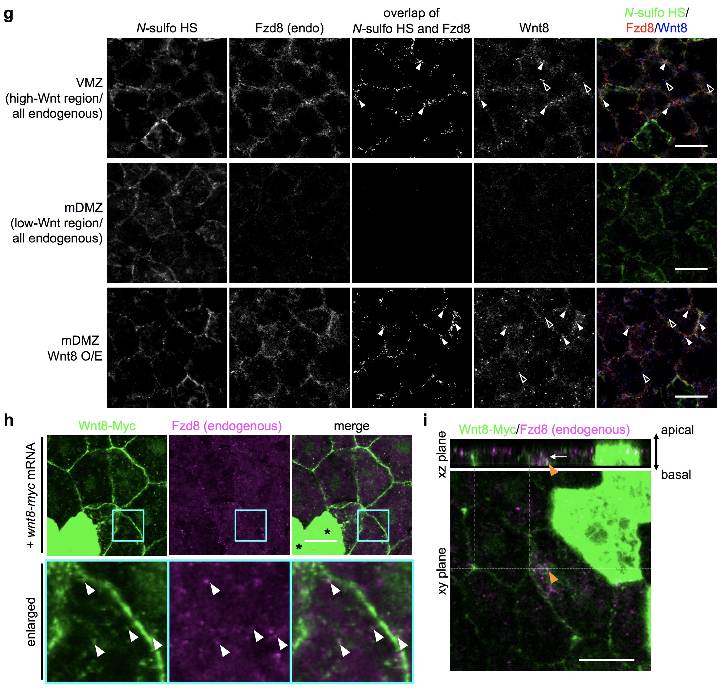
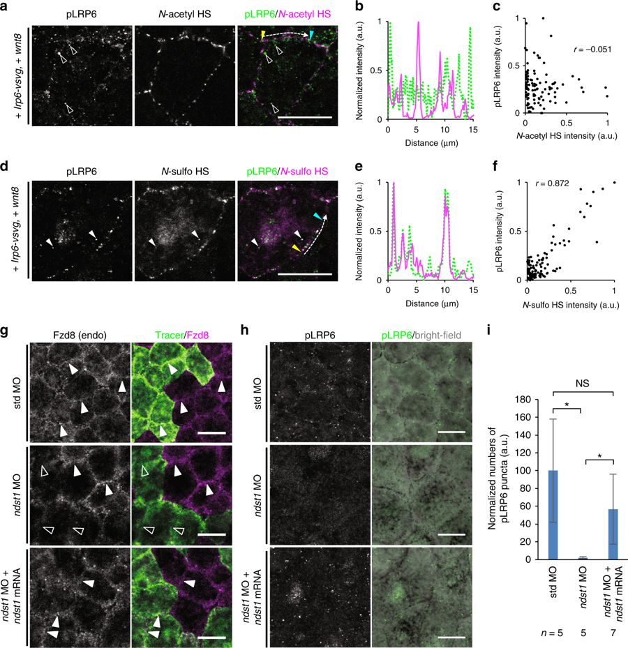
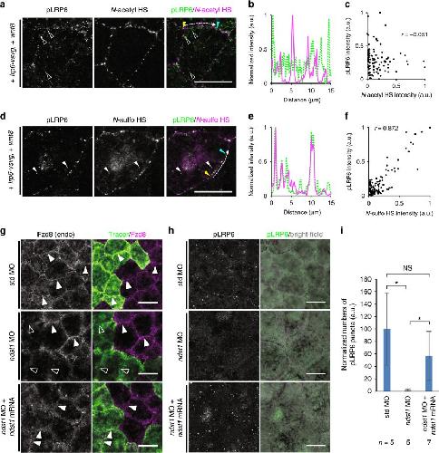
Fig. 8. N-sulfo-rich HS clusters are involved in the formation of the Wnt/LRP6 signalosome. a–f The colocalization of phosphorylated LRP6 (pLRP6) and N-sulfo-rich HS clusters. Together with Alexa Fluor 647-dextran (tracer, not shown), mRNAs of wnt8 and lrp6-vsvg were injected into the animal pole region of a ventral blastomere of 4- or 8-cell stage embryos. Signal intensities along white arrows were plotted (b, e), starting (yellow arrowheads) and ending (cyan arrowheads) points as indicated, respectively (a, d). Distributions of pLRP6 and N-acetyl HS were not correlated well (correlation coefficient r = −0.051), whereas distributions of Wnt8 and N-sulfo HS were highly correlated (r = 0.872). Note that pLRP6 staining is colocalized with N-sulfo HS staining on the membrane and also inside cells (white arrowheads) but not with N-acetyl HS staining (open arrowheads). g Requirement of ndst1 for the membrane distribution of endogenous Fzd8. Experimental procedures are essentially the same as in Fig. 6c. Immunostaining was carried out with the anti-Fzd8. std MO, as a negative control, did not affect Fzd8 accumulation at the cell boundary (white arrowheads), whereas ndst1 MO cell-autonomously reduced Fzd8 accumulation at the cell boundary (open arrowheads). Coinjection of ndst1 mRNA recovered Fzd8 accumulation at the cell boundary (white arrowheads). h Requirement of ndst1 for the phosphorylation of LRP6. mRNAs of lrp6, wnt8, and ndst1 (for rescue experiment only, bottom) and indicated MO were injected into the animal pole region of a ventral blastomere of 4- or 8-cell stage embryos. Punctate staining of pLRP6 was impaired by ndst1 MO, which was rescued by ndst1 mRNA. i Quantification of pLRP6 puncta. Graph, mean±s.e.m. Significance level, **p < 0.01 (multiple comparison with pairwise Wilcoxon rank sum test). Numbers of analyzed images (n) are as indicated. See Methods for details. Xenopus embryos (st. 11.5) were fixed, stained, and analyzed. Images are a representative of at least two independent experiments. Amounts of injected mRNA (pg/embryo): lrp6-vsvg, 38; wnt8, 250; ndst1, 15 (h) or 6.7 (g). Amounts of injected MOs (ng/embryo): 28 (g), or 14 (h). Scale bars, 20 μm. a.u., arbitrary units |
|
|
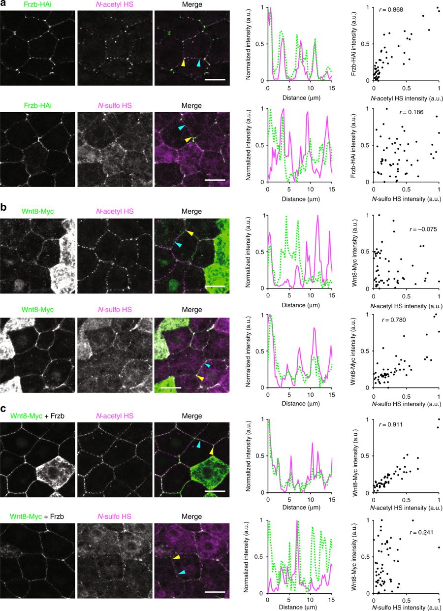
Fig. 9. Frzb and the Wnt8–Frzb complex accumulates on N-acetyl-rich HS clusters. Intercellular distributions of HS and Wnt8 or Frzb in the Xenopus embryo (st. 10.5) were visualized by immunostaining (1st to 3rd panels from the left). Normalized intensities of Frzb-HAi or Wnt8-Myc (green) and HS (magenta) along the cell boundaries were plotted in graphs (4th panels). The start and end points are indicated by yellow and cyan arrowheads, respectively, in the merged pictures. Paired sets of normalized intensities of N-acetyl and N-sulfo signals at each position were plotted (5th panels). Values of calculated correlation coefficients (r) are shown in the graphs. a Frzb-HAi. Internally HA-tagged Frzb (Frzb-HAi) preferentially colocalized with N-acetyl HS compared to N-sulfo HS. b Wnt8-Myc. Conversely, Wnt8-Myc preferentially colocalized with N-sulfo HS compared to N-acetyl HS. c Wnt8-Myc in the presence of Frzb. When Frzb was expressed adjacently, Wnt8-Myc became colocalized preferentially to N-acetyl HS similar to Frzb-HAi. Images are a representative of four independent experiments. Amounts of mRNAs (ng/embryo): frzb-HAi 0.25; wnt8-myc, 0.25; for frzb, 1.0. Scale bars, 20 μm. a.u., arbitrary units |
|
|
Fig. 10. Frzb shifts Wnt8 from N-sulfo-rich to N-acetyl-rich HS clusters. a Frzb inhibits the accumulation of Wnt8 on ndst1 overexpressing cells. Experimental procedures were as illustrated. Although mV-Wnt8 was accumulated on ndst1-overexpressing cells (upper right), mV-Frzb was not accumulated on ndst1-overexpressing cells (lower left). When coexpressed with Frzb, mV-Wnt8 was not accumulated on ndst1 overexpressing cells similar to Frzb (lower right). b Frzb inhibits internalization of Wnt8. Left panels, the characteristic puncta of mV-Frzb (asterisks, source cells of mV-Frzb). Middle panels, mV-Wnt8 in the intercellular space (white arrowheads) and inside the cells (orange arrowheads) (asterisks, source cells of mV-Wnt8). Right panels, in the presence of Frzb, punctate staining of mV-Wnt8 (asterisks, source cells of mV-Wnt8) became smoother in the intercellular space (white arrowheads) and was barely detected inside the cell. Lower panels, magnified images of the boxed regions in the upper panels. mV-wnt8 and frzb mRNAs were separately injected into different blastomeres. c A model of the N-sulfo-rich and N-acetyl-rich HS cluster system for the regulation of the extracellular distribution and signal reception of the Wnt morphogen. d A model for the initiation of signalosome formation. N-sulfo-rich HS clusters (magenta) work as a pre-existing core to accumulate Wnt8 (green) prior to the recruitment of the Fzd receptor and following phosphorylation of LRP6. Images are a representative of at least two independent experiments. Amounts of mRNAs (ng/embryo): mV-wnt8, 1.0 (a) or 2.0 (b); mV-frzb, 0.39 (a) or 2.0 (b); frzb, 0.48 (a) or 2.5 (b); ndst1, 0.5. Scale bars, 20 μm. a.u., arbitrary units |
|
|
Supplementary Figure 1. Validation of anti-Wnt8 antibody. a, Specific detection of the Wnt8 protein in Xenopus embryos by immunostaining with the anti-Wnt8 antiserum. Embryos were injected with mRNA for Wnt8-Myc or Wnt3a-Myc at the 4-cell stage, fixed at the gastrula stage, and subjected to immunostaining. Upper panels, staining with anti-Wnt8 antiserum mostly overlapped with that with anti-Myc antibody in Wnt8-Myc-expressing cells as well as in the intercellular space. Lower panels, no specific staining with anti-Wnt8 antiserum was detected in Wnt3a-Myc-expressing cells. b, Specific detection of the Wnt8 protein by immunoblotting with the anti-Wnt8 antiserum. Lysates (st. 11-11.5) were prepared from Xenopus embryos expressing Wnt3a-, Wnt5a-, Wnt8-, or Wnt11-Myc as indicated and were subjected to immunoblotting with the anti-Wnt8 antiserum. Only Wnt8-Myc, among others, was detected as a single band, indicating the specificity of the antiserum (upper panel). The presence of Wnt-Myc proteins in lysates was assessed by blotting with the anti-Myc antibody (lower panel). The amounts of lysate per lane correspond to 1/2 and 1/4 embryo for anti-Wnt8 and anti-Myc, respectively. uninj., uninjected. c, Reduction of endogenous Wnt8 staining with anti-Wnt8 antiserum by wnt8 MO. wnt8 MO or std MO (negative control) was injected with FITC-dextran (tracer) into the ventral equatorial region, which develops to the VMZ, and the superficial layer of the VMZ was observed at the mid-gastrula stage (st. 11.5). wnt8 mRNA is expressed in the lateral and ventral mesoderm, which is underneath the superficial ectodermal layer, as indicated by the magenta region. The observed area is indicated by the cyan box in the illustration of ventral view of gastrula. wnt8 MO but not std MO reduced immunostaining with the anti-Wnt8 antiserum, suggesting that this antiserum recognizes endogenous Wnt8. Images are a representative of at least two independent experiments. Amounts of mRNAs (ng/embryo): 0.25 (a); 0.50 (b). Amounts of MOs, 28 ng/embryo. Scale bars, 20 µm. |
|
|
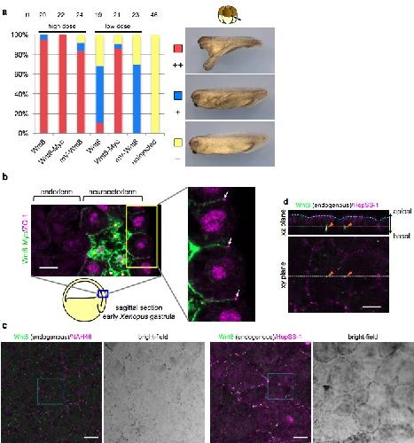
Supplementary Figure 2. Biological activities of tagged constructs and the basolateral distribution of Wnt8-Myc. a, Biological activity of wnt8 constructs as assayed by secondary axis formation. mRNA for each wnt8 construct was injected into the ventral equatorial region near the midline at the 4-cell stage, and secondary axis formation was scored at the tail bud stage (st. 33/34). Phenotypes of embryos were classified into three categories as shown in the pictures: ++, secondary axis with a cement gland; +, secondary axis without a cement gland; –, no apparent secondary axis. Percentages of these categories are presented as bar graphs. Numbers of injected embryos (n) are indicated above. b, Distribution of Wnt8-Myc in the basolateral intercellular space. Frozen sections of Wnt8-Myc expressing embryos were immunostained for Wnt8-Myc (green) and a tight junction marker ZO-1 (magenta). Source cells are as indicated (*). The section includes the neuroectoderm and the endoderm as indicated by a blue box in the schema. Right panel, a magnified image of the boxed region (yellow) in the left panel. Tight junctions are indicated by ZO-1 staining (arrows). c, Low magnification images for the comparison of endogenous Wnt8 and the two types of HS. Boxed regions are shown in Fig. 2f,i. d, Wnt8 puncta inside the cell. The VMZ of Xenopus gastrula (st. 10.5) was analysed. Wnt8 puncta, arrowheads; position of the apical cell surface, cyan dashed line; section lines, white dashed lines. Images are a representative of at least two independent experiments. Amounts of injected mRNAs (pg/embryo): a, wnt8, 10 (high dose) or 3.3 (low dose); mVwnt8, 12.5 (high dose) or 4.2 (low dose); wnt8-myc, 9.5 (high dose) or 3.2 (low dose). These doses are equimolar; b, wnt8-myc, 0.30. Scale bar, 20 µm |
|
|
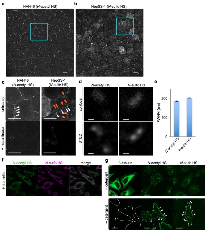
Supplementary Figure 3. Characterization of N-acetyl- and N-sulfo-rich HS clusters. a,b, Immunostaining of NAH46 and HepSS-1 in a lower magnification. Staining patterns of N-acetyl HS are relatively uniform, whereas staining patterns of N-sulfo HS are relatively varied among cells. Note that similar variations have been report even within a single cell line (NIH3T3), possibly reflecting cell density and/or cell growth1. The blue boxes indicate the regions shown in Fig. 2e. c, Effects of heparitinase treatment on immunostaining of HS. The animal cap region of immunostained Xenopus embryos was observed. Upper panels, white arrowheads, intercellular puncta; orange arrowheads, intracellular puncta. Lower panels, heparitinase was injected into the blastocoel at stage 6.5 (lower panels), confirming the specificity of immunostaining. d, Super-resolution imaging of HS clusters using stimulated emission depletion (STED) microscopy. For comparison, confocal images are presented (upper panels). STED images showed improved spatial resolution (lower panels). e, Quantification of full width half maxima (FWHM) of HS clusters. FWHM of each HS cluster was semi-automatically quantified along the cell boundary, using an ImageJ plug-in (see Methods). The number of analysed HS clusters: N-acetyl, 99; N-sulfo, 87. It should be noted that IgM is about 19 nm in a diameter2, possibly causing overestimation of the sizes of two types of HS clusters. f,g, N-acetyl- and N-sulfo-rich HS clusters in human HeLa cells. HeLa cells were fixed and immunostained for N-acetyl and N-sulfo HS. f, N-acetyl HS (green) and N-sulfo HS (magenta) showed distinct patterns. See Methods for double staining of HeLa cells. g, HeLa cells immunostained with or without permeabilization. Primary antibody against b-tubulin was used as a control for intracellular proteins. With permeabilization (upper panels), b-tubulin was stained inside the cells and N-acetyl- and N-sulfo-rich HS showed punctate staining. By contrast, without permeabilization (lower panels), no staining of btubulin was observed, but both N-acetyl- and N-sulfo-rich HS showed punctate staining (arrowheads), indicating that they are exposed to the extracellular space (cell outlines were indicated by dashed lines). Images are a representative of at least two independent experiments. Scale bars, 20 µm (a-c,f,g); 200 nm (d). |
|
|
Supplementary Figure 4. Expression patterns of Xenopus ndst1. a, Spatial distribution of ndst1 mRNA in early Xenopus development. ndst1 mRNA was visualized by whole-mount in situ hybridization using albino embryos of stage 3 (4-cell), stage 10.5 (early gastrula) or stage 11.5 (mid-gastrula). Views are shown as indicated with the dorsal to the right. During the gastrula stage, ndst1 was expressed with a gradient from the dorsal to the ventral. Images are a representative of more than five embryos. b, An example of quantification at cell boundaries. N-sulfo HS staining merged with tracer and bright field image in an Ndst1 overexpressing embryo is shown (see Fig. 3d). Same number of cell boundaries between two tracer-positive or -negative cells were randomly chosen. When merged with bright field image, cell boundaries are easily recognized but the fluorescent signal to be measured is rather hard to recognize, contributing to a random selection. Image J was used for quantification. Scale bars, 1.0 mm (a) or 20 µm (b). |
|
|
Supplementary Figure 5. Cellulose acetate membrane electrophoresis coupled with alcian-immunostaining. a, Schema for cellulose acetate membrane electrophoresis (CAME). b, Structures of CDSNAc HS and CDSNS HS. Note that these HS chains contain IdoA, which was epimerized from GlcA, in some portions, because those were chemically converted from natural HS from the bovine kidney. c, Schema for fixation/staining of GAGs by alcian blue. GAGs stained with alcian blue become insoluble, which is probably due to bridging of multiple GAG chains. d-f, Original scanned images of the cellulose acetate membrane stained with alcian blue (d) and the X-ray film for alcian-immunostaining with a short exposure (20 sec, e) or a long exposure (1 min, f). See also Fig. 3g. |
|
|
Supplementary Figure 6. Glypicans as candidates for core proteins of the HS clusters. a, Reduction of the HS clusters by overexpression of Golgi-tethered PI-PLC (Golgi-PI-PLC). To examine whether PI-PLC can inhibit HS clusters formation in a cell-autonomous manner, a coding sequence of PI-PLC was synthesized, based on the protein sequence of Bacillus cereus PI-PLC and its Golgi-tethered construct was made with partial sequence of Homo sapience galnt3 gene. mRNAs for Golgi-PI-PLC and Venus-NLS as a tracer were microinjected into a ventral blastomere at the 4-cell stage. Embryos were fixed at stage 11.5, and immunostained for N-acetyl-rich or N-sulfo-rich HS clusters as indicated. Scale bars, 20 µm. b, Dose-dependent reduction of the HS clusters by methyl-b-cyclodextrin (MbCD) treatment. MbCD was introduced by blastocoel injection. Embryos were fixed and immunostained at stage 11.5. Scale bars, 20 µm. c, Expression levels of gpc genes during embryogenesis of Xenopus laevis. The RNA-seq data were obtained from the X. laevis genome project3,4. Transcripts per million (TPM) were plotted for indicated genes and stages. d, Inhibition of translation of gpc mRNAs by their MOs. Embryos were injected with MOs and mRNAs consisting of the 5’ UTR, the signal peptide (SP) region of gpc4.L, gpc4.S, gpc5.L or gpc5.S and mVenus. The translated products were assayed by immunoblotting with antiGFP antibody. Lysates equivalent to one embryo were applied per lane. MO for each gpc gene (4.L, 4.S, 5.L, or 5.S) specifically blocked translation from its own mRNA while std MO, a negative control, did not. Images are a representative of at least two independent experiments. Amounts of mRNAs (pg/embryo): Golgi-PI-PLC, 1.0; venus-NLS, 200; 5’UTR-SP-mV, 1000. Amounts of MOs (ng/embryo): gpc4.L, 6.9; gpc4.S, 7.1; gpc5.L, 7.0; gpc5.S, 7.0; std MO, 6.9 (these are equimolar). |
|
|
Supplementary Figure 7. DHS mutants of Gpc4 and Gpc5. a, Separate images of tracer and HS staining for Fig. 4b. b, No effects of DHS mutants on the HS clusters. mRNAs for the DHS mutant of Gpc4 or Gpc5, which lacks putative HS-attachment sites, and mRFP as a tracer were microinjected into 4-cell stage Xenopus embryo. Neither DHS mutants of Gpc4 or Gpc5 increased N-acetyl-rich nor N-sulfo-rich HS clusters (open arrowheads). Microinjection and observation were performed similarly to Fig. 4c. Images are a representative of at least two independent experiments. Amounts of mRNAs (ng/embryo): gpc4DHS and gpc5DHS, 0.050; mRFP, 0.40. Scale bars, 40 µm (a); 20 µm (b). |
|
|
Supplementary Figure 8. N-sulfo-rich HS-dependent accumulation of Wnt8 on gpc-expressing cells and ndst1 is required for canonical Wnt signalling. a, HS-dependent accumulation of Wnt8. mRNAs for mV-Wnt8 and the wildtype or DHS mutant of Gpc4 or Gpc5 with mRFP as a tracer were separately microinjected into different blastomeres. Injected embryos were fixed and stained at stage 11.5. White arrowheads indicate the increase of mV-Wnt8 at the cell boundary, compared with open arrowheads in the same panel. Two open arrowheads in the same panel indicate no significant increase. Images are a representative of at least two independent experiments. Scale bars, 20 µm. b, Inhibition of secondary axis formation by knockdown of ndst1. ndst1 but not std MO inhibited secondary axis formation by ventral injection of wnt8 mRNA at the 4-cell stage, which was rescued by coinjection with ndst1 mRNA. Numbers of analysed embryos (n) were as indicated. c, Reduction of gbx2 expression by knockdown of ndst1. Embryos were coinjected with ndst1 or std MO and nb-gal mRNA into the dorsoanimal region at 4-cell stage, and subjected at the gastrula stage (st. 11.5-12) to whole-mount in situ hybridization for gbx2, a direct target of canonical Wnt signalling5. Injected side was traced by red-gal staining (red). ndst1 MO inhibited expression of gbx2, which was rescued by injection of ndst1 mRNA. Number of embryos with the shown phenotype/Number of analysed embryos is as indicated (bottom right of each panels). Amounts of mRNAs (pg/embryo): gpc4, gpc5, gpc4DHS and gpc5DHS, 50; mRFP, 400, mV-wnt8, 1000; wnt8, 5; ndst1, 1.7 (b) or 5 (c); nbgal, 50. Amounts of MOs, 14 ng/embryo. |
|
|
Supplementary Figure 9. Wnt8-dependent phosphorylation of LRP6. a, Wnt8-dependent phosphorylation of LRP6. Staining of phosphorylated LRP6 (pLRP6) was observed in a Wnt8 dependent manner. Note that the distribution of pLRP6 shows puncta (arrowheads) similar to that of Wnt8. b, Internalization of pLRP6 with mV-Wnt8. Puncta of pLRP6 inside cells were colocalised with those of mV-Wnt8 (arrowheads). pLRP6 staining was mV-Wnt8-dependent again, however, the distribution of pLRP6 on the cell boundaries are rather continuous, due to the higher dose of mV-Wnt8 than that of Wnt8 in a. Images are a representative of at least two independent experiments. Amounts of mRNAs (pg/embryo): lrp6-vsvg, 125 (a) or 42 (b);wnt8, 125; mRFP, 500, mV-wnt8, 1000; memRFP, 100. Scale bars, 20 µm. |
|
|
Supplementary Figure 10. Validation of anti-Fzd8 antibody. a, Specificity of anti-Fzd8 antibody. Xenopus fzd8 mRNA was injected into the animal pole region of a ventral blastomere together with mRFP mRNA as a tracer. Injected embryos were fixed at st. 11.5, and stained with anti-Fzd8 antibody. Confocal images showed that plasma membrane of the tracer-positive cells was strongly stained, suggesting this antibody specifically recognizes Xenopus Fzd8 protein b, fzd8 MO was injected into ventral equatorial region, where corresponds to the future VMZ, and the superficial layer of the VMZ was observed at mid-gastrula stage (st. 11.5). Observed region is roughly indicated by the cyan box. fzd8 MO reduced the staining with the antiFzd8 antibody at the cell boundary (open arrowheads) and inside cells, whereas a negative control, std MO did not (white arrowheads, for cell boundary), suggesting that the anti-Fzd8 antibody recognizes endogenous Fzd8. Images are a representative of two independent experiments. Amounts of mRNAs (pg/embryo): fzd8, 1000; mRFP, 500. Amounts of MOs, 14 ng/embryo. Scale bars, 20 µm |
|
|
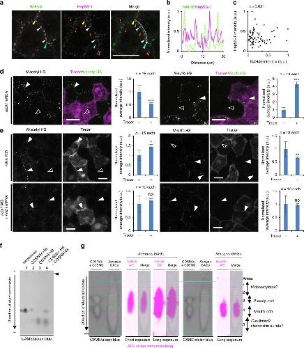
Supplementary Figure 11. Endogenous Fzd8 as a component of the Frizzled/Wnt/LRP6 signalosomes. (panels a-f) a-f, The colocalisation of endogenous Fzd8 and N-sulfo-rich HS clusters. st. 11.5 embryos were co-immunostained for Fzd8 and N-acetyl (a) or N-sulfo HS (d). Signal intensities along white arrows were plotted (b,e), starting and ending points as indicated by yellow and cyan arrowheads, respectively (a,d). Distributions of Fzd8 and N-acetyl HS were not correlated well (correlation coefficient r = 0.147), whereas distributions of Wnt8 and N-sulfo HS were highly correlated (r = 0.654) (c,f). Thus, Fzd8 and N-sulfo-rich HS clusters are highly colocalised on the membrane. Scale bars, 20 µm. a.u., arbitrary units. |
|
|
Supplementary Figure 11. Endogenous Fzd8 as a component of the Frizzled/Wnt/LRP6 signalosomes. (panels g-i) g, Co-immunostaining of N-sulfo HS, Fzd8 and Wnt8. Immunostaining was carried out for detecting all endogenous molecules except for overexpressed Wnt8. Overlap of N-sulfo HS and Fzd8 (3rd column from the left, see method for calculation of “overlap”) were positively correlated with the amounts of endogenous Wnt8 protein (compare VMZ and mDMZ) and exogenous Wnt8. Also, colocalisation of N-sulfo HS, Fzd8, and Wnt8 were observed (arrowheads). Some puncta of Wnt8 did not colocalised with N-sulfo HS and Fzd8 (open arrowheads). h, Internalization of Fzd8 with Wnt8-Myc. Source cells of Wnt8-Myc are marked with asterisks. Note that puncta of Wnt8-Myc inside cells near Wnt8-Myc expressing cell (asterisk) are considered to be internalized. Internalized puncta of Wnt8-Myc were colocalised with Fzd8 (arrowheads). i, Optical section for XZ plane to confirm the depth of the observation. Overlapping puncta of Wnt8-Myc and Fzd8 (arrowhead) is inside cell, not continuous from the surface (arrow). Images are a representative of at least two independent experiments. Amounts of injected mRNAs (pg/embryo): wnt8, 250; wnt8-myc, 250. Scale bars, 20 µm. a.u., arbitrary units. |
|
|
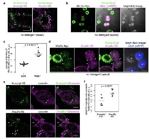
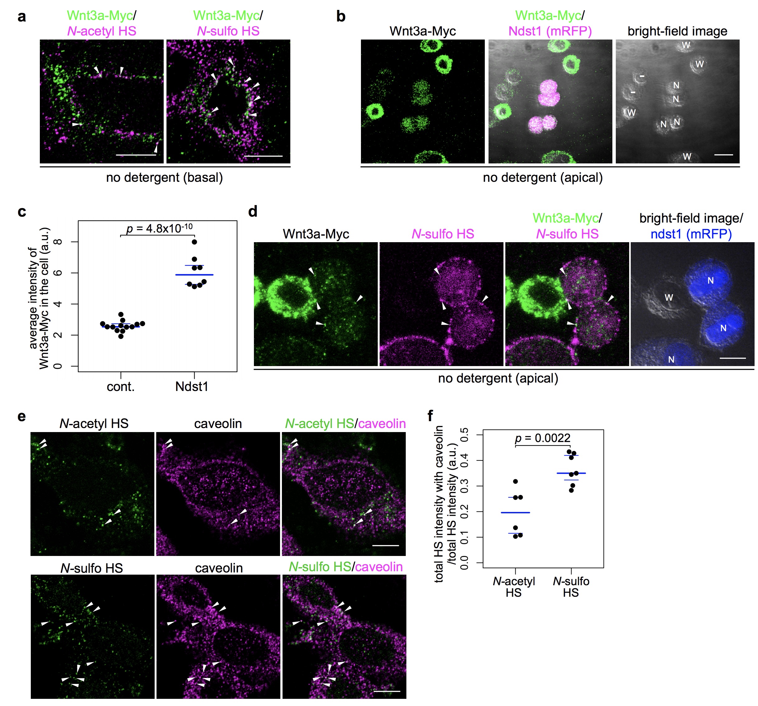
Supplementary Figure 12. Wnt3a and signalosome components were localised with N-sulfo-rich HS in HeLa cells. a-d, Colocalisation of Wnt3a with N-sulfo-rich HS. a, Distribution of Wnt3a-Myc and N-acetyl/N-sulfo-rich clusters in Wnt3a-Myc expressing cells. To detect the secreted Wnt3a-Myc, permeabilization was not performed. Wnt3a-Myc (green) was well colocalised with Nsulfo HS (magenta) (arrowheads), observed at the basal side of the cells. b, Wnt3a-Myc was localised on Ndst1-expressing cells. Wnt3aMyc (green) and Ndst1 with mRFP (magenta) were transfected to the cells in the different dishes and then these cells were co-cultured for 17 hrs. In the bright-field image, “W” indicates Wnt3a-Myc expressing cells; “N”, Ndst1-expressing cells; “–”, untransfected cells. To detect the secreted Wnt3a-Myc, permeabilization was not performed. Wnt3a-Myc was well localised on Ndst1-expressing cells, compared with non-expressing cells, observed at the apical side of the cells. c, Quantification of average signal intensities of Wnt3a-Myc on Ndst1- expressing or untransfected cells (cont.) in b. Ndst1-expressing cells showed a significantly higher localisation of Wnt3a-Myc than untransfected control cells (t-test). The horizontal lines indicate first quartile, median, third quartile, respectively. d, Wnt3a-Myc was localised on N-sulfo-rich HS clusters in Ndst1-expressing cells at the apical side of the cells. To detect the secreted Wnt3a-Myc, permeabilization was not performed. Arrowheads indicate colocalisation of Wnt3a-Myc (green) and N-sulfo HS (magenta). e,f, Immunostaining of caveolin with N-acetyl HS or N-sulfo HS. e, N-sulfo HS (green) was well colocalised with caveolin (magenta) (arrowheads). f, Quantification of colocalisation of N-acetyl HS with caveolin and N-sulfo HS with caveolin, represented by the Manders’ coefficients6,7, which were calculated automatically using Fiji (ImageJ) software. Manders’ coefficients of N-sulfo HS and caveolin were significantly higher than those of N-acetyl HS and caveolin (t-test). Graphs were written with R using the R package, beeswarm, (c, f). Images are a representative of at least two independent experiments. Scale bars, 10 µm. a.u., arbitrary units. |
|
|
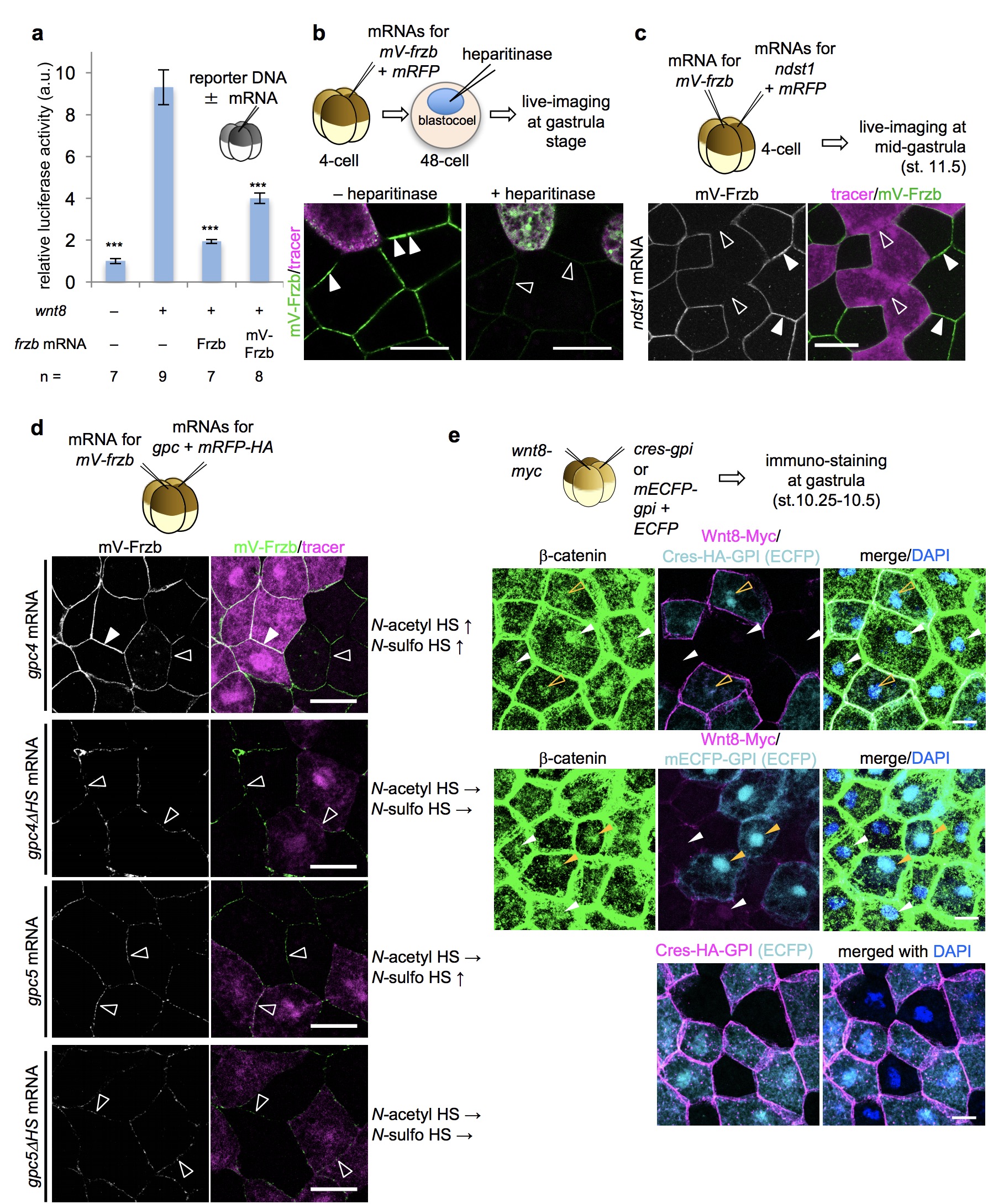
Supplementary Figure 13. N-acetyl-rich HS clusters retain Frzb on the cell surface. a, Biological activity of mV-Frzb as evaluated by luciferase reporter assays for inhibition of canonical Wnt signalling. Statistical significance, ***p < 0.001, pairwise Wilcoxon rank sum test (two-sided); error bars, s.e.m.. The numbers of pools (each pool contains 3 embryos) are indicated at the bottom. a.u., arbitrary unit. b, HS chain-dependent distribution of Frzb in the extracellular space. Experimental procedures were as illustrated on the top. Left, mV-Frzb showed intercellular distribution with somewhat continuous puncta (white arrowheads). Right, blastocoel-injected heparitinase reduced the intercellular distribution of mV-Frzb (open arrowheads). c, Inhibition of Frzb localisation at the cell boundary with Ndst1 overexpression. Experimental procedures were as illustrated on the top. mV-Frzb in the intercellular space was clearly reduced between ndst1-overexpressing cells (open arrowheads against white arrowheads). d, N-acetyl HS-dependent accumulation of Frzb on gpc4-overexpressing cells. mRNAs for mV-Frzb and Gpc4/5 with mRFP as a tracer were separately microinjected into different blastomeres as illustrated. White arrowheads indicate increase of mV-Wnt8 at the cell boundary, compared with the open arrowhead in the same panel. Two open arrowheads in the same panel indicate no significant increase. Expected increase (↑), decrease (↓) and no change (→) of N-sulfo/N-acetyl-rich HS clusters are as indicated on the right. e, Effect of the expression of GPI-anchored Crescent on Wnt signalling. Injection of GPI-anchored Crescent (top panels; Cres-HA-GPI) accumulated Wnt8-myc but not enhanced nuclear accumulation of b-catenin (yellow arrowheads), compared with uninjected cells (white arrowheads). Open and closed arrowheads indicate absence/reduction and presence, respectively, of nuclear b-catenin staining. GPIanchored mECFP was used as a negative control. Membrane localisation of Cres-HA-GPI was confirmed by HA staining (lower panels). Images are a representative of at least two independent experiments. Amount of the TOP-FLASH reporter DNA, 200 pg/embryo. Amounts of injected mRNAs (pg/embryo): wnt8, 25; frzb, 10; mV-frzb, 15.7 (a), 1000 (b, c) or 500 (d); mRFP, 500, ndst1, 500; gpc4, gpc5, gpc4DHS and gpc5DHS, 50; mRFP, 400. Amounts of frzb and mV-frzb were equimolar in a. Scale bars, 20 µm. |
|
|
Supplementary Figure 14. Uncropped images of western blotting. Uncropped scanned images of western blotting for Supplementary Fig. 1b, anti-Wnt8 (a), anti-Myc (b) and Supplementary Fig. 6d, left (c), right (d). |
References [+] :
Ai,
QSulf1 remodels the 6-O sulfation states of cell surface heparan sulfate proteoglycans to promote Wnt signaling.
2003, Pubmed
Ai, QSulf1 remodels the 6-O sulfation states of cell surface heparan sulfate proteoglycans to promote Wnt signaling. 2003, Pubmed
Alexandre, Patterning and growth control by membrane-tethered Wingless. 2014, Pubmed
Baeg, The Wingless morphogen gradient is established by the cooperative action of Frizzled and Heparan Sulfate Proteoglycan receptors. 2004, Pubmed
Bilic, Wnt induces LRP6 signalosomes and promotes dishevelled-dependent LRP6 phosphorylation. 2007, Pubmed
Bovolenta, Beyond Wnt inhibition: new functions of secreted Frizzled-related proteins in development and disease. 2008, Pubmed
Brickman, Heparitinase inhibition of mesoderm induction and gastrulation in Xenopus laevis embryos. 1994, Pubmed , Xenbase
Brunt, The function of endocytosis in Wnt signaling. 2018, Pubmed
Capurro, Glypican-3 binds to Frizzled and plays a direct role in the stimulation of canonical Wnt signaling. 2014, Pubmed
Clevers, Stem cell signaling. An integral program for tissue renewal and regeneration: Wnt signaling and stem cell control. 2014, Pubmed
Deardorff, Frizzled-8 is expressed in the Spemann organizer and plays a role in early morphogenesis. 1998, Pubmed , Xenbase
Deepa, Chondroitin sulfate chains on syndecan-1 and syndecan-4 from normal murine mammary gland epithelial cells are structurally and functionally distinct and cooperate with heparan sulfate chains to bind growth factors. A novel function to control binding of midkine, pleiotrophin, and basic fibroblast growth factor. 2004, Pubmed
Du Toit, Microscopy: Advancing imaging. 2014, Pubmed
Esko, Order out of chaos: assembly of ligand binding sites in heparan sulfate. 2002, Pubmed
Esteve, Secreted frizzled-related proteins are required for Wnt/β-catenin signalling activation in the vertebrate optic cup. 2011, Pubmed
Farin, Visualization of a short-range Wnt gradient in the intestinal stem-cell niche. 2016, Pubmed
Franch-Marro, Glypicans shunt the Wingless signal between local signalling and further transport. 2005, Pubmed
Fukata, Local palmitoylation cycles define activity-regulated postsynaptic subdomains. 2013, Pubmed
Gloy, Frodo interacts with Dishevelled to transduce Wnt signals. 2002, Pubmed , Xenbase
Gross, Active Wnt proteins are secreted on exosomes. 2012, Pubmed
Hagemann, In vivo analysis of formation and endocytosis of the Wnt/β-catenin signaling complex in zebrafish embryos. 2014, Pubmed , Xenbase
Han, Drosophila glypicans Dally and Dally-like shape the extracellular Wingless morphogen gradient in the wing disc. 2005, Pubmed
Hata, A micro colorimetric determination of acidic glycosaminoglycans by two dimensional electrophoresis on a cellulose acetate strip. 1973, Pubmed
Hong, Fgf8a induces neural crest indirectly through the activation of Wnt8 in the paraxial mesoderm. 2008, Pubmed , Xenbase
Huang, Polarized Wnt signaling regulates ectodermal cell fate in Xenopus. 2014, Pubmed , Xenbase
Iozzo, Presence of unsulfated heparan chains on the heparan sulfate proteoglycan of human colon carcinoma cells. Implications for heparan sulfate proteoglycan biosynthesis. 1989, Pubmed
Janda, Structural basis of Wnt recognition by Frizzled. 2012, Pubmed , Xenbase
Kakugawa, Notum deacylates Wnt proteins to suppress signalling activity. 2015, Pubmed
Kikuchi, Selective activation mechanisms of Wnt signaling pathways. 2009, Pubmed
Korinek, Constitutive transcriptional activation by a beta-catenin-Tcf complex in APC-/- colon carcinoma. 1997, Pubmed
Kure, A syngeneic monoclonal antibody to murine Meth-A sarcoma (HepSS-1) recognizes heparan sulfate glycosaminoglycan (HS-GAG): cell density and transformation dependent alteration in cell surface HS-GAG defined by HepSS-1. 1986, Pubmed
Lee, Embryonic dorsal-ventral signaling: secreted frizzled-related proteins as inhibitors of tolloid proteinases. 2006, Pubmed , Xenbase
Leyns, Frzb-1 is a secreted antagonist of Wnt signaling expressed in the Spemann organizer. 1997, Pubmed , Xenbase
Li, The posteriorizing gene Gbx2 is a direct target of Wnt signalling and the earliest factor in neural crest induction. 2009, Pubmed , Xenbase
Luz, Dynamic association with donor cell filopodia and lipid-modification are essential features of Wnt8a during patterning of the zebrafish neuroectoderm. 2014, Pubmed
Ly, Analysis of E. coli K5 capsular polysaccharide heparosan. 2011, Pubmed
Maccarana, Domain structure of heparan sulfates from bovine organs. 1996, Pubmed
MacDonald, Wnt/beta-catenin signaling: components, mechanisms, and diseases. 2009, Pubmed , Xenbase
Michiue, High variability of expression profiles of homeologous genes for Wnt, Hh, Notch, and Hippo signaling pathways in Xenopus laevis. 2017, Pubmed , Xenbase
Mii, Secreted Frizzled-related proteins enhance the diffusion of Wnt ligands and expand their signalling range. 2009, Pubmed , Xenbase
Mii, Secreted Wnt "inhibitors" are not just inhibitors: regulation of extracellular Wnt by secreted Frizzled-related proteins. 2011, Pubmed
Mitic, Molecular architecture of tight junctions. 1998, Pubmed
Mizumoto, Glycosaminoglycan chain analysis and characterization (glycosylation/epimerization). 2012, Pubmed
Mulligan, Secreted Wingless-interacting molecule (Swim) promotes long-range signaling by maintaining Wingless solubility. 2012, Pubmed
Muñiz, Sorting of GPI-anchored proteins from yeast to mammals--common pathways at different sites? 2014, Pubmed
Nader, New insights on the specificity of heparin and heparan sulfate lyases from Flavobacterium heparinum revealed by the use of synthetic derivatives of K5 polysaccharide from E. coli and 2-O-desulfated heparin. 1999, Pubmed
Niehrs, The complex world of WNT receptor signalling. 2012, Pubmed
Ohkawara, Role of glypican 4 in the regulation of convergent extension movements during gastrulation in Xenopus laevis. 2003, Pubmed , Xenbase
Pallerla, Heparan sulfate Ndst1 gene function variably regulates multiple signaling pathways during mouse development. 2007, Pubmed
Panáková, Lipoprotein particles are required for Hedgehog and Wingless signalling. 2005, Pubmed
Reis, Cholesterol-rich membrane microdomains modulate Wnt/β-catenin morphogen gradient during Xenopus development. 2016, Pubmed , Xenbase
Rogers, Morphogen gradients: from generation to interpretation. 2011, Pubmed
Sakane, Localization of glypican-4 in different membrane microdomains is involved in the regulation of Wnt signaling. 2012, Pubmed
Sarrazin, Heparan sulfate proteoglycans. 2011, Pubmed
Satow, The role of Xenopus frizzled-8 in pronephric development. 2004, Pubmed , Xenbase
Session, Genome evolution in the allotetraploid frog Xenopus laevis. 2016, Pubmed , Xenbase
Smith, Forming and interpreting gradients in the early Xenopus embryo. 2009, Pubmed , Xenbase
Stanganello, Filopodia-based Wnt transport during vertebrate tissue patterning. 2015, Pubmed
Strigini, Wingless gradient formation in the Drosophila wing. 2000, Pubmed
Suzuki, Generation and characterization of a series of monoclonal antibodies that specifically recognize [HexA(+/-2S)-GlcNAc]n epitopes in heparan sulfate. 2008, Pubmed
Taelman, Wnt signaling requires sequestration of glycogen synthase kinase 3 inside multivesicular endosomes. 2010, Pubmed , Xenbase
Takei, Three Drosophila EXT genes shape morphogen gradients through synthesis of heparan sulfate proteoglycans. 2004, Pubmed
van den Born, Novel heparan sulfate structures revealed by monoclonal antibodies. 2005, Pubmed
Wang, Frzb, a secreted protein expressed in the Spemann organizer, binds and inhibits Wnt-8. 1997, Pubmed , Xenbase
Yamada, Structural and functional changes of sulfated glycosaminoglycans in Xenopus laevis during embryogenesis. 2009, Pubmed , Xenbase
Yamamoto, Caveolin is necessary for Wnt-3a-dependent internalization of LRP6 and accumulation of beta-catenin. 2006, Pubmed
Yan, Shaping morphogen gradients by proteoglycans. 2009, Pubmed
Yu, Fgf8 morphogen gradient forms by a source-sink mechanism with freely diffusing molecules. 2009, Pubmed
Zhang, Notum is required for neural and head induction via Wnt deacylation, oxidation, and inactivation. 2015, Pubmed , Xenbase
