Click here to close
Hello! We notice that you are using Internet Explorer, which is not supported by Xenbase and may cause the site to display incorrectly.
We suggest using a current version of Chrome,
FireFox, or Safari.
Mol Cells
2017 Nov 30;4011:823-827. doi: 10.14348/molcells.2017.0262.
Show Gene links
Show Anatomy links
Targeted Base Editing via RNA-Guided Cytidine Deaminases in Xenopus laevis Embryos.
Park DS, Yoon M, Kweon J, Jang AH, Kim Y, Choi SC.
???displayArticle.abstract???
Genome editing using programmable nucleases such as CRISPR/Cas9 or Cpf1 has emerged as powerful tools for gene knock-out or knock-in in various organisms. While most genetic diseases are caused by point mutations, these genome-editing approaches are inefficient in inducing single-nucleotide substitutions. Recently, Cas9-linked cytidine deaminases, named base editors (BEs), have been shown to convert cytidine to uridine efficiently, leading to targeted single-base pair substitutions in human cells and organisms. Here, we first report on the generation of Xenopus laevis mutants with targeted single-base pair substitutions using this RNA-guided programmable deaminase. Injection of base editor 3 (BE3) ribonucleoprotein targeting the tyrosinase (tyr) gene in early embryos can induce site-specific base conversions with the rates of up to 20.5%, resulting in oculocutaneous albinism phenotypes without off-target mutations. We further test this base-editing system by targeting the tp53 gene with the result that the expected single-base pair substitutions are observed at the target site. Collectively, these data establish that the programmable deaminases are efficient tools for creating targeted point mutations for human disease modeling in Xenopus.
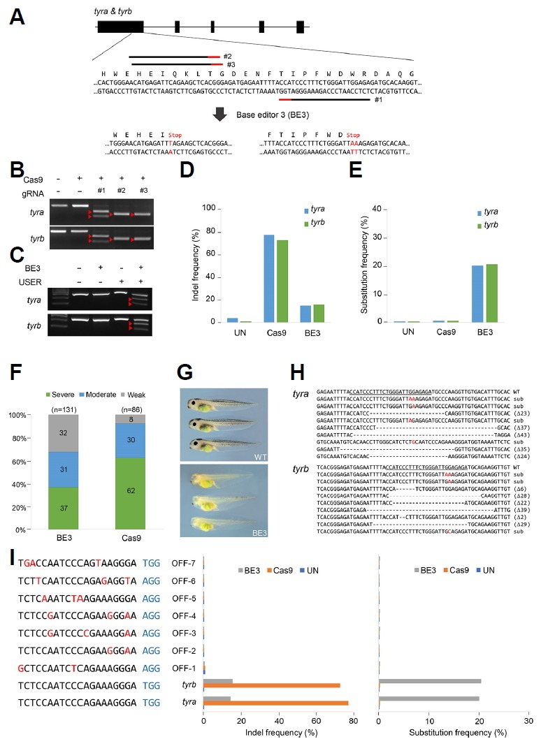
Fig. 1. Generation of tyrosinase-deficient X. laevis by a RNA-guided programmable deaminase, BE3(A) The target sequences at the tyra and tyrb loci. The PAM and target sequences for gRNAs are shown in red and black bar, respectively. The nucleotides substituted by programmable deaminase are shown in red. (B) In vitro assay for Cas9 protein-mediated cleavage of the target sequences at tyra and tyrb. (C) In vitro deamination assay for BE3 RNP with gRNA #1 targeting both tyra and tyrb. Arrowheads indicate cleavage products for each target site. (D, E) Targeted deep sequencing analysis of frequencies of indel mutation (D) and C-to-T substitution (E) that were induced by Cas9 or BE3, respectively, in X. laevis. UN, uninjected control embryos. (F) Percentages of phenotypes of the Cas9 or BE3 RNP-injected embryos. With the phenotypically abnormal (cyclopic, strongly kinked axes) embryos being discarded, the phenotypes were categorized into 3 groups (severe, moderate, weak) according to the degree of loss of pigmentation in melanocytes and RPE. (G) Compared to wild-type (WT) control embryos, the BE3 RNP-injected embryos exhibited significant reduction of pigmentation in the eyes and melanocytes along the antero-posterior body axis. (H) Alignment of the most frequent mutant sequences from the BE3-injected pooled X. laevis embryos. Target sequences are underlined. The nucleotides substituted by programmable deaminase are shown in red. Dashes (â) denote gaps. The nature of the mutations is indicated in the right column. WT, wild-type; sub, substitutions; Î, deletion. The number of deleted base pairs is shown after the symbol, Î. (I) On-target and off-target sequences of tyr gene are shown on the left column. The PAM site and mismatched bases are shown in blue and red, respectively. The UN, uninjected control embryo.
Fig. 2. Generation of premature stop codon in tp53 via a programmable deaminase, BE3(A) The target sequences at the tp53 locus. The PAM and target sequences for gRNAs #1 and #2 are shown in red and black bar, respectively. The nucleotides substituted by programmable deaminase are shown in red. (B) In vitro cleavage and (C) in vitro deamination assays for the target sequences in PCR amplicons from X. laevis genomic DNA. Arrowheads indicate cleavage products for each target site. (D, E) Targeted deep sequencing analysis of frequencies of indel mutations (D) and C-to-T substitution (E) in Cas9 or BE3 RNP-injected X. laevis embryos. UN, uninjected control embryo. (F) Alignment of mutant sequences from the BE3-injected pooled X. laevis embryos. The target sequences are underlined. The nucleotides substituted by programmable deaminase are shown in red. The nature of the mutations is shown in the right column. WT, wild-type; Î, deletion; sub, substitutions. The number of deleted base pairs is indicated after the symbol, Î.
Aslan,
High-efficiency non-mosaic CRISPR-mediated knock-in and indel mutation in F0 Xenopus.
2017, Pubmed,
Xenbase
Aslan,
High-efficiency non-mosaic CRISPR-mediated knock-in and indel mutation in F0 Xenopus.
2017,
Pubmed
,
Xenbase Bae,
Cas-OFFinder: a fast and versatile algorithm that searches for potential off-target sites of Cas9 RNA-guided endonucleases.
2014,
Pubmed Blitz,
Biallelic genome modification in F(0) Xenopus tropicalis embryos using the CRISPR/Cas system.
2013,
Pubmed
,
Xenbase Harland,
Xenopus research: metamorphosed by genetics and genomics.
2011,
Pubmed
,
Xenbase Kim,
Increasing the genome-targeting scope and precision of base editing with engineered Cas9-cytidine deaminase fusions.
2017,
Pubmed Kim,
Generation of knockout mice by Cpf1-mediated gene targeting.
2016,
Pubmed Kim,
Highly efficient RNA-guided base editing in mouse embryos.
2017,
Pubmed Kim,
A guide to genome engineering with programmable nucleases.
2014,
Pubmed Komor,
Programmable editing of a target base in genomic DNA without double-stranded DNA cleavage.
2016,
Pubmed Lei,
Efficient targeted gene disruption in Xenopus embryos using engineered transcription activator-like effector nucleases (TALENs).
2012,
Pubmed
,
Xenbase Liang,
Effective gene editing by high-fidelity base editor 2 in mouse zygotes.
2017,
Pubmed Ma,
Targeted AID-mediated mutagenesis (TAM) enables efficient genomic diversification in mammalian cells.
2016,
Pubmed Nakayama,
Simple and efficient CRISPR/Cas9-mediated targeted mutagenesis in Xenopus tropicalis.
2013,
Pubmed
,
Xenbase Nishida,
Targeted nucleotide editing using hybrid prokaryotic and vertebrate adaptive immune systems.
2016,
Pubmed Rees,
Improving the DNA specificity and applicability of base editing through protein engineering and protein delivery.
2017,
Pubmed Sakane,
Targeted mutagenesis of multiple and paralogous genes in Xenopus laevis using two pairs of transcription activator-like effector nucleases.
2014,
Pubmed
,
Xenbase Shimatani,
Targeted base editing in rice and tomato using a CRISPR-Cas9 cytidine deaminase fusion.
2017,
Pubmed Young,
Efficient targeted gene disruption in the soma and germ line of the frog Xenopus tropicalis using engineered zinc-finger nucleases.
2011,
Pubmed
,
Xenbase Zhang,
Programmable base editing of zebrafish genome using a modified CRISPR-Cas9 system.
2017,
Pubmed Zong,
Precise base editing in rice, wheat and maize with a Cas9-cytidine deaminase fusion.
2017,
Pubmed