|
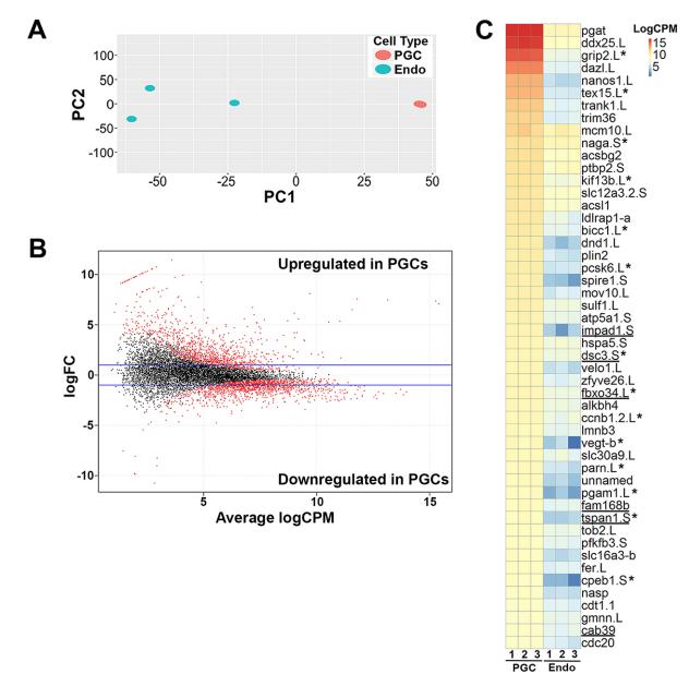
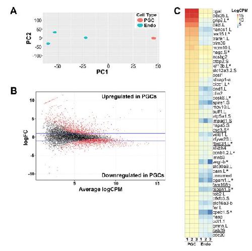
Fig. 1. RNA-seq analysis of PGC versus endoderm cell
transcripts in X. laevis embryos. (A) Two-dimensional
principal component analysis (PCA) of PGC and Endo
transcripts from st. 12.5-14 embryos. Variance was 73.5% and
11.3% in PC1 and PC2, respectively. (B) Differential expression
analysis of PGC versus Endo transcripts; red dots indicate
differentially expressed transcripts. (C) Heat map of the top 50
PGC-enriched transcripts; novel germline transcripts are
underlined. Endo, endoderm cell sample. Asterisks indicate
transcripts that express more than one copy. ‘.L’ and ‘.S’ indicate
long and short chromosomes, respectively. Note that only the
more highly expressed copy in PGCs is shown. |
|
Fig. 2. Analysis of PGC-enriched transcripts. (A) GeneGo direct interaction network connecting 53 of the 150 most highly expressed PGC-enriched transcripts
(network key: https://portal.genego.com/help/MC_legend.pdf ). (B) Top 300 PGC-enriched transcripts categorized by molecular function. (C) Distribution of
zygotically expressed maternal, vegetally enriched transcripts. DE, differentially expressed. |
|
Fig. 3. WISH analysis of PGC transcripts. Expression of selected PGC-enriched mRNAs at post-MBT st. 11.5 (gastrula), 16 (neurula) and 33/34 (tailbud). pgat
expression marks germ plasm in PGCs. Transcripts detected in PGCs at neurula are shown at higher magnification in insets. WISH analysis was performed on
â¥21 total embryos from at least three adult female frogs. Insets show magnifications of the boxed areas. A, anterior; b, brain; ba, brachial arches; cg, cranial
ganglia; D, dorsal; gl, cement gland; isr, intersegmental region; L, left; n, notochord; np, nasal placodes; nt, neural tube; ov, otic vesicle; P, posterior; pn,
pronephros; R, right; s, somites; V, ventral; vbi, ventral blood islands; Vg, vegetal view. Scale bars: 200 μm. |
|
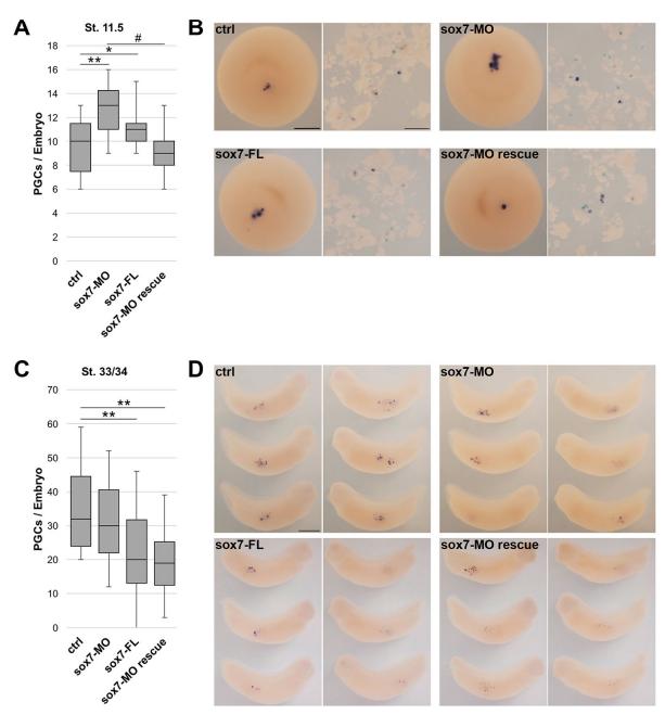
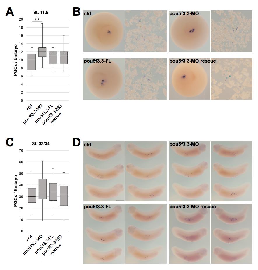
Fig. 4. PGC number increased after
PGC-directed sox7 knockdown or
overexpression in early development.
(A-D) The number of PGCs per embryo was
determined in control, sox7-MO, sox7-FL, and
sox7-MO rescue embryos at gastrula (st.
11.5) (A,B) and tailbud (st. 33-34) (C,D)
stages. Representative images are
shown (B,D). In box and whisker plots, middle
bar is the median, top of the box is the third
quartile, bottom of the box is the first quartile,
and the whiskers represent the minimum and
maximum number of PGCs observed in one
embryo of the set analyzed (i.e. the range).
ctrl n=23, sox7-MO n=24, sox7-FL n=23,
sox7-MO rescue n=25. *P<0.05, **P<0.005
(compared with uninjected control); #
P<0.05
(compared with sox7-MO). pgat expression by
WISH was used to identify PGCs. Analysis
shown for one of at least three independent
experiments. ctrl, control; FL, full-length, flagtagged; MO, morpholino. Scale bars: 500 μm
(B); 1 mm (D). |
|
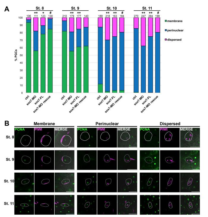
Fig. 5. PGC-directed sox7 knockdown or overexpression altered germ plasm localization in early PGC development. Control, sox7-MO, sox7-FL, and
sox7-MO rescue embryos were analyzed for Piwi (germ plasm; pink) and PCNA (nuclear; green) expression by immunofluorescence at the indicated stages.
(A) Germ plasm localization in each PGC was classified as membrane, nuclear or dispersed and quantified; n numbers of PGCs analyzed are indicated.
(B) Representative images of each classification are shown for all stages analyzed. Representative PGC in each panel is outlined in white. *P<0.05, **P<0.005
(compared with ctrl); #
P<0.05 (compared with sox7-MO). ctrl, control; FL, full length, flag-tagged; MO, morpholino. All images were taken at 20Ã.
Scale bars: 100 μm. |
|
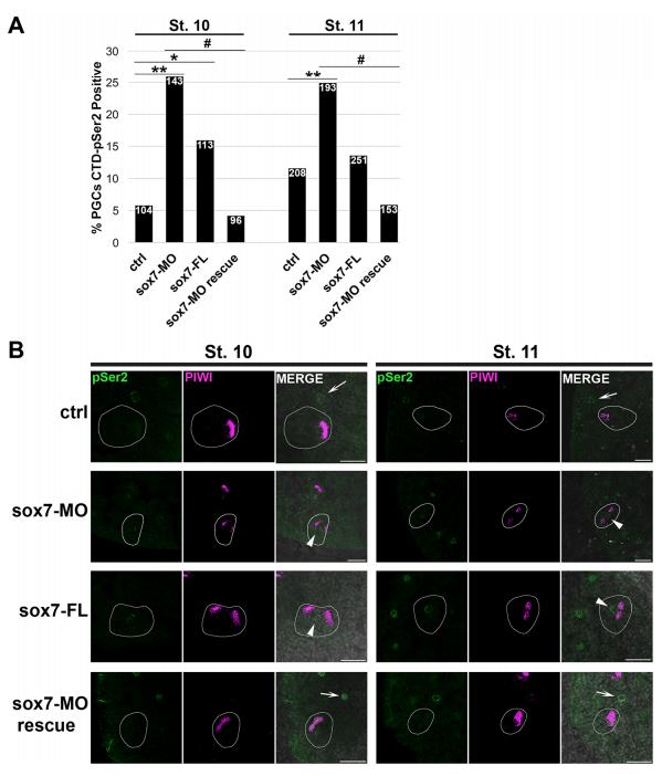
Fig. 6. PGC-directed sox7 knockdown or
overexpression increased the number of
transcriptionally active PGCs in early
development. Control, sox7-MO, sox7-FL,
and sox7-MO rescue embryos were analyzed
for Piwi (germ plasm; pink) and pSer2
(transcriptionally active nuclei; green)
expression by immunofluorescence at the
indicated stages. (A) The percentage of
pSer2-positive PGCs was determined;
n numbers of PGCs analyzed are indicated.
(B) Representative images of PGCs from
control and injected embryos are shown for
each stage. Representative PGC in each panel
is outlined in white; arrowheads indicate pSer2-
positive PGCs; arrows indicate pSer2-positive
somatic cell nuclei. *P<0.05, **P<0.005
(compared with ctrl); #
P<0.005 (compared with
sox7-MO). ctrl, control; MO, morpholino; FL, full
length, flag-tagged; pSer2, RNA polymerase II
carboxy-terminal-domain phosphorylated
at Ser2. All images were taken at 20Ã. Scale
bars: 50 μm. |
|
Fig. 7. PGC-directed sox7 knockdown, but not overexpression, alters expression of germline genes. (A,B) RT-qPCR of expression of germline genes
in PGC-directed scramble-MO control and sox7 knockdown embryos (sox7-MO) relative to uninjected control embryos (dashed line) (A) and uninjected
control (ctrl) and PGC-directed sox7 overexpression (sox7-FL) embryos (B) at st. 8, 9, 10 and 11. *P<0.05 (compared with relative control). odc1 expression was
used as the reference gene. Error bars represent s.d. of at least two experiments. |
|
Figure S1. Methods flow chart for RNA-seq analysis of PGC versus endoderm cell
transcripts in X. laevis embryos. 1,2,3 denote PGC and Endo sample sets. |
|
|
|
Figure S3. sox7-MO does not inhibit sox7-FL rescue protein expression. Expression of full
length, flag-tagged sox7 rescue construct (sox7-FL rescue) in the presence of sox7-MO
(concentrations are indicated). Western blot (top); histogram of the western (bottom). |
|
Figure S4. pou5f3.3-MO inhibits pou5f3.3-FL and not pou5f3.3-FL rescue protein
expression. Schematic of the pou5f3.3 (oct60) morpholino (pou5f3.3-MO) targeted region (A).
Expression of full length, flag-tagged pou5f3.3 (pou5f3.3-FL) (B) and pou5f3.3-FL rescue (C) in
the presence of pou5f3.3-MO (concentrations are indicated). Respective histograms are shown. |
|
|
|
Figure S6. Maternal vegt is expressed in PGCs. Raw reads from PGC and Endo samples were
aligned to A) Sea urchin wnt8 (negative alignment control), Xenopus laevis wnt8 (positive
alignment control), vegt region conserved between maternal and zygotic vegt isoforms (vegt
Conserved Region; positive vegt control), maternal vegt (5’ 131bp region unique to maternal vegt,
black, plus 70bp of the conserved region, green), and zygotic vegt (5’ 32bp region unique to
zygotic vegt, black, plus 70bp of the conserved region, green), B) then counted. Transcription
start site is indicated for maternal and zygotic vegt. |
|
Figure S6. Maternal vegt is expressed in PGCs. Raw reads from PGC and Endo samples were
aligned to A) Sea urchin wnt8 (negative alignment control), Xenopus laevis wnt8 (positive
alignment control), vegt region conserved between maternal and zygotic vegt isoforms (vegt
Conserved Region; positive vegt control), maternal vegt (5’ 131bp region unique to maternal vegt,
black, plus 70bp of the conserved region, green), and zygotic vegt (5’ 32bp region unique to
zygotic vegt, black, plus 70bp of the conserved region, green), B) then counted. Transcription
start site is indicated for maternal and zygotic vegt. |
|
cdc20 (cell division cycle 20 ) gene expression in Xenopus laevis embryo, assayed via in situ hybridization, NF stage 33/34, lateral view, anterior right, dorsal up. |
|
fam168b (family with sequence similarity 168 member B) gene expression in Xenopus laevis embryo, assayed via in situ hybridization, NF stage 33/34, lateral view, anterior right, dorsal up. |
|
fer (fer (fps/fes related) tyrosine kinase) gene expression in Xenopus laevis embryo, assayed via in situ hybridization, NF stage 33/34, lateral view, anterior right, dorsal up. |
|
lmnb3 (lamin B3) gene expression in Xenopus laevis embryo, assayed via in situ hybridization, NF stage 33/34, lateral view, anterior right, dorsal up.
|
|
pgam1 (phosphoglycerate mutase 1) gene expression in Xenopus laevis embryo, assayed via in situ hybridization, NF stage 33/34, lateral view, anterior right, dorsal up.
|
|
rtn3 (reticulon 3) gene expression in Xenopus laevis embryo, assayed via in situ hybridization, NF stage 33/34, lateral view, anterior right, dorsal up. |
|
pphln1 (periphilin 1) gene expression in Xenopus laevis embryo, assayed via in situ hybridization, NF stage 33/34, lateral view, anterior right, dorsal up. |
|
tspan1 (tetraspanin 1) gene expression in Xenopus laevis embryo, assayed via in situ hybridization, NF stage 33/34, lateral view, anterior right, dorsal up. |
|
ppp1r2 (protein phosphatase 1 regulatory inhibitor subunit 2) gene expression in Xenopus laevis embryo, assayed via in situ hybridization, NF stage 33/34, lateral view, anterior right, dorsal up.
|
|
prpsap2 (phosphoribosyl pyrophosphate synthetase-associated protein 2) gene expression in Xenopus laevis embryo, assayed via in situ hybridization, NF stage 33/34, lateral view, anterior right, dorsal up.
|