|
Figure 1. Depletion of XTRPM6 caused gastrulation defects during Xenopus embryogenesis. (a) Temporal expression pattern of XTRPM6. The expression level of XTRPM6 RNA was assessed by RT-PCR analysis. ODC was used as an internal control. RT(-) is without reverse transcriptase as a negative control. Full gel images shown in Supplementary Figure 5.
(b) Spatial expression pattern of XTRPM6. Whole-mount in situ hybridization was performed using an XTRPM6 anti-sense RNA probe. No signal was detected using an XTRPM6 sense RNA probe. Arrowheads for stage 17 (dorsal) indicate lateral staining; the dotted line indicates where the transverse section was done. Arrowhead for stage 17 (anterior) indicates strong anterior staining overlapping with the cement gland and the pre-placodal region. Arrowheads for stage 23 and stage 28 indicate XTRPM6 expression in primary heart field and pronephric duct, respectively. St: stage.
(c) TRPM6 is required for gastrulation. A control MO or XTRPM6 MO was injected into the two dorsal or ventral blastomeres at the 4-cell stage, and the phenotype was observed at tadpole stages. Dorsal injection of XTRPM6 MO or XTRPM7 MO caused gastrulation defects. Ventral injection of XTRPM6 MO but not XTRPM7 MO caused a shortened and curved axis. For the rescue experiments, 40 ng of the XTRPM6 MO was co-injected with the specified mRNAs. (d) Quantification of phenotypes scored at stage 28â30. The collective total number of injected embryos from all experiments is indicated above each bar. |
|
Figure 2. XTRPM6 is required for neural tube closure. (a) A control MO or XTRPM6 MO was injected into the two dorsal blastomeres at the 4-cell stage embryos. At stage 20, depletion of XTRPM6 caused neural tube closure defect. Dotted lines indicate the neural fold. (b) and (c) Visualization of the neural plate by staining with Sox2 (b) and Otx2 (c). The in situ hybridization of Sox2 (pan-neural marker) and Otx2 (pre-chordal neural plate marker) indicate that a wider neural plate is observed on the XTRPM6 MO injected side compared to that of uninjected side (black dotted lines). (d) The XTRPM6 MO or a control MO was co-injected with GFP RNA into the animal lateral blastomeres of the 16-cell embryo to target the lateral neural plate and epidermal tissue, where XTRPM6 is highly expressed. The lateral animal blastomeres are indicated with black arrows in the illustration of the 16-cell embryo. White arrowheads indicate midline of the embryo. (e) Quantification of the results from (d). The collective total number of injected embryos from all experiments is indicated above each bar. |
|
Figure 3. TRPM7 but not TRPM6 is required for mediolateral intercalation. (a) Schematic illustration of mediolateral and radial intercalation. During gastrulation and neurulation, mesodermal and ectodermal cells move and exchange their positions with one another, which is referred to as cell intercalation. Depending on the direction of the cell movement, intercalation can be divided into mediolateral (upper illustration) and radial (lower illustration) intercalation. Black arrows indicate the direction of cell movement. Mediolateral intercalation results in tissue lengthening and narrowing, whereas radial intercalation results in tissue spreading as the number of layers are reduced (indicated solid green arrows).
(b) A Keller explant assay was performed to investigate XTRPM6âs effect on mediolateral intercalation. The designated morpholinos or dominant negative Dishevelled (Xdd1) RNA were injected into two dorsal blastomeres of 4-cell stage embryos. The dorsal marginal zone, which undergoes mediolateral intercalation, was dissected at stage 10.5. Embryos injected with Xdd1, and the TRPM7 MO were used as positive controls for their inhibition of mediolateral intercalation.
(c) Quantification of the results from Keller explant assay. Explants were scored by the ratio of length/width. The collective total number of injected embryos from all experiments is indicated above each bar. Error bars indicate standard error. *Pâ=â0.017. |
|
Figure 4. XTRPM6 but not XTRPM7 is required for radial intercalation. (a) Control and XTRPM6 MOs were injected into the animal pole at 2-cell stage embryo. LacZ RNA was co-injected with MO as a tracer. At late gastrula stage (stage 12-13) the process of blastopore closure was observed (upper panels). Embryos were stained for β-galactosidase activity using Red-gal as a substrate (lower panels) to visualize the distribution of LacZ-positive cells. No defect in blastopore closure was observed in XTRPM6 MO-injected embryos. (b) Control and XTRPM6 MOs were laterally injected into two ventral blastomeres with LacZ RNA at 4-cell stage embryo. Embryos were stained for β-galactosidase activity at stage 14â15. XTRPM6 MO injected embryos had very little staining on the embryo surface compared to control MO-injected embryos. (c) and (d) Red-gal stained embryos injected with the XTRPM6 MO or control MO were partially dissected. For control MO-dissected embryos, strong staining was observed in the outer epithelial ectoderm layer of the embryo (indicated with brackets). In contrast, strong staining was not readily observed at the outer epithelial ectoderm layer (indicated with brackets) for TRPM6 MO-dissected embryos; instead strong staining was observed in deeper layers of the embryo and on the archenteron roof. (e) Quantification of surface staining from (b). The collective total number of injected embryos from all experiments is shown above each bar. Error bars indicate standard error. **Pâ<â0.01. |
|
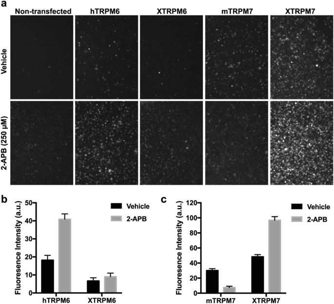
Figure 5. TRPM6 mediates divalent-cation influx. (a) Zinc-influx assay was employed to assess the channel function of XTRPM6, hTRPM6, mTRPM7, and XTRPM7 in intact cells. hTRPM6 and mTRPM7 were used as positive controls. Uptake of Zn2+ could be detected in TRPM7â/â HEK293T cells transiently transfected with XTRPM6, XTRPM7, mTRPM7, and hTRPM6. Zn2+-uptake by XTRPM6, hTRPM6, and XTRPM7 could be pharmacologically enhanced by application of 250 μM 2-APB, whereas Zn2+-uptake by mTRPM7 was suppressed by application of 250 μM 2-APB. (b and c) Quantification of fluorescence intensity expressed in arbitrary units (a.u.) from the results shown in (a).
|
|
Figure 6. Model of XTRPM6 and XTRPM7 functions during neural tube closure. A transverse section of the neural tissue is shown at the indicated stages (left). The blue tissue represents ectoderm, and the red issue represents mesoderm. “So” indicates Somites. “N” indicates notochord. At the early neurula stage (stage 14–15), XTRPM6 is primarily expressed in the lateral regions (dotted circles) of the embryo, whereas XTRPM7 is mainly found in the medial region (dotted rectangle) of the embryo. Right illustrations show cell movements during mediolateral and radial intercalation. The results of our experiments indicate that XTRPM6 regulates radial intercalation in the lateral region with little or no contribution from XTRPM7 to support neural fold elevation and neuroectodermal cell movement towards the midline. While this radial intercalation in the lateral region is occurring, XTRPM7 is mainly involved in regulating mediolateral intercalation in the medial region of neural plate to contribute to neural tube closure. Our Keller explant data indicate the XTRPM6 may also contribute to a small degree to mediolateral intercalation. Parentheses around TRPM7 and TRPM6 indicate where the channels may have a minor functional role. The above model is based on the present data and previously published results (ref.16). |
|
trpm6 (transient receptor potential cation channel, subfamily M, member 6 ) gene expression in Xenopus laevis embryo, assayed via in situ hybridization, NF stage 17, anterior view, dorsal up. |
|
trpm6 (transient receptor potential cation channel, subfamily M, member 6 ) gene expression in Xenopus laevis embryo, assayed via in situ hybridization, NF stage 23, lateral view, anterior left, dorsal up. |
|
trpm6 (transient receptor potential cation channel, subfamily M, member 6 ) gene expression in Xenopus laevis embryo, assayed via in situ hybridization, NF stage 28, lateral view, anterior left, dorsal up. |
|
|