XB-ART-54280
Biochem Biophys Rep
2015 Jul 26;3:175-189. doi: 10.1016/j.bbrep.2015.08.005.
Show Gene links
Show Anatomy links
Conservation of structure and function in vertebrate c-FLIP proteins despite rapid evolutionary change.
Sakamaki K, Iwabe N, Iwata H, Imai K, Takagi C, Chiba K, Shukunami C, Tomii K, Ueno N.
???displayArticle.abstract???
Cellular FLICE-like inhibitory protein (c-FLIP, gene symbol CFLAR) was first identified as a negative regulator of death receptor-mediated apoptosis in mammals. To understand the ubiquity and diversity of the c-FLIP protein subfamily during evolution, c-FLIP orthologs were identified from a comprehensive range of vertebrates, including birds, amphibians, and fish, and were characterized by combining experimental and computational analysis. Predictions of three-dimensional protein structures and molecular phylogenetic analysis indicated that the conserved structural features of c-FLIP proteins are all derived from an ancestral caspase-8, although they rapidly diverged from the subfamily consisting of caspases-8, -10, and -18. The functional role of the c-FLIP subfamily members is nearly ubiquitous throughout vertebrates. Exogenous expression of non-mammalian c-FLIP proteins in cultured mammalian cells suppressed death receptor-mediated apoptosis, implying that all of these proteins possess anti-apoptotic activity. Furthermore, non-mammalian c-FLIP proteins induced NF-κB activation much like their mammalian counterparts. The CFLAR mRNAs were synthesized during frog and fish embryogenesis. Overexpression of a truncated mutant of c-FLIP in the Xenopus laevis embryos by mRNA microinjection caused thorax edema and abnormal constriction of the abdomen. Depletion of cflar transcripts in zebrafish resulted in developmental abnormalities accompanied by edema and irregular red blood cell flow. Thus, our results demonstrate that c-FLIP/CFLAR is conserved in both protein structure and function in several vertebrate species, and suggest a significant role of c-FLIP in embryonic development.
???displayArticle.pubmedLink??? 29124180
???displayArticle.pmcLink??? PMC5668880
???displayArticle.link??? Biochem Biophys Rep
Species referenced: Xenopus laevis
Genes referenced: casp10 casp8 cflar cstb fadd fas gchfr myc odc1 prl.2 rela traf2 Upk3b
???attribute.lit??? ???displayArticles.show???
|
|
Fig. 1. Analysis of the protein structures of c-FLIP proteins. (A) Multiple alignment of amino acid sequences of human, chicken, African clawed frog, medaka, stickleback, and zebrafish c-FLIP proteins. Identical and similar amino acids in all family members are indicated by red and blue, respectively. The two bold lines and a yellow box indicate the DED motif and the protease-like CASc* domain, respectively. The numbers (1) and (2) shown above the sequences indicate the crucial arginine and tyrosine amino acid residues, which are the cause of the deactivation of the protease activity [8], and an asterisk indicates the conserved leucine residue. (B) Structural superposition of human c-FLIP and non-mammalian c-FLIP proteins. Structural models of the CASc* domain of chicken (light pink), clawed frog (orange), and zebrafish (magenta) c-FLIP proteins were computationally generated and superimposed with the CASc* domain of human c-FLIP (cyan, PDB ID: 3H13). (C) Comparison of the exon-intron organization of the CFLAR genes. The splice junction sites of the CFLAR/c-FLIP genes in vertebrates are indicated by vertical lines. Their positions were defined by the comparison of the respective genomic and cDNA sequences from the species listed in Table A2. The regions corresponding to two DED motifs and a CASc* domain are indicated by blue and red boxes, respectively. |
|
|
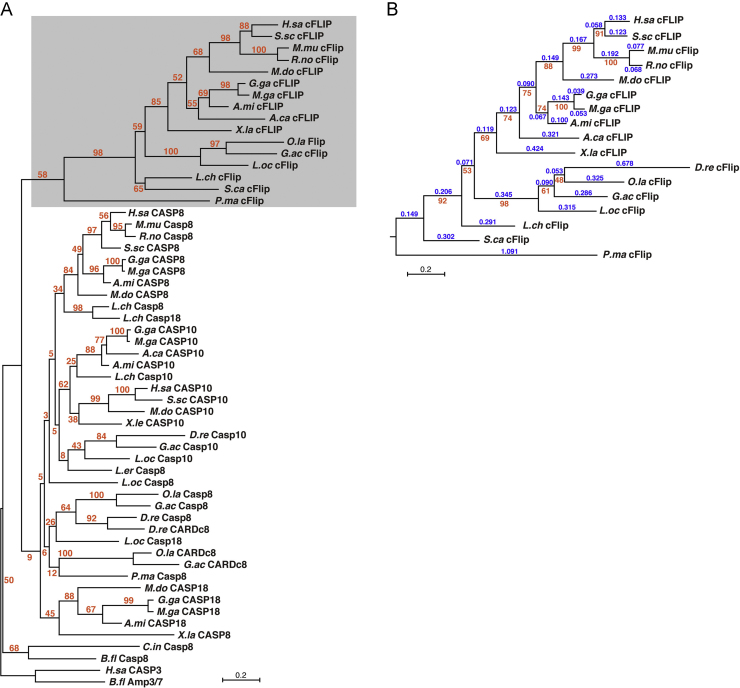
Fig. 2. Molecular phylogenetic analysis of c-FLIP and its paralogous proteins. (A) A molecular phylogenetic tree of c-FLIP and its paralogs, CASP8, CASP10, CASP18, and CARD-casp8 was constructed by RAxML, based on an alignment of the protease-like/protease (CASc*/CASc) domains (145 amino acid sites without mismatches including insertion/deletion (indel)). Human CASP3 and amphioxus CASP3-like AmphiCASP3/7 proteins were used as an out-group for rooting the tree. Numbers (in orange) at internal branches indicate the percentage of support of that branching pattern based on a bootstrap method with 100 replicates (bootstrap probabilities). The scale bar indicates the evolutionary distance of 0.2 amino acid substitutions per site. (B) A molecular phylogenetic tree restricted to the c-FLIP subfamily proteins. The tree was constructed by RAxML, based on an alignment of the c-FLIP CASc* domains (164 amino acid sites) derived from 17 animal species including zebrafish. The number (in blue) above each branch shows branch length, while the number (in orange) beneath each internal branch shows bootstrap probability. The scale bar indicates the evolutionary distance of 0.2 amino acid substitutions per site. The identification numbers of the c-FLIP subfamily and its paralogous proteins shown in the tree are listed in Table A1. Abbreviations of the species: A.ca, A. carolinensis (anole lizard); A.mi, A. mississippiensis (alligator); B.fl, B. floridae (lancelet); D.re, D. rerio (zebrafish); G.ac, G. aculeatus (stickleback); G.ga, G. gallus (chicken); H.sa, H. sapiens (human); L.ch, L. chalumnae (coelacanth); L.er, L. erinacea (little skate); L.oc, L. oculatus (spotted gar); M.do, M. domestica (opossum); M.ga, M. gallopavo (turkey); M.mu, M. musculus (mouse); O.la, O. latipes (medaka); R.no, R. norvegicus (rat); S.ca, S. canicula (catshark); S.sc, S. scrofa (pig); X.la, X. laevis (African clawed frog) |
|
|
Fig. 3. The specified amino acid substitutions of the CASc⁎ domain and their evolutionary conservation. (A) A schematic diagram of human CASP8 and c-FLIP proteins. Two DED motifs, a CASc protease domain, and a CASc* protease-like domain are indicated by boxes, respectively. White stars indicate the position of the essential amino acid residues, histidine (H) and cysteine (C) for the catalytic dyad formation in CASP8, whereas the gray stars indicate arginine (R) and tyrosine (Y) of c-FLIP positionally corresponding to two amino acid residues of CASP8, and are also coincident with positions (1) and (2), as shown in Fig. 1A. (B) A summary of critical amino acid residues of c-FLIP proteins conserved in vertebrates. Both the arginine (R) and tyrosine (Y) residues are evolutionarily conserved in most bony vertebrates. In the mouse c-Flip protein, the arginine residue is exceptionally changed to leucine. In the fish lineage, a phenylalanine (F) residue instead of tyrosine is present in the catshark whereas both lysine (K) and valine (V) residues are present at these two critical positions in the lamprey. A taxonomic tree of the species shown at the left was generated based on the previous study [70]. (C) Closeup views of the pseudocatalytic triad of c-FLIP proteins. The arginine, tyrosine, and leucine residues, which are shown in spheres, in human, chicken, clawed frog, and zebrafish c-FLIP proteins are brought close together in the three-dimensional shape forming a triad. In the lamprey, c-FLIP includes lysine, valine, and cysteine residues instead of the conserved amino acids, resulting in the failure of the triad formation. As mouse c-FLIP has replaced the arginine residue with leucine (L), there is little interaction with another leucine. The gray, red, and blue spheres indicate C, O, and N atoms, respectively. |
|
|
Fig. 4. Assessment of the anti-apoptotic activity of the c-FLIP subfamily proteins. (A) The protein structure of Flag-tagged non-mammalian c-FLIP proteins consisting of two DED motifs and a CASc* protease-like domain. (B) Immunoblot analysis of non-mammalian c-FLIP proteins. The empty vector, pCMV-Flag/HsFLIP, pME18S-Flag/GgFLIP, pME18S-Flag/XlFLIP, or pME18S-Flag/DrFLIP were transiently transfected into HeLa cells. After culturing for 48 h, transgene products were analyzed by immunoblotting with an anti-Flag antibody. (C) Cytological analysis of transfectants expressing non-mammalian c-FLIP proteins. HeLa cells expressing Venus with or without human, chicken, clawed frog, and zebrafish c-FLIP were incubated in the presence (lower panels) or absence (upper panels) of anti-Fas antibody and CHX for 8 h, and examined for viability by monitoring Venus-positive cells. Both phase-contrast and fluorescence images in the same field were captured under the microscope. Scale bars represent 100 μm. (D) Co-immunoprecipitation and immunoblot analysis of physical interactions between non-mammalian c-FLIP proteins and human FADD. Human HEK293 cells were co-transfected with pME18S-HA/hFADD in conjunction with pME18S empty vector, pCMV-Flag/HsFLIP, pME18S-Flag/GgFLIP, pME18S-Flag/XlFLIP, or pME-Flag/DrFLIP. Baculovirus p35 was introduced into all transfected cells to prevent cell death. After 2 days of cultivation, transfected cells were harvested and lysed in lysis buffer. The cell lysates were immunoprecipitated with an anti-FLAG M2 affinity gel. Coimmunoprecipitates and aliquots of cell lysates were examined by immunoblot analysis with anti-Flag, anti-HA, and anti-actin antibodies, respectively. An asterisk indicates immunoglobulin light-chain. Abbreviations: H, human; C, chicken; F, clawed frog; Z, zebrafish; IP, immunoprecipitation; WB, western immunoblotting. |
|
|
Fig. 5. Functional analyses of non-mammalian c-FLIP proteins on NF-κB activation ability. (A, B) Enzymatic analysis of NF-κB activation induced by non-mammalian c-FLIP proteins. The empty vector or plasmids carrying c-FLIP were transiently co-transfected with pNFκB-Luc and pRL-TK into HEK293 cells, and cultured for 48 h. NF-κB activation was analyzed by measuring enzyme activities of dual luciferases produced in transfected cells using a luminometer. Data are presented as the means and standard deviations of samples counted from three independent experiments. The statistically-significant difference between two groups was evaluated by Studentâs t-test. (C) Cytological analysis of a NF-κB component, p65, in cells expressing c-FLIP. HEK293 cells were transiently transfected with an empty vector or plasmids carrying c-FLIP together with pEGFP/p65, and cultured for 24 h. The localization of EGFP/p65 proteins in transfected cells was analyzed by fluorescence microscopy. Typical patterns of subcellular localization of EGFP/p65: EGFP/p65 normally localizes in the cytoplasm (upper panels), but it translocates into the nucleus when the NF-κB signaling pathway undergoes activation (lower panels) [35]. Scale bars indicate 20 μm. (D) A summary of cytological analyses on the translocation of EGFP/p65. Within each field, positive cells (dark gray) and negative cells (light gray) for EGFP/p65 translocation were counted under the fluorescent microscope and percentages of total were calculated. N indicates the total number of transfected cells examined in four independent experiments. (E) Co-immunoprecipitation and immunoblot analysis of physical interactions between non-mammalian c-FLIP proteins and mouse TRAF2. HEK293 cells were transfected with either pCMV-Flag/HsFLIP, pME18S-Flag/GgFLIP, pME18S-Flag/XlFLIP, pME18S-Flag/DrFLIP, or control vector in combination with pME18S-Myc/TRAF2. Forty-eight hours after transfection, cells were lysed and the c-FLIP complex was immunoprecipitated from whole cell lysates with an anti-Flag antibody. Samples were analyzed alongside aliquots of the cell lysates by immunoblotting with anti-Flag, anti-Myc, and anti-actin antibodies, respectively. An asterisk indicates immunoglobulin light-chain. Abbreviations: H, human; C, chicken; F, clawed frog; Z, zebrafish; IP, immunoprecipitation; WB, western immunoblotting. |
|
|
Fig. 6. Irregular development of X. laevis embryos expressing a c-FLIP mutant. (A) The expression profile of African clawed frog CFLAR transcripts during embryogenesis. Total RNAs isolated from X. laevis embryos, which were collected at indicated stages (lanes 2â8), was analyzed by RT-PCR. PCR products amplified with primers specific for CFLAR (upper panel) and ODC (lower panel) were resolved by acrylamide-gel electrophoresis. Molecular weight markers were run in lane 1, and a negative control (NC) with no polymerase was run in lane 9. Arrows indicate the expected molecular weights of the CFLAR and ODC PCR products, respectively. (B) The structure of a truncated c-FLIP mutant, FLIP(DEDs), consisting of only two DED motifs. (C) Effect of a FLIP(DEDs) mutant on NF-κB activation. The empty vector or plasmids encoding intact or truncated forms of clawed frog c-FLIP were transiently co-transfected with pNFκB-Luc and pRL-TK into HEK293 cells. After 48 h in cell culture, NF-κB activation was analyzed by measuring enzyme activities of dual luciferases produced in transfected cells using a luminometer. Data are presented as the means and standard deviations of samples counted from three independent experiments. The statistically-significant difference between two groups was evaluated by Studentâs t-test. (D) Morphological analysis of embryos expressing FLIP(DEDs). X. laevis embryos were injected without (upper panel) or with mRNA encoding FLIP(DEDs), at the equatorial area of two dorsal (middle panel) or two ventral (lower panel) blastomeres at the four-cell-stage. Images of the developing embryos were acquired at stage 45. Arrowheads indicate the edema and abdominal constriction of the injected embryos, respectively. Scale bars indicate 1 mm. (E) A summary of the phenotypic data presented in (D). Embryos displaying edema (red), abdominal constriction (dark blue), bending (light blue), and other defects (black) were counted under the microscope. Data represent the percentages calculated from five independent experiments. Abbreviations: D, dorsal; V, ventral. |
|
|
Fig. 7. Developmental anomalies in zebrafish embryos with knockdown of cflar transcripts. (A) The expression profile of zebrafish cflar transcripts during embryogenesis. Total RNAs isolated from embryos, which were collected at 1, 6, 18, 36, and 48 h after fertilization (lanes 2–6), was analyzed by RT-PCR. PCR products amplified with primers specific for cflar (upper panel) and tubulin α6 (tubα6) (lower panel) were resolved by agarose-gel electrophoresis. Molecular weight markers were run in lane 1, and a negative control (NC) with no template DNA was run in lane 7. Arrows indicate the expected positions of the cflar and tubα6 PCR products, respectively. (B) Morphological analysis of developing embryos subjected to morpholino oligonucleotide (MO) injection. Fertilized eggs were injected with an antisense MO for cflar, cflar-MO and their development was monitored under the microscope. Images of the developing embryos were acquired at three days later. The resulting abnormal phenotypes consisted of edema (middle panel) and a cluster of blood cells in the vessel (right panel), indicated by an arrow. (C) A summary of the phenotypic data presented in (B). Embryos displaying the edema (red) or irregular flow of red blood cells (blue) were counted under the microscope. Data represent the percentages calculated from four independent experiments. |
|
|
Fig. A1. Multiple alignment of partial amino acid sequences in the CASc* domain of c-FLIP proteins. The conserved arginine (R), tyrosine (Y), and leucine (L) residues are shown in red. The assignments of α-helix and β-sheet secondary structure elements are based on a previous report (see Ref. [30]). |
|
|
Fig. A2. Cytological analysis of transfectants expressing fish c-FLIP proteins. HeLa cells expressing Venus with or without medaka and stickleback c-FLIP proteins were incubated in the presence (lower panels) or absence (upper panels) of anti-Fas antibody and CHX for 8 h, and examined for viability by monitoring Venus-positive cells. Both fluorescence and phase-contrast images in the same field were captured under the microscope. Scale bars represent 100 μm. |
References [+] :
Adkins,
Molecular phylogeny and divergence time estimates for major rodent groups: evidence from multiple genes.
2001, Pubmed
Adkins, Molecular phylogeny and divergence time estimates for major rodent groups: evidence from multiple genes. 2001, Pubmed
Adrain, New lives for old: evolution of pseudoenzyme function illustrated by iRhoms. 2012, Pubmed
Alladina, TRAIL-induced apoptosis in human vascular endothelium is regulated by phosphatidylinositol 3-kinase/Akt through the short form of cellular FLIP and Bcl-2. 2005, Pubmed
Altschul, Gapped BLAST and PSI-BLAST: a new generation of protein database search programs. 1997, Pubmed
Aravind, Apoptotic molecular machinery: vastly increased complexity in vertebrates revealed by genome comparisons. 2001, Pubmed
Birbach, Signaling molecules of the NF-kappa B pathway shuttle constitutively between cytoplasm and nucleus. 2002, Pubmed
Boldin, Involvement of MACH, a novel MORT1/FADD-interacting protease, in Fas/APO-1- and TNF receptor-induced cell death. 1996, Pubmed
Degterev, Chemical inhibitor of nonapoptotic cell death with therapeutic potential for ischemic brain injury. 2005, Pubmed
Denault, Caspases: keys in the ignition of cell death. 2002, Pubmed
Eckhart, Identification of novel mammalian caspases reveals an important role of gene loss in shaping the human caspase repertoire. 2008, Pubmed
Galluzzi, Molecular definitions of cell death subroutines: recommendations of the Nomenclature Committee on Cell Death 2012. 2012, Pubmed
Gertz, Composition-based statistics and translated nucleotide searches: improving the TBLASTN module of BLAST. 2006, Pubmed
Goda, Xenopus Rnd1 and Rnd3 GTP-binding proteins are expressed under the control of segmentation clock and required for somite formation. 2009, Pubmed , Xenbase
Golks, c-FLIPR, a new regulator of death receptor-induced apoptosis. 2005, Pubmed
Golks, The c-FLIP-NH2 terminus (p22-FLIP) induces NF-kappaB activation. 2006, Pubmed
Goltsev, CASH, a novel caspase homologue with death effector domains. 1997, Pubmed
Han, MRIT, a novel death-effector domain-containing protein, interacts with caspases and BclXL and initiates cell death. 1997, Pubmed
Hedges, TimeTree: a public knowledge-base of divergence times among organisms. 2006, Pubmed
Holler, Fas triggers an alternative, caspase-8-independent cell death pathway using the kinase RIP as effector molecule. 2000, Pubmed
Hu, I-FLICE, a novel inhibitor of tumor necrosis factor receptor-1- and CD-95-induced apoptosis. 1997, Pubmed
Hu, Activation of NF-kappaB by FADD, Casper, and caspase-8. 2000, Pubmed
Imanishi, Expression of cellular FLICE-inhibitory protein in human coronary arteries and in a rat vascular injury model. 2000, Pubmed
Inohara, CLARP, a death effector domain-containing protein interacts with caspase-8 and regulates apoptosis. 1997, Pubmed
Irmler, Inhibition of death receptor signals by cellular FLIP. 1997, Pubmed
Justus, Cloaked in ubiquitin, a killer hides in plain sight: the molecular regulation of RIPK1. 2015, Pubmed
Kaiser, RIP3 mediates the embryonic lethality of caspase-8-deficient mice. 2011, Pubmed
Kataoka, The caspase-8 inhibitor FLIP promotes activation of NF-kappaB and Erk signaling pathways. 2000, Pubmed
Kataoka, N-terminal fragment of c-FLIP(L) processed by caspase 8 specifically interacts with TRAF2 and induces activation of the NF-kappaB signaling pathway. 2004, Pubmed
Katoh, MAFFT: a novel method for rapid multiple sequence alignment based on fast Fourier transform. 2002, Pubmed
Kimmel, Stages of embryonic development of the zebrafish. 1995, Pubmed , Xenbase
Kominami, The initiator caspase, caspase-10beta, and the BH-3-only molecule, Bid, demonstrate evolutionary conservation in Xenopus of their pro-apoptotic activities in the extrinsic and intrinsic pathways. 2006, Pubmed , Xenbase
Krueger, FLICE-inhibitory proteins: regulators of death receptor-mediated apoptosis. 2001, Pubmed
Momoi, Analysis of Wnt8 for neural posteriorizing factor by identifying Frizzled 8c and Frizzled 9 as functional receptors for Wnt8. 2003, Pubmed
Muzio, FLICE, a novel FADD-homologous ICE/CED-3-like protease, is recruited to the CD95 (Fas/APO-1) death--inducing signaling complex. 1996, Pubmed
Nagai, A variant of yellow fluorescent protein with fast and efficient maturation for cell-biological applications. 2002, Pubmed
Naito, Cellular FLIP inhibits beta-catenin ubiquitylation and enhances Wnt signaling. 2004, Pubmed , Xenbase
Nei, Estimation of divergence times from multiprotein sequences for a few mammalian species and several distantly related organisms. 2001, Pubmed
Newton, RIPK1 and RIPK3: critical regulators of inflammation and cell death. 2015, Pubmed
Oberst, Catalytic activity of the caspase-8-FLIP(L) complex inhibits RIPK3-dependent necrosis. 2011, Pubmed
Oztürk, Cellular FLICE-like inhibitory proteins (c-FLIPs): fine-tuners of life and death decisions. 2012, Pubmed
Rasper, Cell death attenuation by 'Usurpin', a mammalian DED-caspase homologue that precludes caspase-8 recruitment and activation by the CD-95 (Fas, APO-1) receptor complex. 1998, Pubmed
Sakamaki, Evolutionary analyses of caspase-8 and its paralogs: Deep origins of the apoptotic signaling pathways. 2015, Pubmed
Sakamaki, Caspases: evolutionary aspects of their functions in vertebrates. 2009, Pubmed
Sakamaki, The adaptor molecule FADD from Xenopus laevis demonstrates evolutionary conservation of its pro-apoptotic activity. 2004, Pubmed , Xenbase
Sakamaki, The apoptotic initiator caspase-8: its functional ubiquity and genetic diversity during animal evolution. 2014, Pubmed
Sakamaki, Critical cytoplasmic domains of the common beta subunit of the human GM-CSF, IL-3 and IL-5 receptors for growth signal transduction and tyrosine phosphorylation. 1992, Pubmed
Sakamaki, Transgenic frogs expressing the highly fluorescent protein venus under the control of a strong mammalian promoter suitable for monitoring living cells. 2005, Pubmed , Xenbase
Sakata, Conserved function of caspase-8 in apoptosis during bony fish evolution. 2007, Pubmed
Shu, Casper is a FADD- and caspase-related inducer of apoptosis. 1997, Pubmed
Silke, The FLIP Side of Life. 2013, Pubmed
Silke, The diverse role of RIP kinases in necroptosis and inflammation. 2015, Pubmed
Srinivasula, FLAME-1, a novel FADD-like anti-apoptotic molecule that regulates Fas/TNFR1-induced apoptosis. 1997, Pubmed
Stamatakis, RAxML-VI-HPC: maximum likelihood-based phylogenetic analyses with thousands of taxa and mixed models. 2006, Pubmed
Stefanescu, Synergistic interactions between interferon-gamma and TRAIL modulate c-FLIP in endothelial cells, mediating their lineage-specific sensitivity to thrombotic thrombocytopenic purpura plasma-associated apoptosis. 2008, Pubmed
Sun, A new kind of cell suicide: mechanisms and functions of programmed necrosis. 2014, Pubmed
Suzuki, A truncated bone morphogenetic protein receptor affects dorsal-ventral patterning in the early Xenopus embryo. 1994, Pubmed , Xenbase
Tada, Critical roles of TRAF2 and TRAF5 in tumor necrosis factor-induced NF-kappa B activation and protection from cell death. 2001, Pubmed
Taylor, Apoptosis: controlled demolition at the cellular level. 2008, Pubmed
Terajima, Identification of candidate genes encoding the core components of the cell death machinery in the Ciona intestinalis genome. 2003, Pubmed
Thornberry, Caspases: enemies within. 1998, Pubmed
Tomii, FORTE: a profile-profile comparison tool for protein fold recognition. 2004, Pubmed
Vanden Berghe, Regulated necrosis: the expanding network of non-apoptotic cell death pathways. 2014, Pubmed
Vestweber, Molecular mechanisms that control endothelial cell contacts. 2000, Pubmed
Wajant, Death receptors. 2003, Pubmed
Yamamoto, Suppression of head formation by Xmsx-1 through the inhibition of intracellular nodal signaling. 2001, Pubmed , Xenbase
Yeh, Requirement for Casper (c-FLIP) in regulation of death receptor-induced apoptosis and embryonic development. 2000, Pubmed
Yonehara, A cell-killing monoclonal antibody (anti-Fas) to a cell surface antigen co-downregulated with the receptor of tumor necrosis factor. 1989, Pubmed
Yu, Mechanism of procaspase-8 activation by c-FLIPL. 2009, Pubmed
