Click here to close
Hello! We notice that you are using Internet Explorer, which is not supported by Xenbase and may cause the site to display incorrectly.
We suggest using a current version of Chrome,
FireFox, or Safari.
Nat Commun
2017 Nov 10;81:1433. doi: 10.1038/s41467-017-01316-7.
Show Gene links
Show Anatomy links
The North American bullfrog draft genome provides insight into hormonal regulation of long noncoding RNA.
Hammond SA, Warren RL, Vandervalk BP, Kucuk E, Khan H, Gibb EA, Pandoh P, Kirk H, Zhao Y, Jones M, Mungall AJ, Coope R, Pleasance S, Moore RA, Holt RA, Round JM, Ohora S, Walle BV, Veldhoen N, Helbing CC, Birol I.
???displayArticle.abstract???
Frogs play important ecological roles, and several species are important model organisms for scientific research. The globally distributed Ranidae (true frogs) are the largest frog family, and have substantial evolutionary distance from the model laboratory Xenopus frog species. Unfortunately, there are currently no genomic resources for the former, important group of amphibians. More widely applicable amphibian genomic data is urgently needed as more than two-thirds of known species are currently threatened or are undergoing population declines. We report a 5.8 Gbp (NG50 = 69 kbp) genome assembly of a representative North American bullfrog (Rana [Lithobates] catesbeiana). The genome contains over 22,000 predicted protein-coding genes and 6,223 candidate long noncoding RNAs (lncRNAs). RNA-Seq experiments show thyroid hormone causes widespread transcriptional change among protein-coding and putative lncRNA genes. This initial bullfrog draft genome will serve as a key resource with broad utility including amphibian research, developmental biology, and environmental research.
Fig. 1. Median DESeq2-normalized counts of genes detected in the back skin of premetamorphic Rana catesbeiana tadpoles treated with vehicle control or T3 for 48 h. Gene transcripts determined to be significantly differentially expressed (DESeq2 adjusted p-value < 0.05) are indicated in pink, while the remainder are semi-transparent black to convey density. Both predicted protein coding and putative lncRNA genes are depicted
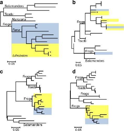
Fig. 2. Molecular phylogenetic analysis of amphibian mitochondrial genomes and genes. The phylogenetic tree is drawn to scale, with branch lengths measured in the number of substitutions per site. The analysis involved a complete mitochondrial (Mt) genome sequences of salamanders, toads and frogs, classified as Rana (blue highlight) or Lithobates (yellow highlight). Analysis of Mt genes b
cyb, c
rnr1, and d
rnr2 of selected frog species. Position of R. catesbeiana indicated by an asterisk
Anders,
HTSeq--a Python framework to work with high-throughput sequencing data.
2015, Pubmed
Anders,
HTSeq--a Python framework to work with high-throughput sequencing data.
2015,
Pubmed Austin Hammond,
Identification of organ-autonomous constituents of the molecular memory conferred by thyroid hormone exposure in cold temperature-arrested metamorphosing Rana (Lithobates) catesbeiana tadpoles.
2016,
Pubmed Bhan,
Antisense transcript long noncoding RNA (lncRNA) HOTAIR is transcriptionally induced by estradiol.
2013,
Pubmed Birol,
De novo Transcriptome Assemblies of Rana (Lithobates) catesbeiana and Xenopus laevis Tadpole Livers for Comparative Genomics without Reference Genomes.
2015,
Pubmed
,
Xenbase Birol,
Assembling the 20 Gb white spruce (Picea glauca) genome from whole-genome shotgun sequencing data.
2013,
Pubmed Buchholz,
Pairing morphology with gene expression in thyroid hormone-induced intestinal remodeling and identification of a core set of TH-induced genes across tadpole tissues.
2007,
Pubmed
,
Xenbase Buckbinder,
Thyroid hormone-induced gene expression changes in the developing frog limb.
1992,
Pubmed
,
Xenbase Buisine,
Xenopus tropicalis Genome Re-Scaffolding and Re-Annotation Reach the Resolution Required for In Vivo ChIA-PET Analysis.
2015,
Pubmed
,
Xenbase Cabili,
Integrative annotation of human large intergenic noncoding RNAs reveals global properties and specific subclasses.
2011,
Pubmed Camacho,
BLAST+: architecture and applications.
2009,
Pubmed Chenna,
Multiple sequence alignment with the Clustal series of programs.
2003,
Pubmed Derrien,
The GENCODE v7 catalog of human long noncoding RNAs: analysis of their gene structure, evolution, and expression.
2012,
Pubmed Dinger,
Long noncoding RNAs in mouse embryonic stem cell pluripotency and differentiation.
2008,
Pubmed Dobin,
STAR: ultrafast universal RNA-seq aligner.
2013,
Pubmed Drăgan,
GeneValidator: identify problems with protein-coding gene predictions.
2016,
Pubmed Edgar,
MUSCLE: multiple sequence alignment with high accuracy and high throughput.
2004,
Pubmed Eggert,
Sex determination: the amphibian models.
2004,
Pubmed Finn,
The Pfam protein families database: towards a more sustainable future.
2016,
Pubmed Forouzmand,
Developmentally regulated long non-coding RNAs in Xenopus tropicalis.
2017,
Pubmed
,
Xenbase Fu,
CD-HIT: accelerated for clustering the next-generation sequencing data.
2012,
Pubmed Geisler,
RNA in unexpected places: long non-coding RNA functions in diverse cellular contexts.
2013,
Pubmed Hayes,
The cause of global amphibian declines: a developmental endocrinologist's perspective.
2010,
Pubmed Hedges,
Tree of life reveals clock-like speciation and diversification.
2015,
Pubmed Helbing,
The metamorphosis of amphibian toxicogenomics.
2012,
Pubmed
,
Xenbase Hellsten,
The genome of the Western clawed frog Xenopus tropicalis.
2010,
Pubmed
,
Xenbase Hinther,
C-fin: a cultured frog tadpole tail fin biopsy approach for detection of thyroid hormone-disrupting chemicals.
2010,
Pubmed Holt,
MAKER2: an annotation pipeline and genome-database management tool for second-generation genome projects.
2011,
Pubmed Kent,
BLAT--the BLAST-like alignment tool.
2002,
Pubmed Kiemnec-Tyburczy,
Genetic diversity of MHC class I loci in six non-model frogs is shaped by positive selection and gene duplication.
2012,
Pubmed
,
Xenbase Kucuk,
Kollector: transcript-informed, targeted de novo assembly of gene loci.
2017,
Pubmed Kumar,
MEGA7: Molecular Evolutionary Genetics Analysis Version 7.0 for Bigger Datasets.
2016,
Pubmed Lesbarrères,
Ranavirus: past, present and future.
2012,
Pubmed Liu,
Aquaculture enclosures relate to the establishment of feral populations of introduced species.
2009,
Pubmed Love,
Moderated estimation of fold change and dispersion for RNA-seq data with DESeq2.
2014,
Pubmed Mazin,
Amounts of nuclear DNA in anurans of the USSR.
1980,
Pubmed
,
Xenbase Mistry,
Challenges in homology search: HMMER3 and convergent evolution of coiled-coil regions.
2013,
Pubmed Parra,
Assessing the gene space in draft genomes.
2009,
Pubmed Paulino,
Sealer: a scalable gap-closing application for finishing draft genomes.
2015,
Pubmed Quinn,
Unique features of long non-coding RNA biogenesis and function.
2016,
Pubmed Robertson,
De novo assembly and analysis of RNA-seq data.
2010,
Pubmed Schmidt,
Cranial muscles in amphibians: development, novelties and the role of cranial neural crest cells.
2013,
Pubmed
,
Xenbase Session,
Genome evolution in the allotetraploid frog Xenopus laevis.
2016,
Pubmed
,
Xenbase Simão,
BUSCO: assessing genome assembly and annotation completeness with single-copy orthologs.
2015,
Pubmed Simpson,
ABySS: a parallel assembler for short read sequence data.
2009,
Pubmed Skirrow,
Roscovitine inhibits thyroid hormone-induced tail regression of the frog tadpole and reveals a role for cyclin C/Cdk8 in the establishment of the metamorphic gene expression program.
2008,
Pubmed Sumida,
Sequencing and analysis of the internal transcribed spacers (ITSs) and coding regions in the EcoR I fragment of the ribosomal DNA of the Japanese pond frog Rana nigromaculata.
2004,
Pubmed
,
Xenbase Sun,
Whole-genome sequence of the Tibetan frog Nanorana parkeri and the comparative evolution of tetrapod genomes.
2015,
Pubmed
,
Xenbase Suzuki,
Lineage of anuran epidermal basal cells and their differentiation potential in relation to metamorphic skin remodeling.
2002,
Pubmed
,
Xenbase Suzuki,
Molecular features of thyroid hormone-regulated skin remodeling in Xenopus laevis during metamorphosis.
2009,
Pubmed
,
Xenbase Tamura,
Estimation of the number of nucleotide substitutions in the control region of mitochondrial DNA in humans and chimpanzees.
1993,
Pubmed Tan,
RNA sequencing reveals a diverse and dynamic repertoire of the Xenopus tropicalis transcriptome over development.
2013,
Pubmed
,
Xenbase UniProt Consortium,
UniProt: a hub for protein information.
2015,
Pubmed Vandervalk,
Konnector v2.0: pseudo-long reads from paired-end sequencing data.
2015,
Pubmed Veldhoen,
Comparison of thyroid hormone-dependent gene responses in vivo and in organ culture of the American bullfrog (Rana (Lithobates) catesbeiana) lung.
2015,
Pubmed Wang,
Thyroid hormone-induced gene expression program for amphibian tail resorption.
1993,
Pubmed
,
Xenbase Warren,
Improved white spruce (Picea glauca) genome assemblies and annotation of large gene families of conifer terpenoid and phenolic defense metabolism.
2015,
Pubmed Warren,
LINKS: Scalable, alignment-free scaffolding of draft genomes with long reads.
2015,
Pubmed Warren,
Targeted assembly of short sequence reads.
2011,
Pubmed Wu,
GMAP: a genomic mapping and alignment program for mRNA and EST sequences.
2005,
Pubmed Yuan,
Spatiotemporal Diversification of the True Frogs (Genus Rana): A Historical Framework for a Widely Studied Group of Model Organisms.
2016,
Pubmed