Click here to close
Hello! We notice that you are using Internet Explorer, which is not supported by Xenbase and may cause the site to display incorrectly.
We suggest using a current version of Chrome,
FireFox, or Safari.
Sci Rep
2017 Nov 07;71:14732. doi: 10.1038/s41598-017-15433-2.
Show Gene links
Show Anatomy links
Nuclear pore complex plasticity during developmental process as revealed by super-resolution microscopy.
Sellés J, Penrad-Mobayed M, Guillaume C, Fuger A, Auvray L, Faklaris O, Montel F.
???displayArticle.abstract???
Nuclear Pore Complex (NPC) is of paramount importance for cellular processes since it is the unique gateway for molecular exchange through the nucleus. Unraveling the modifications of the NPC structure in response to physiological cues, also called nuclear pore plasticity, is key to the understanding of the selectivity of this molecular machinery. As a step towards this goal, we use the optical super-resolution microscopy method called direct Stochastic Optical Reconstruction Microscopy (dSTORM), to analyze oocyte development impact on the internal structure and large-scale organization of the NPC. Staining of the FG-Nups proteins and the gp210 proteins allowed us to pinpoint a decrease of the global diameter by measuring the mean diameter of the central channel and the luminal ring of the NPC via autocorrelation image processing. Moreover, by using an angular and radial density function we show that development of the Xenopus laevis oocyte is correlated with a progressive decrease of the density of NPC and an ordering on a square lattice.
Figure 1.
dSTORM imaging of the nuclear envelopes from X. laevis oocytes. (A) dSTORM image of a spread nuclear envelope labelled with anti-gp210 primary antibody and Alexa647 secondary antibody. (B) dSTORM image of a spread nuclear envelope labelled with WGA-Alexa488. Scale bar 500 nm. (C) dSTORM image of a spread nuclear envelope labelled with WGA-Alexa488 (green) and gp210-Alexa647 (magenta). (D) Zoom on the image (A). (E) Zoom on the image (B).
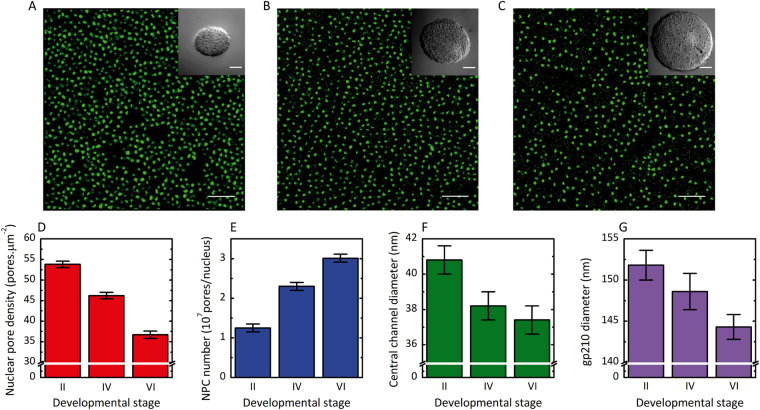
Figure 2. Effect of oocyte development on the density, the number and the diameter of the nuclear pore complexes. (A–C) dSTORM images of nuclear envelopes from oocytes respectively at stage II, IV and VI. The central channel is labelled with fluorescent WGA-Alexa647. Scale bar 5 µm. Insets: Stereomicroscope images of the oocyte respectively at stage II, IV and VI. Scale bar 50 µm. (D) Effect of oocyte development on nuclear pore complex density. (E) Effect of oocyte development on nuclear pore number per nucleus. (F) Effect of oocyte development on central channel diameter. (G) Effect of oocyte development on gp210 diameter. For each condition, the number of investigated NPC is superior to 300 000. Errors are experimental standard errors. The precision of the measurements was assessed by bootstrapping and by comparing different rounds of experiments.
Figure 3. Effect of oocytes development on the organization of the nuclear pore complexes. (A–C) 2D histogram of the probability P(d,α) to observe a NPC on a given envelope with two neighbors at a distance d and forming an angle α respectively for oocytes at stage II, IV and VI. For stage VI oocytes the most probable coordinates are (135 ± 5 nm, 90 ± 6°). The frequency event is normalized by the maximum for each histogram. (D–F) First neighbor angle distribution evolution for respectively stage II, stage IV and stage VI oocytes. The red dashed line at 60° corresponds to the minimal angle possible between 3 NPCs. (G) Experimental most probable angle α* between three nuclear pore complexes as a function of the distance d between the central pore and its two neighbors (dashed line) and theoretical angle α between three nuclear pore complexes as a function of the distance d between the central pore and its two neighbors in the packing model (solid line). In this model all the nuclear pore complexes are in contact with their first neighbors but without any large-scale order.
Aebi,
The nuclear lamina is a meshwork of intermediate-type filaments.
, Pubmed,
Xenbase
Aebi,
The nuclear lamina is a meshwork of intermediate-type filaments.
,
Pubmed
,
Xenbase Alber,
Determining the architectures of macromolecular assemblies.
2007,
Pubmed Alber,
The molecular architecture of the nuclear pore complex.
2007,
Pubmed Carmody,
mRNA nuclear export at a glance.
2009,
Pubmed Chatel,
Domain topology of nucleoporin Nup98 within the nuclear pore complex.
2012,
Pubmed
,
Xenbase Corringer,
Nicotinic receptors at the amino acid level.
2000,
Pubmed Daneholt,
A look at messenger RNP moving through the nuclear pore.
1997,
Pubmed Davis,
Nuclear pore complex contains a family of glycoproteins that includes p62: glycosylation through a previously unidentified cellular pathway.
1987,
Pubmed Dumont,
Oogenesis in Xenopus laevis (Daudin). I. Stages of oocyte development in laboratory maintained animals.
1972,
Pubmed
,
Xenbase Eibauer,
Structure and gating of the nuclear pore complex.
2015,
Pubmed
,
Xenbase Finlay,
Inhibition of in vitro nuclear transport by a lectin that binds to nuclear pores.
1987,
Pubmed
,
Xenbase Fiserova,
Relationships at the nuclear envelope: lamins and nuclear pore complexes in animals and plants.
2010,
Pubmed Floch,
Fifty years of nuclear pores and nucleocytoplasmic transport studies: multiple tools revealing complex rules.
2014,
Pubmed Goldberg,
High resolution scanning electron microscopy of the nuclear envelope: demonstration of a new, regular, fibrous lattice attached to the baskets of the nucleoplasmic face of the nuclear pores.
1992,
Pubmed
,
Xenbase Goldberg,
Dimples, pores, star-rings, and thin rings on growing nuclear envelopes: evidence for structural intermediates in nuclear pore complex assembly.
1997,
Pubmed
,
Xenbase Goldberg,
The nuclear pore complex and lamina: three-dimensional structures and interactions determined by field emission in-lens scanning electron microscopy.
1996,
Pubmed
,
Xenbase Göttfert,
Coaligned dual-channel STED nanoscopy and molecular diffusion analysis at 20 nm resolution.
2013,
Pubmed
,
Xenbase Grossman,
Functional architecture of the nuclear pore complex.
2012,
Pubmed Heilemann,
Subdiffraction-resolution fluorescence imaging with conventional fluorescent probes.
2008,
Pubmed Hoelz,
The structure of the nuclear pore complex.
2011,
Pubmed Hüve,
4Pi microscopy of the nuclear pore complex.
2008,
Pubmed Kiseleva,
RNP export is mediated by structural reorganization of the nuclear pore basket.
1996,
Pubmed Koh,
Allosteric Regulation in Gating the Central Channel of the Nuclear Pore Complex.
2015,
Pubmed Lenz-Böhme,
Insertional mutation of the Drosophila nuclear lamin Dm0 gene results in defective nuclear envelopes, clustering of nuclear pore complexes, and accumulation of annulate lamellae.
1997,
Pubmed Liashkovich,
Clathrin inhibitor Pitstop-2 disrupts the nuclear pore complex permeability barrier.
2015,
Pubmed Liashkovich,
Structural organization of the nuclear pore permeability barrier.
2012,
Pubmed
,
Xenbase Lim,
Towards reconciling structure and function in the nuclear pore complex.
2008,
Pubmed Liu,
Essential roles for Caenorhabditis elegans lamin gene in nuclear organization, cell cycle progression, and spatial organization of nuclear pore complexes.
2000,
Pubmed Löschberger,
Super-resolution imaging visualizes the eightfold symmetry of gp210 proteins around the nuclear pore complex and resolves the central channel with nanometer resolution.
2012,
Pubmed
,
Xenbase Maeshima,
Cell-cycle-dependent dynamics of nuclear pores: pore-free islands and lamins.
2006,
Pubmed Mahamid,
Visualizing the molecular sociology at the HeLa cell nuclear periphery.
2016,
Pubmed Maimon,
The human nuclear pore complex as revealed by cryo-electron tomography.
2012,
Pubmed Marcus,
Observations of First-Order Liquid-to-Hexatic and Hexatic-to-Solid Phase Transitions in a Confined Colloid Suspension.
1996,
Pubmed Mehlin,
Translocation of a specific premessenger ribonucleoprotein particle through the nuclear pore studied with electron microscope tomography.
1992,
Pubmed Mehlin,
Transport of Balbiani ring granules through nuclear pores in Chironomus tentans.
1991,
Pubmed Mortensen,
Optimized localization analysis for single-molecule tracking and super-resolution microscopy.
2010,
Pubmed Paoletti,
NMDA receptor subunits: function and pharmacology.
2007,
Pubmed Pemberton,
Transport routes through the nuclear pore complex.
1998,
Pubmed Penrad-Mobayed,
Tips and tricks for preparing lampbrush chromosome spreads from Xenopus tropicalis oocytes.
2010,
Pubmed
,
Xenbase Peters,
Use of Xenopus laevis oocyte nuclei and nuclear envelopes in nucleocytoplasmic transport studies.
2006,
Pubmed
,
Xenbase Rout,
Isolation of the yeast nuclear pore complex.
1993,
Pubmed Schermelleh,
Subdiffraction multicolor imaging of the nuclear periphery with 3D structured illumination microscopy.
2008,
Pubmed Schlune,
Plugs in nuclear pores: transcripts in early oocyte development identified with nanotechniques.
2006,
Pubmed
,
Xenbase Shahin,
Investigation of nuclear envelope structure and passive permeability.
2009,
Pubmed
,
Xenbase Smythe,
Incorporation of the nuclear pore basket protein nup153 into nuclear pore structures is dependent upon lamina assembly: evidence from cell-free extracts of Xenopus eggs.
2000,
Pubmed
,
Xenbase Sommerville,
Using oocyte nuclei for studies on chromatin structure and gene expression.
2010,
Pubmed
,
Xenbase Szymborska,
Nuclear pore scaffold structure analyzed by super-resolution microscopy and particle averaging.
2013,
Pubmed Tran,
Dynamic nuclear pore complexes: life on the edge.
2006,
Pubmed Traynelis,
Glutamate receptor ion channels: structure, regulation, and function.
2010,
Pubmed Unwin,
A large particle associated with the perimeter of the nuclear pore complex.
1982,
Pubmed
,
Xenbase van de Linde,
Direct stochastic optical reconstruction microscopy with standard fluorescent probes.
2011,
Pubmed von Appen,
In situ structural analysis of the human nuclear pore complex.
2015,
Pubmed Wente,
The nuclear pore complex and nuclear transport.
2010,
Pubmed Wochner,
X-ray cross correlation analysis uncovers hidden local symmetries in disordered matter.
2009,
Pubmed Zhang,
Enzymes of the SUMO modification pathway localize to filaments of the nuclear pore complex.
2002,
Pubmed
,
Xenbase